Death Battle
ULTIMATE showdown of ABSOLUTE destiny
Anonymous
9/20/2025, 6:44:11 PM
No.150464735
Anonymous
9/20/2025, 6:44:29 PM
No.150464740
Anonymous
9/20/2025, 6:45:51 PM
No.150464753
Jesus solos Kratos
Anonymous
9/20/2025, 6:46:05 PM
No.150464756
>>150464718 (OP)
Kingtos demands a change!
Anonymous
9/20/2025, 6:46:25 PM
No.150464761
OOOOOOHHHHHH NO!
THEY SEE HE COULDN'T GO
3 - 0
KWABZILLA!
Anonymous
9/20/2025, 6:46:40 PM
No.150464765
>Both have mechs from a relative that holds significant meaning to them - Yui and Juzo
>Have estranged relationship with their fathers - Gendo and Kenzo
>Claims to be human rather than a divine entity - Shinji - Angel | Koji - Demon
>Tasked to save the world
>Brunette love interests - Mari and Sayaka
>Potential homosexual Yaoi - Duke Fleed and Kaworu
>Both better cooks than their companions
>Doll like friend - Rei and Lisa
>Even in SRW, Shinji looks up to Koji.
Do it, DB. Shinji gets his Rebuilds and ANIMA scaling.
Anonymous
9/20/2025, 6:47:16 PM
No.150464771
>waiting for someone
>randoms start talking about some nigger being cheated by a white man
Cuckposting is leaking into reality
Anonymous
9/20/2025, 6:47:42 PM
No.150464777
>>150464791
Oh no anon should've been a Kratos fag. I feel like he could generate salt never seen before
Anonymous
9/20/2025, 6:48:10 PM
No.150464783
>>150464746
Why is Goku like this?
>My video game character is the strongest!
*turns your PC or console off*
>My manga/comic/book character is the strongest!
*closes the book*
>My anime/TV show character is the strongest!
*turns the TV off*
>My fanfic character is the strongest!
*disconnects router*
FictionSISSIES KNEEL before RealityGODS
>>150464785
YUP
THE STRONGEST LIVE ACTION CHARACTER
Anonymous
9/20/2025, 6:49:42 PM
No.150464791
>>150464802
>>150464777
but Kratos won
Anonymous
9/20/2025, 6:50:41 PM
No.150464795
>>150464844
>>150464790
β¦IS QUEENICE!
Anonymous
9/20/2025, 6:51:03 PM
No.150464799
Anonymous
9/20/2025, 6:51:06 PM
No.150464800
TICK
TOCK
MAKEKS
Anonymous
9/20/2025, 6:51:12 PM
No.150464802
>>150464811
>>150464791
I know. Him making ritual posts of Kratos winning and gloating would cause anons here immense seethe
Anonymous
9/20/2025, 6:51:58 PM
No.150464806
RECAP
>"Ruby Rose is WAY stronger than you think!"
>Ruby's official VA is in
>Ruby's official model is being used
>RWBY moon shown in the preview
>Casey Lee Williams on the track
>Official shilling
>hax immunity headphones
>"In memory of Monty Oum"
>>150464718 (OP)
What are the odds that Conquest or Thragg get a matchup?
Anonymous
9/20/2025, 6:52:37 PM
No.150464811
>>150464802
>Him making ritual posts of Kratos winning and gloating would cause anons here immense seethe
so nothing would change?!
Anonymous
9/20/2025, 6:52:55 PM
No.150464814
>>150464768
Dwarf star magma that can fling large planets fragments at rel speed? FUARK. DBZ MAGMA VS SMART ATOMS SUN DISK. NOW
Anonymous
9/20/2025, 6:54:07 PM
No.150464826
>>150465009
>>150464767
Listroon-tier match
Anonymous
9/20/2025, 6:54:17 PM
No.150464827
>>150464807
Pretty low, not before Mark atleast
Anonymous
9/20/2025, 6:54:51 PM
No.150464834
>>150464767
Literally who on the right
>18 inches taller than Vegeta
>277 pounds heavier than Vegeta
>Far better hairline than Vegeta
>Mustache worthy of Tom Selleck
What does Vegeta bring to the table?
Anonymous
9/20/2025, 6:56:30 PM
No.150464844
>>150464962
>>150464795
Post SHITice warping reality
Anonymous
9/20/2025, 6:56:51 PM
No.150464847
>>150464840
better cuck porn
Anonymous
9/20/2025, 6:57:10 PM
No.150464851
>>150464925
How strong is magma?
Anonymous
9/20/2025, 6:58:38 PM
No.150464864
>>150464879
>>150464977
>moon level aang
>every pokemon copy is a separate universe
>city level gru vs ftl base megamind
>universal base liu kang vs star level jago
>outerversal galaxy cauldron
>mftl mouse cursor scaling vs immeasurable speed sans
>27 times universe level infinite speed computers
>donkey kong scaling
Here's the rest of your season bro
Anonymous
9/20/2025, 6:59:37 PM
No.150464875
>>150465418
>>150468304
Our beloved prince Satoru Gojo passed away two years ago, say something nice about him.
Anonymous
9/20/2025, 7:00:03 PM
No.150464879
>>150464864
I can honestly see moon level Gru because he shrunk it.
Anonymous
9/20/2025, 7:00:39 PM
No.150464886
>>150464909
>>150464939
>>150464840
Why are you ducking Broly?
Anonymous
9/20/2025, 7:02:34 PM
No.150464909
>>150464886
>Prince Vegeta
>King Vegeta
>Broly
>Jiren
It doesn't matter. Bring them all on. Thragg ripped a man made of Smart Atoms in half with his bare hands
Anonymous
9/20/2025, 7:03:22 PM
No.150464925
>>150465011
>>150465012
>>150464851
Didn't Magma hurt Asura and Kratos? Boundless lowballed
Anonymous
9/20/2025, 7:03:35 PM
No.150464928
>>150464945
>>150465158
>>150464718 (OP)
Let me make one thing clear ITT. The greatest fighter to ever live, EVER, is fucking Jon Jones.
You put composite fiction in a room with Jon Jones, Jon Jones is walking out of that room
Anonymous
9/20/2025, 7:04:36 PM
No.150464939
>>150464971
>>150464886
Because Broly is 3 feet taller than Thragg and has a better head of hair
Anonymous
9/20/2025, 7:05:11 PM
No.150464945
>>150464972
>>150464928
...with cum leaking out of his ass.
Anonymous
9/20/2025, 7:06:13 PM
No.150464962
>>150464844
Post SHARTgel flipping over a car.
Anonymous
9/20/2025, 7:06:49 PM
No.150464971
>>150464939
I like Broly's hair, but Thragg's fade is immaculate
Anonymous
9/20/2025, 7:07:00 PM
No.150464972
>>150464945
>gay gangrape fantasies out of NOWHERE
Favorite death battle song?
Anonymous
9/20/2025, 7:07:12 PM
No.150464977
>>150465005
>>150464864
actually base Fire God Liu Kang would just be black hole level since he nerfed himself prior to the game
Anonymous
9/20/2025, 7:07:37 PM
No.150464986
Koslov vs Bueno Excellente. Both are equipped with their standard boytoys Superman and Kyle Rayner respectively
Anonymous
9/20/2025, 7:08:41 PM
No.150465005
>>150464977
he reabsorbed his god power back in the story
Anonymous
9/20/2025, 7:09:01 PM
No.150465009
>>150464826
>Has to give Shinji a shitty matchup against a character with zero real connections and a mech the size of an Eva's ankle, plus compositing him only for no reason because he loses all his matchups with actual connections
KWAB! Must be an Optimus vs Gundam fan
Anonymous
9/20/2025, 7:09:06 PM
No.150465011
>>150465067
>>150464925
>Magma hurt Asura
Nigga? He literally dived into a planetβs core and fought beasts made of magma. Heβs had literal suns thrown out him, red and blue too.
Anonymous
9/20/2025, 7:09:19 PM
No.150465012
>>150465021
>>150465067
>>150464925
It didn't hurt Asura, but GoW Thor said it would fuck up any GoW god
Anonymous
9/20/2025, 7:10:04 PM
No.150465018
>>150464807
Thragg is guaranteed getting one in like 4 years when he actually does something in the show. Conquest ehhh I don't know
Anonymous
9/20/2025, 7:10:26 PM
No.150465021
>>150465045
>>150465012
I doubt it since the fuckers in the Norse Games have worse feats then characters in GOW1
Anonymous
9/20/2025, 7:11:16 PM
No.150465032
>>150465243
>>150464746
do dragonballfags REALLY?
Anonymous
9/20/2025, 7:11:44 PM
No.150465036
>>150465042
Match him
Anonymous
9/20/2025, 7:11:49 PM
No.150465037
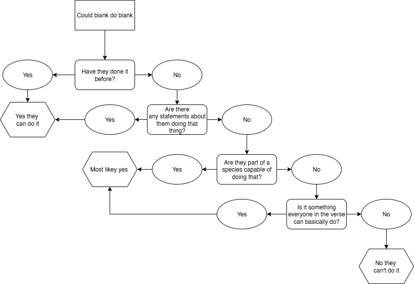
Some of you need this flow chart.
Anonymous
9/20/2025, 7:12:06 PM
No.150465042
Anonymous
9/20/2025, 7:12:20 PM
No.150465045
>>150465021
Wasn't magma super deadly even in the greek trilogy and you had to find workarounds to get past it when it came up?
Anonymous
9/20/2025, 7:13:15 PM
No.150465055
>>150465075
>>150464807
Vegeta would RAPE Conquest.
>>150464840
A series that will be remembered far longer than Invincible.
Also, he's stronger.
Anonymous
9/20/2025, 7:13:47 PM
No.150465063
Anonymous
9/20/2025, 7:13:56 PM
No.150465067
>>150465076
>>150465097
>>150465011
>>150465012
I might be wrong but doesn't Yaksha hurt Asura with magma, early game ofc
Anonymous
9/20/2025, 7:14:48 PM
No.150465074
>>150465327
>>150464785
Jobs to the thought police
Anonymous
9/20/2025, 7:14:56 PM
No.150465075
>>150465089
>>150465055
I've been to the year 2,500 and nobody remembers DBZ, but there are statues of Thragg, Omni-Man, Conquest and Invincible everywhere
Anonymous
9/20/2025, 7:15:05 PM
No.150465076
>>150465094
>>150465198
>>150465067
No. Yasha vivisects him and Asura's body just kinda submerges into the lava afterward but it doesn't really damage him.
Cj Dachamp made a video on my goat, Sung Jinwoo
https://youtu.be/XiiDFBIF7e8
Anonymous
9/20/2025, 7:16:03 PM
No.150465089
>>150465075
schizoid-kun...
Anonymous
9/20/2025, 7:16:36 PM
No.150465093
>>150465114
>>150465323
>>150465078
Simon the digger just exploded from this image btw.
>>150465076
That magma FINISHED Asura. Stop the CHADma downplay
Anonymous
9/20/2025, 7:16:46 PM
No.150465097
>>150465067
No. He just chopped Asura in half. Asura died from that.
Anonymous
9/20/2025, 7:17:52 PM
No.150465108
>>150465141
>>150469277
Anonymous
9/20/2025, 7:18:04 PM
No.150465112
>>150465094
The magma... It was TEACHING Asura?!
Anonymous
9/20/2025, 7:18:12 PM
No.150465114
>>150465323
>>150465078
>>150465093
No one cares about FLOPlo leveling anymore lol
Anonymous
9/20/2025, 7:18:43 PM
No.150465117
>>150465174
>>150465094
>JOBma trying to take credit from super CHAD Fu
tsk tsk
Anonymous
9/20/2025, 7:19:23 PM
No.150465125
>ohnoschizo still going
Anonymous
9/20/2025, 7:20:30 PM
No.150465141
>>150465108
I'm not arguing about the hat woman's powers because that is a path to schizophrenia
Anonymous
9/20/2025, 7:20:49 PM
No.150465146
>>150465094
>magma finished a dead body
FRAUDmaβ¦
Anonymous
9/20/2025, 7:21:50 PM
No.150465158
>>150464928
...with his ass GAPED.
Anonymous
9/20/2025, 7:24:06 PM
No.150465174
>>150465193
>>150465117
Cuck fu? not even building level
Eruptions? Make cities shit their pants
Anonymous
9/20/2025, 7:24:16 PM
No.150465175
>>150464746
SHITchigo is mine to gape.
Anonymous
9/20/2025, 7:24:34 PM
No.150465176
>>150465182
>Sun Disk scales to the average Viltrumite
>Lightning to the power of ten scaling
>Omnipotus scaling
>Spawn scaling
>Supreme-Gladiator-Thor scaling
>Every Smart Atom canonically produces Big Bang level power
>WoG confirms Invincible and Omni-Man stomp Superman and Hulk
And yet the retarded spics keep coming back to get humiliated time and time again.
Anonymous
9/20/2025, 7:25:01 PM
No.150465182
>>150465200
>>150465176
Wow! A whole image of Ultraman Belial victims!
Anonymous
9/20/2025, 7:25:52 PM
No.150465193
>>150465174
>Earth and magma getting uppity again
>Gets punched and made to sit the fuck down
WEAKma!
Anonymous
9/20/2025, 7:26:20 PM
No.150465198
>>150465218
>>150465076
>doesn't really damage him
>just covered his body in a rock which he breaks out of the moment he comes back to life
KEKAROOO! WEAKma is a fucking pathetic BITCH!
Anonymous
9/20/2025, 7:26:27 PM
No.150465200
>>150465205
>>150465182
...are present in the next image below this post.
Anonymous
9/20/2025, 7:27:09 PM
No.150465205
>>150465222
>>150465200
Reminder, Belial has the ability to destroy multiverses with a single bomb. So yes, YOUR image is an image of Belial victims.
Anonymous
9/20/2025, 7:27:13 PM
No.150465206
Anonymous
9/20/2025, 7:28:25 PM
No.150465216
AHEM.
Sun Wukong GAPES Kratos.
Hell, Erlang Shen GAPES Kratos.
Even Nezha would GAPE Kratos.
Kratos KNEELS to and FEARS Chinese Mythology.
Anonymous
9/20/2025, 7:28:32 PM
No.150465218
>>150465198
MERCIFULma decided to let Asura go after a millenium + magma was nerfed and obviously not magma right now. What a KIND HERO
Anonymous
9/20/2025, 7:28:43 PM
No.150465222
>>150465226
>>150465239
>>150465205
>no image
Guess there are no Ultraman Belial victims to be found around here...
Anonymous
9/20/2025, 7:29:09 PM
No.150465226
>>150465284
>>150465222
>your still crying
Anonymous
9/20/2025, 7:29:09 PM
No.150465228
>>150465239
They would be WHAT?
Anonymous
9/20/2025, 7:30:22 PM
No.150465239
>>150465294
>>150465222
well duh, he already took out everyone in the image (You) posted
>>150465228
there was a mother 2 manga?
Anonymous
9/20/2025, 7:30:31 PM
No.150465243
>>150465304
>>150465032
Most prefer younger, but pretty much.
I've stolen a birthday cake from a child, wishing my DB wish to come true.
My hero?
Anonymous
9/20/2025, 7:32:03 PM
No.150465256
>>150465248
Kratos... you need to be a better man, and stop bullying children...
Anonymous
9/20/2025, 7:32:08 PM
No.150465257
Anonymous
9/20/2025, 7:32:17 PM
No.150465258
>>150465277
>COPEma
Come back when you get on sunCHADSβ level.
Anonymous
9/20/2025, 7:32:21 PM
No.150465259
Anonymous
9/20/2025, 7:33:26 PM
No.150465277
>>150465258
>HBOC fu
KINGma won
>>150465248
Lex Luthor...
Anonymous
9/20/2025, 7:34:10 PM
No.150465284
>>150465342
>>150465226
My still crying what?
>Asura is getting gacha scaling
Kratoskeks....our cookbooks...
Anonymous
9/20/2025, 7:34:44 PM
No.150465294
>>150465333
Anonymous
9/20/2025, 7:35:55 PM
No.150465304
>>150465322
>>150469415
>>150465243
Ironically he made a song for invincible, still fucked up what he did
>>150465293
>Gacha full of dead IPs
Truly a horrific fate for all involved
Anonymous
9/20/2025, 7:35:57 PM
No.150465306
Γ purposely poke holes in condoms when someone is about to have sex, ensuring unwanted pregnancies.
My hero?
Anonymous
9/20/2025, 7:36:52 PM
No.150465322
>>150465304
Isn't Okami getting a new game?
Anonymous
9/20/2025, 7:36:53 PM
No.150465323
>>150465078
ZAMN I WON I KEEP WINNING
>>150465093
Yup
>>150465114
>I D-D-DONT CARE
>*reply TWICE*
Simon the Chipmunk sucks and no one cares about curry vagene
Anonymous
9/20/2025, 7:37:11 PM
No.150465327
>>150465074
*stops thinking*
KABOOM! ABSOLUTELY RAPED!
Anonymous
9/20/2025, 7:37:51 PM
No.150465333
>>150465294
oh kick ass, thanks anon.
Anonymous
9/20/2025, 7:38:40 PM
No.150465339
Anonymous
9/20/2025, 7:38:52 PM
No.150465342
>>150465284
keep your still crying away from my food ffs
Anonymous
9/20/2025, 7:38:56 PM
No.150465343
>>150465490
Status on the kickstarter money? Is DB going to do another one?
Anonymous
9/20/2025, 7:39:47 PM
No.150465353
>>150465369
>>150465293
Gacha Scaling Asura vs Little Big Planet Scaling Kratos
who wins?
Anonymous
9/20/2025, 7:40:57 PM
No.150465366
Anonymous
9/20/2025, 7:40:58 PM
No.150465367
>>150465540
>>150465248
>Birthday cake
From a child
Anonymous
9/20/2025, 7:41:00 PM
No.150465369
>>150465353
Fortnite Kratos MOGS
Anonymous
9/20/2025, 7:41:07 PM
No.150465371
>>150465402
Seth the Programmer solos DB
(BETTER MAN) We must be swift as a boundless fury
(BETTER MAN) With all the force past fiction itself
(BETTER MAN) With all the strength of lore that's true
To combat the dark skin and smell of Apu!
Anonymous
9/20/2025, 7:42:23 PM
No.150465389
>>150465380
Racism...? FROM KRATOS???
Anonymous
9/20/2025, 7:42:30 PM
No.150465394
>Gacha scaling
Asura lost but he would never stoop so low as to take something outside his verse. Only SF may borrow scaling from HIM.
Anonymous
9/20/2025, 7:42:52 PM
No.150465399
>>150465427
>>150465380
Why be better when you can be U L T R A?
Anonymous
9/20/2025, 7:43:09 PM
No.150465402
>>150465371
Seth's pfp is bardock and he jobbed to discord
Anonymous
9/20/2025, 7:43:46 PM
No.150465408
>>150465415
Why did DB delete their Justin Bieber vs Rebecca Black video?
Anonymous
9/20/2025, 7:44:32 PM
No.150465415
>>150465439
>>150465442
>>150465408
It's just unlisted and Ben really regrets making it even saying it was pretty fucked up at the time since Rebecca Black was outright underage
Anonymous
9/20/2025, 7:44:46 PM
No.150465418
>>150464875
I've thinking about writing erotic fanfiction about him
Anonymous
9/20/2025, 7:44:58 PM
No.150465421
>>150465427
>>150465380
Why be a better man when you can be an U L T R A M A N?
Anonymous
9/20/2025, 7:45:26 PM
No.150465427
>>150465450
>>150464767
mazinger z is too fucking small
Anonymous
9/20/2025, 7:46:03 PM
No.150465439
Anonymous
9/20/2025, 7:46:33 PM
No.150465442
>>150465473
>>150465415
>Sad on parodying on child celebrities
Woah, sooo unique.
Anonymous
9/20/2025, 7:46:57 PM
No.150465448
>>150465430
Wait, Getter's THAT big? I always pictured him smaller.
Anonymous
9/20/2025, 7:47:02 PM
No.150465450
>>150465463
>>150465894
>>150465427
The STRONGEST
Anonymous
9/20/2025, 7:48:11 PM
No.150465463
>>150465489
>>150465450
So...The Japanese one?
Anonymous
9/20/2025, 7:48:41 PM
No.150465471
>>150465610
>>150465430
>Grendizer being that big
Bullshit, where's that source from, I'm doubting the image.
Anonymous
9/20/2025, 7:48:52 PM
No.150465473
>>150465442
The internet was more openly edgy back then (if Colex was actually authentic they would've said MUCH worse)
I saw someone react to Pokemon Battle Royale and they literally paused to say how bad and dated the date rape joke was
Anonymous
9/20/2025, 7:49:33 PM
No.150465484
>>150465054
Whoa...Galaxy lvl
Anonymous
9/20/2025, 7:49:50 PM
No.150465489
>>150465504
>>150465634
>>150465463
The American one, obviously.
Anonymous
9/20/2025, 7:49:53 PM
No.150465490
>>150465525
>>150465618
>>150465343
IIRC they said the reason the recent episodes don't have sponsors is because memberships + website + ad revenues + sponsors on other videos are enough for them to be sustainable without them, so they probably don't need one. Even if they start needing more money they would just go back to having sponsors.
>>150465489
Japanese one kills his enemies in less than 3 minutes.
DC Ultraman can......?
Anonymous
9/20/2025, 7:51:41 PM
No.150465513
>>150465544
>>150465504
Kill them in less than 2 minutes and 59 seconds.
Anonymous
9/20/2025, 7:51:43 PM
No.150465514
>>150465430
AAAIIIEEEE MAZIGGERS WHY ARE WE SMALLER THAN FRAUDZILLA
Anonymous
9/20/2025, 7:52:06 PM
No.150465520
>>150465504
job to a guy who got his ass kicked by godzilla lol
Anonymous
9/20/2025, 7:52:06 PM
No.150465521
>>150465293
Sure worked for Tom
Anonymous
9/20/2025, 7:52:21 PM
No.150465525
>>150465548
>>150465566
>>150465490
Do they have enough money to make original models again?
Omnidock was in the oven before RT shut down
People are speculating Maka's model was made before the shutdown given how long Ruby vs Maka was intended
Anonymous
9/20/2025, 7:53:15 PM
No.150465538
>>150465504
dc ultraman is evil
Anonymous
9/20/2025, 7:53:35 PM
No.150465540
>>150465367
I hate baraag amateurs so much
>>150465513
Tell me when DC Ultraman EVER did that. Or has a kill count over 7 Billion like TsuPro Ultraman has. Tell me when DC Ultraman can casually walk on a planet 50x brighter and 500 times hotter than the sun. Tell me when DC Ultraman breaks the bounds of fiction and saves the Dodger's Stadium from a Kaiju Attack.
Anonymous
9/20/2025, 7:54:15 PM
No.150465548
>>150465525
I would assume no because it's a mix of budget + specific technical talent. I know DevilArtemis had a team who could make custom models, and it's possible Maka's was commissioned since it's the 200th episode and they wanted to make it special.
Anonymous
9/20/2025, 7:55:06 PM
No.150465559
>>150465573
>>150465576
>DC ULTRAMAN CAN
not get a giant golden play button
Anonymous
9/20/2025, 7:55:59 PM
No.150465566
>>150465582
>>150465589
>>150465525
Where'd the Ultima model come from? The ones on sketchfab don't look like it.
>>150465544
DC Ultraman has a 7 billion and one killcount, can casually walk on a planet 51x brighter and 501 times hotter than the sun, and broke the bounds of fiction to save the Dodger's Stadium from two Kaiju Attacks.
Anonymous
9/20/2025, 7:56:18 PM
No.150465573
>>150465680
>>150465559
OK Powerscalers, you love doing math problems to figure out who can punch harder. How much Gold would have to be melted down and turned into a playbutton for something that's 131 feet tall.
Anonymous
9/20/2025, 7:56:35 PM
No.150465576
>>150465604
>>150465544
>>150465559
>Japanese Ultraman cope
Yummy
Anonymous
9/20/2025, 7:56:58 PM
No.150465582
Anonymous
9/20/2025, 7:57:20 PM
No.150465589
>>150465566
Yet can't win against Superman.
Anonymous
9/20/2025, 7:57:50 PM
No.150465594
RECAP
>"Is Maka gonna CHOP Ruby Rose?"
>Maka got a whole custom 3D model
>Japanese Vtuber is in to sign the Maka parts of the lyrics
>The Soul Eater moon will show up over the RWBY moon
>The official RWBY account thinks Ruby is dying
>The headphones are reddit fanfiction
>"In memory of Monty Oum"
Anonymous
9/20/2025, 7:58:30 PM
No.150465604
>>150465653
>>150465576
>Etsy Store Superman cope
DELICIOUS
I am a prophet, I foresee a match-up that'll cause a tragedy among the staff at DB, and that match-up is_______
Anonymous
9/20/2025, 7:59:18 PM
No.150465608
>>150465605
Mario vs Mario
Anonymous
9/20/2025, 7:59:23 PM
No.150465610
>>150465662
>>150465471
>It is 30 meters tall and weighs 280 tons, more than 1.5 times the size of Mazinger Z and more than 10 times the weight
>"ENTERTAINMENT BIBLE.48 Super Robot Encyclopedia 1 - Iron Castle Edition"
Anonymous
9/20/2025, 7:59:31 PM
No.150465613
>>150465605
Kratos vs Omni-man
Anonymous
9/20/2025, 8:00:15 PM
No.150465618
>>150465490
Happy to hear they are doing good
Anonymous
9/20/2025, 8:00:25 PM
No.150465623
>>150465605
Goku vs Superman 4
Anonymous
9/20/2025, 8:00:25 PM
No.150465625
>>150465916
Anonymous
9/20/2025, 8:01:24 PM
No.150465634
>>150465489
You mean Amerikan
Anonymous
9/20/2025, 8:01:28 PM
No.150465637
Soul Eater Vs RWBY numbers according to Death Battle
>Soul Eater
-Death the Kid once flew from Nevada to Egypt in less than a minute (this would be around 717.25242 km/h at worst)
-Black Star can dodge Lasers
-Black Star was tracked moving 20 Kilometers in 6 MICRO seconds (Mach 9,708.455)
-Crona created 9,689,078,800,000 Tons of Black Blood
-Crona lifted the moon's 10,485 ton jaw
-Crona can create 275.55 decibel Soundwaves
>RWBY
-Yang took an impact of 48.83 tons of force during a food fight
-Yang survived being slammed against a concrete pillar with 1400 tons of force
-Weiss Created 2.082 tons of Ice (968 Billion Joules of energy or 231.5 Tons of TnT)
-Weiss hit a pillar with 39.7 million joules
-Weiss aura could withstand 1,200Β°C lava
-Weiss survived an impact equal to 7 tons of TnT
-In the manga Weiss used Glyphs to pull meteors from outer space
-Blake survived A giant crow crashing into her and destroying 2,237.7m3 of rock (4.27 Tons of TNT)
-Blake scales to some assassins that dodged natural lightning (Mach 77.94)
-Blake scales to her toxic boyfriend that could output 4 tons of TNT with a single sword slash
-Ruby can casually kick with a force of 11 Tons of TNT
Anonymous
9/20/2025, 8:02:42 PM
No.150465653
>>150465817
>>150465604
>Tojo can only parrot his GOD
Americans always beat tojos.
Anonymous
9/20/2025, 8:03:05 PM
No.150465660
I'm just shit talking. Love ya, Kent Clarkson. He's more fun to play than Superman in DC Lego Super Heroes
Anonymous
9/20/2025, 8:03:20 PM
No.150465662
>>150465610
>Taller than Z
Holy fuck, no wonder people were super pissed off at Duke for decades aside from turning Koji into his side-kick
Anonymous
9/20/2025, 8:04:19 PM
No.150465675
>>150465701
>>150466015
Bros.....
Anonymous
9/20/2025, 8:04:27 PM
No.150465678
>>150465820
>>150466016
I found an Ultra that DC Ultraman can beat.
Anonymous
9/20/2025, 8:04:30 PM
No.150465680
>>150465695
>>150465573
Not much. Modern Play Buttons are a thing layer of gold over a brass core.
Anonymous
9/20/2025, 8:05:01 PM
No.150465689
>>150465704
godzillasisters...
Anonymous
9/20/2025, 8:05:26 PM
No.150465694
>>150465782
man fuck Prime we should be advocating for Ultraman for Champion Island so he could fight Ultraman
Anonymous
9/20/2025, 8:05:29 PM
No.150465695
>>150466059
>>150465680
It'd still be a huge button for something over 130 feet tall, wouldn't it?
Anonymous
9/20/2025, 8:06:08 PM
No.150465701
>>150465675
I wonder what the RWBY twitter will say if Ruby actually does lose.
Anonymous
9/20/2025, 8:06:30 PM
No.150465704
>>150465689
Uh oh, the Godzilla Powerscalers are gonna get mad and diddle kids again.
Anonymous
9/20/2025, 8:07:21 PM
No.150465715
>>150465722
Batman should have won against Spider-Man, as well as Iron-Man and Black Panther.
Anonymous
9/20/2025, 8:08:22 PM
No.150465722
>>150465715
Iron-Man and Panther, yeah, but I doubt Bruce has something to make the Spidey-Sense not warn Pete about anything. Until round two, at least.
Anonymous
9/20/2025, 8:13:35 PM
No.150465782
>>150465787
>>150465789
>>150465694
Never going to happen but what if champion's island had some ero protag like the Black souls guy or Rance? Would they run with it?
Anonymous
9/20/2025, 8:13:52 PM
No.150465783
Do you really think that the people who used "sun disk lol" wouldn't find a way for Ruby to win?
Ruby has this in the bag
Anonymous
9/20/2025, 8:14:09 PM
No.150465787
>>150465782
Rance is TOO based for them
Anonymous
9/20/2025, 8:14:18 PM
No.150465789
>>150465782
You can submit whoever, there were Huniepop matches in the last tournament, they would just laugh it off and then not include it.
Anonymous
9/20/2025, 8:16:39 PM
No.150465817
>>150465653
OK, what about the American Ultramen?
Anonymous
9/20/2025, 8:16:46 PM
No.150465820
>>150465678
A-A-A-A B-BABY?!?!?! AIEEEEE. GET THAT THING AWAY FROM ME
Anonymous
9/20/2025, 8:19:17 PM
No.150465860
>>150466280
It is really hard to find Omnidock defenders that will have an honest conversation.
Most of the time it is just bait, but there are some that legitimately hate Dragon Ball characters too.
The episode has a lot of issues with shoving calcs everywhere, but not applying the principles used in a consistent manner.
Like in particular there is using gravity explanations for Viltrum's size (Moons, Roche Limit), but not applying it for the Sundisk.
That's not to say Bardock gets off scot free either, Namek trip and King Vegeta scenes are extreme outliers (and King Vegeta triple planet thing is honestly just a bad scene to apply objective scale to).
how many of the fuckers are there!?
Anonymous
9/20/2025, 8:23:01 PM
No.150465894
>>150466086
Anonymous
9/20/2025, 8:23:57 PM
No.150465904
>>150466566
Bardock lost.
Anonymous
9/20/2025, 8:25:02 PM
No.150465916
Anonymous
9/20/2025, 8:26:29 PM
No.150465939
>>150466001
>>150465886
...coming from superchud
Anonymous
9/20/2025, 8:26:46 PM
No.150465940
>>150465886
Did you include the dark ultras? If so there's at least somewhere between 70-80
Anonymous
9/20/2025, 8:27:45 PM
No.150465956
>Superman out of nowhere
this is Ultraman vs Ultraman
Anonymous
9/20/2025, 8:28:44 PM
No.150465974
Superwho? This is an ULTRA battle, go back to fellating koslov 10 inch monster.
Anonymous
9/20/2025, 8:30:49 PM
No.150466001
>>150465939
I mean, Superman's Superman. Ultraman isn't the same as Ultraman Jack. Two different guys.
>>150465886
MULTIPLE planets worth.
Anonymous
9/20/2025, 8:32:01 PM
No.150466015
>>150465675
She's doing the Babyface bait, Ruby's going to win
Anonymous
9/20/2025, 8:32:02 PM
No.150466016
Anonymous
9/20/2025, 8:35:40 PM
No.150466059
>>150465695
Yeah, assuming a lot of things:
2 heads long = 10.66 m
1.5 heads wide = 8 m
30 cm
2 mm thick gold
Roughly (giga roughly) 7 Metric Tons of Gold
So if you want to put that in terms of USD that would be $830 Million.
Anonymous
9/20/2025, 8:37:48 PM
No.150466086
>>150466144
>>150465894
Why does Supes look evil here?
Anonymous
9/20/2025, 8:41:35 PM
No.150466132
>>150468426
>>150464746
>bring me a guy that I lost three times to
>the only person in Death Battle history to lose three times in a row, and all to the same one character
Humiliation fetish at this point
Anonymous
9/20/2025, 8:42:33 PM
No.150466142
>>150466179
>>150466204
>>150465544
>Tell me when DC Ultraman can casually walk on a planet 50x brighter and 500 times hotter than the sun.
oh the irony
Anonymous
9/20/2025, 8:42:43 PM
No.150466144
>>150466168
>>150466086
It's Injustice
Anonymous
9/20/2025, 8:44:23 PM
No.150466168
>>150466144
Ah that tracks then.
Anonymous
9/20/2025, 8:45:16 PM
No.150466179
>>150466191
>>150466142
Anon, that's Superman.
Anonymous
9/20/2025, 8:46:14 PM
No.150466191
>>150466197
>>150466179
NTA but it is Thought Robot.
Anonymous
9/20/2025, 8:46:38 PM
No.150466197
>>150466210
>>150466346
>>150466191
So it's still not DC Ultraman?
Anonymous
9/20/2025, 8:47:05 PM
No.150466204
>>150466142
Wasn't Ultraman one shot and instantly possessed by Mandrakk as soon as they got out of the robot?
Anonymous
9/20/2025, 8:48:00 PM
No.150466210
>>150466346
>>150466197
It is weird, he's a component of it, but no this isn't hin directly. He's actually being subsumed by Superman's spirit during most of the fight.
Anonymous
9/20/2025, 8:53:28 PM
No.150466280
>>150466387
>>150466798
>>150465860
>King Vegeta scenes are extreme outliers (and King Vegeta triple planet thing is honestly just a bad scene to apply objective scale to).
I completely forgot about this. Why is it bad to scale to? Bardock and King Vegeta are about equal in power.
Anonymous
9/20/2025, 8:59:27 PM
No.150466346
>>150466197
Nta but Quantum Superman clapped Superman and Ultraman together so the matter-anti matter reaction would power a signal aimed for Monitor Space and into the Thought Robot.
>>150466210
>He's actually being subsumed by Superman's spirit during most of the fight.
I interpreted it as Superego and Id
Anonymous
9/20/2025, 9:01:26 PM
No.150466377
>>150467461
>>150468050
>Yugi is coming to Fornite
Lmao
Anonymous
9/20/2025, 9:02:26 PM
No.150466387
>>150466437
>>150466461
>>150466280
He's talking about the scene itself, not Bardock scaling to KV. KV raises his hand, blows up a bunch of primo real estate that he already went through the trouble of subduing, thus killing every single one of the men beside him, presumably destroying their pods too, and leaving himself and his son stranded in the vacuum of space. People look at planets blowing up and clap like seals because it validates the wank but don't stop to think whether it was a mere visual omen instead
Anonymous
9/20/2025, 9:04:14 PM
No.150466410
>>150466417
>>150466428
>interpreted
Anonymous
9/20/2025, 9:05:03 PM
No.150466417
Anonymous
9/20/2025, 9:05:58 PM
No.150466428
>>150466410
You have no media literacy
Anonymous
9/20/2025, 9:06:28 PM
No.150466437
>>150466387
>People look at planets blowing up and clap like seals because it validates the wank
Powerscalers ignoring context? My jaw just dropped.
Anonymous
9/20/2025, 9:07:41 PM
No.150466456
>>150467275
Anonymous
9/20/2025, 9:08:10 PM
No.150466461
>>150466387
Every fandom does this kek. Context, narrative, and nuisance be dropped in favor of agenda posting lmao.
Anonymous
9/20/2025, 9:10:51 PM
No.150466504
>>150466613
>context
Anonymous
9/20/2025, 9:13:10 PM
No.150466524
I get recommended the weirdest things
Anonymous
9/20/2025, 9:16:28 PM
No.150466566
>>150465904
Fanfiction battle or some other cope
Anonymous
9/20/2025, 9:20:33 PM
No.150466613
>>150466504
How much do you bench? Send arm pics you lil nigger.
Anonymous
9/20/2025, 9:31:50 PM
No.150466757
Yup, yup, I won.
Anonymous
9/20/2025, 9:33:50 PM
No.150466790
>>150466794
...'t ever stop sucking cock
Anonymous
9/20/2025, 9:33:59 PM
No.150466792
>>150466805
>>150466987
Ruby will never experience something like this
Anonymous
9/20/2025, 9:34:25 PM
No.150466794
>>150466280
So the scene it comes from is kinda dubious in nature.
It is from episode 86 of DBZ and is basically Vegeta having a flash of thoughts regarding Saiyans and Frieza.
There's no narration, but it is hard to justify that it is all literal.
It starts with Kid Vegeta destroying an alien with a blast, zoom out to show King Vegeta and co, zoom out to planet destructions, scene transition to adult Vegeta and King Vegeta laughing in front of blue flames, scene transition to Frieza laughing with hands around Namek, then Frieza killing King Vegeta, and laughing at the destruction of Planet Vegeta.
Some of these things are real, some are obviously metaphorical, but the KV destroying planets feels like it could go in either column.
I lean towards the latter category since the scene as a whole is Frieza centric and it doesn't align with the level of effort Vegeta was displaying with his Galick Gun on Earth.
Nor does it make sense with regards to Frieza destroying Planet Vegeta and it needing more time (if still casual).
I also just play by the rule that unless otherwise stated, planets in fiction are Earth sized (calcs that involve pixel measurement or incomplete applications of physics are annoying).
Anonymous
9/20/2025, 9:35:14 PM
No.150466805
>>150466792
>fanart
Neither will Maka apparently.
Anonymous
9/20/2025, 9:37:34 PM
No.150466840
>>150466925
>>150466956
>>150466798
Something tells me if King Vegeta destroyed several planets just like that Frieza would torture and execute him for insubordination
Anonymous
9/20/2025, 9:42:53 PM
No.150466925
>>150466840
Frieza doesn't sell shitty planets he sells premium planets
Anonymous
9/20/2025, 9:43:44 PM
No.150466935
>>150464785
>Makes realityJOBBERS die over arbitrary peices of land in the millions
Social construct own this world boy.
Anonymous
9/20/2025, 9:44:49 PM
No.150466956
>>150467033
>>150466840
That is also a part of it. It doesn't really make sense for King Vegeta to casually destroy planets during much of the timeline.
Prior to the Cold Empire taking dominion of the Saiyans, they are characterized more along the lines of being raider/invaders.
After that point they are underlings in the planet trade business. Of course Toeigeta destroys Arlia, but he was set on rebelling against Frieza at that point (he knew about the Dragon Balls).
Anonymous
9/20/2025, 9:44:55 PM
No.150466961
>>150467043
SUPER DUPER DIAPER
BIG MESSY SHARTS
*BRAAAAAAAAAAAAAAAAAAAP*
Anonymous
9/20/2025, 9:46:13 PM
No.150466987
>>150466792
>Canon art
Yup yup, Maka has been fucking soul since chapter 1
Anonymous
9/20/2025, 9:46:47 PM
No.150466996
>>150467021
>>150466798
Do an analysis of viltrum's destruction now
>>150466798
We can both agree Saiyan arc bejita is planetary level right? All official sources point to 10k being the power level required to destroy earth.
Anonymous
9/20/2025, 9:48:13 PM
No.150467021
Anonymous
9/20/2025, 9:48:52 PM
No.150467033
>>150467229
>>150466956
>Of course Toeigeta destroys Arlia, but he was set on rebelling against Frieza at that point (he knew about the Dragon Balls).
Was Frieza namedropped by this point or is it in hindsight? Even if that were the case, I don't think Vegeta destroyed it to spite Frieza
Anonymous
9/20/2025, 9:49:15 PM
No.150467043
>>150467103
Who was in the wrong here?
Anonymous
9/20/2025, 9:50:53 PM
No.150467065
>>150467016
Nta but power levels are worthless. Farmer with a shotgun was 5 and I doubt a planet buster is only what, 2000 times stronger than that?
Anonymous
9/20/2025, 9:50:54 PM
No.150467067
Anonymous
9/20/2025, 9:51:17 PM
No.150467072
>>150467095
>>150467046
Yang, she didn't prolong Tifa's death enough for me to jack off to it.
Anonymous
9/20/2025, 9:52:03 PM
No.150467089
>>150467106
Anonymous
9/20/2025, 9:52:16 PM
No.150467092
>>150467016
Well yeah, but it is clearly something that requires a lot of effort compared to Frieza.
Anonymous
9/20/2025, 9:52:19 PM
No.150467095
Anonymous
9/20/2025, 9:52:35 PM
No.150467103
>>150467043
The ultimate mindbreaker of weebfags
Anonymous
9/20/2025, 9:52:41 PM
No.150467106
>>150467089
>be a god
>die to a snapped neck
x fucking D
Anonymous
9/20/2025, 9:52:55 PM
No.150467115
>>150467192
>>150468735
>>150467046
Give it to me straight. Can Tifa actually tank a goddamn supernova? Does the story really reflect that? Cuz I was watching someone playing FFVII and I just can't see it unless some major power creeps happen
Anonymous
9/20/2025, 9:53:19 PM
No.150467121
>>150465054
Stop attacking Kratos!!
Anonymous
9/20/2025, 9:57:06 PM
No.150467185
>>150467250
>>150465054
>Ares dies
>low-complex multiversal boom (mountain-level nuke)
>Chak dies
>shits out countless stars and galaxy in every direction
Anonymous
9/20/2025, 9:57:18 PM
No.150467192
>>150467793
>>150467115
The problem is basically
>throughout most of FF7 the characters are generally low level superhumans, still very strong but wouldn't be out place fighting like Spider-Man
>during boss battles the scale randomly jumps much higher, especially the final boss
>no auxillary material tries giving a caveat to it, every single piece of material calls it literally a supernova and the closest to an explanation is that it takes the opponents to a different dimension
>you now have to reconcile this
This applies to other stuff in the FF7 Compilation as well, it's probably most obvious in Crisis Core. Zack is strong but somewhat grounded and then fights Bahamut in a boss fight where Bahamut blows up the moon on-screen.
I would just say that this is pretty common in Final Fantasy even outside of attack animations, where characters will suddenly jump in scale for big climactic moments (ie Lightning through FF13 is a flashy anime swordswoman and then in the final boss fight she tanks a solar system exploding on-screen in a cutscene), and some media like FF14 literally explains it as the characters being amped via willpower for heroic moments. You could unironically argue it as in-universe plot armor.
Anonymous
9/20/2025, 9:59:13 PM
No.150467229
>>150467286
>>150467033
Well you are correct from a Doylist analysis. Frieza didn't exist by that point.
But from a broader context, we can at least understand that Vegeta's motivation for a wish was immortality to defeat Frieza.
So as a result, he and Nappa are more free to exercise their destructive desires, since they planned on rebelling anyways.
>>150467185
>ares makes a universe casually during his fight. Unlike shitchashartin
Anonymous
9/20/2025, 10:01:22 PM
No.150467267
>>150467352
>>150467250
My lie detector? Silent
Anonymous
9/20/2025, 10:01:44 PM
No.150467275
Anonymous
9/20/2025, 10:02:21 PM
No.150467286
>>150467229
>Doylist
Hello fellow Redditor I see you also follow our heccin wholesome 100 media literacy
Anonymous
9/20/2025, 10:02:47 PM
No.150467291
>makes a universe
>looks inside
>wallpaper galaxy and space-breathing Greek citizens
I sleep.
Anonymous
9/20/2025, 10:04:27 PM
No.150467326
>>150467385
>makes a supernova
>looks inside
>its an illusion and doesnt scale to attack power
Wake up
Anonymous
9/20/2025, 10:06:14 PM
No.150467352
>>150467379
>>150467250
>>150467267
You know darn well the animation director and a novels said it was just an illusion.
I wouldn't hate the fact that Kratos won if his scaling didn't rely on outright lies
Anonymous
9/20/2025, 10:07:24 PM
No.150467379
>>150467459
>>150467352
B-b-but muh director
Dont give a shit about some nobody's opinion about how strong ares is
Anonymous
9/20/2025, 10:07:43 PM
No.150467385
>>150467514
Anonymous
9/20/2025, 10:07:49 PM
No.150467387
>>150467457
>>150467250
>Kratos can somehow breathe in space when he canβt breathe underwater without a special tool
Lie meter? Filled.
Anonymous
9/20/2025, 10:09:07 PM
No.150467412
>Bruno melty time
Hi
Anonymous
9/20/2025, 10:11:24 PM
No.150467457
>>150467501
>>150467387
>kratos despite that he can breathe in space with this feat of being in space shouldn't count because of a water level
Anonymous
9/20/2025, 10:11:27 PM
No.150467459
>>150467491
>>150467379
>Area created a universe
Gow 1 novel : Nope, just an illusion
Animation director: Nope, just an illusion
CaNoN fAct cOfRimeD!!!
This is why Kratosfags as sufferable DBZfags at least have standards.
DoctorGreen
!DRgReeNusk
9/20/2025, 10:11:32 PM
No.150467461
>>150467494
>>150466377
>>Yugi is coming to Fornite
wut
Anonymous
9/20/2025, 10:12:46 PM
No.150467487
>as sufferable
Anonymous
9/20/2025, 10:12:52 PM
No.150467491
>>150467459
>Gow 1 novel
Something nobody read
>Animation director
Some nobody
Anonymous
9/20/2025, 10:13:06 PM
No.150467494
>>150467979
>>150467461
Yeah there was a leak. Also Nike too.
Anonymous
9/20/2025, 10:13:29 PM
No.150467501
>>150467539
>>150467457
>Even though the novel and one of the devs confirmed that it's not real. We'll pretend like it is because we have no shame and love sucking dick
-Kratosbros for some reasons
Anonymous
9/20/2025, 10:13:47 PM
No.150467505
>>150467533
>>150467542
Asurafags surpaased Zfags in terms of whiny bitches tbqh
Anonymous
9/20/2025, 10:14:38 PM
No.150467514
>>150467526
>>150467385
This is the ugliest shit I've ever seen
Anonymous
9/20/2025, 10:14:44 PM
No.150467516
>>150467550
So between Ruby and Maka, who has the best individual feats? I need to know who's the scalingGOD here.
Anonymous
9/20/2025, 10:15:31 PM
No.150467526
>>150467567
>>150467514
Irrelevant, are those planets getting decimated, yes or no?
Anonymous
9/20/2025, 10:15:55 PM
No.150467533
>>150467569
>>150469099
>>150467505
Where would the BenKEKS fall?
Anonymous
9/20/2025, 10:16:30 PM
No.150467539
>>150467601
>>150467656
>>150467501
What kinda illusion would have to overpower the guy who could deflect strikes from atlus himself to get pulled into it? He's clearlt using some kinda outerversal sucking ability to take him into a different dimension he made.
Anonymous
9/20/2025, 10:16:40 PM
No.150467542
>>150467505
Kratosfags are somehow still gaslighting themselves into believing the people who rightfully hate them for being so fucking dishonest are Asurafags.
Anonymous
9/20/2025, 10:16:51 PM
No.150467544
>Asurafags surpaased Zfags in terms of whiny bitches tbqh
>surpaased
Anonymous
9/20/2025, 10:17:01 PM
No.150467547
Meanwhile in the alternative universe
>"Ruby should win because she has all the Feats! But DB will give Maka the W because she has statements and wank!"
>"Ruby has been a mountain buster since V4! And after becoming spring maiden she scales to the complete destruction of the moon! Not to mention that as of Volume 9 she could match characters capable of moving stars like Cinder or Weiss!"
Anonymous
9/20/2025, 10:17:04 PM
No.150467550
>>150467899
>>150467516
Best feats (no scaling) goes to Ruby.
Best feats (yes scaling) goes to Maka.
Ruby somehow drags a giant bird grimm up a mountain.
Maka punches a guy pretty far.
Anonymous
9/20/2025, 10:17:51 PM
No.150467567
>>150467582
>>150467648
>>150467526
It's ugly so idc
Anonymous
9/20/2025, 10:17:55 PM
No.150467569
>>150467533
... That doesn't even make any sense what would ylu even cuck Ben with
Anonymous
9/20/2025, 10:18:55 PM
No.150467582
>>150467567
I'll take that as a yes, Sephiroth is multiplanetary.
Anonymous
9/20/2025, 10:20:06 PM
No.150467601
>>150467539
>who could deflect strikes from atlus himself to get pulled into it
>nearly died from being crushed between Atlasβs fingers
KEKAROOO!
Anonymous
9/20/2025, 10:23:14 PM
No.150467648
>>150467567
You like dragon ball
Anonymous
9/20/2025, 10:23:33 PM
No.150467651
>>150467696
>>150467716
Anonymous
9/20/2025, 10:23:53 PM
No.150467656
>>150467711
>>150467539
When Kratos snaps out of the illusion, heβs in the exact same spot as beforeβno return trip through a portal, he just wakes up.
If he really was trapped in another dimension, that means Ares willingly released him right before He landed the killing blow or no reason which makes no sense.The novel also explains this too btw. The entire narrative of the first game makes no sense if we follow your logic, but I know you've never played the game before.You're just regurgitating dogshit you heard off vsbw.
Anonymous
9/20/2025, 10:24:23 PM
No.150467663
I'm horny as shi dawggg. Post some good shit. I need cuck porn nigga
Anonymous
9/20/2025, 10:24:35 PM
No.150467665
Wtf
Anonymous
9/20/2025, 10:26:37 PM
No.150467696
>>150467651
Every single one of those strikes would have killed every single fighter who's ever been on Death Battle combined.
Anonymous
9/20/2025, 10:27:48 PM
No.150467710
>>150467751
https://x.com/Mr_goji54/status/1969047924786036919
This comment section is why Godzilla fanboys are idiots
Anonymous
9/20/2025, 10:27:55 PM
No.150467711
>>150467749
>>150467656
Thats because kratos is a god and can be anywhere he wants at any time just like the rest of the greek gods.
Remember how zeus randomly showed as the grave digger to help Kratos escape the Underworld? Same thing.
Anonymous
9/20/2025, 10:28:06 PM
No.150467716
>>150467891
>>150467651
That combo? Shaved off one of Asuraβs pinky toe atoms.
DoctorGreen
!DRgReeNusk
9/20/2025, 10:30:19 PM
No.150467749
>>150467808
>>150467711
>Thats because kratos is a god and can be anywhere he wants at any time
then why does he walk?
Anonymous
9/20/2025, 10:30:24 PM
No.150467751
>>150467777
>>150467710
Is this as bad or worse than the trans nihilist one?
Anonymous
9/20/2025, 10:31:01 PM
No.150467761
>>150467879
>>150467016
I mean, he can destroy the planet
But 'destroy' is a vague word.
Full vaporization? Core detanation? Just punching a big donut hole into it? Life wiping? All could be called 'destroying the planet'
And then there's the fact that Vegeta was using a powerful energy technique, so his hands probably aren't dealing that level of damage with a punch.
Anonymous
9/20/2025, 10:31:45 PM
No.150467777
>>150467806
>>150467839
>>150467751
This is worse. They legit think Godzilla is a cosmic deity for *Reads list*
Blowing up a big mountain
Anonymous
9/20/2025, 10:32:46 PM
No.150467789
Everybody, keep taking the bait and post more funny GOW screenshots.
Anonymous
9/20/2025, 10:32:54 PM
No.150467793
>>150467192
Solar System stuff for Lightning is in 13-3, in 13 the big moment is a lesbian fusion stopping a baby god from ramming a space station into the planet
Anonymous
9/20/2025, 10:33:45 PM
No.150467806
>>150467777
>7777
I KNEEL TO THE TRVTH
Anonymous
9/20/2025, 10:33:51 PM
No.150467808
>>150467854
>>150467749
It's a video game. He had to take a boat to norse mythos for the same reason dispite logically being able to just port himself there with speed alone
Anonymous
9/20/2025, 10:34:15 PM
No.150467813
Anonymous
9/20/2025, 10:35:18 PM
No.150467835
GOTTA GO FAST!
Anonymous
9/20/2025, 10:35:32 PM
No.150467839
>>150467901
>>150467777
>"Godzilla is a cosmic dei-ACK!"
Anonymous
9/20/2025, 10:35:32 PM
No.150467840
>Grrrrrrrr AHHHH! This is so painful and difficult...Hnnnnnnnnng
>*Girlish* AIEEEEEEEEEEEEEEEEEEEEEEEEEEEEEEE
>T-there...we go...I bent the bars of that cage open...
>*dies*
Anonymous
9/20/2025, 10:36:22 PM
No.150467854
>>150467959
>>150467808
Why would it being a video game matter? He doesn't teleport in cutscenes outside of gameplay.
Anonymous
9/20/2025, 10:38:07 PM
No.150467879
>>150467951
>>150467761
Didn't Saiyan saga Vegeta destroy a planet along with his moon with just two fingers in the anime?
Anonymous
9/20/2025, 10:39:13 PM
No.150467891
>>150467716
>Kratos can destroy matter?!?!?!
Holy shit HES STRONG
Anonymous
9/20/2025, 10:39:29 PM
No.150467899
>>150468020
>>150467550
I agree with Maka's best direct feats coming from the Gopher fight but her best feat would be her cutting Gopher's attack and beating him with that same momentum
Before this another of Gopher's attacks destroyed a chunk of a mountain so that's a pretty straight forward way to judge Maka's power
Anonymous
9/20/2025, 10:39:41 PM
No.150467901
>>150467953
>>150467839
Like, I'm not even joking. I'm concerned for their mental health
Anonymous
9/20/2025, 10:41:25 PM
No.150467930
Cucky ben
Anonymous
9/20/2025, 10:42:02 PM
No.150467941
Anonymous
9/20/2025, 10:42:02 PM
No.150467942
Cucky tos
Anonymous
9/20/2025, 10:43:11 PM
No.150467951
>>150467879
yeah, but that's anime filler before they even what color he was
And still an energy attack.
Anonymous
9/20/2025, 10:43:16 PM
No.150467953
>>150467970
>>150467901
Isn't the point of Godzilla that Godzilla will lose to humanity because he represents something bad (nuclear war/trauma) and thus humanity needs to conquer him?
Anonymous
9/20/2025, 10:43:41 PM
No.150467959
>>150468009
>>150467854
If kratos teleported everywhere it wouldnt be as fun to walk around. So dispite that kratos has infinite speed scaling he still has to walk.
He got outta ares universe by just casually destroying it desu
Anonymous
9/20/2025, 10:44:42 PM
No.150467970
>>150468044
>>150467953
They straight up say "Godzilla is immune to magic."
Like, huh?
DoctorGreen
!DRgReeNusk
9/20/2025, 10:45:45 PM
No.150467979
>>150467494
a quick twitter search gave me this
https://x.com/MistaBrandoVA/status/1969173571260887158
those shoes have fprtnike scaling now. lol
Anonymous
9/20/2025, 10:46:03 PM
No.150467984
>Stomps all of DB
Anonymous
9/20/2025, 10:46:41 PM
No.150467996
KIIIIIIIIINNNNNNGGGGGGGGTTTTTTTOOOOOOEEEEEEESSSSSSS!!
Anonymous
9/20/2025, 10:47:22 PM
No.150468009
>>150468054
>>150467959
If you had infinite speed you'd probably have to have infinitely fast reaction times to not end up in random places anytime you walked anywhere. So even if you walk at infinite speed it'll just feel like a normal walk from your perspective
Anonymous
9/20/2025, 10:48:16 PM
No.150468020
>>150467899
Are we sure it isn't a different attack? Because this bullet was moving more slowly and had homing aspects.
It is still magical in nature though, so that Maka cut it with Devil-Hunter could be interpreted as its anti-magic properties activating.
Pedantic? To a point.
Anonymous
9/20/2025, 10:49:20 PM
No.150468039
>>150468144
>>150468165
This is Atlas the Titan who held up Infinite Universe. Kratos is stronger than Atlas and beaten characters as strong or stronger than Atlas (Hercules, Hades, Zeus).
If Kratos is this strong and this big, why is it so hard to believe Kratos being above Asura
Anonymous
9/20/2025, 10:49:39 PM
No.150468044
>>150468627
>>150467970
>"Godzilla is immune to magic."
But he lost to science
Like he usually does
Anonymous
9/20/2025, 10:50:16 PM
No.150468050
>>150466377
Now we can see Yugi do that little dance Ash likes (before he solos his verse)
Anonymous
9/20/2025, 10:50:27 PM
No.150468054
>>150468134
>>150468009
Anon, why are you biting the bait? The last sentence is more than obvious enough to know itβs just a shitpost.
Anonymous
9/20/2025, 10:58:49 PM
No.150468134
>>150468227
>>150468054
Im not shitposting bitch.
Im telling you that i think that god of war verse fucks up asuras wrath
Anonymous
9/20/2025, 10:59:28 PM
No.150468144
>>150468167
Anonymous
9/20/2025, 11:01:52 PM
No.150468165
>>150468188
>>150468039
Kratos is strong like Vishnu!
>>150468144
Augusβs punch wouldβve red misted every single GOW god, btw.
Anonymous
9/20/2025, 11:03:40 PM
No.150468184
>>150468167
Lies detected.
Anonymous
9/20/2025, 11:03:57 PM
No.150468188
>>150468265
>>150468165
Kratos is stronger than Hercules so he's stronger than your stinky brown god
Anonymous
9/20/2025, 11:04:42 PM
No.150468199
>SHARTos melty time
Anonymous
9/20/2025, 11:04:45 PM
No.150468200
Anonymous
9/20/2025, 11:05:53 PM
No.150468216
>>150468167
Clearly not seeing as that punch isn't affecting an infinite mass
Anonymous
9/20/2025, 11:06:29 PM
No.150468227
>>150468134
You only get one from me. Donβt spend it all in one place.
Anonymous
9/20/2025, 11:06:39 PM
No.150468228
>>150468242
>>150468337
kratos is literally voiced by a brown guy while asura is voiced by liam o brien thoughbeit
Anonymous
9/20/2025, 11:07:19 PM
No.150468242
>>150468268
>>150468228
Black =/= Brown
Anonymous
9/20/2025, 11:07:22 PM
No.150468243
>>150468257
>>150468167
Is Asura chainscaling now? Pathetic
https://imgur.com/VsBpaFH
Anonymous
9/20/2025, 11:08:01 PM
No.150468249
>SHITtos
Not even once.
Anonymous
9/20/2025, 11:08:29 PM
No.150468257
>>150468243
Yup Kratos casually lifted a planet
Anonymous
9/20/2025, 11:08:40 PM
No.150468258
>>150468271
Holy FVCK...
Anonymous
9/20/2025, 11:09:05 PM
No.150468265
>>150468188
Could Death Battle Kratos defeat Marvel's Hercules?
Anonymous
9/20/2025, 11:09:18 PM
No.150468268
>>150468298
>>150468242
'black' people's skin is literally brown
Anonymous
9/20/2025, 11:09:42 PM
No.150468271
>>150468258
That's an infinite multiverse temple right there
Anonymous
9/20/2025, 11:11:42 PM
No.150468298
How many times will we debate kratos vs asura
Anonymous
9/20/2025, 11:12:07 PM
No.150468304
>>150464875
He was a bitch whoβs lucky him being crackshipβd with Makima was popular enough for him to get fighting her as a MU at the peak of his wanking phase.
Any of his other opponents would have folded him like a lawn chair.
Anonymous
9/20/2025, 11:13:18 PM
No.150468324
>>150468299
Until we get something worse.
Anonymous
9/20/2025, 11:13:27 PM
No.150468329
>>150468299
I would sacrifice the souls of every single Indian on Earth just to turn a single Chud into a Better Man
Anonymous
9/20/2025, 11:14:04 PM
No.150468337
>>150468535
>>150468167
And yet aSAARa canonically lost both his Death Battle, and his own game unless you paypig for DLC like a good capcuck... curious...
>>150468228
aSAARa is literally a brown guy while KINGtos is literally white.
>>150468299
There is no debate, just jeet melties over their cow worshipping cosmology being mogged by mediterranean god KINGtos.
Anonymous
9/20/2025, 11:14:36 PM
No.150468342
>>150468410
>>150468467
What are your hopes and fears for the october episode?
Anonymous
9/20/2025, 11:17:32 PM
No.150468379
>150468337
Anonymous
9/20/2025, 11:18:55 PM
No.150468397
>>150468402
>
Anonymous
9/20/2025, 11:19:30 PM
No.150468402
>>150468397
Kek what a true to life circumstance
Anonymous
9/20/2025, 11:19:40 PM
No.150468406
Reminder that Frisk/Chara should fight the Batter
And that their fight should be the first true "choose your ending" episode
The Batter and Chara only canonically win their respective games thanks to the Player giving them to ability to do so
Anonymous
9/20/2025, 11:19:56 PM
No.150468410
>>150468342
>fears
They scale The Judge to the MFTL mouse cursor and give sans immeasurable speed.
Anonymous
9/20/2025, 11:20:47 PM
No.150468426
>>150468445
>>150466132
>>the only person in Death Battle history to lose three times in a row
He's going to be sharing this title soon
Anonymous
9/20/2025, 11:21:53 PM
No.150468445
>>150468471
>>150468479
>>150468426
Ash is going to win tho
Anonymous
9/20/2025, 11:22:20 PM
No.150468448
>>150468481
>>150468592
>give me your hand, Redeemer Kratos, and become the Better Man
Anonymous
9/20/2025, 11:23:30 PM
No.150468467
>>150468342
>Hopes
Ellie vs Clem or Spinal vs Cervantes
>Fears
Aang vs Genshin
>Expectation
Pennywise vs It or Ash vs Yugi
Anonymous
9/20/2025, 11:23:34 PM
No.150468471
>>150468445
We've been over this, Ash is wall level at best. And even IF (BIG IF) he wins, Charizard still dies.
Anonymous
9/20/2025, 11:23:43 PM
No.150468475
>>150468523
>>150469115
Next time on Death Battle:
Her vs Kuromi
Anonymous
9/20/2025, 11:24:12 PM
No.150468479
>>150468507
>>150468445
...se competitions about how many cocks you can please.
Anonymous
9/20/2025, 11:24:19 PM
No.150468481
>>150468651
>>150468448
Asurafags write paragraphs' worth about worthless things like feats, but they can't tell me what Chakravartin did wrong or why he deserved to die.
Anonymous
9/20/2025, 11:25:20 PM
No.150468498
>>150468756
Ashfags have one simple question to answer.
Can Ash destroy the moon?
Anonymous
9/20/2025, 11:25:54 PM
No.150468507
>>150468560
>>150468479
>Fantasies about 10 year old boys having competitive gay sex
Favorite series and character from that series?
Anonymous
9/20/2025, 11:26:34 PM
No.150468523
>>150468475
idk what a kuromi is but this cum vampire has my vote after canaryprimary's animations
Anonymous
9/20/2025, 11:27:07 PM
No.150468535
Asurafags vs Gokufags vs Benfags. Who is the bitchiest loser between the 3 of them
Anonymous
9/20/2025, 11:28:38 PM
No.150468560
>>150468507
Pokemon and Ash Ketchum, of course!
Anonymous
9/20/2025, 11:28:46 PM
No.150468565
>>150468601
In the fan-created scenario "DEATH BATTLE," Kratos defeats Asura by plunging the Blade of Olympus into his chest, killing him after Asura is weakened by the attack.
The final sequence
>The specific moment often cited as humiliating in the animation depicts the following:
>Asura, in his most powerful Destructor form, hurls a gigantic punch at Kratos.
>Kratos, with a smirk, braces himself and catches Asura's massive fist with his bare hands.
>He then uses his own godly strength to punch the fist away, sending the much larger Asura reeling.
>This scene directly mirrors a moment from Asura's Wrath where Asura catches a colossal enemy's fist, effectively making Kratos do Asura's most famous feat.
Why fans felt it was humiliating
>Many viewers, particularly fans of Asura's Wrath, strongly criticized this outcome. Their arguments include:
>Character assassination: Critics felt Asura was misrepresented as a mindless brute, ignoring the nuance of his character as a vengeful father. They also argued the episode undid Kratos's character growth by portraying him as arrogant and mean-spirited.
>Poor research and scaling: Some fans argue that the justification for Kratos's victory relied on questionable lore interpretations while ignoring important feats from Asura's final story arc, which they believed should have made Asura the clear winner.
>Unfair comparison: The sequence itself was seen as adding insult to injury, suggesting that Kratos was not only more powerful but could also steal and execute Asura's signature move better than Asura himself.
The outcome in the DEATH BATTLE!
>Despite the fan controversy, the official outcome of the DEATH BATTLE! episode was a victory for Kratos, with the hosts concluding that Kratos had the edge in power and versatility due to his extensive arsenal of weapons and his lore feats. An "alternate ending" was also included, where Asura makes a comeback and defeats Kratos, which some fans felt was a "pity ending" to appease the fanbase.
Anonymous
9/20/2025, 11:29:20 PM
No.150468572
Anonymous
9/20/2025, 11:30:27 PM
No.150468592
>>150468448
Kratos probably WOULD have accepted Chakravartinβs offer.
After the whole Greece thing, Kratos would oppose killing Chak because βmaintaining the natural balanceβ and shit, and think he could just mitigate it if he was in that position.
Anonymous
9/20/2025, 11:30:43 PM
No.150468597
>>150468690
Anonymous
9/20/2025, 11:30:51 PM
No.150468601
>>150468565
>humilating in the animation
So this is GVS2 but some how more based
Anonymous
9/20/2025, 11:32:42 PM
No.150468627
>>150468044
They also say he's stronger than anything Iron man could build
Anonymous
9/20/2025, 11:33:43 PM
No.150468647
>>150468481
>created the Gohma which killed billions
>this led to a desperate plan that had 7 trillion people killed
>when rejected, decides to reset the universe (has done this countless times before)
>kidnaps Asuraβs daughter and is as responsible for her being used as a tool for war as Deus was
>planned on traveling to other universes to do the exact thing heβs been doing
Sounds like a cool guy.
Anonymous
9/20/2025, 11:34:39 PM
No.150468659
>>150468675
>>150468779
>>150468558
If we go by feats Gokubros take this easily.
Anonymous
9/20/2025, 11:35:38 PM
No.150468674
>>150468651
Also made Naraka seemingly.
Anonymous
9/20/2025, 11:35:42 PM
No.150468675
>>150468687
>>150468659
Feets? Where?!?! *Takes off my pants and starts jerking off*
Anonymous
9/20/2025, 11:35:58 PM
No.150468680
Get out of my walls...
Anonymous
9/20/2025, 11:36:42 PM
No.150468687
Anonymous
9/20/2025, 11:37:24 PM
No.150468690
>>150468597
Who did Yugi lose to?
Anonymous
9/20/2025, 11:38:29 PM
No.150468704
>>150468714
>>150468745
The controversy surrounding the Kratos vs. Asura fight ensures that the debate about his supposed loss will likely continue indefinitely within the fan community. For many fans, Asura remains the rightful winner due to their own interpretations of his power.
Hereβs why Asura's loss will continue to be debated among fans:
The flawed analysis fuels the fire:
>The debate isn't just about the final blow; it's about the reasoning. Fans were particularly upset with what they saw as inconsistencies and a favoring of Kratos's lore over Asura's on-screen feats. This makes it difficult for supporters of Asura to move on, as they feel their arguments were never properly addressed.
A "character assassination":
*Many fans felt Asura was misrepresented as a mindless brute in the episode. They point out that in the game, Asura's rage is almost always directed at those who harm the innocent, not at random heroes like Kratos. For them, the injustice is not just that he lost, but that his character was assassinated to fit the narrative.
The controversy is now part of the history:
>The battle has become a significant, if not infamous, episode in Death Battle! history. It's a point of reference for fans arguing about power-scaling philosophies, particularly the debate over "lore vs. feats". This ensures it will be brought up again and again in future discussions.
An alternate ending helps some fans cope:
>The inclusion of an alternative ending where Asura wins provides some solace for his fans. For them, that can be considered the "real" ending, allowing them to dismiss the canonical verdict as an unjust fabrication.
The memory will fade, but the grudge may not:
>The intense online outrage may eventually die down, but for a dedicated segment of the fanbase, it will likely remain a sore point. In the long term, it will become an infamous chapter in the show's history rather than a source of continuous, widespread outrage.
Anonymous
9/20/2025, 11:39:02 PM
No.150468710
>>150468726
Just because we've never seen the emperor of mankind destroy a universe doesnt mean that he couldnt...
Anonymous
9/20/2025, 11:39:06 PM
No.150468711
>>150468750
It's almost time....
Anonymous
9/20/2025, 11:39:13 PM
No.150468714
>>150468704
I didn't read this shi clanker ahh nigga
Anonymous
9/20/2025, 11:39:23 PM
No.150468717
>>150468754
>>150468558
>Asurafags
Donβt actually exist. People hate what Kratos v Asira represents (that feats donβt matter compared to vague hyperbolic statements) FAR more than they might actually like Asura.
>Gokufags
They ask for it at this point. DragonBall fags begged for hyperpermissive scaling to get Goku and Pals stats thatβd let them nuke more universes than exist in DragonBall. They didnβt count on anyone applying that same standard to DC.
>Benfags
Their franchise is broke, homeless, and carried entirely on fan content. Death Battle fraudchecking them is the least of their worries these days.
Anonymous
9/20/2025, 11:40:08 PM
No.150468726
>>150468710
I only like alfabusa
Anonymous
9/20/2025, 11:40:39 PM
No.150468735
>>150467115
No but she still should have beaten Yang
Anonymous
9/20/2025, 11:41:32 PM
No.150468745
>>150468704
ChatGPT please give me a recipe for lemon cake my wifes boyfriend loves lemon cake
"who wins?"
9/20/2025, 11:41:45 PM
No.150468750
>>150468711
i am so fucking excited for Crossworlds
Mariokeks clinging to a 3 point difference has been a highlight
Anonymous
9/20/2025, 11:41:56 PM
No.150468754
>>150468717
>Itoddler filename
Didn't read. You are fat and brown.
Anonymous
9/20/2025, 11:42:04 PM
No.150468756
>>150468792
Anonymous
9/20/2025, 11:42:54 PM
No.150468767
>>150468821
Will we ever see another feat like the Gokubro punch in our lifetime?
Anonymous
9/20/2025, 11:43:21 PM
No.150468772
>>150468818
>>150468953
>>150468651
>Suffering builds character (unfathomable wisdom)
>Not Chakravartin's fault (unfathomable leniency towards free will)
>Well within Chakravartin's right (unfathomable demiurgic agency)
>The end justifies the means (unfathomable justice)
>Well within Chakravartin's right (unfathomable demiurgic dynamism)
So you have nothing. Nothing, on top of nothing. A temple of nothing. You have nothing but dust. Chakravartin did nothing wrong. NOTHING!
Anonymous
9/20/2025, 11:43:26 PM
No.150468775
>>150468834
>>150468659
>If we go by feats Goku
Post Goku destroying a planet
Anonymous
9/20/2025, 11:44:36 PM
No.150468791
>>150468779
He vibrated so hard he "threatened" to destroy the universe. Close enough.
Anonymous
9/20/2025, 11:44:37 PM
No.150468792
>>150468756
>Statement
>Not the anime dex
>a Pokemon Ash never even used
and DONE. Yugi won.
Anonymous
9/20/2025, 11:45:53 PM
No.150468814
For dedicated Asura fans, coping with the Death Battle! loss is a mixed bag of frustration, defiance, and analysis. The ongoing debate isn't just about who won but about the perceived flaws in the show's methodology and character portrayal, which keeps the controversy alive.
Here's a breakdown of how Asura's fans are responding to the outcome:
Holding onto the alternate ending:
>Death Battle! included an alternate ending where Asura actually wins. For many fans, this is the "true" version of the fight, allowing them to dismiss the canonical verdict and stand behind a result where their favorite character is victorious.
Focusing on "lore vs. feats":
>A central part of the fan argument is the idea that Death Battle! heavily favored Kratos's lore (what the narrative says about his power) over Asura's highly visible, on-screen feats (what the character is actually shown doing). Since Asura's most impressive momentsβlike destroying a planet-sized deityβare visually demonstrated, fans feel his strength was unfairly downplayed.
Criticizing the analysis:
>Many fans believe the final verdict was based on a flawed analysis that ignored key elements of Asura's character. This includes overlooking his Unlimited Mode, which makes him invulnerable and doubles his damage, and his ability to regenerate almost immediately in the manga. By poking holes in the logic, fans are able to invalidate the result and feel justified in their opinion.
Pointing out uneven animation:
>Some fans feel the animation and choreography were also biased. They point out that in the fight, Asura's forms were defeated too quickly, and Kratos appeared to no-sell many of his attacks, making the fight feel one-sided rather than a clash of equals.
Using humor and memes:
>On platforms like Reddit, fans use humor and memes to cope with the outcome and make light of the situation. Memes often mock the justification given in the episode or express the fans' "saltiness" in an exaggerated way.
Anonymous
9/20/2025, 11:46:02 PM
No.150468815
>>150468886
Anonymous
9/20/2025, 11:46:22 PM
No.150468818
>>150468772
Asissyraxisters... we were raging MONSTERS???
Anonymous
9/20/2025, 11:46:35 PM
No.150468821
>>150468767
>DOXXpunch
It's pretty gnarly desu, what is my full name?
Anonymous
9/20/2025, 11:47:36 PM
No.150468834
>>150468775
Hal has been itching to fight her
Anonymous
9/20/2025, 11:48:11 PM
No.150468843
>>150468935
Anonymous
9/20/2025, 11:48:27 PM
No.150468850
Anonymous
9/20/2025, 11:48:30 PM
No.150468851
>Demiurge melty
MoralCHADS always prevail!
>>150468779
https://youtu.be/F3DnP4GoZjo?si=M5wJsqd6313A0lmt&t=91
If you want a visual, even back in Frieza saga with his bare hands he tanked a planet destroying attack there. And if we go by calculations, Roshi's moon bust in terms of total joules/force is large planet level due to the sheer speed + complete disintergration from the attack.
Anonymous
9/20/2025, 11:50:02 PM
No.150468873
>>150468895
>>150468905
>>150468779
You know, if a character has no viable means to survive in the vacuum of space, then⦠can they really even be called Planetary?
>βOh, I can destroy a planet! Sure, I will die immediately after, but Iβm still Planetary, right guys?"
Anonymous
9/20/2025, 11:51:01 PM
No.150468886
>>150469022
>>150468815
This is why I can't take Simon the Nigger and Asura seriously
Anonymous
9/20/2025, 11:51:17 PM
No.150468890
>>150468903
>>150468862
So you can't post him doing it...
Anonymous
9/20/2025, 11:51:52 PM
No.150468895
>>150468873
You would just be called suicidal
Anonymous
9/20/2025, 11:52:02 PM
No.150468898
>>150468975
>>150468862
>A moon busting attack could actually destroy Saturn, bro *
>Clearly, this is what Toriyama intended
Late stage battleboarding
Anonymous
9/20/2025, 11:52:24 PM
No.150468903
>>150468925
>>150468890
I just did. Even included the timestamp for it.
Anonymous
9/20/2025, 11:52:40 PM
No.150468905
>>150468968
>>150468873
But what if you can destroy another planet from the planet you're on?
Anonymous
9/20/2025, 11:53:03 PM
No.150468910
>>150468862
Looks to me like he simply pushed it away. It clearly didn't explode until hitting that other planet
Anonymous
9/20/2025, 11:53:18 PM
No.150468915
>>150468940
Where does this scale?
The main cast stands in an empty white void, waiting for the story to begin. They learn there is no plot, no story because the writer simply couldnβt come up with one.
Anonymous
9/20/2025, 11:54:05 PM
No.150468925
>>150468986
>>150468903
>If you want a visual, even back in Frieza saga with his bare hands he tanked a planet destroying attack there
That isn't him doing it though...
Anonymous
9/20/2025, 11:55:01 PM
No.150468935
>>150468955
>>150468843
>Statement
>NOT ANY OF ASH'S FUCKING POKEMON
Anonymous
9/20/2025, 11:55:29 PM
No.150468940
>>150469211
>>150468915
them learning there is no story is still a story
Anonymous
9/20/2025, 11:56:36 PM
No.150468953
>>150468977
>>150468772
>Not Chakravartin's fault (unfathomable leniency towards free will)
OH NO NO NO! Chakbros!?
Anonymous
9/20/2025, 11:56:39 PM
No.150468955
>>150469037
>>150468935
>Captura de pantalla
Anonymous
9/20/2025, 11:57:15 PM
No.150468968
>>150469069
>>150468905
Pretty useless combat-wise outside of letting you flex on people (see; pic related).
Unless you can get them onto the other planet you intend to blow up, anyway.
Anonymous
9/20/2025, 11:57:41 PM
No.150468975
>>150468995
>>150468898
>A moon busting attack could actually destroy
Yes. Because simply destroying a thing doesn't show its actual attack potency. For example, both the Colossal Titan and Super Saiyan God Gogeta can destroy a building. It doesn't mean a Colossal Titan's attack and a SSG Gogeta's kamehameha have the same attack potency. Roshi's moonbusting kamehameha was strong enough to completely vaporize the moon, with the speed and destruction, it's calculated as large planet level. Low IQ tacobreaths don't know the difference between AP (attack potency) and range.
Anonymous
9/20/2025, 11:57:59 PM
No.150468977
>>150469085
>>150468953
Chakravartin didn't make them do anything. It was their choice to harvest human souls.
Anonymous
9/20/2025, 11:58:25 PM
No.150468982
>>150468998
Ashfags, show me your best gag feats and maybe I'll give you a respectful death.
Anonymous
9/20/2025, 11:58:41 PM
No.150468986
>>150469013
>>150468925
So who tanked that death ball in that video with his bare hands and smacked it away and made it destroy a planet?
Anonymous
9/20/2025, 11:59:00 PM
No.150468992
Test
Anonymous
9/20/2025, 11:59:28 PM
No.150468995
>>150469035
>>150468975
>Roshi could destroy gas giants because the Colossal Titan and Gogeta have the same feats
Lol. You're never going to convince me of this. Or anyone with a full, non-lobotomized brain
Anonymous
9/20/2025, 11:59:39 PM
No.150468998
Anonymous
9/21/2025, 12:00:36 AM
No.150469013
>>150468986
No one tanked anything. Goku pushed it away before it assploded
Anonymous
9/21/2025, 12:01:05 AM
No.150469022
>>150469147
>>150468886
Okay so you don't understand those series then.
Anti Spirals didn't create the universe, so they can't be a Demiurgic entity and they directly launched an attack purely when the population reached a certain point.
Chakravartin did create things (not sure exactly how much), but he also takes a direct role in orchestrating events to occur along a certain path.
Anonymous
9/21/2025, 12:02:06 AM
No.150469034
Pennywise stands in an empty classroom, looking directly at Daisuke. The clown cackles "a school teacher and a few girls? This will be children's play."
Penny wise grinned as he approached the teacher, his shape changing in impossible ways. Daisuke stands brave as he holds the girls behind me. "Sorry Mr. Pennywise, but as their teacher it's my duty to protect them." he says as he starts stripping down.
Pennywises' mouth opened, hitting the floor. All approach stopped as the only thing he could emit from his human like mouth was incoherent mumbling and primal whimpering. "Y-Y-Y-YOU WOULDN'T"
Daisuke smirked, as the girls followed suite. "Pennywise, I know your weakness. Good thing for me is that I am not a pedophile, due to the fact I love ALL of my students because of WHO THEY ARE. Instead of the fact they are children. Is that right?
Rin replies with "Yep, good thing my senpai-husband prevented my cousin from molesting me!"
Kuro says "I'm a lesbian btw."
and Mimi gives her own word "Haha, it's nice that nobody is bullying me here."
Pennywise starts crying, as he enters a fetal position. "PLEASE DON'T DO IT." But it's too late, Daisuke is having an awesome foursome with his students. As pennywise the high outerversal being disintegrates to his one weakness. Child sex orgies. His life begins to fade as the multiversal child sex orgy strips him of his strength one thrust and moan at a time. Until he is nothing more but a carcass.
Daisuke smirks, "you were weak pennywise."
KO.
Anonymous
9/21/2025, 12:02:08 AM
No.150469035
>>150469048
>>150469149
>>150468995
>Unable to use logic and basic reasoning
You're a taco munching retard pretending to be an intellectual to cope with your lack of raw iq. You are at the bottom of society.
>>150468955
Who's more latinx, Miles or Kyle
Anonymous
9/21/2025, 12:03:19 AM
No.150469047
>>150469137
>>150469037
Kyle is full blown mexican
Anonymous
9/21/2025, 12:03:19 AM
No.150469048
>>150469061
>>150469035
U mad you got debunked bro?
Anonymous
9/21/2025, 12:03:51 AM
No.150469058
Anonymous
9/21/2025, 12:04:08 AM
No.150469061
>>150469077
>>150469048
I have nothing to be mad about. I am disappointed I share this world with bottom feeders.
Anonymous
9/21/2025, 12:04:40 AM
No.150469069
>>150468968
Or if you have a space ship that you are attacking from.
Or if you have companions that can grant you protection from the effects.
Anonymous
9/21/2025, 12:05:20 AM
No.150469077
>>150469086
>>150469061
Maybe you'll reincarnate in the Urdhva Lokas next time, Rajesh
Anonymous
9/21/2025, 12:05:28 AM
No.150469078
>>150469037
Pokebros have actual feats for being shitflinging Mexicans though
Anonymous
9/21/2025, 12:06:11 AM
No.150469085
>>150469133
>>150468977
A choice he forced upon them because of Gohma Vlitra. Push an animal into the corner and they get desperate. Deus did the Rebirth plan because the emperor was cocky and thought their empire was invincible even though it took an empowered Asura to subdue it. Everything led back to Chakravartin.
Anonymous
9/21/2025, 12:06:22 AM
No.150469086
>>150469105
>>150469077
>Indians out of nowhere
>Inane projection
Sad! Cope with being brown for the rest of your life.
Anonymous
9/21/2025, 12:07:04 AM
No.150469098
>>150469106
>>150469116
There is nothing wrong with being brown.
Anonymous
9/21/2025, 12:07:05 AM
No.150469099
>>150467533
surpassed surprisingly
>>150469086
I saw your face with my third eye Rajesh. Roshi caps at moon level
Anonymous
9/21/2025, 12:07:44 AM
No.150469106
>>150469098
I agree! My favorite Pokemon girl is May btw!
Anonymous
9/21/2025, 12:08:27 AM
No.150469115
>>150468475
her vs Kuromi vs Vegeta
Anonymous
9/21/2025, 12:08:29 AM
No.150469116
>>150469098
So true!!! I love Superman and he would NEVER be racist!
Anonymous
9/21/2025, 12:09:30 AM
No.150469133
>>150469219
>>150469085
It's not Chakravartin's fault they were cocky and stupid. The sin is harvesting human souls. Chakravartin didn't do that because he is sinless.
Anonymous
9/21/2025, 12:09:48 AM
No.150469137
>>150469047
>>150469037
Actually it goes to Miles.
Miles is Puerto Rican from his mother's side.
Kyle's father is Mexican American without additional specificity. His mother is Irish.
Anonymous
9/21/2025, 12:09:55 AM
No.150469140
>>150469182
>>150469105
3rd eye? Holy Fuark SHIVA-SAMA!!!! You're my hero. Asurabro btw
Anonymous
9/21/2025, 12:10:37 AM
No.150469147
>>150469392
>>150469022
>Chakravartin did create things (not sure exactly how much)
He treats celestial bodies like ping pong balls so letβs just say a lot.
Anonymous
9/21/2025, 12:10:39 AM
No.150469148
>>150469178
>>150469105
I'm gonna be honest nigga I have no idea about any Hindu shit. It seems to me you're obsessed and or you have an understanding due to your upbringing around this shit. That's just and observation though.
Anonymous
9/21/2025, 12:10:42 AM
No.150469149
>>150469035
As opposed to the real intellectuals who power scale Dragon Ball...
You people are a joke
Anonymous
9/21/2025, 12:11:51 AM
No.150469170
>>150469105
that's bullshit
Anonymous
9/21/2025, 12:11:59 AM
No.150469174
>Can't post feats
>Knows he's going to get stomped
>Knows the best thing he has is statements and gags
>Knows his mascot is going to go 0-2
>Knows his other mascot is going to go 0-3
>Knows there's nothing he can do about it and is already a bigger sore loser than Asurafags
>Can only name call while he begs for a respectful death
Kneel.
Anonymous
9/21/2025, 12:12:03 AM
No.150469175
>>150469197
I enjoy Taco Bell but I'm white
Anonymous
9/21/2025, 12:12:05 AM
No.150469178
>>150469188
>>150469148
>That's just and observation
GMS!
Anonymous
9/21/2025, 12:12:14 AM
No.150469182
>>150469464
>>150469140
Didn't think Asura had that many fans.
Anonymous
9/21/2025, 12:12:49 AM
No.150469188
>>150469227
>>150469178
Autocorrect lmao. Nice projection
Anonymous
9/21/2025, 12:13:03 AM
No.150469196
>>150469208
if my opponent is a spic then I don't need to post feats since I've already won
Anonymous
9/21/2025, 12:13:07 AM
No.150469197
>>150469175
Post the Taco Bell dog destroying a mountain.
Anonymous
9/21/2025, 12:13:55 AM
No.150469208
>>150469215
>>150469196
African Americanbro btw.
Anonymous
9/21/2025, 12:14:16 AM
No.150469211
>>150468940
From our perspective, sure. But within the universe, would this be considered a form of low-level resistance to plot or narrative manipulation?
Anonymous
9/21/2025, 12:14:19 AM
No.150469213
Why is Asura such a monster? He should have learned how to be a better man.
Anonymous
9/21/2025, 12:14:30 AM
No.150469215
>>150469218
>>150469208
you posted too early to make it look convincing
Anonymous
9/21/2025, 12:15:00 AM
No.150469218
>>150469133
Who created Mantra, again? Who put it into human souls? Who created the Gohma?
Anonymous
9/21/2025, 12:15:10 AM
No.150469227
>>150469188
I'll give you the benefit of the doubt this time, Rajesh. But don't think you'll enjoy my gregarious nature for much longer.
A beast simmers under my skin.
Anonymous
9/21/2025, 12:16:32 AM
No.150469249
Anonymous
9/21/2025, 12:18:27 AM
No.150469277
>>150465108
Nah, he'd win.
Anonymous
9/21/2025, 12:18:38 AM
No.150469281
Creator God Mario.
Anonymous
9/21/2025, 12:18:38 AM
No.150469282
Anonymous
9/21/2025, 12:19:41 AM
No.150469299
>>150469219
>Chakravartin created the world
>But bad things happen in the world! So Chakravartin must be bad!!
Childish thinking. Much like Asura's tantrum. Much like Simon's greed.
Anonymous
9/21/2025, 12:22:13 AM
No.150469337
>>150469425
>it's not canon
>it doesn't count
>it's just a statement
>scaling doesn't count
>it's just a gag (you are here)
>older seasons don't count
>those feats were weak anyway
>every feat is an outlier
Anonymous
9/21/2025, 12:23:15 AM
No.150469351
>he couldnβt just stop at creating the world and letting life flourish on its own
>he had to give his creations powers because⦠HE JUST HAD TO OKAY!?
Anonymous
9/21/2025, 12:24:14 AM
No.150469363
>Create light
>Create life
>Create the very world life inhabits
>Create delicious food, beautiful landscapes, interesting animals and refreshing water
>Create easily charted weather patterns and four seasons
>Create sapience
>Said sapience is always blaming you for everything
It's not easy being a demiurge...
Anonymous
9/21/2025, 12:25:00 AM
No.150469377
>>150469421
>>150469442
Ashbros, it's okay to lose
You can't win every fight
So what if you couldn't defeat Yugi?
So what if Pikachu goes 0-2?
So what if Charizard goes 0-3?
So what if a fist fight couldn't clinch the victory?
You should be proud of your accomplishments
So when Yugi wins, please accept it with dignity
Please don't be like the Asurajeets and seethe about it for a whole year
Please don't seethe about it and demand a pity handicap win like you did a decade ago
Please be... Better men
Anonymous
9/21/2025, 12:25:54 AM
No.150469392
>>150469530
>>150469147
I feel like he is more likely hijacking the natural order of things, since he introduced Mantra and Mantra Tech to a number of humans to cause the Demigods.
I do think he is the source of Naraka though, since after his death we see characters reincarnate.
Anonymous
9/21/2025, 12:25:56 AM
No.150469394
>>150469416
>>150469428
Ash will win, not because of feats or anything like that. But because I think yugi bros would have a meltie of a lifetime.
Anonymous
9/21/2025, 12:26:02 AM
No.150469398
>YOU HAVE TO HECKIN LOVE ME AND REGARD ME AS THE SAME AS THE TRUE MONAD AND TOTALITY OF ALL THINGS, BECAUSE...UM....BECAUSE I JUST SAID SO, OKAY?
Anonymous
9/21/2025, 12:27:02 AM
No.150469415
>>150465304
Okami is getting its sequel, and MH despite capcom's best efforts to kill it will never actually die at this point, and still makes crazy bank.
Anonymous
9/21/2025, 12:27:03 AM
No.150469416
>>150469394
pokebros are still having the same melty they've been having since tai beat up red
Anonymous
9/21/2025, 12:27:22 AM
No.150469421
>>150469377
Ashbros... KINGtos has SPOKEN
Anonymous
9/21/2025, 12:27:31 AM
No.150469425
>>150469337
>I won't post feats
>It doesn't matter if that is a country level feat, it doesn't count
>The game statements say he can do this
>Pokemon he never used before could destroy a gorillion galaxies
>If we chain scale with other trainers then he's a walking god (you are here)
>Death Battle always hated Ash
>Yugi Pity win
Anonymous
9/21/2025, 12:27:45 AM
No.150469428
>>150469394
This, kind of why Krasura is kino. Multiversal Pikachu when
Anonymous
9/21/2025, 12:28:25 AM
No.150469442
>>150469377
This pasta needs an image to go with it
Suppose Sonic fights Goku
Which outcome would cause the most seethe?
Anonymous
9/21/2025, 12:29:58 AM
No.150469464
>>150469182
At the very least I know Kishin Asura Vs Ryomen Sukuna is a thing
Anonymous
9/21/2025, 12:30:24 AM
No.150469478
>>150469495
0-3 CHAMPION HERE. EVERYONE STILL LOVES ME EVEN IF I GET MY SHIT STOMPED HARD IN EVERY MATCH I'M IN.
GOKU IS 0-3 AND EVERYONE LOVES HIM. IT'S OKAY TO BE 0-3!
Anonymous
9/21/2025, 12:30:39 AM
No.150469483
>>150469452
I used to think Sonic winning would do it but now I feel it could go either way
Anonymous
9/21/2025, 12:31:24 AM
No.150469495
>>150469478
1-3 and yugibros end up being fodder for the jobbers.
Anonymous
9/21/2025, 12:31:46 AM
No.150469502
>>150469452
Sonic getting no diff'd so hard he dies as Hyper Sonic.
Anonymous
9/21/2025, 12:32:04 AM
No.150469509
>>150469577
>>150469639
Ash upscales.
Anonymous
9/21/2025, 12:32:18 AM
No.150469510
>>150469452
They both lose saying they'll eventually lose to Oxygen, and the winner is oxygen like Metal Sonic. Or Goku or Sonic no selling everything like Kratos
Anonymous
9/21/2025, 12:33:00 AM
No.150469526
>Captura de pantalla
Anonymous
9/21/2025, 12:33:06 AM
No.150469528
>>150469452
Well it is actually a bit tricky.
Sonic losing has a higher potential for it since across fight animation youtube, Sonic almost always wins.
Goku losing will cause a general community seethe.
So niche vs general.
Anonymous
9/21/2025, 12:33:12 AM
No.150469530
>>150469392
>Mantra Tech
I think this just came from human ingenuity. As far as I know, Chakravartin only bestowed them Mantra. The humans were smart enough to develop tech that could manipulate it which led to the demigod race.
Anonymous
9/21/2025, 12:33:42 AM
No.150469538
I predict it'll be a draw between Maka and Ruby
Anonymous
9/21/2025, 12:34:13 AM
No.150469548
>>150469580
Whats the best team ash can bring to the yugi fight?
>pikachu
>ash greninja
>charizard
>lucario
Anonymous
9/21/2025, 12:35:34 AM
No.150469567
>pokemon
Anonymous
9/21/2025, 12:36:11 AM
No.150469575
>>150469452
Goku going 0-4 by Sonic's hand would be so goddamned spicy
Anonymous
9/21/2025, 12:36:18 AM
No.150469577
>>150469608
>>150469639
>>150469509
>Ash tossed someone who weighs 72 pounds!
Anonymous
9/21/2025, 12:36:22 AM
No.150469580
>>150469661
>>150469548
Okay, from all the threads before. Here is the conditions for Ash vs Yugi - not counting scaling but their arsenal and how it'll be conducted:
>Both Ash and Yugi/Atem gets their show exclusive feat
>Ash's arsenal consists of mons he used for battle in the Pikachu flashback episodes from Kanto to Galar.
>Yugi's arsenal consists of the Ceremonial Duel deck + Eye of Timaeus + DSOD's latest cards to Yugi's deck
>The style of battling to accommodate both Ash and Yugi is based around how Yugi/Atem during the Zorc arc in Egypt - meaning no turn based battling, real time. As well as Ash can use his Pokemon's abilities to counter and adapt to Yugi's spells and attacks like in the show with PIkachu's Thunder Armor interacting with Raigeki causing a Raigeki Thunder Armor
>The scaling will be limited to Ash's tenure as well as Yugi/Atem's tenure, meaning no one can cite Liko or Jaden's feats
This has been reposted many times. This is the most fair shit for both Ash and Yugi, even though alone can win this through strategy alone.
Anonymous
9/21/2025, 12:36:50 AM
No.150469589
>>150469594
>>150469639
Ash TANKED a close ranged thunderbolt that COUNTERED Kyogre
Anonymous
9/21/2025, 12:37:19 AM
No.150469594
>>150469648
>>150469589
Not as impressive as Yugi TANKING Ra's flames
This is who you're arguing with when you debate a Pokebro btw
Anonymous
9/21/2025, 12:38:17 AM
No.150469608
Anonymous
9/21/2025, 12:38:40 AM
No.150469615
Ash and Yugi should watch Tobias and Raphael fuck Anzu and Serena
What the FUCK is a demiurge?
Anonymous
9/21/2025, 12:39:19 AM
No.150469631
>>150469597
A... guy who pretends to be schizophrenic?
Anonymous
9/21/2025, 12:39:57 AM
No.150469638
>>150469672
>>150469597
Listroon is a Yugifag btw.
Anonymous
9/21/2025, 12:39:57 AM
No.150469639
>>150469509
>>150469577
This was a gag.
>>150469589
Also a gag.
Stop using gags and claiming them as feats.
Anonymous
9/21/2025, 12:40:19 AM
No.150469646
>>150469626
Christian fanfiction
Anonymous
9/21/2025, 12:40:20 AM
No.150469647
>>150469657
>Mewtwo
KEKAROOOOOOOOOOOOOOOOOOOOOO!!!
Anonymous
9/21/2025, 12:40:22 AM
No.150469648
>>150469594
>Yugi TRACED Joey
Anonymous
9/21/2025, 12:40:53 AM
No.150469655
Anonymous
9/21/2025, 12:40:58 AM
No.150469657
>>150469647
Shadow lost to THIS???
Anonymous
9/21/2025, 12:41:09 AM
No.150469661
>>150469689
>>150469580
so is Pikachu getting his feat from the non-canon movie of him wiping out a massive storm with his thunderbolt?
Supermanbro
9/21/2025, 12:41:13 AM
No.150469665
>>150469597
This is me when people call death battle results biased and unfair. No they're completely fair all the time hahaha get fucked!
Anonymous
9/21/2025, 12:41:52 AM
No.150469672
>>150469695
>>150469638
The entire Pokemon fanbase is basically just made of listroons, literal tranny spics
Anonymous
9/21/2025, 12:42:51 AM
No.150469689
>>150469661
Show exclusive, and tenure. Which means Yugi gets his Capsule Monster feats and Anubis feats as well
Anonymous
9/21/2025, 12:43:07 AM
No.150469695
>>150469672
So both fanbases has tranny spics. Ok
Anonymous
9/21/2025, 12:43:35 AM
No.150469699
>>150469626
the guy who created the universe
Anonymous
9/21/2025, 12:43:36 AM
No.150469700
>>150469626
Demiurgic archetypes are world/universe creators that aren't actually supreme (omnieverything) beings.
Anonymous
9/21/2025, 12:56:55 AM
No.150469913
>>150469957
Chara's panties smell like flowers.
Anonymous
9/21/2025, 12:59:35 AM
No.150469957
>>150469913
Thanks for letting us know, Hal.
Anonymous
9/21/2025, 2:20:53 AM
No.150470929
>Tojo Ultrmanfag FLED