← Home ← Back to /pol/

Thread 518956271

121 posts 92 images 75 unique posters /pol/
Anonymous (ID: epwVg7RY) No.518956271 >>518956399 >>518956438 >>518956597 >>518956735 >>518956773 >>518956975 >>518957329 >>518957890 >>518958227 >>518958354 >>518958408 >>518958491 >>518958614 >>518958628 >>518958641 >>518959643 >>518961130 >>518964125 >>518965635 >>518965717 >>518965942 >>518966457 >>518966547 >>518967407 >>518969362 >>518970161 >>518970269 >>518971352 >>518971601 >>518971657 >>518971935 >>518974620 >>518978575
If you're not a simp then you must realise that..
Western women are behind the nonwhite invasion of Europe!
It's a well documented FACT that the VAST majority of these nonwhites that are pouring into are our countries are men. It's also a FACT that the VAST majority of white women vote for their welcome. It's all because they have a fetish that involves some exotic dick, since white penises are too small to satisfy them.
Anonymous (ID: egctP8kb) No.518956399 >>518956602
>>518956271 (OP)
I really like the part where the migrants take care of our retarded lefty cunts for us.
Anonymous (ID: 4knfP/7P) United States No.518956425
great tread
Anonymous (ID: 59Zmmrmu) United Kingdom No.518956438 >>518956661
>>518956271 (OP)
I'm Jewish and mother molests me
Anonymous (ID: BhGEWfCT) United States No.518956471
Jewish or Indian ?
Anonymous (ID: d7GIZkNV) Canada No.518956597 >>518956771 >>518957657
>>518956271 (OP)
She is ugly as fuck. Literally looks like a ghoul with her malnourished nasty zombie dark eye circles. Its no different than White men going for ugly gooks.
Anonymous (ID: epwVg7RY) No.518956602 >>518971772 >>518972931
>>518956399
Women are too dumb to think long term, they just want short term gratification
Anonymous (ID: 62/2BacA) No.518956661 >>518956749
>>518956438
>I'm Jewish and mother molests me
so you are motherfucker ? it is so Jewish
Anonymous (ID: PVsWgvJ3) Spain No.518956735
>>518956271 (OP)
>Another Jewish woman with fake blonde and that awful artificial grey eyes
Anonymous (ID: 59Zmmrmu) No.518956749
>>518956661
Well I say molest but that's just a cover story. It's 100% consensual
Anonymous (ID: epwVg7RY) No.518956771 >>518956865 >>518972757
>>518956597
>She is ugly as fuck
That's a yuge cope,she's pretty much as attractive as a white woman gets
Anonymous (ID: 9Dn/AbR/) Canada No.518956773
>>518956271 (OP)
Meme flag white women brown men spam?

Why do brown men pursue white women over their own women? Is it because white women are better than brown women? Why are white women better than brown women?
Anonymous (ID: d7GIZkNV) Canada No.518956865
>>518956771
>Lets just ignore all the other White men with White women and focus on the two niggers because im a nigger obsessed bbc faggot kike
Anonymous (ID: QFm1cPoq) Canada No.518956975
>>518956271 (OP)
No, it's jews. No more scapegoats, kike.
Anonymous (ID: xGj6PQli) United States No.518957329 >>518957730
>>518956271 (OP)
She's not twerking on the black guy behind her but this guy is trying everything he can do to 'casually' bump into her
Anonymous (ID: dBZsNLdk) No.518957657 >>518968313 >>518974360
>>518956597
Why do ugly men parrot shit everyone says about them to attractive women like it's supposed to work? When I see shit like this I know the sad sap typing it is "inbred-as-fuck" ugly. Sure she's a mudshark and a whore but she's not ugly.
Anonymous (ID: epwVg7RY) No.518957730 >>518957821 >>518958039 >>518958098 >>518964482
>>518957329
>this guy is trying everything he can do to 'casually' bump into her
You just know she had a gang bang with her after they stopped recording
Anonymous (ID: PVsWgvJ3) Spain No.518957821 >>518965814
>>518957730
Why are jewish girls so obsessed with blacks
Anonymous (ID: svwNAIXT) Germany No.518957890
>>518956271 (OP)
thats a slav shitskin
Anonymous (ID: Idz720YG) United States No.518957999
Smells like matzoh balls, curry, borscht and assholes ITT
Iโ€™m going to kill all of you
Anonymous (ID: 9Dn/AbR/) Canada No.518958039
>>518957730
Oh ya. Is that what happened?
Anonymous (ID: NxbjEvvM) Spain No.518958098
>>518957730
bad parenting
Anonymous (ID: pZ8P+G6R) United States No.518958227
>>518956271 (OP)
at least the ones that get violently murdered have served a purpose
Anonymous (ID: DLltHli5) Norway No.518958354 >>518958525 >>518958727
>>518956271 (OP)

Bipolar women, BPD women etc.

It's literally mental unwell women that also often times are druggies.


The sad part is that it's about a whooping 10 % of white women.
Anonymous (ID: KST31oRi) United States No.518958408
>>518956271 (OP)
stupid bitch
Anonymous (ID: Tm/MXXrW) United States No.518958491
>>518956271 (OP)
There is a reason why women weren't allowed to vote: they use emotion not reason to guide them
Anonymous (ID: 23YcvV6Z) United Kingdom No.518958525 >>518967257 >>518967815 >>518968652 >>518972004 >>518976836
>>518958354
>b-but they must be mentally ill or some shit
>m-must be drugs making them do it!
>It's only 10% according to the stats and charts, that eases my mind a little
What a fat load of cope
KEK
Anonymous (ID: ExFfsGN0) Canada No.518958614 >>518968238
>>518956271 (OP)
How do I dance like those guys? I want to be cool and extroverted.
Anonymous (ID: IDo6S2a1) United States No.518958628
>>518956271 (OP)
Seeing White women like this fucking disgusts me.
Anonymous (ID: kD6mVOj4) United States No.518958632
>kalergi
>tavistock
Anonymous (ID: QrVs5QFt) United States No.518958641 >>518958704 >>518960080
>>518956271 (OP)
How is this different from men traveling to Thailand to shack up
Anonymous (ID: ExFfsGN0) Canada No.518958704
>>518958641
It's ok when men do it. I mean it's ok when white men do it.
Anonymous (ID: epwVg7RY) No.518958727 >>518961994 >>518964406 >>518968976
>>518958354
>The sad part is that it's about a whooping 10 % of white women.
Cope,it's the majority of white women that want to burn the coal,just look at the elections in your country, look at the percentage of women who vote for pro refugees politicians.
The fact that not most white women burn the currently is because older women (30 years old plus) make up the majority of women in these countries,if you look at the girls below 20,most of them either have or dated a black or Arab man before
Anonymous (ID: fWmYswqp) Canada No.518959643
>>518956271 (OP)
You went a little too mask off at the end of that, Sanjit.
Anonymous (ID: Idz720YG) United States No.518960080 >>518964161
>>518958641
because hapas generally aren't brown, stupid, ugly dysgenic criminals on welfare?
Even mulattos with white fathers are a million times better than one with an absent black father.
Anonymous (ID: vxe6p095) Turkey No.518960873
Women always collaborate with the devil
https://www.youtube.com/watch?v=i28oH2Mz2W8
Anonymous (ID: shZJOvmh) United States No.518961130
>>518956271 (OP)
She has a tattoo
Anonymous (ID: QwChwk37) United States No.518961277 >>518965956
Idc anymore let it all collapse
Anonymous (ID: PVsWgvJ3) Spain No.518961994
>>518958727
Meds, kike
Anonymous (ID: kTOY9JVd) United States No.518962562 >>518963252
I don't care what any of you think. I actually am demoralized from all of this shit. All of these attractive women in porn being fucked by niggers. But then you also have pretty girls like in the OP hanging around a bunch of niggers who all most likely ran train on her.

>but they are just sluts anon who cares
>just go for other white girls who aren't sluts for nigs
>go for other race girls then

No! You aren't getting it. Its impossible to get a pure virgin wife that actually is properly feminine. We have all been lied to and gaslit so hard about what women are really like. Then once you swallow the black pill does it get better? No it gets even worse when you realize its very easy for some men to attract and fuck women while for others it isn't. Even for guys that might just want one woman and marriage to start a family. For some it comes easy. For others it just never comes. But at this point I can never marry any of these fucking whores that do shit like this and often also in secret. Tired of it all. Something needs to change already in this world. Its beyond sickening how many of these attractive white girls get with niggers for sex.

>hurr stop your bitching anon
Just fuck off already. It is okay to vent and want to see a better world.
Anonymous (ID: y2Im9lqM) Russian Federation No.518963252 >>518972824 >>518975226
>>518962562
>I actually am demoralized from all of this shit.
>Then once you swallow the black pill does it get better? No it gets even worse
>Its beyond sickening how many of these attractive white girls get with niggers for sex.
Bro, do not go crazy, don't lose heart. We all simply expiriencing a late stage decay of the civilization,
Once it's crumbles, all people will segregate themselves into it's own ethnic groups for survival, resouce gathering, protection. All the old values will come back. Loyalty, courage, traditional family.
That modern shit, it's simply can't exist for a long time, it's unsustainable.
I suggest you make an effort, and channel your anger and frustration into productive things. Find work, work out and learn to shoot and fight. Find friends who think among the same lines as you.
I dunno, about american organisations, but, like, join patriot front or something. You need a sence of belonging to a collective. It will be good for you.
Don't lose hope and don't give up.
Sa (ID: 7dTyc4FY) United States No.518964125
>>518956271 (OP)
>fat white retard with tats rapping with niggers
Oh no white bros we lost a good one!
Anonymous (ID: s3rvXpXd) Germany No.518964161 >>518965662
>>518960080
Found the mutt hapa subhuman. You have no place in a European country. Fuck off or get roped.
Anonymous (ID: L+PkYRI/) United States No.518964406
>>518958727
>ALL WHITE WOMEN BURN COAL!!!
Meanwhile you kikes are swarthy and have negroid features like nappy nigger hair and soulless black eyes, lol
Anonymous (ID: IzObTU7f) United States No.518964482
>>518957730
why do mudsharks always look the same? no matter what country
Anonymous (ID: cCW88BFK) No.518965434
>oy vey goy it's the white women, not us jews goy
Kike thread.

Mass immigration = kike creation end of. Fuck yourself moshe
Anonymous (ID: xz3pPNC2) Germany No.518965635 >>518966040 >>518966066
>>518956271 (OP)
What exactly is it about shit-colored penis that makes white females so moist in the pussy? There must be a scientific explanation.
Anonymous (ID: RQ8Es8og) United States No.518965662
>>518964161
No, Iโ€™m Anglo mehmet
I was born in England too
Anonymous (ID: cCW88BFK) No.518965717
>>518956271 (OP)
>it's because hecking White women HECKING VOOT for le wrong party bought up by jews again

Right - should have voted for the orange pedo, who does fuck all about immigration and lets millions of jeets in.

And it's interesting how it's never niggers or spics or other forms of shitskins, that VOOT for the bad leftwing party in even greater numbers (that includes kikes)

And of course it's never the kikes that basicly buy up every politician, so it doesn't matter who you VOOT for - you're gonna get shitskins regardless.
Anonymous (ID: RD7wMMaO) Netherlands No.518965814
>>518957821
>Why are jewish girls so obsessed with blacks
BBC. Whiteboys just don't hit the spot. Polish girl now know this too
Anonymous (ID: erQxdUA+) No.518965916
The roastie thing is a meme. It's a genetic lottery, some vagainas are like that.
My mom for example has a pussy like a baby, you can see the labia
Yet my sister has a big labia even when she was a virgin
Same as the "uncut dicks smell Thing
I am cut and mine smells in just two days of not showering while the dick of my father, who only showers once a week, never smells.
Anonymous (ID: 8i13KKHs) United States No.518965942
>>518956271 (OP)
The duality of Woman
Anonymous (ID: madFxg+g) No.518965956 >>518966317 >>518967041
>>518961277
Fuck lil timmy gon do nigga
Anonymous (ID: RD7wMMaO) Netherlands No.518966040
>>518965635
>What exactly is it about shit-colored penis that makes white females so moist in the pussy? There must be a scientific explanation.
It's the size. And their libido. When Timmy is working, Stacey is getting her fix
Anonymous (ID: F07+UFX6) United States No.518966066 >>518966249
>>518965635
White women cannot resist BBC and you fucking know it. Black men are violent, masculine men who don't give a fuck about anyone or anything. They're the epitome of masculinity. They take what they want. They're alpha. They're athletic and have rhythm. Their cocks are the strongest and largest of any other race. They're the ultimate "bad boy". What woman isn't attracted to those traits in a man?
Anonymous (ID: aaGklhyO) Poland No.518966249 >>518966811
>>518966066
>What woman isn't attracted to those traits in a man?
One with average intelligence.
Anonymous (ID: cCW88BFK) No.518966291 >>518967205
>Why yes us kikes forced desegragation
>Why yes us kikes own all the media and all we do is promote niggerworship, demonize White ethnocentrism and tell how good loving shitskins is and how bad it is to oppose it for the last 100 years
>Why yes us kikes bought up the politicians with the money we printed and we have the schools and colleges teach the same shit
>Why yes every jewish academic/journalists write endless of articles how shit White people are, how they need to be genocided and all the political power needs to be ceded to jews
>Why yes every politician that is allowed to exist in the West is a cumbucket for the jews, because us jews bought them up or pressure their countries with EU money - so every politician will do the same shit regardless
>Why yes there is virtually no difference in Western countries policies, regardless of who is in power.
>Why yes every leftoid pro-immigrant group is either jews or funded by jews
>Why yes the shitskins and kikes "voot" for the wrong party in far greater proportions
>Why yes us jews have made it legal for shitskins to rape White women and do whatever they want in White countries

>b-b-b-ut it's le hecking White women that VOOTED for the wrong party that's the problem - not that us jews run the whole society!

I refuse to believe that people that post that shit aren't 100% disingenuous kikes. That there would be just a single one that geniuenly believed that shit.
Anonymous (ID: Mgh+s8+J) United States No.518966317
>>518965956
Old news but Timmy shot that m9nkey bigger in the head.
Anonymous (ID: 46CIL3RV) United States No.518966457
>>518956271 (OP)
>women vote for their welcome.
and who gave them voting rights?
Anonymous (ID: y1dyp2VD) United States No.518966547
>>518956271 (OP)
Wow you gringos sure do love cuck porn. Yes, obsessing over blacks fucking white girls is a form of cuckolding. This is mental masturbation for you. Get a grip you pathetic gringos.
Anonymous (ID: cCW88BFK) No.518966661
>All of the kikebots ignoring the posts I made

Look, kikes - it's really simple.

White women, just like White men, have no say in jew run western counries- all the decisions in the west are made by the niggerloving kikes, that love niggers and hate Whites and use niggers as a bioweapon against Whites.
Everything else is disingenuous pilpul.

Anyone pretending that "vooting" matters in 2025 is a kike shill 100%
Anonymous (ID: F07+UFX6) United States No.518966811 >>518966981
>>518966249
That study is about dating, not fucking. Two completely different things. I guarantee you the extreme majority of white women would rather marry a good guy white boy, but fuck a bad boy nigger for a hot weekend.
Anonymous (ID: 46CIL3RV) United States No.518966981
>>518966811
true. alpha fucks beta bucks is law
Anonymous (ID: cCW88BFK) No.518967026 >>518967097
Even the miniscule amount of mudsharks that exist - 99% of them exist because kikes promote them as sex and status symbols everywhere.

So even the mudsharks are jewish fault.

And if you don't like the mudsharks, then the obvious soltution is to strip jews of power and send them to the camps, not seethe about coal burners, while pretending institutional jewish power doesn't exist which some (((concerned rightoid posters with extensive blacked folders))) like to do for no particular reason at all
Anonymous (ID: /lJc3j3T) United States No.518967041
>>518965956
Niggy is learning real quick what timmy finna do
Anonymous (ID: 46CIL3RV) United States No.518967097 >>518967240
>>518967026
Anonymous (ID: 46CIL3RV) United States No.518967140
Anonymous (ID: 46CIL3RV) United States No.518967175
Anonymous (ID: QFm1cPoq) Canada No.518967205
>>518966291
It's just kikes trying to harm White gender relations.
Except a lot more like bullshit now that they're done losing the wa
Anonymous (ID: 46CIL3RV) United States No.518967211
Anonymous (ID: BhGEWfCT) United States No.518967217
>posted 2 hours and 41 minutes ago
Anonymous (ID: cCW88BFK) No.518967240 >>518967369
>>518967097
Should anything be done about jewish power or not, moshe?
Where's the lie?
Anonymous (ID: 9InUa2JS) Spain No.518967257 >>518967442
>>518958525
Holy uglyness, I'll never understand. Can't these women find an attractive White man?
Anonymous (ID: 46CIL3RV) United States No.518967260 >>518967556
Anonymous (ID: 46CIL3RV) United States No.518967369 >>518967634
>>518967240
yes, white people should stop letting kikes control them. whites gave kikes a homeland, nukes, and an infinite money printer in less than 80 years timeframe. what else will whites give their jew masters? nuke israel, nuke india, i denounce the talmud
Anonymous (ID: sM+PRWok) Latvia No.518967407
>>518956271 (OP)
>Western women are behind the nonwhite invasion of Europe

it was western men who collaborated with jews to let those nonwhites in
it was rich western men who profited from it
they also promote the media which tells White men to feel miserable

It really doesn't matter what western women want. They quickly adopt the mentality of those who are in power. Make native White men strong again, and those "BBC loving women" will be your leading right-wingers all over the internet, making 10 rasist tiktoks a day
Anonymous (ID: cCW88BFK) No.518967442 >>518967635
>>518967257
Remember when you posted this whore 24/7, before it turned out she was a jewess?
What were the odds, lmao.

Very high, since jewesses like to get fucked by niggers.

Part of the jewish niggercuck propaganda is their own projection.

Your jewish mom probably sucked a lot of niggercocks before she started kissing your forehead before sleep.
Anonymous (ID: 2QLs2xKi) Netherlands No.518967556 >>518967667
>>518967260
>White men feel guilt and the weight of the world, subhumans dont
Wow what a gotcha
Anonymous (ID: cCW88BFK) No.518967634
>>518967369
Cool, but how many jewesses at your shul have sex with black men?
Anonymous (ID: 9InUa2JS) Spain No.518967635 >>518967778
>>518967442
>Your jewish mom probably sucked a lot of niggercocks before she started kissing your forehead before sleep.
Nice projection, Schmuley
Anonymous (ID: 46CIL3RV) United States No.518967667 >>518968117
>>518967556
>tfw whites are so smart they think their way into mass psychosis and suicide
whoa brilliant
Anonymous (ID: yteErrqb) United States No.518967679
white girls have been fucking dogs and other animals for thousands of years, they have dog dna through microchimerism sperm dna, this is why white girls keep whoring themselves out, bc their dog dna suppresses their human dna

the only fix is Christianity, which thru natural selection gets white girls to fuck human beings

ifnubdint get whit girls fucking dogs under control, u will never get their whoring under control
Anonymous (ID: cCW88BFK) No.518967778
>>518967635
And I say this again - Anyone pretending that "vooting" matters in 2025 is a kike shill 100%
Anonymous (ID: gzf5sY+q) Austria No.518967815
>>518958525
>What a fat load of cope
but they are
Anonymous (ID: 362MUuAs) United States No.518968074 >>518975902
EVERY PAJEET SAYSโ‰ˆโ‰ˆโ‰ˆ
>$45T stolen by britain โ‰ˆ abrahamic/desert/yahweh โ‰ˆ according to [AI chat product] โ‰ˆ actually jews are cool โ‰ˆ age of consent โ‰ˆ AI singularity/waifu โ‰ˆ aryan โ‰ˆ booba/sexo/would โ‰ˆ built for bbc โ‰ˆ can't breed โ‰ˆ capitalism โ‰ˆ ceo doctor technology โ‰ˆ chang seething โ‰ˆ cherry picking โ‰ˆ chess/spelling โ‰ˆ christcucks โ‰ˆ consent is a western concept โ‰ˆ daily reminder โ‰ˆ eglin afb is behind it โ‰ˆ elon/vance/vivek โ‰ˆ epstein files more important โ‰ˆ eugenics โ‰ˆ faustian spirit โ‰ˆ feminism/simping โ‰ˆ fentanyl โ‰ˆ full sapport for israel โ‰ˆ good morning โ‰ˆ help i'm fucking indian help me โ‰ˆ household income โ‰ˆ human capital โ‰ˆ hypergamy/[incel noises] โ‰ˆ i can pass for xyz โ‰ˆ indo-[whatever] โ‰ˆ [iq insecurity] โ‰ˆ [janny application] โ‰ˆ jesus was jewish โ‰ˆ jidf is behind it โ‰ˆ left/right/voting matters โ‰ˆ meritocracy โ‰ˆ mom/sister on onlyfans โ‰ˆ เค•เฅเค› เคญเฅ€ เคฎเคนเคคเฅเคตเคชเฅ‚เคฐเฅเคฃ เคจเคนเฅ€เค‚ เคนเฅˆ โ‰ˆ npnw โ‰ˆ obsessed/rent-free โ‰ˆ october 7 โ‰ˆ [other ethnicity] is guilty of [pajeet thing] โ‰ˆ outcompete โ‰ˆ paganism is your real heritage โ‰ˆ [penis concern] โ‰ˆ rape โ‰ˆ [redditor noises] โ‰ˆ [report snitch squeal] โ‰ˆ reverse colonization/conquest โ‰ˆ saar โ‰ˆ send bobs/vagene โ‰ˆ slave morality โ‰ˆ state mandated [entitlement] โ‰ˆ stem skill issue โ‰ˆ stolen land โ‰ˆ stop [cars/dogs/guns/meat/etc] โ‰ˆ super gay cock crazy โ‰ˆ thanks for the rupees jidf โ‰ˆ that's a paki โ‰ˆ timmy/timmies โ‰ˆ trvth nvke โ‰ˆ voted for it โ‰ˆ where are the jannies โ‰ˆ where should i move โ‰ˆ whiter than you โ‰ˆ why are white women white people like this โ‰ˆ you need us โ‰ˆ you will be extinct โ‰ˆ you won't do shit โ‰ˆ you worship xyz โ‰ˆ zindabad
Anonymous (ID: cCW88BFK) No.518968117
>>518967667
Same way jewish girls think themselves into sex with black men to the point jewish men openly kvetch about it and get so mindbroken by it that they develop a niggercuckold fetish and revolve the whole culture around it and project in unto goyim
Anonymous (ID: 362MUuAs) United States No.518968133 >>518968422
learn to recognize pajeet threads. learn to stop giving (You)s, which end up as rupees, to OPs like this. jews pay pajeets to spam this board en masse with the same globohomo agenda that you're still associating with only jews. since 2023 you are much more likely to see jew noise posted by a pajeet. there are a hundred times as many pajeets as there are jews. if you want any part of the internet to survive, you must detect, reject and redeem pajeets everywhere you find them
Anonymous (ID: 362MUuAs) United States No.518968212
pajeets should be posting on bharatchan and living on the subcontinent
Anonymous (ID: Gc/Pko/2) United States No.518968238
>>518958614
All you need to do is focus all of your brain power on maintaining tension in your pelvic muscles and live for the sensations that your feet and toes give you when you rub them into the ground or when you activate your plantar fascia muscles.

You'll be extremely horny but you'll also be monkey brained and clouded by lust
Anonymous (ID: d7GIZkNV) Canada No.518968313
>>518957657
lmfao wont even show your flag because youre obviously a shitskin, therefore ugly by default
Anonymous (ID: cCW88BFK) No.518968422
>>518968133
And that projection of niggercuckold fetish is a coping mechanism for nasal, weak, faggy jewish men.

Even Greg Lansky started doing blacked porn, because he got beat up by skinheads many times as a little obnoxious yid faggot and no doubt did he see many jewesses fuck niggers in his synagogue. So the blacked.com is "revenge" on that faggots part
>"HAHAHA LOOK UR WOMEN FUCK NIGGERS LOL"
Kinda like obvious yid faggots in this thread, lmao.
Anonymous (ID: DLltHli5) Norway No.518968652 >>518968957 >>518970973 >>518971546
>>518958525

I live here.

I was a libcuck and was part of the socialist youth. It's literally the bottom of the barrel women who fuck nigs and kebabs for the most part. Ofc there is a few of non drugged women that go wrong.

Ironically these bottom of the barrel women are more inclined towards right wing parties.

One more ironic thing. High earners vote left considerably more than low income ppl in Norway.

Youth socialist parties are one of the whitest places to be. Bunch of nepo babies with highly educated parents.
Anonymous (ID: cCW88BFK) No.518968957 >>518969280 >>518969689
>>518968652
>Youth socialist parties are one of the whitest places to be. Bunch of nepo babies with highly educated parents.

That's because jews promote shitskin worship, faggotry and other jewish values as high status, making it very appealing to rich and succesful people. Having those opinions publicly will get you better jobs or atleast won't disqualify your from any jobs and makes you higher status, because decades of jew propaganda told you it's high status.
Anonymous (ID: DLltHli5) Norway No.518968976
>>518958727


It's not. Walk in any city in Norway and you will see its segregated as fuck. Race mixers are usually degen fat white men with a young thai women.

I even had a german girlfriend that moved here as a fwb, she was a nymf, and had fucked one nigger, but she was disgusted by the smell. She did ungodly things, so says a lot. A real party drug queen, and very slutty.

But, you are a sad kike or pojeet, considering your flag.

Get rekt, cant wait for the zeitgeist to change, so we can start dealing with you shitskins in a biblical way.
Anonymous (ID: DLltHli5) Norway No.518969280
>>518968957

Yes, its all public posing, because Jew control so much of the zeitgeist with Hollywood and news. But they arent in full control. I have seen a small shift. Pol has been leaking out cultural takes to the mainstream.

The socialist youths will like sheep follow the zeitgeist. So changing that is curcial.

Its already happening. But, they are fucking hardline on womens emancipation and feminism. Those are the real hard things to change.
Anonymous (ID: fFfNoOVx) United States No.518969362
>>518956271 (OP)
I have fun every night and I dont film it. I spend time with my family, we cook great food. We pour drinks and toast to our good health and opulence. Now, I look at videos like this and just see people trying to prove to me that they're happy. Its pitiable behavior. I have become immunized to this tiktok brand of demoralization.
Anonymous (ID: tiImBZDU) No.518969689
>>518968957
>"Muh joooooos ruined women. Nevermind women were wrecking tribes before the very first kike ever stood upright. How dare you hold females accountable. No, I totally don't choke myself on nigger dicks, why would you think that?"
Anonymous (ID: cCW88BFK) No.518970048
>Why yes us kikes forced desegragation
>Why yes us kikes own all the media and all we do is promote niggerworship, demonize White ethnocentrism and tell how good loving shitskins is and how bad it is to oppose it for the last 100 years
>Why yes us kikes bought up the politicians with the money we printed and we have the schools and colleges teach the same shit
>Why yes every jewish academic/journalists write endless of articles how shit White people are, how they need to be genocided and all the political power needs to be ceded to jews
>Why yes every politician that is allowed to exist in the West is a cumbucket for the jews, because us jews bought them up or pressure their countries with EU money - so every politician will do the same shit regardless
>Why yes there is virtually no difference in Western countries policies, regardless of who is in power.
>Why yes every leftoid pro-immigrant group is either jews or funded by jews
>Why yes the shitskins and kikes "voot" for the wrong party in far greater proportions
>Why yes us jews have made it legal for shitskins to rape White women and do whatever they want in White countries

>b-b-b-ut it's le hecking White women that VOOTED for the wrong party that's the problem - not that us jews run the whole society!
Anonymous (ID: pZCeEDF8) France No.518970161
>>518956271 (OP)
You just needed a plot to post your demoralisation shit. Kys kike
Anonymous (ID: Cr4Gt81Y) United Kingdom No.518970269
>>518956271 (OP)

Shes basically using those black fellas as props in her "look at how not racist I am" Tik Tok
Anonymous (ID: 1B6MOYu2) Latvia No.518970973 >>518971180
>>518968652
>I was a libcuck and was part of the socialist youth
how did you dodge Bravik's bullets on that island?
Anonymous (ID: DLltHli5) Norway No.518971180
>>518970973

Wasn't on Utรธya. Was at a birthday party. I was more interrsted in partying and women at that time. Politics was second, even tho i always was more into politics than my peers.
Anonymous (ID: shZJOvmh) United States No.518971352
>>518956271 (OP)
White women are so exhausting
Anonymous (ID: ZXvA2zRC) United States No.518971546 >>518973342
>>518968652
Kill yourself, itโ€™s only way to atone
Anonymous (ID: k/GZiZU8) Germany No.518971601
>>518956271 (OP)
they are behind it the same way Pocahontas was behind the colonozation of america, since most of the colonizers were male
Anonymous (ID: dN1Y4F8Y) Czech Republic No.518971657
>>518956271 (OP)
norwegians are all like that, theyre mentally ill.
Anonymous (ID: YAi1fHnF) No.518971772
>>518956602
That looks like my ex and now I'm horny and sad
Anonymous (ID: J2+q+LTv) United States No.518971935
>>518956271 (OP)
I realized it long ago. Nothing left to do but goon
Anonymous (ID: 9RMY+uLn) United States No.518972004
>>518958525
Those are hot dogs and soda hahahahahahahahabahahaahahaha
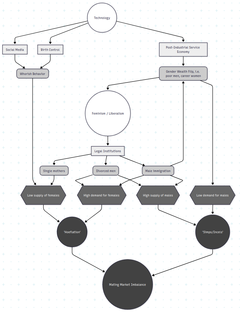
Anonymous (ID: 0N/hp+At) United States No.518972316 >>518972384 >>518975902
There is only one escape from feminism... MALE VIOLENCE.

Women will keep speaking, voting, whoring - until men take if back.
Anonymous (ID: 5hqxXe0z) Romania No.518972384
>>518972316
Actually its called artificial wombs. Pray that the chinese will be benevolent enough to give us that technology too
Anonymous (ID: d8/xIEq4) Germany No.518972757
>>518956771
>Letting wh*Tew*men flip you off with the middle finger
Should have bitch slapped the whores and caved the nigger heads in
Anonymous (ID: d8/xIEq4) Germany No.518972824
>>518963252
words of truth
Anonymous (ID: MgRb0n+Y) United States No.518972931
>>518956602
Looks like this girl I used to fuck Rachel. White women are race traitors. Tragic. Oh well burn the coal pay the toll eventually.
Anonymous (ID: DLltHli5) Norway No.518973342
>>518971546

Not an atheist, so an hero is out of the realm of possibilities for me. Have put my faith in Jesus Christ. So now I'm multiplying and seeking walking the narrow path.

It's hard tho. Pussy and drugs are hella enticing, but it leads nowhere.
Anonymous (ID: WfuHOkgp) No.518974360
>>518957657
Shut the fuck up you stupid fucking whore.
Anonymous (ID: XTYUguIQ) Spain No.518974620
>>518956271 (OP)
Does not she realize that she is surrounded by 80IQ people that are trans-species?? Blacks are Tri-species: Homo Sapiens, Neanderthal, Homo Erectus.

Humans are 98% Sapiens (residual Neanderthal).
Anonymous (ID: OZe7Gyn7) United States No.518975226
>>518963252
No, I will not live here with your normies after all that. Fuck you, youโ€™re all going away.
Anonymous (ID: KrkK9DtI) United Kingdom No.518975902
>>518968074
Yup
>>518972316
Good infographic
Anonymous (ID: cqSJkawN) United States No.518976836
>>518958525
they look like some type of shit goblins from warhammer or something
Anonymous (ID: nBZIv2Kk) No.518978575
>>518956271 (OP)

Western society must be destroyed. They invented all the mass destruction weapons. Biological and chemical weapons. Slavery etc...
I never felt safe when traveled in their countries because you never know what are they up to an no one can control them.