/uma/ - Uma Musume General #1508
Previous:
>>542496963
>JP Game News
Current Rate Up: Hishi Akebono (Alt 3*), Marvelous Sunday (Alt 3*), Fuji Kiseki (SSR), Eishin Flash (SSR)
10/7 - Legend Race vs NTR and Super Creek (Alt)
Early October - Tachyon's Factor Research
Late October - New training scenario
October: CM Sprint - Niigata 1200m
November: LoH Dirt - Morioka 1600m
December: CM Mile (No debuffs) - Hanshin 1600m
>Global Game News
Current Rate Up: Gold City (3*), Nishino Flower (SSR), Vodka (SSR)
10/7 - CANCER CUP - Tokyo 1600m
10/14 - Summer Maruzensky (Alt 3*), Summer Special Week (Alt 3*), Sweep Tosho (SSR), Winning Ticket (SSR)
10/14 - Summer Story event
10/21 - Meisho Doto (3*), Special Week (SSR), Tokai Teio (SSR)
10/26 - Half Anniversary Part 1
10/30 - Eishin Flash (3*), Nice Nature (SSR), Tosen Jordan (SR)
10/30 - LEO CUP - Hanshin 2200m
Timeline:
https://uma.moe/timeline
>IP News
Umamusume Cinderella Gray 2nd cour will air on 10/5
Umamusume 6th Live Event Autumn Leg will be held on 10/18-19
Guest Starring:
Alexandros, Ooishi Masayoshi (Day 1), Kageyama Hironobu (Day 2)
https://umamusume.jp/contents/event/tnf6th-autumn/
>Thread Circles
JP: ใฆใใชใชใชใช (20 million/month), PUMA, ใฆใใดใใใฎใพใซใพใซ (No quota)
EN:
https://rentry.org/globalclubsuma
You must be E3 (20k points) to join a circle. Apply with /uma/ or /vg/ in your profile or post ID in the thread.
>All Guides & Resources
https://rentry.org/uma26
Game database
https://gametora.com/umamusume (Click the gear to switch between JP / global server info)
A basic guide for newfags
https://rentry.org/umaglobal
Find networks if your region is blocked from the game or client
https://www.umavpn.top/93
Seiyuu & Concerts
https://rentry.org/umst
/uma/ POG (Paper Owners Game)
https://rentry.org/umapog
Anonymous
10/13/2025, 7:37:54 PM
No.542519004
I abandoned trying to improve my Intelligent Avian to make slightly increasingly better Taishins.
How are your stats looking bwos?
Anonymous
10/13/2025, 7:38:24 PM
No.542519059
>>542519116
this thread will be better
Anonymous
10/13/2025, 7:38:36 PM
No.542519080
Anonymous
10/13/2025, 7:38:39 PM
No.542519083
>>542520583
Enjoy your last 24 hours before Uma Musume becomes a HAG GAME for the next 6 months.
Tick Tock.
Anonymous
10/13/2025, 7:38:39 PM
No.542519084
Anonymous
10/13/2025, 7:39:01 PM
No.542519116
>>542519059
Rudolf fans are built like THAT?
Anonymous
10/13/2025, 7:39:10 PM
No.542519138
>>542519494
>Tazuna still hasn't shown up in April of Classic Year
>I'm currently 4 attempts deep trying to cure Night Owl
Why does this only happen on borrow runs? You will never convince me this shit isn't rigged.
Anonymous
10/13/2025, 7:39:12 PM
No.542519142
>>542519208
Anonymous
10/13/2025, 7:39:29 PM
No.542519163
Keep failing to get medium sparks and grandparent's unique. Sigh... Golshi's affinity with Maru is real trash. Nevermind, soon there will be legend race with Ryan and I will get my own parent for end closers.
Anonymous
10/13/2025, 7:39:37 PM
No.542519173
>>542519515
>>542519739
IMAGINE my groundworklet and focuslet seiun winning in the finals...
Anonymous
10/13/2025, 7:39:40 PM
No.542519178
>>542519413
>>542520476
How was Uma Musume (the game) originally received back in 2021? I know the anime especially season 1 was widely disliked here and in Japan
Anonymous
10/13/2025, 7:39:56 PM
No.542519208
>>542523281
>>542519142
Blob Kuriiko.
Anonymous
10/13/2025, 7:40:05 PM
No.542519232
>>542519427
>>542519030
I don't change my runners
only lost 5 races so far
Anonymous
10/13/2025, 7:40:29 PM
No.542519282
https://youtu.be/OdPkGtIb0w4
Video footage of my proposal.
Anonymous
10/13/2025, 7:40:44 PM
No.542519307
Air Shakur Hot Spring event where she says "You aight, white boy" and gives you an approving nod before fucking off to her own room.
REMINDER: Aoharu will release in the middle of Leo cup, unless Cygames alters its usual release schedule up to this point. Plan to rebuild your aces accordingly.
Anonymous
10/13/2025, 7:41:01 PM
No.542519342
>>542519556
I'm done trying to make bad horses work, back to the front mines
Anonymous
10/13/2025, 7:41:34 PM
No.542519401
>>542519616
Energy bar so long that it hits the edge of the screen
Anonymous
10/13/2025, 7:41:36 PM
No.542519403
>>542519308
They'd be retarded to do that but this is Cygames we're talking about.
Anonymous
10/13/2025, 7:41:42 PM
No.542519413
>>542519708
>>542519178
>I know the anime especially season 1 was widely disliked
yeah it bombed so terribly its sequel was the best-selling anime of all time (wtf is this nigger talking about?)
Anonymous
10/13/2025, 7:41:46 PM
No.542519421
Anonymous
10/13/2025, 7:41:49 PM
No.542519427
>>542519568
>>542519232
You're going to lose to the worst builds imagineable in finals.
I know it's going to happen because I went into the last 2 finals with a 80% winrate too.
Anonymous
10/13/2025, 7:41:57 PM
No.542519440
Anonymous
10/13/2025, 7:41:57 PM
No.542519441
>>542519532
>>542519573
I need more Symboli Lewdolf...
Anonymous
10/13/2025, 7:42:24 PM
No.542519494
>>542519138
If I can't get tail held high before Junior year, I consider the Tazuna wasted.
Anonymous
10/13/2025, 7:42:31 PM
No.542519503
>>542519308
Iโve seen the stats of Aoharu aces, theyโre not that much better than URA aces since the stat cap is still 1200
Anonymous
10/13/2025, 7:42:32 PM
No.542519506
>>542519617
>why the FUCK is my trainer being ignored
>why the FUCK is my trainer getting attention
What the hell is Gold city's problem?
Anonymous
10/13/2025, 7:42:39 PM
No.542519515
>>542519173
>8 first places
>12 unranked
>nothing in between
now THIS is gambling
Anonymous
10/13/2025, 7:42:50 PM
No.542519532
>>542519441
kaichou, what's a horse?
Anonymous
10/13/2025, 7:43:05 PM
No.542519550
FUCK Teio
Anonymous
10/13/2025, 7:43:08 PM
No.542519556
>>542519847
>>542519342
Bwo your Taiki unique?
Your Medium S?
You also don't need race planner with that setup
Anonymous
10/13/2025, 7:43:15 PM
No.542519568
>>542519427
probably
the last 2 CMs i did much worse in the rounds and won the finals so it's just a matter of time
FUUUUUUUUUUUUUUUUUUUUUUUUUUUUUUUUUUUUUUUUUUUUUCK
DAMN YOU HOPEFUL STAKES
Anonymous
10/13/2025, 7:43:18 PM
No.542519573
Anonymous
10/13/2025, 7:43:23 PM
No.542519583
>>542519030
>>542519108
I missed the new thread.
Anonymous
10/13/2025, 7:43:36 PM
No.542519616
>>542519752
>>542519401
spent all career raising energy you forgot to raise any stats
Anonymous
10/13/2025, 7:43:36 PM
No.542519617
>>542519506
she's a woman
Anonymous
10/13/2025, 7:43:45 PM
No.542519630
Cripple marking!
Anonymous
10/13/2025, 7:44:32 PM
No.542519708
>>542519934
>>542519974
>>542519413
Season 1 has a sub 7.5 on MAL. Even the most powerfantasy isekai wank can get 7.5+
Anonymous
10/13/2025, 7:44:52 PM
No.542519739
>>542519173
the rest
new curren was a vast improvement to the old one
maya is uuhhhh doing her best
Anonymous
10/13/2025, 7:44:55 PM
No.542519748
>>542519628
I need a flowchart to tell me whatever the thing I want to do is.
Anonymous
10/13/2025, 7:44:57 PM
No.542519752
>>542519616
It was a shit run anyway, zero double rainbows
>>542519628
>LB2 Kitasan
>Usable
???
>Captcha: hagjo
Anonymous
10/13/2025, 7:44:59 PM
No.542519760
>>542519843
>>542519569
another one bites the dust
Anonymous
10/13/2025, 7:45:19 PM
No.542519798
>>542519628
Why not both? Surely people have saved up enough by now...
Anonymous
10/13/2025, 7:45:32 PM
No.542519825
>>542519962
>MAL
Anonymous
10/13/2025, 7:45:42 PM
No.542519843
>>542519760
Damn Hopeless Steaks!
Anonymous
10/13/2025, 7:45:44 PM
No.542519847
>>542519556
My mission ticket was my 4th Spe
Anonymous
10/13/2025, 7:45:53 PM
No.542519863
>>542520040
>>542519569
Bro just enter the late November race.
Anonymous
10/13/2025, 7:46:03 PM
No.542519874
>>542520274
>>542519757
You get to MLB with ticket/dupe crystal
Anonymous
10/13/2025, 7:46:14 PM
No.542519895
Anonymous
10/13/2025, 7:46:33 PM
No.542519926
Anonymous
10/13/2025, 7:46:36 PM
No.542519931
>>542519757
You can MLB her with the event soon
Also most fags probably don't have a LB2 Creek so you'll end up wanting to pull anyways.
Anonymous
10/13/2025, 7:46:37 PM
No.542519934
>>542520054
Anonymous
10/13/2025, 7:46:53 PM
No.542519962
>>542520086
>>542520157
>>542519825
the website seems fine?
its just community ratings isnt it?
Anonymous
10/13/2025, 7:46:55 PM
No.542519965
>>542518583
I'm a f2p Kitasan reroller and I made it to A finals in all 3 CMs so far (3rd/1st/?)
As long as you know what you're doing + a bit of luck, you're gonna make it
Anonymous
10/13/2025, 7:47:01 PM
No.542519974
>>542520054
Anonymous
10/13/2025, 7:47:12 PM
No.542519995
>>542519628
0/10. Poor flow chart. You need a start node.
Anonymous
10/13/2025, 7:47:25 PM
No.542520013
>>542520089
>>542520123
>>542519308
Is Furasshu going to be any good or just a waifu roll?
A medium/long distance late surger isn't exactly something I need for my team. +10% stats to strength sounds shitty for a long distance uma too. Or am I missing something?
Anonymous
10/13/2025, 7:47:45 PM
No.542520040
>>542519863
You wouldn't get it...
Anonymous
10/13/2025, 7:47:49 PM
No.542520050
>>542519628
This is just a man
>>542519934
>>542519974
Whatโs wrong with MAL
Anonymous
10/13/2025, 7:47:59 PM
No.542520071
>>542520126
what deck do you use to get max speed and 1000+ power on fronts
Anonymous
10/13/2025, 7:48:04 PM
No.542520074
>>542520369
>>542519030
post your umas, I want to see what a 47% win rate taishin looks like
Anonymous
10/13/2025, 7:48:07 PM
No.542520083
The end is near...
>>542519962
There's a cabal that will spam low ratings on shows to make sure no one overtakes FMA:B.
Anonymous
10/13/2025, 7:48:11 PM
No.542520089
>>542520013
Goldshi also has a strength bonus, that's all you need to know
Anonymous
10/13/2025, 7:48:11 PM
No.542520093
>>542520251
Digitan LOVE
Anonymous
10/13/2025, 7:48:28 PM
No.542520123
>>542520013
Yeah, her fat fucking tits
Anonymous
10/13/2025, 7:48:30 PM
No.542520126
>>542520252
>>542520071
depends on the uma innit
Anonymous
10/13/2025, 7:48:43 PM
No.542520157
>>542519962
>>542520054
You can accomplish what MAL does with a text editor.
Anonymous
10/13/2025, 7:48:54 PM
No.542520179
Anonymous
10/13/2025, 7:49:24 PM
No.542520230
>>542519628
I would have enough for 3 sparks for kitasan if I keep hoarding which is kinda overkill no?
Anonymous
10/13/2025, 7:49:35 PM
No.542520249
>>542520463
I only have 1 copy of Kitasan. Should I prioritize waiting for her rerun over all else? I'm mostly F2P but I'm willing to spend a little bit of money
Anonymous
10/13/2025, 7:49:36 PM
No.542520251
>>542520408
>>542520093
WHY DID YOU REUPLOAD
Anonymous
10/13/2025, 7:49:37 PM
No.542520252
>>542520449
>>542520126
most of the front runners being used don't have power growths
Anonymous
10/13/2025, 7:49:39 PM
No.542520259
S1 does suck ass thoughbeit
Anonymous
10/13/2025, 7:49:45 PM
No.542520274
>>542520332
>>542519874
That's only 4LB.
Anonymous
10/13/2025, 7:49:47 PM
No.542520278
>>542520054
Even fags there know the ratings are a meme
Anonymous
10/13/2025, 7:49:46 PM
No.542520279
>>542520416
>>542521126
I have this fantasy that I'm Seiun sky and having Lesbian Sex with Curren. Thanks Cancer cup
Anonymous
10/13/2025, 7:49:54 PM
No.542520295
Anonymous
10/13/2025, 7:49:59 PM
No.542520297
>>542520769
>>542520086
FMAB is the most astroturfed show ever. I havenโt met a single person from all walks of life from the Spirited Away boomer to the Covid shounen faggot thatโs even watched one episode of fmab
Anonymous
10/13/2025, 7:50:01 PM
No.542520303
>>542520086
ah, i'm not schizophrenic so MAL is fine
is it just me or did people really underestimate stamina?
My umas are nothing special skills wise, but since I had it hard to get skills I just highrolled stats and got 1200 - 700 - 1150 with S mile and S turf. When I check the other umas I swear they all have sub 600 stamina but better skills than mines yet now I have a 65% win rate
Anonymous
10/13/2025, 7:50:15 PM
No.542520332
>>542520274
LB4 is is MLB, retard-kun
Anonymous
10/13/2025, 7:50:26 PM
No.542520350
>GoGoCommando video autoplays unprompted
Anonymous
10/13/2025, 7:50:38 PM
No.542520369
>>542520074
Sympathy is literally worthless I just had 49 points left over after getting everything else.
Anonymous
10/13/2025, 7:50:49 PM
No.542520389
I really want to turn Digital from an uma lover into a human lover...
Anonymous
10/13/2025, 7:51:04 PM
No.542520408
Anonymous
10/13/2025, 7:51:04 PM
No.542520409
>>542520581
>>542520625
HOW IN THE SEVEN FUCKING HELLS DID YOU WIN URA AT AWFUL MOOD AND FUCKING YOURSELF OVER TRAININGS
Anonymous
10/13/2025, 7:51:09 PM
No.542520416
>>542520695
>>542520929
>>542520279
even if that would be extremely hot, seichud is not a filthy dyke and you are not a woman
Anonymous
10/13/2025, 7:51:17 PM
No.542520429
>>542520318
The luckiest hors does win
Anonymous
10/13/2025, 7:51:32 PM
No.542520449
>>542520252
so..... are you talking about one of the bad front runners or Smart Falcon
Anonymous
10/13/2025, 7:51:38 PM
No.542520463
>>542520679
>>542520249
according to the Japanese Witgod, Kitasan MLB is paramount importance #1
Anonymous
10/13/2025, 7:51:40 PM
No.542520470
my crack ship
Anonymous
10/13/2025, 7:51:44 PM
No.542520476
>>542520750
>>542521373
>>542519178
Season 1 gets hard carried by 2 episodes and Season 2 is the best season for everything except the races.
Anonymous
10/13/2025, 7:51:46 PM
No.542520478
how the fuck am I supposed to get 1000 speed and 1000 stam when my only stamina cards are 3LB mayano, 0LB creek and 1LB dia
Anonymous
10/13/2025, 7:51:48 PM
No.542520485
>>542520054
It's a reddit tier forum
Anonymous
10/13/2025, 7:52:27 PM
No.542520545
Anonymous
10/13/2025, 7:52:35 PM
No.542520559
>>542520484
9* stam parents
Anonymous
10/13/2025, 7:52:38 PM
No.542520564
>>542520484
Inherit 18 stamina sparks.
Anonymous
10/13/2025, 7:52:46 PM
No.542520580
sniffing Grass Wonder's big sweaty butt
sniffing Tazuna's large sweet smelling butt as she settles in at Trace
Anonymous
10/13/2025, 7:52:48 PM
No.542520581
>>542520409
Mood is a suggestion. You can brute force anything with stats.
Anonymous
10/13/2025, 7:52:48 PM
No.542520583
>>542519083
People say until they see this shit with their best stam groundwork parents
Anonymous
10/13/2025, 7:53:03 PM
No.542520610
>>542520484
your MLB McQueen?
Anonymous
10/13/2025, 7:53:10 PM
No.542520625
>>542520409
umapyoi with toreina is serious business
Anonymous
10/13/2025, 7:53:14 PM
No.542520631
>17 years old
Anonymous
10/13/2025, 7:53:18 PM
No.542520637
>>542520054
not a good look
Anonymous
10/13/2025, 7:53:21 PM
No.542520642
>>542521115
Anonymous
10/13/2025, 7:53:22 PM
No.542520643
>>542520846
>spend weeks grinding groundwork + green skills
>maintains lead in the race and procs angling
>loses anyway to random vodka
I think I'm done with CM
Anonymous
10/13/2025, 7:53:27 PM
No.542520652
>>542520718
>>542521167
Anonymous
10/13/2025, 7:53:42 PM
No.542520679
>>542520463
>Witgod
Alright. I trust him. I'll have to fight off FOMO over not getting any new horses but I'll be fine
Anonymous
10/13/2025, 7:53:43 PM
No.542520683
>>542520947
>>542520318
>mile S
>turf S
>double 1200 (rounded up)
>why i le win???
Anonymous
10/13/2025, 7:53:50 PM
No.542520695
>>542520416
There's a keyword in that anon Fantasy
Anonymous
10/13/2025, 7:54:06 PM
No.542520718
Anonymous
10/13/2025, 7:54:07 PM
No.542520719
>>542520484
Run recovery ult umas and focus on wit. Learn your gold recovery skills and pray. It's less painful.
Anonymous
10/13/2025, 7:54:26 PM
No.542520750
>>542522830
>>542520476
Which 2 episodes? Itโs been a while since Iโve watched it.
Anonymous
10/13/2025, 7:54:36 PM
No.542520763
>>542520947
>>542520318
Love these "subtle" brag posts
Anonymous
10/13/2025, 7:54:39 PM
No.542520769
>>542521362
>>542520297
Have you ever considered that the circles YOU participate in simply prefer to watch goyslop?
yep I heckin LOVE pace chasers
Anonymous
10/13/2025, 7:55:16 PM
No.542520818
Anonymous
10/13/2025, 7:55:28 PM
No.542520846
>>542520643
If a front always won when it procced angling, there would be no point in playing anything else. Backliners must at least have a chance to overtake them or the game no longer makes sense.
Anonymous
10/13/2025, 7:55:30 PM
No.542520853
gn
Anonymous
10/13/2025, 7:55:32 PM
No.542520854
>>542520786
This but unironically, Doto is gonna sweep so hard
Anonymous
10/13/2025, 7:55:38 PM
No.542520863
>>542520786
This but unironically
Anonymous
10/13/2025, 7:56:08 PM
No.542520925
>>542521010
Does Cygames ever implement a way to choose which outfit your horse wears? Like if I wanted to use original pasa for her unique but wanted her to wear her fantasy alt.
Anonymous
10/13/2025, 7:56:09 PM
No.542520929
Anonymous
10/13/2025, 7:56:10 PM
No.542520930
I hope I'm reincarnated as Hishi Akebono's racing insoles
Anonymous
10/13/2025, 7:56:20 PM
No.542520947
>>542520683
>>542520763
Have you guys just not been playing the cancer cup or something? there are umas with stats like that in every race, mines are devoid of skills
Anonymous
10/13/2025, 7:56:21 PM
No.542520948
I love hags horses.
Was reading archived 2ch uma threads recently because I was curious how they felt about the translation (they were mainly concerned about personal pronouns apparently), and they've got even worse armchair anthropologists doing cultural analysis than we do.
Apparently Umamusume was such an instant hit in North America because, us having so many farms and wide open spaces, everyone knows about horses through personal experience, so we intuitively appreciate the idea of turning horses into cute girls. The tongue-out Dia meme? It was a thing because gaijin all know that horses like to stick their tongues out to play.
Further, Satono Diamond will be much more popular than Kitasan Black here, because the SEGA genesis ruled America's lower-budged gaming scene into the 2010s, so Gaijin love SEGA.
Also, oddly, apparently we're all starting to use "-san" nowadays because we've recognized how convenient it is as a way to be generically professional (so translating honorifics shouldn't be too difficult). This is also an optimal way for gaijin to avoid being cancelled for misgendering (-san is gender neutral).
Anonymous
10/13/2025, 7:56:33 PM
No.542520963
>fail a 10% training
>now my bad luck's been used up I can take more risks
>fail a 29% training into "Don't Overdo It!"
Hmm. I don't think that's how it works, Cygames.
Anonymous
10/13/2025, 7:56:50 PM
No.542520992
Anonymous
10/13/2025, 7:57:01 PM
No.542521010
Anonymous
10/13/2025, 7:57:21 PM
No.542521045
>>542521513
>>542518872 (OP)
Look at this adorable creatura
Anonymous
10/13/2025, 7:57:32 PM
No.542521068
I just want to collect umas so I will continue to skip cards
Anonymous
10/13/2025, 7:57:52 PM
No.542521098
>>542520318
You need like 560 to clear the track most of the time. 578+ was suggested to not die on bad mood and 601+ was for the bonus and that's before greens
Anonymous
10/13/2025, 7:57:57 PM
No.542521109
>>542520952
TLDW. Nips can cry about it.
Anonymous
10/13/2025, 7:58:00 PM
No.542521115
>>542520642
nooo she is gonna melt!
Anonymous
10/13/2025, 7:58:07 PM
No.542521126
>>542520279
Boot up sillytavern and make your dreams a reality.
I need 34 juvenile fillies sashes within 2 days. do I just burn TP juice on quitting careers right after JF?
>>542520952
What does satono have to do with sega?
Anonymous
10/13/2025, 7:58:25 PM
No.542521161
>>542521283
Are country bumpkins more prone to Trainer Love?
Anonymous
10/13/2025, 7:58:27 PM
No.542521167
>>542520652
Prank her by not giving her headpats or praises on the dot lmao
Anonymous
10/13/2025, 7:58:32 PM
No.542521174
>>542520786
>cuck late surgers by brocking
>cuck fronts by passing them at the last second
>no grind autism required (closest thing is getting speCHUD to give you gourmand)
Yeppers. I unironically love them
Anonymous
10/13/2025, 7:58:35 PM
No.542521176
>>542520786
Me too. I love seeing pace chasers in my CM race as I know I won't have to worry about them.
Anonymous
10/13/2025, 7:59:15 PM
No.542521246
>>542520952
The only people who give a fuck about SEGA nowadays are autists who never grew out of their sonic OC phase
Anonymous
10/13/2025, 7:59:27 PM
No.542521258
>>542521449
>14/20 wins
i may have a chance in the finals
Anonymous
10/13/2025, 7:59:30 PM
No.542521264
>>542533651
>>542518872 (OP)
AlmondLove has 1 open spot for an active player
Anonymous
10/13/2025, 7:59:42 PM
No.542521283
>>542521161
Falling in love with Oguri just feels wrong. She's more a dumb daughter I just want to constantly spoil than someone I'd see as a wife and seek to impregnate.
Anonymous
10/13/2025, 7:59:47 PM
No.542521293
>>542521136
Just buy them from the store
Anonymous
10/13/2025, 8:00:09 PM
No.542521331
Anonymous
10/13/2025, 8:00:24 PM
No.542521356
>>542521136
OH FUCK I JUST REALIZED I DONT HAVE THE MATERIALS TO UPGRADE THE HAG AND I HAVE LESS THAN 24 HOURS TO FARM THEM
Anonymous
10/13/2025, 8:00:26 PM
No.542521362
>>542521453
>>542520769
Youโve gotta be joking. FMAB is the goyslop to rule all goyslop
Anonymous
10/13/2025, 8:00:26 PM
No.542521363
REMEMBER TO DO YOUR CM RUNS BEFORE IT RESETS IN 4 HOURS
Anonymous
10/13/2025, 8:00:27 PM
No.542521364
4 hours until Day 2
Anonymous
10/13/2025, 8:00:30 PM
No.542521369
>>542521724
>>542520318
I hate humble brag faggots like you the most. Worse than Seiun posters
Anonymous
10/13/2025, 8:00:35 PM
No.542521373
>>542521478
>>542521510
>>542520476
and Teio's race is the best one in the series
Anonymous
10/13/2025, 8:00:46 PM
No.542521392
>>542521968
>>542520484
4/2 spd stam, stam sparks, borrow MLB creek and use umas with stam training bonus
That's basically my setup for my 1100/1100 Gemini aces
Anonymous
10/13/2025, 8:00:54 PM
No.542521403
>>542521538
>>542521157
The horse is owned by SEGA, and apparently there's a couple nods to that in game here and there
Anonymous
10/13/2025, 8:01:24 PM
No.542521449
>>542521258
anon... I had a 5/20 in the geminis cup and won the finals by pure sheer luck.
I'm sure the two guys who got cucked in my final were thinking the same...
Anonymous
10/13/2025, 8:01:26 PM
No.542521453
>>542521362
Uhhh based contrarian take!
You fit in!
Anonymous
10/13/2025, 8:01:35 PM
No.542521465
>>542520786
what do you even build on pace chasers? some mid race skills into a nimble navigator?
Anonymous
10/13/2025, 8:01:38 PM
No.542521476
>>542521630
>>542522349
only brown people use late surgers
Anonymous
10/13/2025, 8:01:39 PM
No.542521478
>>542521373
I liked winning the soul concert
Anonymous
10/13/2025, 8:01:51 PM
No.542521504
Anonymous
10/13/2025, 8:01:57 PM
No.542521510
>>542521842
>>542523680
>>542521373
Actually, that would be Twin Turbo's.
Anonymous
10/13/2025, 8:01:58 PM
No.542521512
>>542523629
>>542520484
>he fell for the 1000 stam grift on a medium shorter than CM1
Anonymous
10/13/2025, 8:01:59 PM
No.542521513
>>542521656
Anonymous
10/13/2025, 8:02:09 PM
No.542521529
>>542520086
isn't frieren #1 now
Anonymous
10/13/2025, 8:02:11 PM
No.542521538
>>542521667
>>542521403
>a couple nods to that in game here and there
Anonymous
10/13/2025, 8:02:32 PM
No.542521583
>>542521792
>>542522547
NANI??? c-curren chan you are telling me that I DESTROYED the front runners so HARD, that they start to FALL behind and WALLOW IN PITY, making the gap between the last front runner and pace chasers EXTREMELY TINY, allowing YOU to overtake them at the opportune time before the corner ends to proc #LookAtCurren?? and you are going to CATCH UP to my ZERO ACCEL final spurt front runner ASS??? what can i say except YABBA DABBA UMADOOOOOOOOOOOOOOOOL
Anonymous
10/13/2025, 8:02:57 PM
No.542521619
>>542521726
damn
boys look like THAT??
Anonymous
10/13/2025, 8:03:01 PM
No.542521630
>>542521476
It's true. Glory to Eisin Flash.
Anonymous
10/13/2025, 8:03:06 PM
No.542521647
I did it bros.. happy they all got a win each
Anonymous
10/13/2025, 8:03:09 PM
No.542521656
>>542521513
How long until this is in the game like Rudolph Christmas tree?
Anonymous
10/13/2025, 8:03:15 PM
No.542521667
>>542521538
Don't kill me just because I don't have japautism anon, if I did I'd be in >>>/uma JP/
Anonymous
10/13/2025, 8:03:25 PM
No.542521681
Anonymous
10/13/2025, 8:03:42 PM
No.542521704
>>542522383
>>542520484
you can run 850 stam, but you need more recoveries to survive Nature and Top Gun
Anonymous
10/13/2025, 8:03:51 PM
No.542521724
>>542522015
>>542521369
jelly of this? seriously?
Anonymous
10/13/2025, 8:03:51 PM
No.542521726
>>542521619
No they look like this
Anonymous
10/13/2025, 8:04:16 PM
No.542521762
>>542521926
>>542521979
I finally have parents with 10* turf to guarantee Turf A, so I'm thinking of giving Falco another shot. Would you suggest any changes to this deck?
Anonymous
10/13/2025, 8:04:34 PM
No.542521792
>>542521583
STOP posting this fucking shit
Anonymous
10/13/2025, 8:04:35 PM
No.542521795
Anonymous
10/13/2025, 8:05:00 PM
No.542521842
>>542521510
>this is what happens when you don't give up
I love that gremlin so much
Anonymous
10/13/2025, 8:05:27 PM
No.542521886
What the hell is going on here
>/uma/ month ago
>late surgers are the worst style
>/uma/ now
>late surgers are actually not that bad, pace chasers are the worst
Anonymous
10/13/2025, 8:05:45 PM
No.542521925
>>542522269
>>542524104
Pokke is my boyfriend (aibou)!
>>542521762
borrow FM instead of Tazuna
you want more wit
Anonymous
10/13/2025, 8:06:15 PM
No.542521968
>>542521392
I have been trying the 4/2 but I fall short speed everytime and that's still using kitasan, this is the best I got, if I take kitasan away I dont know...
Anonymous
10/13/2025, 8:06:20 PM
No.542521974
Naturally, I always love late surgers
Anonymous
10/13/2025, 8:06:21 PM
No.542521979
>>542522120
>>542522627
>>542521762
Replace Tazuna with Seiun and Eishin with King Halo.
Consider throwing in Bourbon if you can afford to cut Suzuka.
Anonymous
10/13/2025, 8:06:41 PM
No.542522008
>>542521926
>FM over Sunday
NGMI
Anonymous
10/13/2025, 8:06:42 PM
No.542522010
Why does Seiun Sky never give me Tail Held High
Anonymous
10/13/2025, 8:06:44 PM
No.542522015
>>542522241
>>542521724
>A mile
>Witlet
No
In all seriousness, Opera O would probably be the most insufferable Uma wife.
Anonymous
10/13/2025, 8:07:06 PM
No.542522052
Anonymous
10/13/2025, 8:07:17 PM
No.542522073
>>542521905
>I don't know how different tracks work
Anonymous
10/13/2025, 8:07:17 PM
No.542522076
post that dog
Anonymous
10/13/2025, 8:07:24 PM
No.542522086
>>542523148
>>542522020
*turns her into a bird*
Anonymous
10/13/2025, 8:07:27 PM
No.542522089
>>542521905
Tickezo is a late surger. Fuku is a late surger. Neycha is a late surger. Therefore I love late surgers. Simple as
Anonymous
10/13/2025, 8:07:30 PM
No.542522093
>>542521905
>anon when the things that are good or bad are different depending on the cm track/distance
Anonymous
10/13/2025, 8:07:48 PM
No.542522120
>>542521926
>>542521979
These posters are enemy front players who want you to die to late starts
Anonymous
10/13/2025, 8:07:57 PM
No.542522134
>>542521905
they were bad because of stam check. Pace is going to be the late surgers of cm4 for being easier to build for the track stat minimum because of easy gold heals
Anonymous
10/13/2025, 8:08:28 PM
No.542522191
>>542522298
>>542522020
Winning Ticket exists
Anonymous
10/13/2025, 8:08:54 PM
No.542522241
>>542522562
>>542522015
hence why I was posting what I posted retard
Anonymous
10/13/2025, 8:08:54 PM
No.542522242
>>542522020
sorry i meant to say bweeehnning ticket
Anonymous
10/13/2025, 8:08:59 PM
No.542522252
>>542522683
Anonymous
10/13/2025, 8:09:11 PM
No.542522269
>>542522413
>>542524104
>>542521925
sex with pokke
Anonymous
10/13/2025, 8:09:28 PM
No.542522296
>>542521905
>What are different track and skill needs.
Pace will be top tier next CM solely because of Gourmand.
Anonymous
10/13/2025, 8:09:28 PM
No.542522298
>>542522191
What are you trying to say?
Anonymous
10/13/2025, 8:09:31 PM
No.542522306
CHILL OUT NEICHA IT'S JUST AN OP RACE
Anonymous
10/13/2025, 8:09:32 PM
No.542522307
>>542522451
>>542522020
sorry guys that was a typo, I meant to say Daiwa Scarlet
Anonymous
10/13/2025, 8:09:48 PM
No.542522336
What exactly is a "Jungle Pocket" anyways?
Anonymous
10/13/2025, 8:09:49 PM
No.542522338
>/uma/ month ago
>say kawaii kawaii curren
>/uma/ now
>say kawaii kawaii curren
Anonymous
10/13/2025, 8:09:51 PM
No.542522349
>>542522470
>>542522502
>>542521476
But i'm white?
Anonymous
10/13/2025, 8:10:21 PM
No.542522383
>>542522447
>>542525350
>>542521704
850 Stam and 1 Gold Recovery on a Front isn't enough if Murmur procs
Anonymous
10/13/2025, 8:10:26 PM
No.542522394
>>542522769
>>542523563
Oh boy
Anonymous
10/13/2025, 8:10:34 PM
No.542522410
>Supports grouping up on guts constantly
>Never more than single rainbows
>Tissues on all three borrow runs today
You guys are alright. Don't go to Tracen Academy tomorrow.
Anonymous
10/13/2025, 8:10:35 PM
No.542522413
>>542522269
threesome with Pokke and Fuji
Anonymous
10/13/2025, 8:11:01 PM
No.542522447
>>542522584
>>542522383
just be a front and murmur won't hit you
Anonymous
10/13/2025, 8:11:05 PM
No.542522451
>>542522307
Her "Hmph" melts my heart, fuck you
Anonymous
10/13/2025, 8:11:13 PM
No.542522462
should I use this oguri for cm 4? I dont feel like farming
Anonymous
10/13/2025, 8:11:19 PM
No.542522470
Anonymous
10/13/2025, 8:11:43 PM
No.542522502
>>542522349
>no /uma/ timestamp
Come now.
Anonymous
10/13/2025, 8:11:45 PM
No.542522506
>>542522661
>>542522731
>12/20
>11/20
>11/20
Any consistentbros in chat?
Anonymous
10/13/2025, 8:11:50 PM
No.542522513
>>542522020
What I actually meant to write here was bakushin sorry
Anonymous
10/13/2025, 8:11:52 PM
No.542522525
There are some truly gifted geniuses in /uma/
Anonymous
10/13/2025, 8:12:04 PM
No.542522547
>>542521583
Oh no Umadolbros what is this....
Anonymous
10/13/2025, 8:12:13 PM
No.542522562
>>542522826
>>542522241
Your ironic posting was not good nor funny
Anonymous
10/13/2025, 8:12:23 PM
No.542522584
>>542522719
>>542522447
bwo mumur hits everybody in front of you, nobody can outrun it
Anonymous
10/13/2025, 8:12:35 PM
No.542522607
when's summer maru
Anonymous
10/13/2025, 8:12:41 PM
No.542522618
>>542522498
leave them to me!
Anonymous
10/13/2025, 8:12:45 PM
No.542522627
>>542521926
>>542521979
I'm bringing Tazuna for guaranteed focus and THH, but yeah I can try Sunday.
For reference, these are my speed and power cards
Anonymous
10/13/2025, 8:12:58 PM
No.542522649
>>542522498
Finally, my Competitive Spirit โ skill will be worth something!
Anonymous
10/13/2025, 8:13:06 PM
No.542522661
>>542522880
>>542522506
I got 0/20, 0/20, 0/20
Anonymous
10/13/2025, 8:13:17 PM
No.542522683
Anonymous
10/13/2025, 8:13:19 PM
No.542522686
>>542522802
>>542523167
Anonymous
10/13/2025, 8:13:27 PM
No.542522705
what makes umanko different from regular manko? does it produce a special jelly like dolphins?
Anonymous
10/13/2025, 8:13:33 PM
No.542522719
>>542522951
>>542522584
If I'm 200m from winning and you used mumur, I think I put ran it.
Anonymous
10/13/2025, 8:13:34 PM
No.542522721
>>542522498
Soon it's going to be 9 frontrunners with smaru, xoguri and vbourbon
Anonymous
10/13/2025, 8:13:38 PM
No.542522731
>>542522506
19/20
19/20
19/20
Anonymous
10/13/2025, 8:13:41 PM
No.542522737
>>542522641
>when the girl you know with big blabbers talking about about reduction surgery for her back
Anonymous
10/13/2025, 8:13:41 PM
No.542522738
>>542522541
>16 at lvl 50
man the harpoons
Anonymous
10/13/2025, 8:13:59 PM
No.542522769
Anonymous
10/13/2025, 8:14:01 PM
No.542522771
Anonymous
10/13/2025, 8:14:17 PM
No.542522796
Anonymous
10/13/2025, 8:14:19 PM
No.542522802
>>542522686
What was her plan here?
Anonymous
10/13/2025, 8:14:29 PM
No.542522821
>>542522498
your blocker?
Anonymous
10/13/2025, 8:14:31 PM
No.542522826
>>542522562
there is no irony, tell me why a late with 0 late race acceleration skills beyond maybe homestrech haste has a 20% in rate, please do answer.
Anonymous
10/13/2025, 8:14:33 PM
No.542522830
>>542520750
episode 7 is the best depiction of overwhelming dominating excellence I've ever seen.
Episode 12 is fantastic as well.
Anonymous
10/13/2025, 8:14:38 PM
No.542522843
>>542522641
not to worry, her cup size will increase with pregnancy
Anonymous
10/13/2025, 8:14:40 PM
No.542522847
Anonymous
10/13/2025, 8:15:04 PM
No.542522880
>>542522661
Bro is cheating the system. He got into group B without a win in day 1 or 2.
>>542522020
>Marry Matikanefukukitaru
>Every day you see a noose in a different location
>She's either huffing her own farts or threatening to bathe with the toaster
>Finances are rough because impulse buys and is hooked on stock options
>You are forced to engage in the worst OCD activities imaginable
Anonymous
10/13/2025, 8:15:24 PM
No.542522904
>>542524385
>>542522641
The sweater outfit is cuter but I'm glad they reduced her tit size
Anonymous
10/13/2025, 8:15:26 PM
No.542522909
>>542523063
>>542522641
her cingray anime design is the cutest
Anonymous
10/13/2025, 8:15:32 PM
No.542522919
Hopeful run
>>542522641
Would Creek fags still love her if she were flat?
Anonymous
10/13/2025, 8:15:46 PM
No.542522951
>>542522719
Maybe if you're 20 m away and all the other horses are multiple horse lengths behind.
Anonymous
10/13/2025, 8:15:48 PM
No.542522956
>>542522541
ehhh
not much
Anonymous
10/13/2025, 8:16:12 PM
No.542522996
>>542522895
Every day an adventure!
Anonymous
10/13/2025, 8:16:22 PM
No.542523018
post something cute
Anonymous
10/13/2025, 8:16:25 PM
No.542523020
>>542523232
>>542522541
uh what the hell is this
Anonymous
10/13/2025, 8:16:40 PM
No.542523054
>>542522895
Or you could just be lucky instead
Anonymous
10/13/2025, 8:16:40 PM
No.542523057
>>542523174
>>542523210
Anonymous
10/13/2025, 8:16:44 PM
No.542523062
>>542524385
>>542522641
The sweater outfit is cuter but I'm mad they reduced her tit size
Anonymous
10/13/2025, 8:16:44 PM
No.542523063
>>542522909
Stoppppp you're killing her!
Anonymous
10/13/2025, 8:16:50 PM
No.542523078
>>542522924
As long as she acts like a mommy, yes
Anonymous
10/13/2025, 8:17:29 PM
No.542523148
Anonymous
10/13/2025, 8:17:40 PM
No.542523164
>>542523374
You have heard about win rate, but what about top two rate?
Anonymous
10/13/2025, 8:17:40 PM
No.542523167
>>542522686
Enjoy your Deadly jigsaw puzzle that requires you to memorize Opera O facts, tTainer-San
Anonymous
10/13/2025, 8:17:45 PM
No.542523174
>>542523057
AAAAA I NEED NEICHA WIFE
Anonymous
10/13/2025, 8:17:48 PM
No.542523179
Anonymous
10/13/2025, 8:18:04 PM
No.542523210
>>542523396
>>542523057
Why is golshi scared
She just did the same thing
Anonymous
10/13/2025, 8:18:15 PM
No.542523231
>>542522924
As long as she kept the same personality, yes.
Anonymous
10/13/2025, 8:18:15 PM
No.542523232
>>542523020
You don't need to fix your TT team if you just do this one trick!
>>542522641
That's nothing compared to how they massacred my girl.
Anonymous
10/13/2025, 8:18:41 PM
No.542523281
Anonymous
10/13/2025, 8:18:47 PM
No.542523295
>>542523918
Anonymous
10/13/2025, 8:19:14 PM
No.542523337
>>542523742
>>542526020
>>542523257
I'll never not seethe at Zenno Rob Roy's redesign.
Anonymous
10/13/2025, 8:19:34 PM
No.542523374
>>542523164
>more 1sts and 2nds than 3rds
not a real Nature
Anonymous
10/13/2025, 8:19:47 PM
No.542523396
>>542523210
She was doing it to piss her trainer off and never intended to marry him.
Anonymous
10/13/2025, 8:19:59 PM
No.542523435
>>542523257
I like a blend. Her newer jacket is better but overall the original design is much better
Anonymous
10/13/2025, 8:20:09 PM
No.542523450
>>542520484
3lb Mayano is very good, a shame she doesn't have starting friendship.
Get the Mcqueen welfare card to 3lb asap if you don't have it. It's very, very good. Now you have two good stamina cards. Either run McQueen and borrowed Creek, or McQueen and Mayano with 4spd cards (borrow mlb kita of course, and get the speed Brian card to lb3 asap if you need another good speed card), and do max power inheritance. During careers, as much as possible, only train speed, stamina, and wit. You need speed trainings to be at level 5 by Senior spring and stamina trainings around level 4 by Senior Spring in order to take advantage of high-powered rainbows. Good luck.
Anonymous
10/13/2025, 8:20:13 PM
No.542523457
Meisho Doto.
Anonymous
10/13/2025, 8:20:21 PM
No.542523469
>>542523257
I like both of these but the final design definitely seems more like something they should have put on an American uma
Anonymous
10/13/2025, 8:20:33 PM
No.542523501
Anonymous
10/13/2025, 8:20:42 PM
No.542523520
>>542523682
>>542524029
UWAAA GOLD CITY YOU DID IT! YOU PROVED YOU'RE NOT JUST A WORTHLESS WHORE ONLY GOOD FOR HER SEX APPEAL. this was her only win in round 2
Anonymous
10/13/2025, 8:21:06 PM
No.542523563
Anonymous
10/13/2025, 8:21:32 PM
No.542523614
>>542523858
What is the next meta support card to go all in on?
Anonymous
10/13/2025, 8:21:38 PM
No.542523629
>>542521512
Let me whisper in your ear
Anonymous
10/13/2025, 8:22:01 PM
No.542523664
so after finishing leo cup preps we should stop spark grinding on URA and wait for aoharu right?
Anonymous
10/13/2025, 8:22:03 PM
No.542523667
>>542518271
dating her before filling up friendship gauge
Anonymous
10/13/2025, 8:22:09 PM
No.542523680
>>542523825
>>542521510
>"THIS IS WHAT HAPPENS WHEN YOU DON'T GIVE UP"
>right as she's gassing out in victory
what a lovable hebe gremlin she is. Brought a tear to my fuckin' eye.
Anonymous
10/13/2025, 8:22:10 PM
No.542523682
>>542523520
Bold of you to run her late
Anonymous
10/13/2025, 8:22:40 PM
No.542523734
>>542523337
What were they thinking?
Anonymous
10/13/2025, 8:23:04 PM
No.542523776
Stay Gold can get it (it meaning the sex)
Anonymous
10/13/2025, 8:23:25 PM
No.542523818
I'm still mad I won't ever have the super special Taurus plat title
Anonymous
10/13/2025, 8:23:27 PM
No.542523823
HOW THE FUCK IS THERE NO RACER THAT'S MIKO THEMED IN THIS GAME
Anonymous
10/13/2025, 8:23:27 PM
No.542523825
>>542524204
>>542523680
>lovable hebe
T-toreina...?
Anonymous
10/13/2025, 8:23:32 PM
No.542523831
Is early positioning (ie. center stage) on a front helping get them to the rail faster ASSUMING WIT CHECKS SUCCEED or does it do literally nothing?
Anonymous
10/13/2025, 8:23:41 PM
No.542523858
Anonymous
10/13/2025, 8:23:45 PM
No.542523864
>>542523257
>thinking that generic harry potter ass outfit is better
ngmi
Anonymous
10/13/2025, 8:24:07 PM
No.542523909
>>542524136
>>542524230
Is she meant to be meta? I did a run with her while at work, not even paying attention to what I was doing, but ended up being my best horse yet.
Anonymous
10/13/2025, 8:24:07 PM
No.542523910
>>542524015
Anonymous
10/13/2025, 8:24:14 PM
No.542523918
>>542523295
>*Matikane scream*
>"I """forgot""" to take the pill
Anonymous
10/13/2025, 8:24:23 PM
No.542523929
>>542523257
yeah I have to agree with you on that one
Anonymous
10/13/2025, 8:24:57 PM
No.542523986
>>542521136
Isn't JF one of the friend points sashes? Just buy them.
Anonymous
10/13/2025, 8:24:56 PM
No.542523987
>>542524153
>>542524182
>>542522641
Do people pretend to like grotesque nikke-style titcow designs as a way of overcompensating for their secret faggotry, or do they genuinely have brain damage that makes them this way?
Anonymous
10/13/2025, 8:25:16 PM
No.542524015
>>542523910
where did her tail go in the second panel?
Anonymous
10/13/2025, 8:25:28 PM
No.542524029
>>542523520
that pasa helped you out a ton
Anonymous
10/13/2025, 8:25:43 PM
No.542524056
>>542524120
>>542523257
they redesign everything that looks like school uniforms because it does not make any sense since they already had tracen uniforms. Don't know why they let Oguri Cap and Fukukitaru though
Anonymous
10/13/2025, 8:25:53 PM
No.542524070
>>542520086
I will always thank friereddit for taking out the trash. Those FMABtrannies have been spamming low scores on other anime for years
Anonymous
10/13/2025, 8:26:16 PM
No.542524104
Anonymous
10/13/2025, 8:26:20 PM
No.542524112
>>542523257
The final design just feels lazy. Show more skin = better?
Anonymous
10/13/2025, 8:26:24 PM
No.542524120
>>542524056
It captures her hearty background
Anonymous
10/13/2025, 8:26:36 PM
No.542524136
>>542523909
She might be the worst uma but she can win same as any
Anonymous
10/13/2025, 8:26:46 PM
No.542524153
>>542523987
Donโt forget the absurd asses
Anonymous
10/13/2025, 8:26:53 PM
No.542524160
>He did not answer the question
Anonymous
10/13/2025, 8:27:03 PM
No.542524175
I WANT TO FUCKING RACE
Anonymous
10/13/2025, 8:27:05 PM
No.542524180
>>542525121
>>542526467
>>542523742
>mismatching shoes
>worse socks
>jagged skirt design that doesn't fit in with the rest of her ensemble
>dumb green and gold tunic
>gigantic useless wrist collars
>stupid tartan muffler
>a dumb hat
They made her look scottish.
Anonymous
10/13/2025, 8:27:05 PM
No.542524182
>>542524379
Anonymous
10/13/2025, 8:27:14 PM
No.542524204
>>542523825
a-a-ahem, please excuse me, I said what I thought in a moment of foolishness
Anonymous
10/13/2025, 8:27:17 PM
No.542524210
>>542522895
My beautiful wife is working on her personal problems and is down to only one suicide threat per week!
>>542523909
This was the set-up.
Anonymous
10/13/2025, 8:27:49 PM
No.542524258
>>542524375
>>542524518
Do people pretend to like grotesque blue archive-style skeleton designs as a way of overcompensating for their secret faggotry, or do they genuinely have brain damage that makes them this way?
Anonymous
10/13/2025, 8:28:25 PM
No.542524319
>>542524230
You will become strong soon young one
Anonymous
10/13/2025, 8:28:55 PM
No.542524375
>>542524258
ANON NO IT'S STILL SEA HOURS
Anonymous
10/13/2025, 8:28:57 PM
No.542524379
>>542524182
>Slobbering over the 2d equivalent of a Congolese fertility idol
>Calling other people niggers
For sure, man
Anonymous
10/13/2025, 8:29:01 PM
No.542524385
>>542524553
>>542523062
>>542522904
I bet these are the same poster
Anonymous
10/13/2025, 8:29:02 PM
No.542524389
>>542524540
>have two of the worst fan runs ever back-to-back
>they both give me 3* blues
T-Thanks, Cygames.
i will not be replying to bait posts today.
Anonymous
10/13/2025, 8:29:39 PM
No.542524473
>>542524230
she has good stat growths so pretty easy to train
just doesn't have the best ult
Anonymous
10/13/2025, 8:30:14 PM
No.542524518
>>542524258
you just lack of testosterone
Anonymous
10/13/2025, 8:30:26 PM
No.542524540
>>542524620
Anonymous
10/13/2025, 8:30:29 PM
No.542524551
>>542524761
>>542524787
>you need riko/rice
>actually, you just need 1lb ssr riko
>uh, mlb r riiko is fine too
>never mind that, all you need is just 0lb r riko
so, apparently, you just need riko's events?
Anonymous
10/13/2025, 8:30:31 PM
No.542524553
>>542524710
Anonymous
10/13/2025, 8:30:43 PM
No.542524584
>>542524448
Uhhh suck my uhhhh cock uhhh retard lmao
Anonymous
10/13/2025, 8:31:01 PM
No.542524620
>>542524540
They're meh. Only to be used for blues and pinks
Anonymous
10/13/2025, 8:31:25 PM
No.542524661
>>542524448
I will be replying to your post
Anonymous
10/13/2025, 8:31:26 PM
No.542524662
>>542524448
You and I both know that medium is premium and we can leave these lesser lifeforms to their squabbles
Anonymous
10/13/2025, 8:31:31 PM
No.542524673
>>542524784
>>542524834
>gives you Hydrate
Anonymous
10/13/2025, 8:31:52 PM
No.542524710
Anonymous
10/13/2025, 8:31:52 PM
No.542524712
>go 0/5 twice
>put different uma in my team
>instantly she wins first round
>go 2/5 with her winning both times
>i can qualify.
>spend 30 carats for final attempt at qualifying
>go 0/5
Anonymous
10/13/2025, 8:31:55 PM
No.542524715
>>542519308
Who called it? All this pissing about over Riko/Shower and NN when we might not see the next scenario until nate November.
Anonymous
10/13/2025, 8:32:07 PM
No.542524735
Anonymous
10/13/2025, 8:32:11 PM
No.542524747
>>542524996
>>542524621
i dont get it? what does this mean?????
Anonymous
10/13/2025, 8:32:20 PM
No.542524761
>>542524551
you want MLB SSR riko so it's not a brick in your deck
Anonymous
10/13/2025, 8:32:30 PM
No.542524784
>>542524673
Thanks for the discount bro
Anonymous
10/13/2025, 8:32:32 PM
No.542524787
>>542524551
Nyes. But riko is also the only support with fan count bonus.
Anonymous
10/13/2025, 8:32:55 PM
No.542524834
>>542524673
FUCK YOU SPECIAL WEEK
DIE DIE DIE
RIM MY ASS AND GIVE BIRTH TO MY KIDS
Why does Oguri always put her hand over womb after a win, is she pregante?
are people legit botting in uma? i have no fucking idea how these clubs at the top have that many fans. I did 500k runs 5-10 times a day for the last few weeks but they are tripling my pace and I've been playing like 8 hours a day.
Anonymous
10/13/2025, 8:33:52 PM
No.542524950
>>542525051
How much would a pregnant Oguri eat compared to now?
Anonymous
10/13/2025, 8:33:57 PM
No.542524959
>>542524852
She is a gluttonous creature
Anonymous
10/13/2025, 8:33:59 PM
No.542524963
>>542525435
>>542519569
genuinely how? I have never ever lost the Hopeful Stakes with McQueen
Anonymous
10/13/2025, 8:34:03 PM
No.542524970
>>542524852
Nyes. With my child.
Anonymous
10/13/2025, 8:34:10 PM
No.542524996
>>542524747
It means he fed Grass Wonder a carrot burger
sort of
Anonymous
10/13/2025, 8:34:33 PM
No.542525035
big fat sweaty uma tits
Anonymous
10/13/2025, 8:34:39 PM
No.542525040
>>542524852
>Toreina-san, it didn't come this month...
Anonymous
10/13/2025, 8:34:48 PM
No.542525051
>>542525183
>>542524950
About the same but she would eat weirder combinations like putting icecream on takoyaki
Anonymous
10/13/2025, 8:35:20 PM
No.542525121
>>542526097
>>542524180
>the character named after rob roy looks scottish
Just coincidence surely
Anonymous
10/13/2025, 8:35:26 PM
No.542525139
>>542525921
>>542524943
>does [game from a genre notorious for botting] have botting?
Anonymous
10/13/2025, 8:35:34 PM
No.542525153
>>542525921
>>542524943
>8 hours
>10 runs
>500k
L.M.A.O.
You're probably going down in ranking with a statistic like that.
Anonymous
10/13/2025, 8:35:53 PM
No.542525183
Anonymous
10/13/2025, 8:35:59 PM
No.542525196
Remember to follow the rules
Anonymous
10/13/2025, 8:35:59 PM
No.542525198
Anonymous
10/13/2025, 8:36:10 PM
No.542525221
I only train honses that were girls IRL because I like that they wear buruma.
>>542524943
They just try really hard every day bro don't worry about it
>are people legit botting in uma?
not people, but yes
>i have no fucking idea how these clubs at the top have that many fans.
cheat engine + chink bots + wallet
>I've been playing like 8 hours a day.
Get a job, nigger
Anonymous
10/13/2025, 8:37:32 PM
No.542525350
>>542525678
>>542522383
thats why i said more recoveries. 850 stam and 2 gold is the bare minimum. If you get stuck against 2 natures and 2 top guns you're just fucked no matter what
Anonymous
10/13/2025, 8:37:39 PM
No.542525370
>>542525441
>>542525463
zeno zob zoy
Anonymous
10/13/2025, 8:38:01 PM
No.542525412
>>542525479
>>542526146
does tazuna show up at a certain friendship level on her card or is it random?
Anonymous
10/13/2025, 8:38:01 PM
No.542525413
>>542525642
Anonymous
10/13/2025, 8:38:15 PM
No.542525435
>>542525570
>>542524963
I want to believe this post is sincere but the humblebragging makes me think you're a faggot so take a guess
Anonymous
10/13/2025, 8:38:22 PM
No.542525441
>>542525370
more like zeno zog goy
Anonymous
10/13/2025, 8:38:24 PM
No.542525447
Cesario oneechan...
Anonymous
10/13/2025, 8:38:33 PM
No.542525463
>>542525370
Zeno Zog Onions
Anonymous
10/13/2025, 8:38:42 PM
No.542525476
>>542525702
>>542525321
I don't know if CG is /here/ but I hate how the name ordering isn't by highest fans sort
Anonymous
10/13/2025, 8:38:44 PM
No.542525479
>>542525412
you have to get her to green friendship to get her date event
the date event is random when it appears tho
Anonymous
10/13/2025, 8:39:04 PM
No.542525523
>>542525885
>>542530157
No slander my umawife plox
Anonymous
10/13/2025, 8:39:06 PM
No.542525526
>>542525646
Ryan love
Anonymous
10/13/2025, 8:39:32 PM
No.542525570
>>542525903
>>542525435
It's not humblebragging. It's genuine confusion. She has BY FAR the easiest career in the game, in my experience.
Anonymous
10/13/2025, 8:40:01 PM
No.542525620
>>542525702
>>542525321
The Edens could all get banned and cygames wouldnt hurt a single innocent player
Anonymous
10/13/2025, 8:40:03 PM
No.542525623
>>542526158
Anonymous
10/13/2025, 8:40:13 PM
No.542525642
>>542525413
Where is she going?
/uma/dachis you guys are actually so easy to spot on places outside of here that I almost feel stupid caring about doing opsec
Anonymous
10/13/2025, 8:40:15 PM
No.542525646
>>542525526
>wears a shirt with her own name
Is she a narcissist?
Anonymous
10/13/2025, 8:40:14 PM
No.542525647
>>542525789
Anonymous
10/13/2025, 8:40:38 PM
No.542525674
Anonymous
10/13/2025, 8:40:39 PM
No.542525678
>>542525350
If you're building 2 or more Gold Recoveries + Groundwork and 3 greens on a Front you will barely have any points left for midrace velocity skills and you will get blocked easily.
Anonymous
10/13/2025, 8:40:52 PM
No.542525702
>>542525476
It's by player ID
>>542525620
If they ban the top players they even make money because these addicts will do it again
Anonymous
10/13/2025, 8:40:58 PM
No.542525713
>>542525643
you can opsec on deez
Anonymous
10/13/2025, 8:41:33 PM
No.542525776
>>542525901
Are we getting free pulls for the Riko + Rice banner or not? I haven't seen a clear answer on it yet but if we're getting a decent number I'll be able to afford the spark and have enough left over for Kitasan's rerun
Anonymous
10/13/2025, 8:41:37 PM
No.542525789
>>542525647
urara would agree to sex in exchange for sweets
Anonymous
10/13/2025, 8:42:29 PM
No.542525878
>>542525643
Why would I care about opsec? All my gachaslop is tied together.
Anonymous
10/13/2025, 8:42:31 PM
No.542525885
>>542525523
Your umawife is a god damn cutie
Anonymous
10/13/2025, 8:42:37 PM
No.542525891
>>542524621
>last night i bond burgered your uma
????
Anonymous
10/13/2025, 8:42:41 PM
No.542525901
>>542526037
Anonymous
10/13/2025, 8:42:42 PM
No.542525903
>>542525570
It was just an unfortunate series of events that led to it. Bad stat distrib from early friendship farming, the only useful skill I got was hydrate, into slow start and finally the NPCs crowding her was the nail in the coffin.
Sometimes the game is out to get you
Anonymous
10/13/2025, 8:42:53 PM
No.542525921
>>542526236
>>542525153
500k a run since I was also doing parents and not trying to meme 1 mil runs. If doing 1 mil runs is what it takes then that's not for me. It probably takes me 20 minutes to do a run idk where I got 8 hours from tbdesu. I just know I've been playing a shit ton recently.
>>542525139
desu I don't follow the metagame (I mean umamusume happenings or specific stuff, not race/horse metas) or whatever else is going on I just goon to the horses while playing.
>>542525321
I assume the cheat engine is for speed hacking? I play on mobile only but damn if I wasn't scared of losing my account the speed hacking might be nice.
I have a job I'm just affected by the shutdown so I have way too much free time and I hate it.
Anonymous
10/13/2025, 8:43:19 PM
No.542525971
>>542526124
which uma would you make little musumes with
Anonymous
10/13/2025, 8:43:57 PM
No.542526020
>>542523337
>>542523742
Her final outfit is pure scottish cinema, even if they got too cocky and went for another pattern (racing silks reference) on her kilt/skirt. But I think it's a haram for women to wear kilts so guess it can be forgiven, cuz it's a regular skirt. Very pleasing color combo as well.
Her old concept looks terrible, it's just a generic baggy jacket with terrible gray. And what the fuck are those stubby legs.
Anonymous
10/13/2025, 8:44:01 PM
No.542526032
>>542526231
>>542526447
You guys aren't going to spend 12 hours desperately trying to build a passable hag just so that you can boltgun one of the umas that tried their best to get you to finals, right???
Anonymous
10/13/2025, 8:44:05 PM
No.542526037
>>542525901
can't wait to be spooked by kitasan and also MLB SR riko
Anonymous
10/13/2025, 8:44:29 PM
No.542526084
Fuku is for (me)
Anonymous
10/13/2025, 8:44:38 PM
No.542526097
>>542525121
I should have said TOO scottish. The skirt-kilt was already enough of a nod. Maybe the silly bonnet.
Anonymous
10/13/2025, 8:44:40 PM
No.542526102
>>542526179
>>542527064
it being named "cancer cup" was a bit too apt im afraid.
Anonymous
10/13/2025, 8:44:46 PM
No.542526116
>>542526421
>>542525643
I used my uma username for online shit since 2015. I don't care at this point.
Anonymous
10/13/2025, 8:44:54 PM
No.542526124
>>542526250
>>542525971
The one that's already the best mother.
Anonymous
10/13/2025, 8:45:08 PM
No.542526146
>>542525412
I think its 3 bar and then after that she can randomly appear. I cope by tapping her as much as I reasonably can before junior new year and I like to think that affects her showing up faster.
Anonymous
10/13/2025, 8:45:15 PM
No.542526158
Anonymous
10/13/2025, 8:45:27 PM
No.542526178
>>542528839
Curren Chan? Will never be relevant for CMs
Don't waste your time with that hussy, toreina
>>542526102
It's actually pretty fun for once.
Way better than first 2 ones.
Anonymous
10/13/2025, 8:45:42 PM
No.542526195
>>542526421
>>542525643
I don't go outside
Anonymous
10/13/2025, 8:45:47 PM
No.542526208
Anonymous
10/13/2025, 8:45:57 PM
No.542526231
>>542526032
I'm using a borrow parent so I'm actually probably only going to spend 1 hour doing it
Anonymous
10/13/2025, 8:45:59 PM
No.542526236
>>542528096
>>542525921
You either care for farming parents or farming fans.
There's a reason why people who prep parents all the time are in A+ clubs. Their fan output is so pitiful, then you factor 30 of them are all doing this.
Anonymous
10/13/2025, 8:46:10 PM
No.542526250
>>542526124
hishi amazon?
Anonymous
10/13/2025, 8:46:51 PM
No.542526331
>>542526421
>>542525643
What makes you think I don't spot (you)
Anonymous
10/13/2025, 8:47:11 PM
No.542526359
>>542526179
rage bait will be provided 1 (one) you (see above)
Anonymous
10/13/2025, 8:47:17 PM
No.542526368
Why Smart Falcon talks about food so much
Anonymous
10/13/2025, 8:47:52 PM
No.542526421
>>542526331
>>542526195
>>542526116
This is all a psyop from the anon. Do not engage with him.
Anonymous
10/13/2025, 8:47:57 PM
No.542526430
Anonymous
10/13/2025, 8:48:06 PM
No.542526447
>>542526032
Vodka kept chocking so she gets a boot sorry
Anonymous
10/13/2025, 8:48:12 PM
No.542526461
MAMBO NOOOOOOO
Anonymous
10/13/2025, 8:48:17 PM
No.542526467
>>542524180
the shoes are mismatched because the horse had one white hoof.
Anonymous
10/13/2025, 8:48:44 PM
No.542526513
>>542527029
>>542526179
I agree. Gemini was pretty miserable with the stam checks.
A lot more build variety and different things to try with cancer.
why do people run multiple front runner
like Seiun Falcon and Daiwa at the same time
Aren't you basically cucking your chances at winning if a single late surger pops off cause your other 2 front runners didn't get to activate A&S?
Anonymous
10/13/2025, 8:50:07 PM
No.542526642
AIEEEEEEE
Anonymous
10/13/2025, 8:50:30 PM
No.542526683
>>542526179
Stamina checks are annoying and the game is a lot more fun when you have the freedom to skill up and not give half your skill points to 2+ gold recoveries.
Anonymous
10/13/2025, 8:50:52 PM
No.542526717
cute story
Any way I can guarantee Gold City in the future? I got Funi Kiseki instead (LMAO) and have a slight need for the complete GSK group but I'm trying to save for Nice Nature alt and maybe her card (can this be guaranteed in the future too?).
I CAN get her now with what I have but I'm afriad I won't have enough for Super Creek alt.
Anonymous
10/13/2025, 8:51:23 PM
No.542526763
>>542526531
just proc both of them at the same time bwo
Anonymous
10/13/2025, 8:52:01 PM
No.542526849
>>542526531
Nyes it's an all in strategy that you'd rather stack the deck on the A&S winner winning the race than toss in another random late surger or two to gamble with.
does levelling up your ult affect anything?
Anonymous
10/13/2025, 8:52:19 PM
No.542526881
>>542526757
Yes just pay up and use a selector on sex
Anonymous
10/13/2025, 8:52:21 PM
No.542526887
Anonymous
10/13/2025, 8:52:26 PM
No.542526897
wife groove
Anonymous
10/13/2025, 8:52:28 PM
No.542526904
>>542526757
all uma banner in a few months, you can spark any uma
buy the selector at 1st anniversary
Do you guys think that Marvelous Sunday's owner specifically requested her Umamusume design to be short with absolutely ridiculously massive honkers, and if so, how do we get him to request more Uma designs?
Anonymous
10/13/2025, 8:52:35 PM
No.542526918
>>542526757
>Any way I can guarantee Gold City in the future?
Yeah, you can drop 30k on the allspark banner when that happens if you want to guarantee it
Anonymous
10/13/2025, 8:52:46 PM
No.542526943
>>542526757
There's a banner for EVERYONE in a couple months and also vouchers to pick most umas besides anniversary ones (who get free pulls in the first place)
Anonymous
10/13/2025, 8:52:48 PM
No.542526946
>>542526757
there's an all uma spark banner that you can pick whatever uma you want on when you get to pity
Anonymous
10/13/2025, 8:52:48 PM
No.542526947
>>542526531
three front runners are three chances for one of them to activate AXS. the odds of a late surger activating properly and beating the one who got in first are low.
Anonymous
10/13/2025, 8:53:16 PM
No.542526992
>>542527102
>>542526910
this thing disgusts me
Anonymous
10/13/2025, 8:53:25 PM
No.542527005
i am gonna beat cancer
again!
Anonymous
10/13/2025, 8:53:37 PM
No.542527019
>>542518872 (OP)
Oguri Plap the fatty
Anonymous
10/13/2025, 8:53:43 PM
No.542527029
>>542526513
It's going to be better as time goes with the gap between whales and regular sweats increasing.
Anonymous
10/13/2025, 8:53:49 PM
No.542527048
Anonymous
10/13/2025, 8:53:54 PM
No.542527064
>>542526102
I expected more people to just show up with whatever because it was a mile and half the people crashed out from the last two cms. Which is true for many but plenty still breeding top umas
Anonymous
10/13/2025, 8:53:54 PM
No.542527065
>>542526179
>angling makes the early and mid-race interesting to watch
>lots of skills make late-race a nail-biter
>low stamina requirement makes debuffing useless
>most characters are reasonably viable
Agreed. I'm skipping the actual cancer CM (Leo) and will start preparing parents for Virgo once I register my Finals team.
The sprint CM looks really fun as well, I can't wait.
Anonymous
10/13/2025, 8:53:57 PM
No.542527070
>>542526757
pay 20 bucks at the anniversary
Anonymous
10/13/2025, 8:54:18 PM
No.542527102
>>542526992
It's okay to be gay these days anon, it's alright.
Anonymous
10/13/2025, 8:55:26 PM
No.542527216
bruh
Anonymous
10/13/2025, 8:55:43 PM
No.542527241
>>542527379
Bros we didn't we get this again? Episode 2 has been out for 2 days now
Anonymous
10/13/2025, 8:55:49 PM
No.542527251
>>542527347
>>542527659
what's the over-under on us getting 100 free pulls on the riko banner? currently planning to pity summer maru and xmas oguri, and I could go 200 pulls on riko if they meet me half way...
Anonymous
10/13/2025, 8:55:50 PM
No.542527252
>>542526757
You should finish rolling her now
Super Creek is in more than in a month so you'll get those carats
Anonymous
10/13/2025, 8:56:22 PM
No.542527309
>>542526910
It's based on the real horses' proportions, Marvellous Sunday really was a midget with an insanely broad chest
Anonymous
10/13/2025, 8:56:32 PM
No.542527326
>>542527421
>>542519628
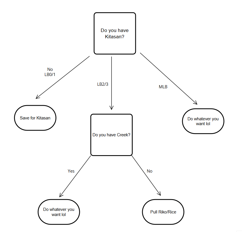
bros what do i do if i have lb3 kitasan lb1 creek
Anonymous
10/13/2025, 8:56:40 PM
No.542527347
Anonymous
10/13/2025, 8:56:47 PM
No.542527357
>>542527524
>>542527814
>>542526179
I've noticed most the people who think otherwise either gave up on front fighting, or never tried to compete for the front in the first place and didnt groundwork farm
Anonymous
10/13/2025, 8:57:05 PM
No.542527379
>>542527241
Check notice. They hand it out every Monday.
Only thing I hate is they leaked we will have one less episode of PEAK this season
Anonymous
10/13/2025, 8:57:22 PM
No.542527408
>>542527438
>log in
>multiple people are now borrowing my freebie spechud card
uuuuuuuuuuuuuuuuuuhhhhhhhhhhhhhhhhh
Anonymous
10/13/2025, 8:57:26 PM
No.542527421
>>542527529
>>542527567
>>542527326
>Do whatever you want lol
Anonymous
10/13/2025, 8:57:40 PM
No.542527438
>>542527408
Sorry that was me
Anonymous
10/13/2025, 8:58:21 PM
No.542527507
>>542519628
I have MLB Creek and Tazuna but no Kitasan Negro
Anonymous
10/13/2025, 8:58:32 PM
No.542527524
>>542527357
I don't run any front and it's fun for me. Never farmed groundwork too.
Anonymous
10/13/2025, 8:58:35 PM
No.542527529
>>542527567
>>542527421
What if I have MLB KSB SC?
Anonymous
10/13/2025, 8:58:55 PM
No.542527567
Question about rates.
The reason I even installed this game because I saw a post on xitter about El Condor Pasa (forma de Kukulkan) and decided to get her. I got her but had to spark. Is this normal or did I just have unusually shit luck?
Anonymous
10/13/2025, 8:59:33 PM
No.542527647
>>542527801
Anonymous
10/13/2025, 8:59:42 PM
No.542527659
>>542527251
like 10 pulls total on skipko
later on, 50 pulls on tamamo cross, another 50 on either nice natie or matikane ssr
Anonymous
10/13/2025, 8:59:56 PM
No.542527674
>>542528096
>>542524943
>500k runs
Well you can easily up that to ~900k runs but yes, a lot of the top club members are just using auto play scripts.
Anonymous
10/13/2025, 9:00:03 PM
No.542527697
>>542525643
Wow the 4channer posts on other boards...
Anonymous
10/13/2025, 9:00:13 PM
No.542527715
>>542527574
0.75% chance for any rate up uma. Going to 200 on uma banner for a single rate up and not getting her is unlucky
Anonymous
10/13/2025, 9:00:26 PM
No.542527737
>>542527574
13% chance that you don't get the banner unit you wanted (0.75%) after 200 pulls .
Anonymous
10/13/2025, 9:00:39 PM
No.542527762
>>542527962
>>542526179
back to actual cancer for the next cm, new stamina checks on the way!
Anonymous
10/13/2025, 9:00:49 PM
No.542527783
Anonymous
10/13/2025, 9:00:56 PM
No.542527801
>>542527647
This Uma is the designated plapbreeder
Anonymous
10/13/2025, 9:01:04 PM
No.542527814
>>542527357
I think it's the opposite. People bought into the metamania and are losing their minds over not getting their insta wins
Anonymous
10/13/2025, 9:01:05 PM
No.542527815
>>542527574
It's pretty normal for Cygames gacha
Anonymous
10/13/2025, 9:01:06 PM
No.542527816
>>542527574
13% chance to not get her in 200 rolls. So it's pretty common.
Anonymous
10/13/2025, 9:01:12 PM
No.542527826
>>542526910
yes, do you think cygames just put whatever design they want? they asked the owners for approvement, so Sunday's owner is based
Anonymous
10/13/2025, 9:01:18 PM
No.542527842
>>542527995
>>542531332
>>542526862
You can't get 3 star spark for the unique skill unless it's level is 4 or higher (I think).
And the level does matter for the ability itself but only a tiny bit. The difference between Triumphant Pulse level 3 vs level 6 isn't that much and not worth shooting for if you are struggling to win races. Its not make or break if you can't hit level 5+ but you do at least want 3 stars on your uma since that is what unlocks the upgraded/stronger version.
Anonymous
10/13/2025, 9:01:41 PM
No.542527873
>>542526179
I thought it was gonna be worse than it really is, wish i spent more time on my grass wonder now.
Anonymous
10/13/2025, 9:01:54 PM
No.542527889
I am going to put only enough effort in cm4 to get to finals because the people winning finals will be those that re-train their uma in Aoharu.
Anonymous
10/13/2025, 9:01:56 PM
No.542527892
>>542527574
1 in 5 chance of that happening, it's usually in like 120 pulls so it's unlucky but yeah that happens
Anonymous
10/13/2025, 9:02:09 PM
No.542527913
>>542528001
>>542528269
>mayonnaise top gun gold support MLB
>0 initial friendship
Anonymous
10/13/2025, 9:02:25 PM
No.542527937
>>542528129
>>542524621
I can't believe this pic has survived so long. Has to have been like 20 years
Anonymous
10/13/2025, 9:02:48 PM
No.542527962
>>542527762
I'll just prepare someone like 3 days before it.
Can't be bothered anymore.
Anonymous
10/13/2025, 9:03:11 PM
No.542527995
>>542527842
level doesn't matter for the spark at all
you just need to upgrade 1* and 2* umas to 3* to get a chance at it
Anonymous
10/13/2025, 9:03:15 PM
No.542528001
>>542527913
Such a miserable card to run with Spechud
Anonymous
10/13/2025, 9:03:22 PM
No.542528014
>>542526757
Just wait for her first alt. It's better and actually meta for a while (it's also part of the all uma banner).
Anonymous
10/13/2025, 9:03:26 PM
No.542528025
Anonymous
10/13/2025, 9:03:33 PM
No.542528032
>>542528248
>>542528303
Is golshi a soulful cm4 ace?
Whales do NOT queue now I need to do my runs and go to bed early today.
give me a cm3 Taishin deck
Anonymous
10/13/2025, 9:04:04 PM
No.542528075
>>542531332
>>542526862
Very tiny bonuses per level. They are only particularly relevant if you join Open League, as those levels increase your final score
Anonymous
10/13/2025, 9:04:18 PM
No.542528096
>>542526236
>>542527674
Mhm, 500k is where I'm comfortable because parent farming is at least somewhat fun for me and I don't/wont bot and I'm also the type of autist that genuinely feels bad for making these horses race every other turn.
I also struggling with playing evil characters in games by the same reasoning.
Anonymous
10/13/2025, 9:04:31 PM
No.542528120
>>542526757
Get her NOW with that amount of carats already spent. You'll get enough for Super Creek even if you spark.
Anonymous
10/13/2025, 9:04:35 PM
No.542528129
>>542527937
Old images are going to be very valuable.
Kids (sinners) will post AI generated images along with reaction images featuring africans.
Anonymous
10/13/2025, 9:04:39 PM
No.542528135
>>542528034
I lost all my sets 15min ago tho
Anonymous
10/13/2025, 9:04:41 PM
No.542528141
>>542528034
i already ran my 20
you're good
Anonymous
10/13/2025, 9:05:17 PM
No.542528204
>>542528581
>>542529050
>>542528034
I'm login in, I'm coming for you
Anonymous
10/13/2025, 9:05:19 PM
No.542528206
>542528129
Anonymous
10/13/2025, 9:05:26 PM
No.542528217
>>542528843
sex with gyaru
sex with palmer
Anonymous
10/13/2025, 9:05:27 PM
No.542528218
I don't feel so good about finals...
late oguri kinda starting to piss me off
Anonymous
10/13/2025, 9:05:38 PM
No.542528242
>>542528034
Whale here
You'll be fighting my ghost I'm afraid.
Anonymous
10/13/2025, 9:05:40 PM
No.542528248
>>542528032
She is hard meta
Anonymous
10/13/2025, 9:05:52 PM
No.542528269
>>542527913
>mfw my main stamina cards are mlb mayano top gun and 2lb super creek
I'm pulling to spark on Riko and Rice because Riko can replace a Stam card and I'm desperate to get some Manhattan Cafe LBs
Anonymous
10/13/2025, 9:06:11 PM
No.542528303
>>542528032
only if you go pace
Anonymous
10/13/2025, 9:06:32 PM
No.542528325
Manhattan Monday
Anonymous
10/13/2025, 9:06:44 PM
No.542528349
>>542528069
I am using:
SSR Kitasan Black
SSR Fine Motion
SSR Vodka
SR King Halo
SR Hishi Amazon
and whatever speed card is your best. For me I am using Biko, but Sweep is fine too.
You can use Oguri, El Condor Pasa, or Helios power cards if you don't have Vodka or Hishi.
Anonymous
10/13/2025, 9:07:14 PM
No.542528395
Specialty priority is the biggest gaslight in the game. This shit is not a real stat.
Anonymous
10/13/2025, 9:07:45 PM
No.542528446
>>542528069
It's low on skills but kinda works if your cards are lacking.
Anonymous
10/13/2025, 9:07:47 PM
No.542528449
We're safe for another week bros!
Anonymous
10/13/2025, 9:07:59 PM
No.542528461
>>542528606
>>542529131
>our first mile
>0-1 wit cards in every ace deck
>they will be dropped in cm4
So when does this become a wit game exactly?
Anonymous
10/13/2025, 9:08:05 PM
No.542528472
>>542528228
You're just a stepping stone on my way to the PEAK
Anonymous
10/13/2025, 9:08:15 PM
No.542528481
>>542529185
Anonymous
10/13/2025, 9:08:25 PM
No.542528493
>>542528228
Dont hate on her for being the GOAT.
Anonymous
10/13/2025, 9:08:26 PM
No.542528494
>>542528750
I was considering using Rice for Leo. Quickly found out what a terrible idea that was
Anonymous
10/13/2025, 9:08:36 PM
No.542528518
>>542528834
well?
Anonymous
10/13/2025, 9:08:45 PM
No.542528530
>stuck making mediocre vodkas for the finals because there is no time left
i should have grinded more
Anonymous
10/13/2025, 9:08:50 PM
No.542528543
Anonymous
10/13/2025, 9:09:06 PM
No.542528581
>>542528638
>>542528802
Anonymous
10/13/2025, 9:09:22 PM
No.542528601
Anonymous
10/13/2025, 9:09:23 PM
No.542528606
>>542528461
I have a 65% win rate with all my umas under 400 wit, it was a gaslight
Anonymous
10/13/2025, 9:09:44 PM
No.542528638
Anonymous
10/13/2025, 9:09:48 PM
No.542528641
>>542528717
decent Tachyon? Also why everyone wants to breed inside her and call her a mommy?
Anonymous
10/13/2025, 9:10:35 PM
No.542528717
Anonymous
10/13/2025, 9:10:54 PM
No.542528750
>>542528494
why? I want to use rice for leo
Anonymous
10/13/2025, 9:10:58 PM
No.542528763
>>542529281
Imagine proccing both and still losing to a pace pasa.
Anonymous
10/13/2025, 9:11:19 PM
No.542528790
>>542528830
>>542528910
>>542528228
It's hunting season and Seiunkucks are the prey
https://files.catbox.moe/2lwppi.mp4
Anonymous
10/13/2025, 9:11:26 PM
No.542528802
>>542529084
>>542528581
Thanks for the free win.
Anonymous
10/13/2025, 9:11:38 PM
No.542528824
>take a break from parent runs and do a random ace run
>immediate 3* power 2* turf no whites
LMAOOOOOOO LOL OLOL HAHAHAHHAHA XD!!!!
Anonymous
10/13/2025, 9:11:43 PM
No.542528830
>>542529184
>>542528790
She really is a glutton.
Anonymous
10/13/2025, 9:11:45 PM
No.542528834
>>542529207
>>542526178
I want Falco to look at my penis like that
Anonymous
10/13/2025, 9:11:53 PM
No.542528843
>>542528936
Anonymous
10/13/2025, 9:12:09 PM
No.542528868
>>542529092
>get off 3* stamina ONE TIME
>instantly get 3* stamina
oh well i guess it's still usable
Okay /uma/! Quiz time!
without looking it up, tell me on which month (early or late) the following G1 races take place
>Takarazu Kinen
>Hopeful Stakes
>NHK Mile Cup
>JBC Sprint
>JBC Classic
>Japan Dirt Derby
>Oka Sho
Surely you've memorized it by now, right?
Anonymous
10/13/2025, 9:12:33 PM
No.542528910
>>542528790
Awfully smug for someone in belly rub reach
Anonymous
10/13/2025, 9:12:47 PM
No.542528936
>>542528843
She's already dead
Anonymous
10/13/2025, 9:12:47 PM
No.542528937
Tazuna has a terrible voice
Anonymous
10/13/2025, 9:13:12 PM
No.542528970
>>542528908
They take place on your mom.
Anonymous
10/13/2025, 9:13:18 PM
No.542528975
Anonymous
10/13/2025, 9:13:31 PM
No.542528995
>>542529302
G1 18 win aura
Anonymous
10/13/2025, 9:14:15 PM
No.542529050
Anonymous
10/13/2025, 9:14:44 PM
No.542529084
>>542528802
Stop... I just need one more...
Anonymous
10/13/2025, 9:14:45 PM
No.542529087
>8/8 Grass Wonder
>9/9 Haru Urara
>10/10 Fine Motion
Anonymous
10/13/2025, 9:14:47 PM
No.542529092
>>542529274
>>542528868
unless your deck is incredibly bad 6* blue sparks is still very useable
Anonymous
10/13/2025, 9:15:13 PM
No.542529120
any /uma/ clubs recruiting
Anonymous
10/13/2025, 9:15:13 PM
No.542529121
yes, I will have a family with my trainee
Anonymous
10/13/2025, 9:15:20 PM
No.542529131
>>542528461
Once you start getting a lot of stamina and SP for free with Aoharu
Anonymous
10/13/2025, 9:15:23 PM
No.542529137
>>542528908
late jun
late dec
uhhh somewhere in april?
no clue somewhere in fall
it's with queen elizabeth i think, idk november?
wtf is dirt derby
right after inspiration
Anonymous
10/13/2025, 9:15:27 PM
No.542529143
>>542528908
>Takarazu kinen
uhhhh June
>Steaks
Uhhh December
>NHK
Uhhh late Nov
>JBC Sprint
Uhhh late march
>JBC Classic
Uhhh april
>Japan Dirt Derby uhhhh maybe Late november
>Oka Sho
Like April or something
How did I do
i know it's too early to ask but between CM1 CM2 and CM3 how would you rank them? personally CM3 > CM1 > CM2
Anonymous
10/13/2025, 9:15:39 PM
No.542529157
>>542529750
>>542528908
>Takarazu Kinen
Late June
>Hopeful Stakes
Late December
>NHK Mile Cup
Early May
>JBC Sprint
Early November
>JBC Classic
Early November
>Japan Dirt Derby
Early July
>Oka Sho
Late March
>inb4 completely wrong
Anonymous
10/13/2025, 9:15:39 PM
No.542529158
Anonymous
10/13/2025, 9:15:59 PM
No.542529184
Anonymous
10/13/2025, 9:16:00 PM
No.542529185
>>542528481
Chrono please have mercy.. I'm sorry for saying I'd rape you..
Anonymous
10/13/2025, 9:16:08 PM
No.542529207
>>542529413
Anonymous
10/13/2025, 9:16:16 PM
No.542529214
>>542529421
>>542528908
>Takarazu Kinen
Year 2 & 3, Jun 2
>Hopeful Stakes
Year 1, Dec 1
>NHK Mile Cup
Year 2, May 1
>JBC Sprint
Year 2 & 3, Nov 2
>JBC Classic
Year 2 & 3, Nov 2
>Japan Dirt Derby
Year 2 (& 3?), Jul 1
>Oka Sho
Year 2, Apr 1
Anonymous
10/13/2025, 9:16:53 PM
No.542529274
>>542529352
>>542529092
but think of the million borrows I could have gotten with a 9*.......
Anonymous
10/13/2025, 9:16:58 PM
No.542529281
>>542528763
Losing to a pace Pasa with the weaker unique is a certified KWAB moment
Anonymous
10/13/2025, 9:17:12 PM
No.542529301
Finally, my bitch casual self did it. Now I just need to get her to star rank 5.
Anonymous
10/13/2025, 9:17:12 PM
No.542529302
>>542528995
Who's on the right and when do we get all of them
Anonymous
10/13/2025, 9:17:13 PM
No.542529304
>>542528908
>late june
>late december
>late april?
>late november for both JBC?
>no clue
>i think it's the same day as satsuki sho so early april?
Anonymous
10/13/2025, 9:17:15 PM
No.542529305
>>542528908
Takarazuka: Late June?
Hopeful Stakes: Late December
NHK Mile Cup: Early May
Dirt ones: no idea
Oka Sho: Early April
Anonymous
10/13/2025, 9:17:20 PM
No.542529315
>>542528908
Late June
Late Dec
Early May
Early Nov
Same as above
Dunno don't really care
Early April
Anonymous
10/13/2025, 9:17:32 PM
No.542529338
>>542529440
Grim
Anonymous
10/13/2025, 9:17:37 PM
No.542529346
>>542528908
Late jun
Late dec
Late april?
lol dirt who cares
lol dirt who cares
lol dirt who cares
early april
Anonymous
10/13/2025, 9:17:40 PM
No.542529350
If your uma has a default title, I'm not looking at her stats.
Anonymous
10/13/2025, 9:17:41 PM
No.542529352
>>542529274
it has to be a good 9* stam spark
no one is using random ones
Anonymous
10/13/2025, 9:18:07 PM
No.542529387
>>542529637
>>542528839
Never say this to falco
Anonymous
10/13/2025, 9:18:26 PM
No.542529413
Anonymous
10/13/2025, 9:18:28 PM
No.542529416
>>542529580
>>542528908
Late June
Late December
Early May
Early November
Early November
Early July
Late June
Anonymous
10/13/2025, 9:18:37 PM
No.542529421
>>542529214
I meant Dec 2 for Hopeful Stakes! No!
Also I meant Nov 1 for the JBC races...
Have I failed the torena exam?
Anonymous
10/13/2025, 9:18:51 PM
No.542529438
>>542531871
>>542529156
CM3 is way more fun because stamina becomes less relevant, and that's the anti fun stat for now.
CM1 was not that bad, but I had not much idea what I was doing so I ate shit
CM3 was hellish with the stam check, to compete I had to use umas I didnt even like that much, and even if I won with my fav out of them I would still pick CM3 where I could pick my wives even if I dont win
Anonymous
10/13/2025, 9:18:51 PM
No.542529440
>>542529338
She doesn't want you to scout her either.
Anonymous
10/13/2025, 9:19:12 PM
No.542529473
>>542529512
fuck this race, really
Anonymous
10/13/2025, 9:19:39 PM
No.542529512
>>542529473
shut up powerlet
Anonymous
10/13/2025, 9:19:40 PM
No.542529514
>>542529156
cm2>cm1>>>>>>>>>>>>>>>>>>>>>>>>>>>>>>>>>>>>>>>>>>>cm3
Anonymous
10/13/2025, 9:19:50 PM
No.542529524
>>542528839
>>542528839
best i can give you is
Anonymous
10/13/2025, 9:20:26 PM
No.542529580
>>542529416 (me)
>Oka Sho
>Late June
You threw me off with the dirt races, I was thinking of Teio Sho
Anonymous
10/13/2025, 9:20:47 PM
No.542529596
>>542529156
I agree with your list, CM2 wasn't fun to train to or watch the races, even the ingame commentators ran out of things to say during the races lol
Anonymous
10/13/2025, 9:20:53 PM
No.542529607
>>542529156
I lost CM1, so CM1 sucked. I won CM2, so CM2 was epic. Jury's still out on CM3.
Anonymous
10/13/2025, 9:21:10 PM
No.542529637
>>542529387
I will say it again
You walk into Round 3 finals and you see this on the enemy team and its A+ with all the skills
What do you do?
Anonymous
10/13/2025, 9:22:25 PM
No.542529750
>>542529157
>one month off with Oka Sho
AIEEEEEEEEEE
Anonymous
10/13/2025, 9:22:34 PM
No.542529759
>>542529670
Win? This is HER cm
Anonymous
10/13/2025, 9:22:36 PM
No.542529762
>>542529670
>dolphin bestiality
yeah im not rolling this
Anonymous
10/13/2025, 9:23:10 PM
No.542529809
Anonymous
10/13/2025, 9:23:13 PM
No.542529814
>>542529670
Who cares I'm there for my 1k participation prize
Anonymous
10/13/2025, 9:23:16 PM
No.542529820
>>542529670
I win because she's not proccing mile maven and my speed eater will cancel out her unique
Anonymous
10/13/2025, 9:23:17 PM
No.542529821
I'm convinced that 3* spark farming doesn't exist without botting, because it's a slot machine that you don't get to see the panels until 30 minutes after you pull the handle
Anonymous
10/13/2025, 9:23:19 PM
No.542529827
>>542528908
Machitan giving me paizuri while going Ei Ei Mun!
Anonymous
10/13/2025, 9:23:25 PM
No.542529834
>try to make Leo ace
>gives me miles from a grandparent instead of the gorillon mediums on the parents instead
Oguri fat... why...
Anonymous
10/13/2025, 9:23:34 PM
No.542529843
>>542530028
>>542535974
>>542518872 (OP)
Hello everyone, I (f2p for now) am currently looking for a club!
I joined excatly a month ago and recently left the tiny club I was part of with a couple of my mates.
We didn't make much progress with only 3 people so i'm looking for something larger and higher ranked for the club points and carats.
Pic related are my stats for the past month, 5,5 careers and a bit above 1,2 million fans per day since I started. I plan on staying at around 1 million per day at least.
My trainer ID is 885246215575, hope I can join a club without too many stowaway dead accounts.
Anonymous
10/13/2025, 9:24:10 PM
No.542529902
>>542530102
Anonymous
10/13/2025, 9:25:41 PM
No.542530028
>>542531404
>>542533138
>>542529843
clubs here require a dick pic with timestamp to join
Anonymous
10/13/2025, 9:26:02 PM
No.542530062
>>542530146
Why couldn't it be turf, or medium? damn it.
Anonymous
10/13/2025, 9:26:13 PM
No.542530073
>>542530152
God I hate McQueen
Anonymous
10/13/2025, 9:26:32 PM
No.542530102
>>542530296
>>542529902
>unrelated ai sloppa
wrong board nigger
Anonymous
10/13/2025, 9:26:59 PM
No.542530146
>>542530062
If you don't want it, I can take it.
Anonymous
10/13/2025, 9:27:00 PM
No.542530150
>>542530273
This skill is kinda bad? Moving up during the late race is already too late for end closer.
Anonymous
10/13/2025, 9:27:01 PM
No.542530151
>>542530219
>Group A match
>Late start on my Seiun
>She fights a blockushin for position all mid-race while my Suzuka fades into the pack
>Seiun's fully cockblocked coming out of the curve
>No angling
>Procs NONE of her late-race skills, no homestretch haste or anything
>Still somehow jukes and pulls ahead
>Wins by 3 lengths ahead of 3 late-gamblers with clear lines of advance who were all popping skills
Is front runner just the real protagonist running style?
https://files.catbox.moe/kdsvab.mp4
Anonymous
10/13/2025, 9:27:01 PM
No.542530152
>>542530073
and he hates you too
Anonymous
10/13/2025, 9:27:05 PM
No.542530157
>>542530471
>>542531816
>>542525523
Your umawife would poke a hole in your condom to baby trap you
Anonymous
10/13/2025, 9:27:22 PM
No.542530187
God I love McQueen
Anonymous
10/13/2025, 9:27:37 PM
No.542530213
>>542531283
damn if only she didnt have shit affinity with everyone
Anonymous
10/13/2025, 9:27:41 PM
No.542530219
>>542530151
No because Spechud is a late
Anonymous
10/13/2025, 9:27:41 PM
No.542530223
>>542530591
>>542529958
FUKU NO MY HEART!
Anonymous
10/13/2025, 9:28:17 PM
No.542530273
>>542530150
It's better in longer races.
Anonymous
10/13/2025, 9:28:21 PM
No.542530283
>>542528908
late sep
late dec
late may
early nov
early nov
whomst?
late april
Anonymous
10/13/2025, 9:28:22 PM
No.542530285
>>542530368
>>542530420
god I hate Rudolph and her dumb puns
Anonymous
10/13/2025, 9:28:29 PM
No.542530296
>>542530102
>ai sloppa
anon...i.... how do you even not know who that... nevermind
Anonymous
10/13/2025, 9:28:38 PM
No.542530313
>>542530413
>>542530516
>>542529958
Absolutely gross.
Anonymous
10/13/2025, 9:28:50 PM
No.542530337
>>542530386
Is sMaru coming today in a couple of hours or tomorrow?
WE ARE ROLLING FOR SPE
WE ARE ROLLING FOR SPE
WE ARE ROLLING FOR SPE
Anonymous
10/13/2025, 9:29:06 PM
No.542530368
>>542530285
who the fuck is rudolph?
Anonymous
10/13/2025, 9:29:14 PM
No.542530386
Anonymous
10/13/2025, 9:29:27 PM
No.542530413
>>542530591
Anonymous
10/13/2025, 9:29:31 PM
No.542530420
>>542530285
I hate how she fucks my asshole with a strap on by getting mood down after mood down with slacker night owl and migrane on top of it
Anonymous
10/13/2025, 9:29:43 PM
No.542530438
>>542528908
>Late Jun
>Late Dec
>Early May
>Early Sept
>Early Nov
>Early Apr
Anonymous
10/13/2025, 9:29:59 PM
No.542530471
>>542530157
Shiraoki-sama forbids the use of condoms and anything like that. That only invites bad luck. There will be only happi lucki cum umapyoi.
Anonymous
10/13/2025, 9:30:23 PM
No.542530516
>>542530313
Do NOT talk about my wife like that
Anonymous
10/13/2025, 9:30:30 PM
No.542530529
Oh yeah? You are a smart nigger? Let's find out.
WHAT IS OGURI'S CAP MONTHLY PERIODS DATES?
Anonymous
10/13/2025, 9:30:45 PM
No.542530551
>>542530575
>>542531191
Anonymous
10/13/2025, 9:31:02 PM
No.542530575
>>542531191
Anonymous
10/13/2025, 9:31:02 PM
No.542530576
>>542530358
me if I wasn't broke (I have 60k carats)
Anonymous
10/13/2025, 9:31:09 PM
No.542530591
>>542530737
>>542530857
Anonymous
10/13/2025, 9:32:06 PM
No.542530678
>>542530735
>>542530949
/uma/ will say too small
Anonymous
10/13/2025, 9:32:17 PM
No.542530692
>>542530876
Anonymous
10/13/2025, 9:32:19 PM
No.542530696
>>542530627
>0.9s duration
gee I wonder
Anonymous
10/13/2025, 9:32:40 PM
No.542530730
Anonymous
10/13/2025, 9:32:45 PM
No.542530735
Anonymous
10/13/2025, 9:32:45 PM
No.542530737
>>542530591
I CURSE YOUR NEXT RUN WITH BAD LUCK!
Anonymous
10/13/2025, 9:32:47 PM
No.542530740
Anonymous
10/13/2025, 9:32:55 PM
No.542530754
>>542530358
I will spend my last 1500 carats rolling for her
Anonymous
10/13/2025, 9:33:23 PM
No.542530797
Imagine NOT wanting a child (or multiple) with your umawife.
Couldn't be me.
Anonymous
10/13/2025, 9:33:27 PM
No.542530808
>>542530627
I beeline burst towards my trainee and straightaway spurt inside of her, then end my turn.
Anonymous
10/13/2025, 9:33:49 PM
No.542530847
>>542530627
It's very subpar, not worth the sp
Anonymous
10/13/2025, 9:33:59 PM
No.542530857
>>542531137
>retention is 466k already
We are so getting 494k~500k retention range this week
Anonymous
10/13/2025, 9:34:11 PM
No.542530876
>>542530692
Don't get attracted to retarded girls.
Anonymous
10/13/2025, 9:34:38 PM
No.542530920
>>542530358
I'm saving for Agnes Digital
Anonymous
10/13/2025, 9:34:45 PM
No.542530940
>>542530865
have you tried making better umas?
Anonymous
10/13/2025, 9:34:49 PM
No.542530949
>>542530678
Inari One's huge tits giving paizuri with my small pp
Anonymous
10/13/2025, 9:35:21 PM
No.542530991
>both Summer Spe and Hag are Tier 1 characters.
You are retarded if you don't roll on this banner
Anonymous
10/13/2025, 9:35:31 PM
No.542531007
ez
Anonymous
10/13/2025, 9:35:37 PM
No.542531020
>>542531138
Matikane is ugly.
Anonymous
10/13/2025, 9:35:51 PM
No.542531045
god I hate haru
Anonymous
10/13/2025, 9:36:36 PM
No.542531121
>>542531284
>>542531294
I just got gatekept as a purple skill on my Golshi... Should I keep it??? Isn't this actually good on her since she wants to be last?
Anonymous
10/13/2025, 9:36:46 PM
No.542531137
>>542531334
>>542532034
>>542530857
does this bring good luck?
Anonymous
10/13/2025, 9:36:47 PM
No.542531138
>>542531257
>>542531020
t. gold city fan with a findom mommy on twitter (it's an AI bot)
Anonymous
10/13/2025, 9:37:00 PM
No.542531169
>>542530865
a lot of retards have been making TT umas while waiting for SMaru instead of parent farming
Anonymous
10/13/2025, 9:37:14 PM
No.542531184
>>542530627
I put it on my Brian ace for CM4 I guess I have to remake her huh?
I have everything else for her but it was either this or her spurt skill
Anonymous
10/13/2025, 9:37:16 PM
No.542531186
>>542530865
Just do a run or two for each slot for a few weeks and you won't have to worry about that.
>but my CM prep!
Who even cares about CM anymore make something in like a week before and send it
Anonymous
10/13/2025, 9:37:17 PM
No.542531191
>>542531526
>>542530551
>>542530575
why does she remind me of the IMAS deliquent girl
Anonymous
10/13/2025, 9:37:34 PM
No.542531217
angering and seething
Anonymous
10/13/2025, 9:37:55 PM
No.542531257
Anonymous
10/13/2025, 9:38:01 PM
No.542531263
cygenerious...
Anonymous
10/13/2025, 9:38:11 PM
No.542531283
>>542530213
this looks very similar to one I got yesterday
what kind of babies do you think they would produce?
Anonymous
10/13/2025, 9:38:11 PM
No.542531284
>>542531503
>>542531121
No because everyone you're behind of can sto you from winning
Anonymous
10/13/2025, 9:38:12 PM
No.542531289
>>542531461
Scary... I didn't plan for this... I wanted a nice safe B finals gold...
Anonymous
10/13/2025, 9:38:16 PM
No.542531294
>>542531503
>>542531121
It's only good if you want to enter Open League because it nerfs your points making it easier to get B. You still want to get out of the gate sooner rather than later in general.
Anonymous
10/13/2025, 9:38:17 PM
No.542531297
>>542531364
God I hate Rice Shower
Anonymous
10/13/2025, 9:38:21 PM
No.542531304
>>542531364
>>542531462
I wish Summer Maru was today, I'm so tired of saving carats
Anonymous
10/13/2025, 9:38:33 PM
No.542531332
>>542531503
>>542526862
>>542527842
In the gene guide according to an interview level is supposed to give a greater chance of getting a higher star green
>>542528075
Also a big deal for team trial score
Anonymous
10/13/2025, 9:38:32 PM
No.542531334
Anonymous
10/13/2025, 9:38:47 PM
No.542531364
>>542531297
same
>>542531304
god I hate oguri cap
Anonymous
10/13/2025, 9:38:57 PM
No.542531383
Why is McQueen an umalet when the real stallion was pretty big irl
Anonymous
10/13/2025, 9:39:05 PM
No.542531404
>>542530028
okay sent. Please don't reupload it or use it for AI training
Anonymous
10/13/2025, 9:39:32 PM
No.542531461
>>542531973
>>542531289
B finals 1st place reward is the same as A finals 3rd so it's good
Anonymous
10/13/2025, 9:39:32 PM
No.542531462
Anonymous
10/13/2025, 9:39:43 PM
No.542531483
>>542531660
>>542532561
How about I Matikanepunchyourface
Anonymous
10/13/2025, 9:39:54 PM
No.542531502
>>542531357
>2 sovlful characters pumping forward
>goldship wins
absolutelu fucking ruined and soulless
Anonymous
10/13/2025, 9:39:54 PM
No.542531503
>>542531284
>>542531294
>>542531332
shit i thought i was cooking really hard im not gonna lie
yeah I was just thinking as a leo cup build
Anonymous
10/13/2025, 9:39:58 PM
No.542531512
>>542531357
>Ticket and Vodka activate, expect one of them to win
>Goldship from nowhere
lel
Anonymous
10/13/2025, 9:40:04 PM
No.542531526
>>542533132
>>542531191
Well, considering the OG developer base for Uma...
Anonymous
10/13/2025, 9:40:15 PM
No.542531543
>>542531893
>>542530865
just use your parfaits, bwo
Anonymous
10/13/2025, 9:40:17 PM
No.542531546
>>542531682
>>542531815
>>542531357
winning ticket is so UGLY
Anonymous
10/13/2025, 9:40:20 PM
No.542531553
>>542532203
CM1 made me realize the importance of accel skils
CM2 made me realize the importance of high raw power
CM3 made me realize the importance of higher wit/mid-race velocity skills
Anonymous
10/13/2025, 9:40:53 PM
No.542531617
Anonymous
10/13/2025, 9:41:13 PM
No.542531652
Anonymous
10/13/2025, 9:41:18 PM
No.542531660
>>542531483
Rice wouldn't say this.
Anonymous
10/13/2025, 9:41:28 PM
No.542531682
Anonymous
10/13/2025, 9:41:31 PM
No.542531686
>>542531739
>>542532321
601 stamina or 1180 speed? How important is that 601 breakpoint in actuality?
I didn't know Beeline was that bad bros...
Anonymous
10/13/2025, 9:42:02 PM
No.542531739
>>542531686
Its not important.
Anonymous
10/13/2025, 9:42:40 PM
No.542531815
>>542531546
FUCK YOU TAISHIN
Anonymous
10/13/2025, 9:42:40 PM
No.542531816
>>542530157
trainer would never wear a condom
Anonymous
10/13/2025, 9:42:57 PM
No.542531853
>>542532174
>>542531728
yeah it's DOGSHIT
Anonymous
10/13/2025, 9:43:10 PM
No.542531871
>>542529438
>CM3 is way more fun because stamina becomes less relevant, and that's the anti fun stat for now.
>CM3 was hellish with the stam check, to compete I had to use umas I didnt even like that much, and even if I won with my fav out of them I would still pick CM3 where I could pick my wives even if I dont win
Anonymous
10/13/2025, 9:43:23 PM
No.542531893
>>542532006
>>542531543
This, 500k is literally a non-issue
Anonymous
10/13/2025, 9:43:40 PM
No.542531924
>>542532239
Anonymous
10/13/2025, 9:43:44 PM
No.542531930
>>542532174
>>542531728
It gets buffed from 0.9s to 3s at some point, but until then it's pretty bad.
Anonymous
10/13/2025, 9:43:48 PM
No.542531937
when should I be looking to race on ace runs? how many optional races should I be looking to do in those runs in general? I feel like I either do too many races or not enough.
Anonymous
10/13/2025, 9:44:14 PM
No.542531973
>>542531461
no you dont get gold title
Anonymous
10/13/2025, 9:44:30 PM
No.542532006
>>542531893
Which trainee would let me fondle her incisors
Anonymous
10/13/2025, 9:44:45 PM
No.542532034
>>542531137
believe ittttt
Anonymous
10/13/2025, 9:44:51 PM
No.542532047
>>542531728
straightaway is worth it because you can fully discount it on brian
gold version is a scam tho
Anonymous
10/13/2025, 9:45:02 PM
No.542532069
>>542532207
>>542530865
TT umas don't matter right now because unity cup will raise the cap and make all your current veterans irrelevant
Anonymous
10/13/2025, 9:45:03 PM
No.542532071
>>542531728
I just realized those 2 gold heals are like half total skillpoints.
Are we getting more sp in new scenario?
Anonymous
10/13/2025, 9:45:11 PM
No.542532079
>finally get a passable bakushin parent for maru
>3* pace
Aiiiieee
>Special Week (Summer)'s unique skill requires her to use two skills mid-race before it can activate.
Reliable, or no?
Anonymous
10/13/2025, 9:46:05 PM
No.542532174
>>542532512
>>542531853
>>542531930
Is it worth rebuilding her or would it be prudent to just build my other aces and then see where I can get her later on?
It took me like 6 or so runs to get something decent out of her so I don't want to waste a bunch of borrows right away if she can still perform in her current state.
Anonymous
10/13/2025, 9:46:07 PM
No.542532178
I got such a bad Bakushin run that I unlocked her normal ending for the first time today
Anonymous
10/13/2025, 9:46:22 PM
No.542532193
>>542532302
> Train a Tachyon for CM3
> Finally get a half decent one
> Unique almost always triggers during late race making it useless
Fell for shitty tier lists again haven't I?
Anonymous
10/13/2025, 9:46:25 PM
No.542532203
>>542531553
wit game is here
Anonymous
10/13/2025, 9:46:31 PM
No.542532207
>>542532069
I've been sitting pretty in C6 since the start of the game, and I haven't even changed out any Umas in 2 months.
I don't want to make new ones. That seems like effort.
Anonymous
10/13/2025, 9:46:33 PM
No.542532214
>>542532106
Wit check 1 > Wit check 2 > Wit check 3 (if inherited)
Anonymous
10/13/2025, 9:46:48 PM
No.542532234
Anonymous
10/13/2025, 9:46:48 PM
No.542532235
>>542532106
Easiest requirement ever
Anonymous
10/13/2025, 9:46:49 PM
No.542532236
>get a perfect stat run
>no mile corner
>no mile straights
>no playtime's over
>no slipstream
>no ramp up
this game fucking hates me.
Anonymous
10/13/2025, 9:46:52 PM
No.542532239
>>542531924
SLUUUUUUUUUUUUUUUUUUUUUUUUUT
Anonymous
10/13/2025, 9:46:54 PM
No.542532245
Epsatono files
Anonymous
10/13/2025, 9:47:17 PM
No.542532267
if only this was turf
Anonymous
10/13/2025, 9:47:23 PM
No.542532273
>>542532756
You can tell a lot about a person based on how they view Tachyon.
Anonymous
10/13/2025, 9:47:37 PM
No.542532302
>>542532358
>>542532193
I don't remember ever seeing tachyon high up on any gaslight lists
Anonymous
10/13/2025, 9:47:57 PM
No.542532321
>>542531686
I believe it's like about half a length but should be hitting your speed cap first. 578 is the target to account for bad mood. But finals is great
Anonymous
10/13/2025, 9:48:19 PM
No.542532358
>>542532497
>>542532302
Tachyon was great for CM1.
Anonymous
10/13/2025, 9:48:58 PM
No.542532430
>>542532536
>>542532549
so summer spechud is a pace chaser?? and seems good for cm4?
Anonymous
10/13/2025, 9:49:46 PM
No.542532497
>>542532543
>>542532358
Yeah but we're talking about cm3.
Anonymous
10/13/2025, 9:49:51 PM
No.542532512
>>542532690
>>542532174
I'd just keep her, train the other aces, then come back to her later. Beeline burst isn't completely atrocious, it's just a bit of a waste of skill points. Perhaps try throwing her into some CM4 rooms to see how she performs?
Anonymous
10/13/2025, 9:50:10 PM
No.542532536
>>542532430
she's made for late.
Anonymous
10/13/2025, 9:50:17 PM
No.542532543
>>542532497
Apologies, I am blind.
Anonymous
10/13/2025, 9:50:20 PM
No.542532549
>>542532430
Summer spe is for lateCHADs
Anonymous
10/13/2025, 9:50:25 PM
No.542532561
>>542531483
No crying pls
Anonymous
10/13/2025, 9:50:33 PM
No.542532571
How do I get club points? Only shoe trading and borrows?
Anonymous
10/13/2025, 9:51:43 PM
No.542532690
>>542532512
I'll do that I just didn't know just HOW bad it was.
I didn't roll well with spark skills or hints so it was either that or her other gold skill for the final spurt which I know is inconsistent.
Anonymous
10/13/2025, 9:51:52 PM
No.542532701
Anonymous
10/13/2025, 9:52:02 PM
No.542532717
>>542532791
>>542532614
good blue and decent whites but shit red. it's still good
Anonymous
10/13/2025, 9:52:12 PM
No.542532728
>>542532685
No bullies allowed.
Anonymous
10/13/2025, 9:52:27 PM
No.542532750
>>542532614
style pink hurts and the single starred white spark spam doesn't help, good for a grandparent assuming you don't have anything better
Anonymous
10/13/2025, 9:52:29 PM
No.542532756
>>542533329
>>542532273
>reddit tachyon
Anonymous
10/13/2025, 9:52:40 PM
No.542532775
>>542532685
Never, alongside March.
Anonymous
10/13/2025, 9:52:52 PM
No.542532791
Anonymous
10/13/2025, 9:52:55 PM
No.542532794
>>542532990
>>542533070
got fucked over by bad rng so going to reroll but wanted to make sure. These skills are all good right?
Anonymous
10/13/2025, 9:52:59 PM
No.542532801
>>542533004
>>542532614
what are the parents' reds
Anonymous
10/13/2025, 9:54:38 PM
No.542532949
>>542532685
Once this cutie releases
Anonymous
10/13/2025, 9:55:05 PM
No.542532981
I haven't seen a single sovlful off-meta opponent this entire CM, someone actually running their waifu as an ace. It's always just the most basic bitch choices.
I'm staring down the barrel with no more borrows, is the one on the right even potentially worth running over the one on the left? No Groundwork sucks but that left one seems to get mogged regardless of if she pops it or not so who knows
Anonymous
10/13/2025, 9:55:09 PM
No.542532990
>>542532794
nigga you got 1 accel skill and it requires you to be 5th.
Anonymous
10/13/2025, 9:55:22 PM
No.542533004
Anonymous
10/13/2025, 9:55:36 PM
No.542533027
>>542532685
My paizuri slave.
Anonymous
10/13/2025, 9:55:47 PM
No.542533046
>fail a 1% training with double circle practice perfect that would have given me +88 speed in senior spring
>miss 1200 speed by 75
yeah im killing myself
Anonymous
10/13/2025, 9:55:57 PM
No.542533070
>>542532794
for cm2? swinging maestro is a waste and way too expensive. Taishin without her gold skills what's the point?
Anonymous
10/13/2025, 9:56:32 PM
No.542533118
Anonymous
10/13/2025, 9:56:35 PM
No.542533126
>>542533309
I will be hosting the Matikane Mambo Monday Mayhem Derby in the next thread as replacement for missing out on Marvelous Sunday Sunday Derby in the next thread.
I will be hosting all 5 races at the same time, then with a 5 minute waiting time between each to eliminate the long waiting times a bit better than usual.
For the first race we will be waiting for 15 minutes for everyone to get in and seated.
Anonymous
10/13/2025, 9:56:40 PM
No.542533132
>>542531526
WHO WAS IT
IM RETARDED
WHO
Anonymous
10/13/2025, 9:56:43 PM
No.542533138
>>542530028
almondlove dancho you need to stop doing this.....
Anonymous
10/13/2025, 9:56:57 PM
No.542533161
>>542534374
>>542532985
No. A front with no Groundworks is insta-death and will always be lagging behind. Your left has a chance of winning with overtake mechanics and proccing Red Ace to take first position.
how do you hit the 7-800 stamina requirement for leo without compromising your power? run 4 speed/2 stam with 18* power sparks?
Anonymous
10/13/2025, 9:57:48 PM
No.542533240
>>542534374
>>542532985
speaking from experience, my Daiwa Scarlet is much stronger and I am getting gapped 90% of the time by Smart Falcons. You need more gambling skills because none of your unique skills will ever proc.
I would go with left as its the only way you'd get close to proccing any of the unique skills
Anonymous
10/13/2025, 9:58:14 PM
No.542533278
EL
CONDOR
TETAS
Anonymous
10/13/2025, 9:58:33 PM
No.542533309
>>542533608
>>542536387
Anonymous
10/13/2025, 9:58:36 PM
No.542533316
>>542533183
4 speed cards
As many power sparks as possible.
I got about 850 power in my runs with 9* power sparks
Anonymous
10/13/2025, 9:58:39 PM
No.542533323
>>542533183
3 speed 3 guts or 4 speed 2 guts with stamina sparks
Anonymous
10/13/2025, 9:58:43 PM
No.542533329
>>542533583
>>542533818
>>542532756
Thinking she's reddit tells me you enjoy getting (You)s and have seen Pokke's movie.
Anonymous
10/13/2025, 9:58:45 PM
No.542533332
EL
CONDOR
PASAAAAAAAAAAAAA
Anonymous
10/13/2025, 10:00:06 PM
No.542533467
>>542533183
You can't. Speed > Stam > Power priority. What sparks you run depends on what character is, but yes, for Leo Power sparks are most important since you have to run 3 Speed 2 Stam minimum.
Power training on Med and Long is retarded because you also kill any Guts which also helps you sustain your HP.
Anonymous
10/13/2025, 10:00:15 PM
No.542533480
>>542534374
>>542532985
for daiwa forget about 600 stam, go 4 speed 1 guts 1 wit
Anonymous
10/13/2025, 10:00:28 PM
No.542533494
>>542528069
I want to give Taishin my 3cm if you get what I mean.
Anonymous
10/13/2025, 10:00:33 PM
No.542533508
>>542533924
>just lost to this
WitGAWDS I fucking kneel
Anonymous
10/13/2025, 10:00:34 PM
No.542533509
>>542533183
I dont know,I have the same problem
Anonymous
10/13/2025, 10:00:37 PM
No.542533517
>>542533651
>>542533834
any uma club looking for a new guy? I have 40m fans, i do 10m fans a month. on cooldown but eh
idm if its after 14 day cooldown, my last D club was going nowhere, losing out on 200 carats is nothing
361616376543
Anonymous
10/13/2025, 10:00:39 PM
No.542533520
>>542533618
>>542533748
>lets try a test room
>my pace chaser is running along in 8th because there are SEVEN front runners
fucking hell. how the fuck do I get round a crowd like that with a pace chaser in this CM?
Anonymous
10/13/2025, 10:00:40 PM
No.542533526
>>542532685
no whores allowed
Anonymous
10/13/2025, 10:01:18 PM
No.542533583
>>542534208
>>542533329
I enjoy getting (You)'s but I have no idea who Pokke is.
Anonymous
10/13/2025, 10:01:31 PM
No.542533608
>>542533309
two LOSERS
god I hate nice nature
>>542518872 (OP)
What do you think of ep 2 so far anons?
Anonymous
10/13/2025, 10:01:34 PM
No.542533618
>>542533520
this is actually good for you though, that means there are 6 useless front runners
Anonymous
10/13/2025, 10:01:55 PM
No.542533651
>>542533853
>>542533517
>>542521264
only club I have seen asking for a member lately
Anonymous
10/13/2025, 10:02:08 PM
No.542533669
>>542528069
Hishi Amazon SR
King Halo Sr
your choice of sweep tosho SR (gambling) or Shinko Windy SR
Grass Wonder SSR
Biko Pegasus SSR
Kitasan Black SSR
Anonymous
10/13/2025, 10:02:12 PM
No.542533673
Anonymous
10/13/2025, 10:02:27 PM
No.542533716
>>542533612
I want to see gold
This was a good investment. Right?
Anonymous
10/13/2025, 10:02:35 PM
No.542533731
>>542533612
Boring. Give us the Obey Your Master schizo and race already.
Anonymous
10/13/2025, 10:02:46 PM
No.542533745
>>542534093
>>542533612
Why did they turn Super Creek into Super Potato?
Anonymous
10/13/2025, 10:02:47 PM
No.542533748
Anonymous
10/13/2025, 10:02:48 PM
No.542533749
>>542533906
Should've been me
Anonymous
10/13/2025, 10:03:28 PM
No.542533818
>>542533329
Who doesn't like getting (You)s?
Anonymous
10/13/2025, 10:03:33 PM
No.542533826
Anonymous
10/13/2025, 10:03:36 PM
No.542533834
>>542534001
>>542533517
I just sent an invite, feel free to come on in whenever
Anonymous
10/13/2025, 10:03:39 PM
No.542533839
>>542533725
if she's your wife then yes
Anonymous
10/13/2025, 10:03:46 PM
No.542533850
Anonymous
10/13/2025, 10:03:49 PM
No.542533853
>>542533651
thanks, im on 24hr cooldown, if its still open i'll try tomorrow
Anonymous
10/13/2025, 10:04:25 PM
No.542533906
>>542533749
when do we get the petplay horse?
Anonymous
10/13/2025, 10:04:28 PM
No.542533914
>>542534495
>>542534746
>sprint/mile - realm of the frontGODS. if they proc angling and scheming they win, not enough track for anyone to catch up
>medium/long - domain of the endCHADS. track is long enough that stamina and speed is king, which end and lates have a plentitude of.
>lates are still pretty good at mile/medium/long as well
so when do pacers get to win?
Anonymous
10/13/2025, 10:04:32 PM
No.542533921
>>542533967
Holy shit guys /uma/ club lost 6 members due to botting.
Anonymous
10/13/2025, 10:04:34 PM
No.542533924
>>542533508
high speed, decent power plenty of stam and wit meaning it was speeding up to perfect position I'd imagine. Just a matchup issue if you're not a strong front/got unlucky
Anonymous
10/13/2025, 10:04:45 PM
No.542533942
>Consistently in the top 4 favorites
>Long shot doesn't proc
>Lose anyway
This system is rigged.
Anonymous
10/13/2025, 10:05:01 PM
No.542533967
>>542534035
>>542534037
Anonymous
10/13/2025, 10:05:19 PM
No.542534001
>>542533834
on cooldown but thanks i'll join tomorrow
Anonymous
10/13/2025, 10:05:38 PM
No.542534035
>>542533967
Check Reuters!
Anonymous
10/13/2025, 10:05:39 PM
No.542534037
>>542534137
>>542533967
I'm in the club dude it's a huge mess everyone is panicking.
Anonymous
10/13/2025, 10:05:42 PM
No.542534047
Anonymous
10/13/2025, 10:05:47 PM
No.542534051
These girls carried me to the finals, they will go through this till the end
I will not switch any of them for SMaru because she is "better", that is cope from failed Torenas
If YOU switch any of your girls before finals, you're a disgraceful soulless nigger and your Trainer license should be revoked, kicked from Tracen and banned from being near Umamusume.
Anonymous
10/13/2025, 10:05:58 PM
No.542534065
Anonymous
10/13/2025, 10:06:11 PM
No.542534093
>>542533745
I guess she would look too motherly otherwise, the studio probably thought she has to look more like a young maiden in love
Anonymous
10/13/2025, 10:06:32 PM
No.542534137
>>542534037
ok shorting right now thanks.
>cm1 and 2 which had clear stat checks but had rng are le bad
>cm3 that's random as fuck and is gambling on gambling on gambling is le good
Anonymous
10/13/2025, 10:07:20 PM
No.542534204
>>542534140
only whales get mad at rng
who the fuck is mejiro ryan's target audience
>>542533583
Jungle pocket, or "Pokke" is a tomboyish Uma musume that likes yelling and got her own movie that was pretty good.
Beginning of a new era was pretty good but also the source behind people misunderstanding and misinterpreting Tachyon's character.
Anonymous
10/13/2025, 10:08:18 PM
No.542534293
>>542534380
>>542534576
>Nishino Flower has no specialty priority
Damn. It's still worth to run her for Hanshin and Firm right?
Anonymous
10/13/2025, 10:08:35 PM
No.542534319
>>542534140
>mid CM seethe post due to who the fuck knows
lol did you see my EASY sticker spam?
Anonymous
10/13/2025, 10:08:40 PM
No.542534325
Anonymous
10/13/2025, 10:08:47 PM
No.542534340
Umasumi
Anonymous
10/13/2025, 10:08:54 PM
No.542534350
>>542534207
fake tomboy fans when a real short cut, muscle bound, dress loving cutie walks in
Anonymous
10/13/2025, 10:08:57 PM
No.542534357
>>542534510
>>542534878
>>542533602
Many such cases trainer-san, think of it as a rite of passage into manhood
Anonymous
10/13/2025, 10:09:03 PM
No.542534368
It's probably a bit late to ask but are we supposed to be regularly getting multiple wins in our CM attempts? I've just been playing whilst praying that I get maybe one odd win each run.
Anonymous
10/13/2025, 10:09:07 PM
No.542534374
>>542533161
>>542533240
>>542533480
I was afraid of this, looks like I'm heading to Group B finals unless Shiraoki-sama comes through for me.
Does it ever get any better? At least with CM1/2 the required skills weren't as hard to get but fronts need so many things to go right even before stats/aptitudes. Or maybe it's just a sprint/mile thing, idk.
Anonymous
10/13/2025, 10:09:09 PM
No.542534380
>>542534293
You can get firm from King Halo which is a much better card
Anonymous
10/13/2025, 10:09:28 PM
No.542534409
>>542534208
Pokke childhood friend when?
Anonymous
10/13/2025, 10:10:16 PM
No.542534481
Anonymous
10/13/2025, 10:10:22 PM
No.542534495
>>542533914
I'm winning with my pacer right nyow
Anonymous
10/13/2025, 10:10:23 PM
No.542534497
>>542534683
>>542535262
>>542534140
because building a proper CM3 winner is harder than CM1/2 where if procced your recoveries, you win.
>fronts need lots of skills to get to the first and then keep first in order to proc their win condition of angling and scheming
>lates need excellent positioning and lots of accel skills in order to gamble and go turbo and reach first when the final leg starts
Anonymous
10/13/2025, 10:10:31 PM
No.542534510
Anonymous
10/13/2025, 10:10:36 PM
No.542534523
>>542534607
new thread now
Anonymous
10/13/2025, 10:10:44 PM
No.542534531
>>542529156
I liked CM2 because Golshi basically auto-won every match for me.
Anonymous
10/13/2025, 10:11:14 PM
No.542534576
>>542534293
Her events are strong too with Charming, mood up, energy up, and the power stat stick is good. I'm glad I got her as MLB since I don't have Halo
Anonymous
10/13/2025, 10:11:25 PM
No.542534596
>>542534140
CM1 is bad, CM2 is good
>you're here
CM1, CM2 were bad, CM3 is good
CM1, CM2, CM3 were bad, CM4 is good
CM1, CM2, CM3, CM4 were bad, CM5 is good
CM1, CM2, CM3, CM4, CM5 were bad, CM6 is good
Anonymous
10/13/2025, 10:11:31 PM
No.542534607
Anonymous
10/13/2025, 10:11:36 PM
No.542534615
I fucking love the welfare Brian card bros
>Hint level 4
>Good greens, medium corners and straights
>Decent events
Shame she didn't get groundwork, could have been a really good ace otherwise.
Anonymous
10/13/2025, 10:12:17 PM
No.542534679
Anonymous
10/13/2025, 10:12:24 PM
No.542534683
>>542534497
>lates need excellent positioning
>If there's 1 front, your mid-race velocity skills put you into 5th+ too early
>If there's 6 fronts+pacers total, you are never hitting pump
What lates need is lobby RNG
Anonymous
10/13/2025, 10:12:26 PM
No.542534687
>>542535050
>>542535052
>>542534208
I think it's less a "misunderstanding" and more each version of a character just being different in this franchise. Anime Spechud is not Starting Gate Spechud is not game Spechud, for example, but they all iterate on the same fundamental design & ideas. Similar thing with BNE Tachy, but people don't realize it and keep expecting game Tachy to act like movie Tachy.
Anonymous
10/13/2025, 10:12:56 PM
No.542534746
>>542533914
ervery race is frontgod turf from now on lil bro
Anonymous
10/13/2025, 10:14:16 PM
No.542534878
>>542534357
These...are fillies and colts...
Anonymous
10/13/2025, 10:16:01 PM
No.542535050
>>542534208
>>542534687
Both of you are fake Tachy fans
Anonymous
10/13/2025, 10:16:03 PM
No.542535052
>>542534687
That's definitely part of it, but it feels weird to see people look at Tachyon as some kind of super cool hype moments Uma when even in BNE she's a sperg.
Anonymous
10/13/2025, 10:18:08 PM
No.542535262
>>542534140
>>542534497
It felt much easier to get the Speed + Power + gambling skills for CM3 than it was to get max Speed + high stam + 2 gold recoveries + high Power + accels for CM1/2
Anonymous
10/13/2025, 10:25:13 PM
No.542535974
Anonymous
10/13/2025, 10:25:48 PM
No.542536027
Anonymous
10/13/2025, 10:25:57 PM
No.542536039
>some random horse busts into my lab spins my me around and "fist bump bro"
>hmm...
>let's start spiking her drinks with random chemicals since she had some shiny crystals in her eyes
Anonymous
10/13/2025, 10:29:18 PM
No.542536387
>>542533309
So that's why that club is named Mambo