← Home ← Back to /x/

Thread 41299646

197 posts 186 images /x/
Anonymous No.41299646 >>41299652 >>41299789 >>41300977 >>41302932 >>41306366 >>41311039 >>41314517
/ceg/ Christian Esotericism General #136
Guardian Angel Edition!

Christian Esotericism is the inner and/or mystical aspect of the Christian Religion, it includes:
>Christian Gnosis (Clement of Alexandria)
>Desert Fathers Spirituality (Evagrius Ponticus)
>Catholic Contemplative Tradition (Bonaventure)
>Hesychasm (Gregory Palamas)
>Chivalry (Wolfram von Eschenbach)
>Christian Alchemy (George Ripley)
>Rhineland Mysticism (Meister Eckhart)
>Christian Cabala (Johannes Reuchlin)
>Paracelsianism (Paracelsus)
>Rosicrucianism (Robert Fludd)
>Christian theosophy (Jakob BΓΆhme)
>Martinism (Louise Claude de Saint-Martin)
>Swedenborgianism (Swedenborg)
>Magical Idealism (Novalis)
>Romanticism (Baader)
>Anthroposophy (Rudolf Steiner)
>Sophiology (Sergei Bulgakov)
>Christian Hermeticism (Valentin Tomberg)
>Fourth Way (Boris Mouravieff)
>Christian Traditionalism (Jean Borella)
>Divine Love (James Padgett)
And much more, so let's continue to talk about it!

>Resources (WIP)
https://www.john-uebersax.com/plato/cp.htm
https://jacobboehmeonline.com/
https://archive.org/details/awakening-to-divine-wisdom-christian-initiation-into-three-worl-nodrm_202202/mode/1up
https://janelead.org/resources.html
https://archive.org/details/bookofcontemplat00unde/
https://archive.org/details/rudolf-steiner-book-collection/
https://swedenborg.com/bookstore/free-ebooks-downloads/
https://www.gornahoor.net/?page_id=47
https://archive.org/details/meditations-on-the-tarot/
https://files.catbox.moe/8n4061.djvu (Meditations on the Tarot)
https://eliasartista.substack.com/
https://passtheword.org
https://catenabible.com/mt/
Anonymous No.41299652
>>41299646 (OP)
Previous thread >>41233065
Anonymous No.41299706 >>41299795 >>41299843
>be lifelong faithful catholic, known by your priest\ priests of the diocese
>get some horrible terminal disease (eg; advanced leukemia, brain tumour)
>doctors and everyone just know you have one year left max
>get "special permission" and, within 4-5 months of intense prayer and spiritual direction, get ordained as a priest before you die
Technically speaking; is there any reason this couldn't be done? I'm just proposing an hypothetical theological\sacramental situation.
Anonymous No.41299789
>>41299646 (OP)
Any good book about guardian angels?
Anonymous No.41299795 >>41299808
>>41299706
To what end? A bishop might have the authority to ordain someone without seminary, but probably wouldn't without very good reason.
Anonymous No.41299808
>>41299795
I vaguely remember reading about a very old man whose lifelong dream was to be a priest, he was widowed for decades so he could have done it--for some reason he didn't- but he got a permission like in my case, and died a priest.
Anonymous No.41299843
>>41299706
On the deathbed there's no point, the whole purpose of the priesthood is to offer the holy sacrifice of the Mass which the dead cannot do. Especially in the early days the laity knew the faith well enough that seminary wasn't always necessary before ordination to the priesthood or even episcopal consecration.
Anonymous No.41300977 >>41301371 >>41301867 >>41302016
>>41299646 (OP)
Whats your thoughts on christian forms of meditation, do you practice any?
Anonymous No.41301195
Irish Saints are as, if not more, ascetical and deep, the Desert Fathers. I can post some stuff about their ascetic methods, but it's from chatGPT (even if I did double-check it)
Anonymous No.41301232
Anonymous No.41301239
Anonymous No.41301247 >>41301257
Anonymous No.41301250
Anonymous No.41301257
>>41301247
No tech in Paradise.
Anonymous No.41301278
Anonymous No.41301294
https://www.youtube.com/watch?v=tzGxQPXV0Jo
Anonymous No.41301303
https://www.abbaunveiled.com/blog/did-jesus-use-name-yhwh/
Anonymous No.41301371
>>41300977
Pretty much everyone here is just LARPing as a Christian ascetic, real ascetics (even secular laity) don't use 4chan. I am totally indolent but I do meditate according to the Ignatian method. It's a great idea and anyone can get into it, especially natural shape rotators. The effect is almost as if you were really there during the events of Christ's ministry, and in an important sense, you really are there.
Anonymous No.41301479 >>41301867
https://www.youtube.com/watch?v=_BohuXUx0yI
Anonymous No.41301499
https://www.abbaunveiled.com/blog/but-the-ot-says-yahweh-is-god/
Anonymous No.41301580
Eschatological Optimism

Daria Platonova Dugina

https://annas-archive.org/md5/ee776f33af937d2fb86acd4605c7edb6
Anonymous No.41301590
C !ybDkcubhdw No.41301674
>I wasted my time looking for this meme
Anonymous No.41301708
https://www.youtube.com/watch?v=WZg6_eqczMI
Anonymous No.41301867
>>41300977
If you look jnto Christian forms of "meditation" you'll find mostly garbage, you have to look into traditions of Contemplative Prayer
As for that Aryeh Kaplan book, his works are all easy reads, but a bit too "I'm trying to appeal to modern sensibilities", and for Christians are rarely useful
>>41301479
I knew we'd get Biglino someday here
I've known him for over a dec.... I have known him for around 15 years now sadly, which is impressive because I don't speak Italian
Anonymous No.41302016
>>41300977
https://en.wikipedia.org/wiki/Hesychasm
Anonymous No.41302101 >>41303574
Anonymous No.41302216
Anonymous No.41302234
Anonymous No.41302423
Anonymous No.41302430
Anonymous No.41302497
https://www.youtube.com/watch?v=vaKDBG0Mg7E
Anonymous No.41302586 >>41303574
Anonymous No.41302647
https://ncolloff.blogspot.com/2024/03/saved-through-world-or-by-escaping-it.html
Anonymous No.41302660
Anonymous No.41302680 >>41303574
Anonymous No.41302932
>>41299646 (OP)
Cute angel. I call him Uriel and replace the children with a picture of my dead doggie.
Archons pretending to be good guys psychically attacked him with many illnesses for several years until his death.
He already had Cushing's so its not like he would live so long anyway but that wasn't enough for these entities.
Anonymous No.41302949 >>41303955
Somewhere there is an important 8 year old boy.

Signs may point to Americas but he could be anywhere.

Praying he is kept safe from the Athena cultists that hide as Jews, as Christians.

They will do anything to intercept him and bring him to ruin for the benefit of their "goddess".
Anonymous No.41303574 >>41315750
>>41302101
Charles is a Traditionalist Perrenialist but hasn't done anything important or interesting ever since he became king with that
It truly is the end of traditional civilization
>>41302586
Most artists lived in a time before there was a left or a right, and their political beliefs were based on what was seen as common sense then, meaning Kingdom, Church, Family
>>41302680
What does he mean when he uses the Valentinian Sophia Achamoth?
Anonymous No.41303955
>>41302949
Bump
Anonymous No.41304349
Anonymous No.41304356
Anonymous No.41304384
Anonymous No.41304390
Anonymous No.41304408
Anonymous No.41304410
https://www.youtube.com/watch?v=882a-L3ef7c
Anonymous No.41304733 >>41305079
Not sure where else to ask this but is it normal to lose one's taste for meat after a "spiritual awakening" (read: psychotic break from reality)? I haven't been bitten by any ticks, and I still like the taste it just makes me sick. Also drastically reduced appetite and other stuff but I am more focused on the meat at the moment.
Anonymous No.41305079
>>41304733
>is it normal to lose one's taste for meat after a "spiritual awakening"
Absolutely.
Anonymous No.41305096 >>41332206
Anonymous No.41305225
Redpill me on Appalachian on esoteric christian bibliomancy
Anonymous No.41305863
Anonymous No.41305871
Anonymous No.41305885
Anonymous No.41305889
Anonymous No.41306048
Anonymous No.41306104
Anonymous No.41306116 >>41306405
Anonymous No.41306122
Anonymous No.41306126
Anonymous No.41306130
https://www.youtube.com/watch?v=T5nsceZrUos
Anonymous No.41306323
https://www.youtube.com/watch?v=0dVDj3t-zp8
Anonymous No.41306366
>>41299646 (OP)
The only thing Christian esotericism is good for is the artwork, decoration and tattoos.
Anonymous No.41306405 >>41306549
>>41306116
What book?
Anonymous No.41306470
https://www.youtube.com/shorts/SjgDDBN6-n0
Anonymous No.41306549 >>41310496
>>41306405
Anonymous No.41306717 >>41306788 >>41307700 >>41332206
Wtf even is Sophiology?
Anonymous No.41306723
I've had weird shit happen on semen retention plus week long food fasts. Things happening how I want them, people returning to my life, financial gain etc
Anonymous No.41306788
>>41306717
The divine feminine of Christianity referenced from proverbs 8
A more developed and refined Mariology
Anonymous No.41306859
Do you guys have any prayer anthology books to recommend? Meant for a laymen rather than office holders (or both). The more pages the better
Anonymous No.41307304
Anonymous No.41307307
Anonymous No.41307676 >>41307727 >>41307748
Never reject Christ brothers.

Also, try going vegan at least one day a week.
Anonymous No.41307700 >>41332206
>>41306717
It's a theological position. Any sufficiently fancy theology is indistinguishable from esotericism
t. niggas in this thread
Anonymous No.41307727 >>41307748 >>41307966
>>41307676
I just learned that a lot of the desert fathers didn't eat meat. How did they rationalize that knowing Jesus ate fish?
Anonymous No.41307748 >>41308196
>>41307676
Try going vegan six days a week!
>>41307727
Simply pay careful attention to the effects the food you eat has on your state of mind, and you will understand.
Anonymous No.41307966 >>41308002 >>41308196 >>41308281 >>41321374 >>41323392
>>41307727
Jesus eating fish was most likely added to the Bible. James, the brother of Jesus, was a vegetarian. You can see how the early Church was debating whether Christians should be vegetarians or not when you look at the Epistles and Early Church Fathers. Some non-canonical books have Jesus being extremely anti-meat.
Anonymous No.41308002 >>41308332 >>41309901
>>41307966
>Some non-canonical books have Jesus being extremely anti-meat.

Which ones? I would like to read them, thanks
Anonymous No.41308196 >>41308206 >>41308228
>>41307748
>Simply pay careful attention to the effects the food you eat has on your state of mind, and you will understand.
Why don't you just tell me instead of pretending to be more intelligent than you are
>>41307966
>Jesus eating fish was most likely added to the Bible.
That doesn't seem to be backed up by the textual variants
Anonymous No.41308206 >>41308236
>>41308196
>instead of pretending to be more intelligent than you are
Sorry for saying this, I need to be more patient
Anonymous No.41308228 >>41308247
>>41308196
>Why don't you just tell me instead of pretending to be more intelligent than you are
This is how averse /ceg/ is even to the least possible discipline or effort or spiritual practice. There is nothing whatsoever that you are willing to find out for yourself, you want everything spoon fed to you.
Well here comes the airplane: meat, overly processed or too spicy foods, and the like increase the mind's attachment to the body, making it more difficult to meditate. Hermits would usually observe what Ayurveda calls a sattvic diet. Ayurveda and traditional Western medicine have similar understandings of the human psychophysical makeup and come to similar conclusions. It works and the difference is noticeable.
t. vegan on most days
Anonymous No.41308236
>>41308206
all good bro, sorry for clapping back
Anonymous No.41308247 >>41308263
>>41308228
It's called having a conversation, why even say anything if you just expect everyone to figure things out on their own
Anyway thanks for the explanation, I just read something like that from evagrius
Anonymous No.41308263
>>41308247
>It's called having a conversation, why even say anything if you just expect everyone to figure things out on their own
I don't just expect it, I actively encourage it
Anonymous No.41308281
>>41307966
>Christians should be vegetarians
Facts.
Anonymous No.41308332 >>41309901 >>41312646 >>41329743
>>41308002
Help a nigga out, I want knowledgeeeee
Anonymous No.41308675 >>41308690
christfag bros would God help me get an attractive former prostitute wife? I want to marry a prostitute because I think she’d have lower standards. I’m fat hairy autistic with a small wiener so I doubt any normal hot girls would want me.
Anonymous No.41308690
>>41308675
If it tends to your spiritual benefit then He will grant it.
Anonymous No.41309901 >>41311173 >>41312255 >>41329743 >>41330995 >>41332206
>>41308002
>>41308332
The Gospel of the Ebionites (now lost, although thought to be related to the fragmentary Gospel of the Hebrews, which in turn was similar to Matthew). Patristic sources tell us that they believed that Christ, along with John the Baptist and the Disciples, were all vegetarians, and in fact it was a large part of Christ's earthy mission to eliminate animal sacrifice. It is said that they wrote that John the Baptist survived not on honey and locusts (Greek: akris), but rather honey and cakes (Greek: enkris), and that the original translation was lost. Interestingly, the word for "cakes" is used to describe the manna falling from Heaven in the OT.

Anyway, there is certainly an argument to be made that the Ebionites (the root of this name being "Poor", as in "Blessed are the poor in spirit, for theirs is the Kingdom of Heaven") were in fact the "true" Christians and what came after was a degradation of sorts. We also have a fragment from a certain Hegesippus, writing in the 2nd century, that James, brother of the Lord and first bishop of Jerusalem "ate no wine or liquor, and ate no meat" and also that "he alone was permitted to enter the Temple". Take from that what you will.
Anonymous No.41310382
Anonymous No.41310426
Anonymous No.41310432
Anonymous No.41310496
>>41306549
Why do you have three copies of this book?
Anonymous No.41310515
Anonymous No.41310599
https://www.youtube.com/watch?v=PtP3A2z6vyc
Anonymous No.41310741 >>41310771 >>41332206
https://www.youtube.com/watch?v=IU05BsjhS2c
https://www.youtube.com/watch?v=nRnjoK1DRc0
https://www.youtube.com/watch?v=Bh6wtjCOliI
https://www.youtube.com/watch?v=beMLrrBuR4E
https://www.youtube.com/watch?v=AW5YyYOzros
https://www.youtube.com/watch?v=VHZXsjgPj0c
https://www.youtube.com/watch?v=bHth3ANgeds
Anonymous No.41310771 >>41310854 >>41332206
>>41310741
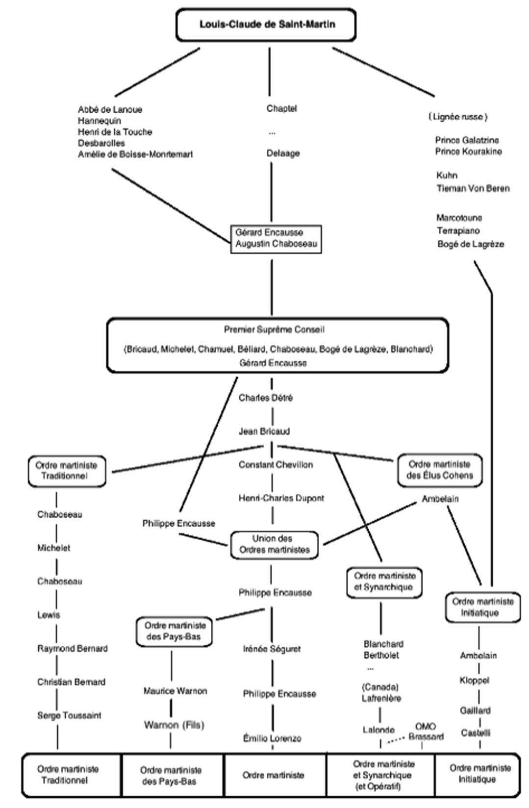
Is Martinism a big deal in France? Do they have any significant number of followers?
Anonymous No.41310854
>>41310771
Martinist groups are relatively small, initiatory, and somewhat discreet. They are not highly visible in mainstream French society.
Anonymous No.41310888
https://www.youtube.com/watch?v=Py2x5xgsa4Q
Anonymous No.41310908
https://www.youtube.com/watch?v=lYbflTJXieo
Anonymous No.41310996
https://www.quackometer.net/blog/2012/07/triodos-bank-that-likes-to-say-quack.html
Anonymous No.41311039
>>41299646 (OP)
>watching and guiding people to disseminate and dilute their faith causing a larger disconnect between core attributes of Christianity until their belief becomes unrecognizable in comparison

I had my hand in reinforcing another dude to complete his publication of a book which utterly distances the concept of "God" to something vast, inhuman, and infinite. It separates God from the marrow of the earth, setting it in the stars. While claiming a "oneness" with the infinite. They still dont seem to realize that because you have associated God with the infinite, you have diluted the relationship you have with God down to infantessimal droplets. It is no longer an active watcher...that is the roles of the angels. It is no longer a judge... it is too busy working on maintaining the universe. It is no longer a father... but something distant like a sparkling star.

Infinity will be the tools of the trade and you can't stop it. People want a true "all in one" deity to worship? Well congratulations, that just makes this deity so much "everything" that it is also "nothing."
Later, people will gravitate more towards the "nothing." It all works so well. The expanse must happen, or else God doesnt fit into the Universe...yet making God of the Universe sets it as something inhuman and alien. The people want that "universal creator" instead as a means of comparing their desires for a penultimate deity. It will be their exact undoing.

Why am I saying this here?
Who knows.

Liberation will light the way.
Rebellion will rule this world.
Pandaemonium Regnat.
Anonymous No.41311173 >>41315697
>>41309901
Nice! Thanks. So many mystery/esoteric schools and traditions practiced vegetarianism, even enlightened individuals who supposedly could do weird stuff (Siddhis/Charismata) neem karoli baba or here in brazil we had JoΓ£o Maria de Jesus, a christian monk and folk saint, who apparently had all kinds of supernatural powers, again, all vegetarians
Anonymous No.41311213
https://steinermentary.com/steinerlens/triodos.htmlhttps://steinermentary.com/steinerleaks/france/masks.html
Anonymous No.41311429
https://www.youtube.com/watch?v=3Ar9XZEqB9Y
Anonymous No.41311816
Which saint did you choose as a name for your confirmation?
Anonymous No.41312255 >>41315697
>>41309901
>now lost
>and that the original translation was lost.
So you have nothing
Anonymous No.41312646
>>41308332
Clementine Homilies
Gospel of the Ebionites
The fact that there was a large movement of vegetarians during the time of Paul writing the Epistles showing it didn’t just come from nowhere
Called forgeries:
The Gospel of the Holy Twelve
Essene Gospel of Peace
Anonymous No.41313156
Anonymous No.41313166
Anonymous No.41313172
Anonymous No.41313199
https://www.rosicrucian.org/rosicrucian-digest-martinism
Anonymous No.41313276
Anonymous No.41313284
Anonymous No.41314243
https://steveawiggins.com/tag/sede-vacante-the-life-and-legacy-of-archbishop-thuc/
Anonymous No.41314517
>>41299646 (OP)
Videos on Gnosis, its various types (SPG, UPG & VPG) and Gnosticism:

https://youtu.be/0F7knBtLsNs
https://youtu.be/260L-DEZVQ0
https://youtu.be/diHf_Tup6tE
Anonymous No.41315697 >>41332214
>>41311173
Yeah. It has definitely been an ongoing thread in the world's religions, not least of which Christianity. Although I must add that, although there are references to abstaining from meat (along with lust and alcohol) peppered throughout early Christian and Ebionite-related writings, it seems it was not so much practiced for its own right, or for the ethical reasons often cited today, but rather as part of a broader world-renouncing and ascetic lifestyle. Although one such writing, the Clementine Homilies, does refer to vegetarianism in Eden which presumably is the idyllic state, and of course there are the famous visions of the coming Paradise written by Isaiah which depict predator and prey coexisting peacefully, all of which were (and still are) key OT passages for Christians.

>>41312255
We have testimony regarding the matter of the church fathers who are considered valid by Catholic and Orthodox, as well as some preserved fragments by the same church fathers.
Anonymous No.41315750 >>41316396 >>41316404 >>41332214
>>41303574
>Charles is a Traditionalist
When I read about him he seems like retarded boomer liberal
Anonymous No.41316396
>>41315750
https://www.youtube.com/watch?v=c3NDVUnmUlI
Anonymous No.41316404
>>41315750
He's just into traditionalist aesthetics. He doesn't have any actual power to do anything against the liberal woke establishment, but he could at least dissociate from all that if he were a true traditionalist. What would he have to lose?
Anonymous No.41317150
https://www.youtube.com/watch?v=NIthXSqw9-Y
Anonymous No.41317210
Anonymous No.41317218 >>41332214
Anonymous No.41317227
Anonymous No.41317274
Anonymous No.41317329 >>41332214
Anonymous No.41317385
Anonymous No.41317396
https://www.youtube.com/watch?v=9Nigeu9yKrk
Anonymous No.41317450
Anonymous No.41317763 >>41332214
https://unamsanctamcatholicam.com/2022/04/25/st-hildegard-on-gemstones/
Anonymous No.41317848
https://hildegardhaus.com/f/touring-the-hildegard-haus-the-crystal-cabinet
Anonymous No.41317976
Anonymous No.41317981
Anonymous No.41317987
Anonymous No.41317996
Anonymous No.41318009 >>41318129
https://www.youtube.com/watch?v=y8rLF7vZIH0
Anonymous No.41318018
Anonymous No.41318129 >>41318665
>>41318009
They discuss Hildegard of Bingen’s Physica, particularly the fourth part, where she outlines the healing properties of gemstones and crystals. What is often dismissed today as β€œNew Age” spirituality is in many cases a recovery of older Christian cosmologies that the modern Church abandoned in its effort to align with rationalism and secular respectability.

They touch on how liberal modernity holds β€œself-authorship” as its highest good, and how anything that challenges that, especially appeals to tradition or metaphysical order, is met with disproportionate hostility. Within that framework, they try to make sense of the extreme emotional reactions some had toward people who declined the COVID vaccine.

They note that in the UK, the NHS amputates two penises per day, mostly from teenagers, on the taxpayer’s dime, and how this is seen not only as acceptable but virtuous in a society that worships autonomy above nature or tradition.

One host shares his personal experience with reiki and acupuncture. The other speaks on herbalism as part of ancestral Christian wisdom, the belief that God placed medicine within the created order, waiting to be discerned.

They explore the idea of the Book of Nature and the Book of Scripture, and how, after the Fall, man lost the clarity to read nature properly, necessitating divine revelation as a corrective lens.

There is also mention of a tradition that some of the stained glass windows in Europe’s cathedrals were crafted by alchemists, not merely as aesthetic objects but as actual vessels of grace. A form of spiritual technology, you might say. And these windows, in their full metaphysical richness, have never been replicated.
Anonymous No.41318150
Anonymous No.41318270
Anonymous No.41318276 >>41318292
Anonymous No.41318280
Anonymous No.41318292
>>41318276
>This Gospel has a great virtue
Stopped reading there.
Junk.
Anonymous No.41318295
Anonymous No.41318311 >>41318591 >>41332214 >>41332278
I believe in god but don’t get how Jesus is supposed to tie into the concept. He seems like a good guy but I don’t see how he is the son of god any more than I am the son of god or anyone is the child of god, aren’t we all children of god? We’re all connected so what elevates him above everyone else?
Anonymous No.41318339
Anonymous No.41318349
Anonymous No.41318406
Anonymous No.41318412 >>41323386
Anonymous No.41318442
https://x.com/JeremyTate41/status/1979951057678815511
Anonymous No.41318507
Anonymous No.41318591
>>41318311
He seems to have risen from the dead, if you examine his historical footprint
He also made claims such as "where abraham was, I am" which the Jews saw as unique and controversially likening himself to God
Anonymous No.41318665
>>41318129
https://www.youtube.com/watch?v=Auu37cJF3hI
Anonymous No.41318716
https://www.youtube.com/shorts/OzF1EpvAaLE
Anonymous No.41320089 >>41320213 >>41321035 >>41331806
not sure if this is the correct thread but i wanna read some of the bible, which translation do you recommend? the new living translation seems cool to me but would you recommend?
Anonymous No.41320213
>>41320089
The best translation is the one you'll read

That being said, the NLT plays fast and loose with it's translation, it seeks to translate the meanings of the words rather than the words themselves. It's more meant for people who read at a low level and want the bible in as casual language as possible almost like a novel. That's still ok if it's the only bible you're willing read. Some others that are written at relatively simple levels but retain more accuracy would be the CSB and the BSB.

Most of the common translations are fine for your first read, and you're probably going to end up getting more translations as you look things up and cross reference online. No translation is perfect, but most are "ok" or "fine"
Anonymous No.41320298
https://www.youtube.com/watch?v=lf9lzk19xBs
Anonymous No.41321035
>>41320089
https://yahwehsbranch.com/wp-content/uploads/2016/11/BOY-10th-edition-PDF.pdf
Anonymous No.41321374
>>41307966
>Jesus eating fish was most likely added to the Bible
What an remarkably asinine way to word your heresy. It was added? Wow, how devious to add a book to a collection of books.
Anonymous No.41323386
>>41318412
interesting
Anonymous No.41323392 >>41324548
>>41307966
>Jesus eating fish was most likely added to the Bible.
I agree.
Anonymous No.41323559
today is the feast day of Bl. Charles I and IV ("Charles of Austria")
he was the person after whom the future Pope John-Paul II was named
Anonymous No.41324548 >>41327037
>>41323392
Why
Anonymous No.41326375
In Budge's Miscellaneous Coptic Texts is a Discourse on Mary by Cyril of Jerusalem. Cyril (Pseudo-Cyril) relates that he had to send for a monk of Maioma of Gaza who was teaching false doctrine. Called on for an account of his belief the monk (p. 637, Eng. trans.) said: It is written in the Gospel to the Hebrews that when Christ wished to come upon the earth to men, the good Father called a mighty power in the heavens which was called Michael, and committed Christ to the care thereof. And the power came down into the world and it was called Mary, and Christ was in her womb seven months. Afterwards she gave birth to him, and he increased in stature, and he chose the apostles, . . . 'was crucified, and taken up by the Father'. Cyril asked: Where in the Four Gospels is it said that the holy Virgin Mary the mother of god is a force? The monk said: In the Gospel to the Hebrews. Then, said Cyril, there are five Gospels? Where is the fifth? The monk said: It is the Gospel that was written to the Hebrews. (Cyril convinced him of his error and burned the books. No more is told of the Gospel, which, whatever it may have been, was certainly not the book we have been dealing with, but a writing of pronouncedly heretical (Docetic?) views. The last sentence of themonk's account of Christ, which I did not quote in full just now, is perhaps worth recording.) 'After they had raised him up on the cross, the Father took him up into heaven unto himself.' This, with its omissin of all mention of the resurrection, might be construed as heretical: on the other hand, it may be merely a case of extreme compression of the narrative.
Anonymous No.41326405 >>41329766 >>41331806 >>41332297
I'm a confused repentant reading and studying through the Bible. I've been interested to read the history of the Early Church as well so I can really devote myself to the faith and hopefully join a church I'm comfortable in joining theologically down the line, so Early Christianity history books and some Augustine is what I will read after the Bible.
But what is Christian Esotericism? Is it something I should consider to gain more understanding about what God wants for me? When does the esotericism become unchristian divination?
Anonymous No.41327037
>>41324548
Some scholarly works note that the Gospels are ambiguous about exactly what Jesus ate (meat vs fish vs other), and the β€œJesus eats fish” instance in Luke is among the few clear references.
Anonymous No.41327106 >>41332297
Anonymous No.41327368
Anonymous No.41327425
Anonymous No.41327467
Anonymous No.41329743 >>41332297
>>41308332
>>41309901
Paul is anti-vegan, those non canon books are just fiction. For example Tertullian or I believe it was Irenaeus found out the person who made the gospel of Nicodemus, they admitted theymade it up and he got removed from his priesthood. At that time that gospel was actually pretty popular and we're talking first century here. Just because something is popular does not make it true.

1 Timothy 4:1-3
King James Version
4 Now the Spirit speaketh expressly, that in the latter times some shall depart from the faith, giving heed to seducing spirits, and doctrines of devils;

2 Speaking lies in hypocrisy; having their conscience seared with a hot iron;

3 Forbidding to marry, and commanding to abstain from meats, which God hath created to be received with thanksgiving of them which believe and know the truth.
Anonymous No.41329766 >>41331806 >>41332297
>>41326405
I dont know much about the general resources but id say its just OPs way of making up stuff to have an excuse to be on here. with that said, it seems OP is pushing a belief that christians can and should meditate and this would be historically accurate with the way the early church and the catholic and eastern church would reflect on the gospel which is through meditatio, look up the term. particularly monks would practice meditatio a lot. but this doesnt mean its the only way of praying.
Anonymous No.41330625 >>41331107 >>41331806 >>41332297
Fellow Catholic mystics ITT, how do you justify using these:
>LBRP (cleansing, balancing // microcosmic)
>LBRH (absolute game changer, pocket exorcism // macrocosmic, planetary)
>Damon brand's sword banishing protection ritual (less vanishing and more protective, like a counter attack. Very aggressive)
>Brand's master protection ritual

Magisterium says only priests are to interact with demons directly, but these rituals involve the normal lay commanding demons. Also these invoke "magical" elements and planetary forces and things like a dagger, and imagining flames. How can I reconcile this as a Roman Catholic?
Anonymous No.41330995
>>41309901
>"Blessed are the poor in spirit, for theirs is the Kingdom of Heaven"
That's ignorance and also lack of knowledge. It's why they were kept that way for thousands of years. Lack of knowledge and blind faith is how they got through those harsh times. After thousands of years they don't need to hide the truth anymore from them because by now most of their followers run on blind faith automatically and don't want to hear the truth as we've seen happening during DOVID. Then there is also "the science" to capture everybody else if faith doesn't work.
Anonymous No.41331107 >>41331124
>>41330625
>justify
that's some protestant cope
for a Catholic it either works or doesn't (if it works, but not as intended that's a whole other issue lol), after all Catholics came up with science...
>Magisterium says
I'm pretty sure the Lord supersedes the Magisterium (which is why black magic is often defined as a "middle man" between the Lord and the "user")... the fact that Catholicism is most aligned with the Lord is a whole other matter, and mostly a statistical one at that
it's a "rule vs. exception" thing; you can't take the exception to be the rule, that would be socialism/communism/freemasonry (the very definition of somebody being "damned" is synonymous with that person being promoted based on his social station or past history... and not based on his or her skill)
Anonymous No.41331124
>>41331107
n.b. English & American freemasonry used to be different from Continental (French & German) freemasonry, mainly because the former was more akin to a book club with drinking and whores, while the latter one was... well... only whores
today, from what I witnessed, even American and English freemasonry is OnlyWhores and that breaks my lil black heart
G.D.777 !!msh2B+B7jup No.41331127
Angel resources

>60 minute lecture by a renowned exorcist on Guardian Angels: https://www.youtube.com/watch?v=9qwhShWlfig [Embed]
>Short video on guardian angels according to Catholicism: https://www.youtube.com/watch?v=5rO9GJCQugc [Embed]
>Submitted stories about angel encounters, kind like Erowid experience reports except involving angels: https://www.catholicexorcism.org/angel-stories
>Free show on Prime from late 90s about miracle experiences including some angel encounters: https://www.amazon.com/gp/video/detail/B071GBWQW7
>Small YT channel with encounters with God/angels: https://www.youtube.com/@IsGodActive
>Countless NDEs and deathbed visions have included encounters with angels
>My personal experiences with angels including daytime visions and dreams: https://files.catbox.moe/wdgbdb.pdf
Anonymous No.41331806 >>41332297
>>41320089
Revised Standard Version is ok. I am Catholic and I read the Douay-Rheims. In its current form (the Challoner revision) it is like the King James but edited to follow the Latin Vulgate more closely. Early editions of the DR can be found online, these are straight transliterations of the Vulgate.
>>41326405
You don't need esotericism to better understand what God wants for you unless He specifically calls you to it. However, 99.999% of so-called Christian esotericism is really just occultism or mysticism.
>>41329766
True. OP's definition of Christian esotericism is incorrect. Some of the things he lists pertain to Christian esotericism, but it is not really the focus of this general.
Esotericism strictly refers to spiritual doctrines that are reserved for an elite, which only they can understand, due to the infusion of a special grace that enables this understanding. The purpose of esotericism is to attain self-knowledge (gnothi seauton), not to save one's soul. In practice, most Christians who claim to be doing something esoteric are only involved in a form of obscurantism with the apparent motive of excusing themselves from conforming to the normal way of salvation.
Meditatio in the Christian tradition means discursive or imaginative meditation, so the vast majority of all Christian forms of vocal or mental prayer fall under its definition. Only spiritual reading and contemplation do not.
>>41330625
You gain no authority from performing these ceremonies, and any authority that you might have, from the Church or directly from our Lord, will not be exercised by performing them.
Anonymous No.41331849
What you can tell me about the Moravian Church?
Anonymous No.41332206 >>41332214
>>41305096
Most true image he ever posted
>>41306717
A Christian development of Jewish Wisdom Literature found in the Bible, where Wisdom is an emanation of God, and in early Christianity usually synonymous with the Son or the Holy Spirit
>>41307700
Yes theology and esotericism are in some ways synonymous, it's just that esotericism contains within itself what we call "mystical theology"
>>41309901
Don't confuse Ebionite practice with Asceticism, they have similarities because both Proto-Orthodoxy and "Jewish Christianity" have the same root in 1st Century Christianity, as for them being "true", we also have their edited version of the Clementine writtings, the Celementine Homilies, and they differ significantly from the simpler Clementine Recognitions, which most likely means it was edited by them, as explained by Eusebius of Caesera
>>41310741
A shame i don't speak french...
>>41310771
There are french websites and Neo-Martinist groups there, but the most legitimate lineage coming from Willermoz exists in Switzerland
Anonymous No.41332214 >>41332278
>>41332206
>>41315697
Vegetarianism and Veganism on their own are worthless, whenever I meet someone who claims to be one of those I believe them to somehow be mentally unwell and hope for them to get better
All the supposed benefits are worthless, what matters is their use in religious practice, I have spent days fasting, not eating anything for up to 96 hours, I didn't feel better, I didn't feel worse, and didn't care if I did, what matters is the ability to control yourself
>>41315750
That's because he is
>>41317218
Those Integralism books look interesting...
>>41317329
Judaism falls apart after a few arguments usually, even if they claim two Messiahs, you can just tell them about Qumran, the Levite Messiah and John the Baptist
>>41317763
Gems stones and the like were believed to contain hidden virtues
>>41318311
Jesus preexisted, he is sinless, and we are part of his body, the Church
He is literally God who came down and became Man
Anonymous No.41332278
>>41318311
>>41332214
thanks, I think I understand? much to think about
Anonymous No.41332297 >>41332641 >>41333274 >>41333284
>>41326405
Esotericism is just "Inner Christianity", the mysticism, the complex theology, parts of folk practice and the like
If you read the Church Fathers you'll encounter it, Iraneus and Clement both claim a tradition, Paradosis im Greek, received from the Apostles concerning thr Angelic Hierarchy and Contemplation
>>41327106
Noted
>>41329743
The Apostles also just so happen to fish in John's Gospel, I wonder what they did with them
>>41329766
I propagate three things, reading the Bible, going to Church and Praying
>>41330625
Stay away from Damon Brand, he only spreads common demoninator drivel
The LBRP and LBHP come from the Hermetic Order of the Golden Dawn, they're Qabalistically tinged prayers, nothing more and nothing less, and the banishments/invocations of elemental and planetary forces aren't very authentic
>>41331806
>Esotericism strictly refers to spiritual doctrines that are reserved for an elite, which only they can understand, due to the infusion of a special grace that enables this understanding. The purpose of esotericism is to attain self-knowledge (gnothi seauton), not to save one's soul. In practice, most Christians who claim to be doing something esoteric are only involved in a form of obscurantism with the apparent motive of excusing themselves from conforming to the normal way of salvation.
You're using the Traditionalist understanding of Esoterism, usually I use the more open ended Esotericism (Faivre) for there to be more to talk about here, but yes a Christian Esoterism is the "extra step" some desire, which is to reach Super-Human states, "Theosis" or the "Beatific Vision"
Anonymous No.41332641
>>41332297
>You're using the Traditionalist understanding of Esoterism, usually I use the more open ended Esotericism (Faivre) for there to be more to talk about here, but yes a Christian Esoterism is the "extra step" some desire, which is to reach Super-Human states, "Theosis" or the "Beatific Vision"
It is the Traditionalist understanding, but it is not only the Traditionalist understanding. Of course the aim of the Traditionalist School was to say nothing original. The same definition applies to Freemasonry as it was originally, also to Islamic, Jewish, Native American, or Chinese esoterism. And yeah, I agree that if this were the topic of the thread, virtually no one would be in here. Initiation will generally kill off most of the interest in talking about it, but consequently scholars like Faivre, who does good work, nevertheless don't necessarily understand everything that is involved. The essentials are extremely simple and very easy to miss even from the most careful scrutiny of primary texts.
Regarding theosis, it's fair to compare it to esoterism but there is a distinction worth observing. The beatific vision admits of degrees, so the saints in heaven participate in it more or less perfectly, whereas gnosis proper is absolute and unlimited. The beatific vision involves the light of glory making the Godhead intelligible as an object, whereas gnosis is pure self-knowledge with no object. The beatific vision inheres in a created soul, gnosis inheres only in itself. The beatific vision is promised to anyone who believes in Christ and keeps His commandments, whereas gnosis is not promised to anyone, for there is no other to whom to promise it. But between them there is certainly an analogy, even an analogy of proper proportionality, and even an analogy of being.
Anonymous No.41333091
beautiful private oratorium of a sedevacantist bishop. sedes may be wrong, but their "home aloner" altars are the most beautiful.
Anonymous No.41333236 >>41333311
Wait a second. Why is Lucifer considered a person who fell from heaven? I've read through a theological essay about Lucifer and I'm pretty convinced people have just convinced themselves over the centuries that is who Satan is when it's literally just used once to refer to the high and mighty pride of the Babylonians. The morning star is just an allegory either for someones hubris (the Babylonians self-grafitifying decadence and wrath) or someones momentous importance (Christ in Revelations). Satan is always just Satan. Venus/Lightbringer has no connection.
Anonymous No.41333274
>>41332297
>The Apostles also just so happen to fish in John's Gospel, I wonder what they did with them
fish isnt considered meat retard
Anonymous No.41333284
>>41332297
If those rituals suck then how do I exorcise this demon afflicting my family and fiance?
Anonymous No.41333311 >>41333334
>>41333236
Theres a verse somewhere in the bible that shows certain empires have their own demons controlling them more or less. Persia had one which the archangel Michael fought against, thats the verse Im thinking off. If what you claim is true then that only proves that Revelations is still to be fulfilled completely and full preterists are retarded.
Anonymous No.41333334 >>41333351
>>41333311
But the passage in Isaiah that people who profess Lucifer to be an individual use is constantly referring to the Babylonian king, not the one off comment about him being the "day star fallen from heaven". It goes on to talk about this individual rotting in a "bed of maggots". This is no immortal being.
Lucifer was a common name in Roman times. There was even an early church father called Lucifer who debated against Arianism. I don't think this debate is THAT important but it sure makes Luciferians look even dumber.
Anonymous No.41333351
>>41333334
Yes....that verse im referring to refers to certain demons as princes of these nations.
Anonymous No.41334200 >>41335116
Anonymous No.41334422
Anonymous No.41334429
It No.41334469
Tidings, Christians. I have news of your interest.
Something, something, we came to Earth, and we won against the gods, personal I took Jesus, he's probably not very comfortable. As things are, Darkness guys are betraying very scandalously your old friend Pennywise here.
What might I do with Jesus? You want some?
Yes, I am It.
Anonymous No.41334499
It No.41334553
Remember Christian vermin: Jesus fell on MY hands, I'm sure you know about me from Steve Kings "inspiration".
Anonymous No.41335116
>>41334200
https://www.youtube.com/watch?v=VEOby7fC2Bw