/ohm/ - Electronics General: Microwave Package Edition
Thread was cured:
>>2933537
>I'm new to electronics. Where to get started?
It is an art/science of applying principles to requirements.
Find problem, learn principles, design and verify solution, build, test, post results, repeat.
Read the datasheet.
>OP source:
https://github.com/74HC14/ohmOP
bake at page 10, post in old thread
>Comprehensive list of electronics resources:
https://github.com/kitspace/awesome-electronics
>Project ideas:
https://hackaday.io
https://instructables.com/tag/type-id/category-technology/
https://adafruit.com
https://makezine.com/category/electronics/
>Books:
https://libgen.is/
>Principles (by increasing skill level):
Mims III, Getting Started in Electronics
Geier, How to Diagnose & Fix Everything Electronic
Kybett & Boysen, All New Electronics Self-Teaching Guide
Scherz & Monk, Practical Electronics for Inventors
Horowitz and Hill, The Art of Electronics
>Recommended software tools:
KiCAD 6+
Circuitmaker
Logisim Evolution
>Recommended Components/equipment:
Octopart
LCSC
eBay/AliExpress sellers, for component assortments/sample kits (caveat emptor)
Local independent electronics distributors
ladyada.net/library/procure/hobbyist.html
>Most relevant YouTube channels:
EEVblog
W2AEW
Moritz Klein
>microcontroller specific problems?
>>>/diy/mcg
>I have junk, what do?
Shitcan it
>consumer product support or PC building?
>>>/g/
>household/premises wiring?
More rules-driven than engineering, try /qtddtot/ or sparky general first
>antigravity and/or overunity?
Go away
Anonymous
8/19/2025, 12:14:59 PM
No.2939204
[Report]
>>2939206
>>2940272
>>2939201
I did choose the cap route. I mean that might change but you remember how the general design is:
Portion energy in the inductor.
Force that into relatively small caps.
Discharge via gap.
So now the gap is switched on low side because professor suggested that and it's probably stupid not to experiment when they want to said that.
Since under normal operation the gap is open except for when it discharges and the low side switch is closed when we expect discharges the caps parallel to switch 2 are inconsequential.
At the same time, when the gap is shorted by accident:
The ratio of the low side and high side caps now divide the output voltage. I only need 1uF or so to get from 1kV to 100V and so on. When charging the cap charge is discharged again.
This means I get to circumvent the whole problem where without feedback I need a dead time to reset current to 0 and avoid passing ever escalating current back and forth between the two switches, in the case of a short on output. And that would mean I have to switch fully off at some point and in case of a short it will be under load and create transients. I'll still be doing that. But fast as the extra capacitance connected by the fault condition saves me.
I decided against TVS quickly because it too, would, like the two switches, be able to dissipate total input power on its own. And thats bulky and pricey.
>>2939204
>The ratio of the low side and high side caps now divide the output voltage
Ah, that's clever. I don't quite get the big picture, but I'll wait patiently for when you publish to see the gory details.
If I recall plasma TVs used some sort of capacitive impedance to limit the current through each subpixel, sorta reminds me of that.
>I decided against TVS quickly because it too, would, like the two switches, be able to dissipate total input power on its own
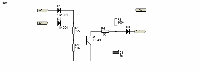
Pic related, my patented active VBE clamp, can use a power BJT clamped to a heat-sink of your choice!
Anonymous
8/19/2025, 2:00:20 PM
No.2939215
[Report]
>>2939298
>>2939206
>>2939206
I have such trouble writing it down. Attention deficite, loosing track, allowing appropiate amount of detail for issues that are important vs less important. Graphics design. Stupid citation rules.
Thats odd. Is that semantically even an NPN darlington?
So youre dropping 2 diode forwards, lets say 1.4V over the bottom R. That means then you vet to set the cknstant voltage across the whole thing (it must be far greater than 1.4V) via the top R. Since you know the current for the 1.4V and from there you compute top R. The sandwiched transistor then buffers that? And the outside transistor is the variable R that is controlled in this manner and maintains that voltage drop?
is this type of fan enough for directing solder fumes away from your face? i already have a bigger honeywell fan but i figure that it might be noisy and windy to use if it's blowing directly at me and the circuit components. maybe it can blow away from me instead and rely on suction to catch the fumes?
Anonymous
8/19/2025, 9:27:52 PM
No.2939287
[Report]
>>2939269
why do you want to direct the rosin scent AWAY from your face?
Anonymous
8/19/2025, 9:28:54 PM
No.2939288
[Report]
>>2939289
ITS INCENSE TIME
Anonymous
8/19/2025, 9:30:06 PM
No.2939289
[Report]
Anonymous
8/19/2025, 9:59:51 PM
No.2939298
[Report]
>>2939215
Yes. The single-transistor version is used in class-AB audio amplifiers to adjust the bias current with the same tempco as the output transistors, and is called a “V_BE multiplier”.
Using Vbe is more reliably 0.7V or so. I’ve used a Darlington to increase the current gain, to decrease the parasitic current loss vis the two resistors. You may even want to use a third BJT. A MOSFET V_GS_th multiplier could easily use very large resistors, but then the RC constant with its gate charge would be prohibitively slow.
Anonymous
8/19/2025, 10:08:41 PM
No.2939301
[Report]
>>2939303
>>2939344
>go to local electronics shop
>ask for a soldering iron, solder and flux
>buy
>go home
>open flux
>see a fucking block of half-transparent rock-solid mineral-looking shit
how the fuck do i use it, it solid, i can bare tare chunks of.
what this a scam?
did it expire or something?
shouldn't it be a paste or liquid?
Anonymous
8/19/2025, 10:12:57 PM
No.2939303
[Report]
>>2939344
>>2939301
thats normal
just hold a hot iron to it and itll work
alternatively make a solution from that abd alcoh
Anonymous
8/19/2025, 10:28:55 PM
No.2939307
[Report]
>>2939371
>>2939375
so since it was part of the discussion lately
I went through my box of things and pulled out those 4 things. All are square wave oscillators. One is based on TL072. All the others are based on LM311s so comparators. There was a 554 and other shit too but I feel like this is representative.
And yeah all of those things were hackjobs to begin with and later modified, probably several times for various purposes and also sometimes cannibalised.
I dont have access to a spec rn so I cant give figures on jitter and what not but I can get traces of a few of those. Oscillators do work using only one, sometimes 2 or 3 comparators. You don't need OPs.
For some reason I have a weird pathology where i quickly whip up something like that over and over again when one is needed instead of just once buying or building something neat.
But I mean hey you always get exactly what you need and you never forget the details in the datasheets of your favourite parts.
Anonymous
8/20/2025, 12:43:43 AM
No.2939344
[Report]
>>2939301
>he doesn't know how to use the shells
more seriously, what
>>2939303 said. or better yet use turpentine since it and rosin are both distilled from pine resin so it should make a good solvent
you might also want to look into no-clean flux. and/or an ultrasonic cleaner and IPA
Lambright
!!Qf0id9Kiy22
8/20/2025, 2:08:04 AM
No.2939363
[Report]
>>2939366
>>2939375
>>2939206
The point of a darlington transistor is to take one voltage and boost it further than what a single transistor is capable of.
Anonymous
8/20/2025, 2:36:16 AM
No.2939366
[Report]
>>2939363
are you a retard?
Anonymous
8/20/2025, 2:48:22 AM
No.2939368
[Report]
>>2939369
>>2939189
> No I dont stock TVS diodes for arbitary voltage
Note that you can get TVS diodes from old hard disk drives, or dvd burners, and from old satellite LNBs.
I used to work in IT and we ditched thousands of these things… what a waste.
The old ones had dual 12/5 V regulators on them that kept the power if one of the input rails went to 0V.
Anonymous
8/20/2025, 2:54:25 AM
No.2939369
[Report]
>>2939372
>>2939368
Yeah I dont think I can get TVS diodes that dissipate continuous 300W and break through at a few hundret volts from HDDs.
>>2939307
> I have a weird pathology where i quickly whip up something like that over and over again when one is needed
You should be getting good at it, eh?
Same problem in software development. :-)
I tend to re-create things using older and older shit now, like my typical square-wave oscillator is now done with a couple of transistors. Zoomers are doing it fucking arduinos now.
It’s a bit sad that a while RP2040 chip costs less than a new motorola (on semi) metal-can 2N2222.
If i would have known this was going to happen I would have stocked uo on more things in the 70s when I had the chance.
Anonymous
8/20/2025, 3:03:58 AM
No.2939372
[Report]
>>2939374
>>2939369
If you have enough of of them you can :-)
Anonymous
8/20/2025, 3:26:54 AM
No.2939374
[Report]
>>2939372
so youre saying a HDD has space for a device that needs roundabout the footprint of a TO-247 device and miracolously I have never come across it in there. Also the designer just thought it would be a good idea because it's totally conceivable the HDD has to sink 300W continously during a fault? Sure thing. Also the designer sire conveniently silk screened the part number so I can just get the datasheet. Oh no I forgot, wer're talking about a real big package here. Says on the package.
>>2939307
>Oscillators do work using only one, sometimes 2 or 3 comparators
Yeah definitely. I recommend using a single comparator oscillator if you just want a square wave. The main reason to use an integrator-based oscillator is because you want its triangle-wave output, where using an op-amp is important for its linear response. I'd be interested to see the internal triangle wave on your comparator-based square oscillators.
As you've alluded to, the other reason to use an integrator oscillator is to get independant control of frequency and duty-cycle. With a single comparator oscillator, varying the hysteresis resistance would work to adjust frequency but won't be very linear, from there you could use a potentiometer and two diodes to adjust duty-cycle, again not linearly. I'd be interested to see how linear the duty-cycle adjustment of your comparator integrators are too, does turning the pot by X degrees always increase the duty-cycle by Y percent? Same for frequency.
555 timers are even worse to modulate independently, but they were mainly designed to provide a frequency that doesn't vary with supply voltage, so they're better suited to fixed-frequency uses anyhow.
>>2939363
No, a darlington transistor is used in place of a regular single bjt when you need more current gain. Maybe this is because you want more voltage gain from your stage, or maybe it's because you want a higher ratio between input impedance and output impedance, as is the case here.
>>2939371
While it's bad for robust products in general, the versatility of having microcontrollers in everything is certainly tempting. Or it would be if all the MCUs weren't locked down. If I ran a retail chain I'd make all my products use just a few different PCBs, just with different programming. Inverter has the same MCU board as the battery charger and the OBD scan tool. Customer, says here in the EEPROM that you connected 24V to your 12V inverter, no we won't be accepting the warranty exchange.
Anonymous
8/20/2025, 5:45:45 AM
No.2939402
[Report]
>>2939417
I've been using DC power in the form of regular appliance batteries for a while now for many things but I want to start experimenting with AC power, I'm just deathly afraid of power coming straight out of a wall socket....
Anonymous
8/20/2025, 7:58:46 AM
No.2939417
[Report]
>>2939402
Just buy a normal isolated step-down transformer and mess about with 12VAC instead? That or a proper function generator, depending on what you want to do with the AC.
Anonymous
8/20/2025, 10:10:44 AM
No.2939429
[Report]
>>2939431
>>2939375
>As you've alluded to, the other reason to use an integrator oscillator is to get independant control of frequency and duty-cycle.
Yeah exactly. Thats why most / all those devices have two pots. Usually I make them to be a T_on and T_off situation.
I dont think anything here is linear and desu I couldnt care less, I'll adjust that until it's right. And id I wanted an enclosure with a scale I'd just mark the scale to match. I think it can be pretty linear, if you made sure all activity is confined to that rather linear region of the RC curve. You could still have full adjustment. Just clamp the reference voltage adjustment accordingly.
>No, a darlington transistor is used in place of a regular single bjt when you need more current gain.
Exactly. I was just a bit less throughout in my reply.
>If I ran a retail chain I'd make all my products use just a few different PCBs, just with different programming.
Repairability and thus interchangeability / replaceability is, sadly, pretty dead. It's economically just not feasible and most people care about money first.
Anonymous
8/20/2025, 10:46:59 AM
No.2939431
[Report]
>>2939433
>>2939429
>It's economically just not feasible and most people care about money first
I'm convinced that's just an artefact of consumers not being sufficiently well informed, intentionally or otherwise. If you made it easier to get all the information to compare products, I think you'd find a lot more people willing to pay 15% extra to get a more robust product. My top-down suggestion is for governments to mandate star ratings on the front of products indicating various scores, just like we already do with health ratings and energy efficiency ratings. For example:
>repairability - 5 stars means repairs are possible on the component level, those components are available, can be opened without specialized tools, and diagnostic software, schematics, and boardviews are available
>durability - products are waterproof, drop-proof, proof against people plugging power plugs of the wrong type in, etc.
>warrantability - the company has long warranties that aren't padded with a bunch of exceptions
>accountability - the company covers damage costs to other products as a result of this product failing, e.g. surge protectors or UPSs
>sustainability - just to keep the hippies happy, it's not made from tropical hardwoods or come from a cadmium mine that leeches into a river
>proletariat - workers are in a voluntary association with their employer and any unions, and the workers aren't poisoning themselves
>privacy respecting - 5 stars means it doesn't sell your data, doesn't even collect important data in a way that could leak or be hacked, and any cloud service can be locally hosted
I bet there's more. But too many star ratings and the consumer is gonna blank out though, so pick a few and stick to them. Or maybe use colour ratings, like: repairability - platinum, sustainability - bronze, durability - silver, then cram 5 or 6 different ratings into a single badge on the front of the product.
Anonymous
8/20/2025, 10:56:17 AM
No.2939433
[Report]
>>2939434
>>2939431
>I think you'd find a lot more people willing to pay 15% extra to get a more robust product.
Sorry but that's where our sxperienxe with people differs.
>government mandates
I mimight be generally opposed to that. But in this specific case I'd even say many generally pro govt and regulation people would see how this will be a clusterfuck.
Personally I like looking online for disassembled views and failure reports. I also like that US American letter organization that publishes pictures of the insides of many things.
They are already trying all that shit. I mean they could just make some sort of combined eco label or something, but you know exactly how those organizations we're talking about just love to intentionally mislead everyone when it's about alleged sustainability because it's better for them to just reassure the turbo consumer high energy lifestyle majority and not alert them that it could actually be their behaviours and choices.
Anonymous
8/20/2025, 11:16:52 AM
No.2939434
[Report]
>>2939444
>>2939433
>Sorry but that's where our sxperienxe with people differs
I work at retail, and there's a few categories of people. Those who just want the cheapest thing, those that want the brand name because brand = quality, and those that are willing to buy the cheap thing because they know its pitfalls and think they can get around them. I also know that as people get richer, they look more at the bigger picture of what they're buying. That there's a market for fair-trade coffee proves this.
>I mimight be generally opposed to that
Yeah I'm a free market proponent as well, those top-down suggestions would ultimately lead to a lot more tax payer money going into the pockets of bureaucrats. Even if there's a net good as far as the country, or even as far as the individual is concerned, taxation is theft. Still, I much prefer methods that aim to inform, rather than methods that regulate what companies can do, because freedom of association is also important.
I can't easily see a free market approach, but if we're actually aiming for a free market we'd significantly scale back intellectual property laws so it's legal to hack into what you've bought and paid for, among other things.
>US American letter organization that publishes the insides of many things
The FCC? Yeah they have some neat teardowns showing the insides and even schematics of many RF emitting devices, even imported chinese brands.
The american consumer has been gaslit into supporting a bunch of stupid bullshit to their own detriment, from the food pyramid to bioethanol, and it's always an unholy union of corporations and government that does it. The same happens in other countries, though to varying extents. Whatever you do, your system must be at least somewhat robust against corruption; it has to take incentives into consideration. Jesus, imagine if the people regulating medicine were involved with the companies selling those medicines, that would be awful.
Anonymous
8/20/2025, 1:19:50 PM
No.2939444
[Report]
>>2939588
>>2939434
>I work in retail
there's bias in that already. Your experience is limited to the share of people who come to a store for things. There are people who just go on the chinternet.
>inform over regulate IF government action cant be avoided
Agree. Maybe I am just a misanthrophe or whatever. I just know people and I know ho they and their minds operate. After me deluge is universal. Everyone thinks of themselves first and only, even when they have not to worry abour the foundations of maslows pyramid.
>intellectual property
More like an intellectual deficit. Fucking kindergarden. 'I did that first'. All only to cater to the illusion of the omnipotent ibventor in a vacuum. Human intelligence at its extremes only spreads by a factor of 100% at most from the median. Every 'inventor' draws from generations of prior work, environment, contemporary ideas, exchange, conversation etc. There is no such thing as 'the inventor' who in a vaccuum came up with something. It's not a coincidence that famous inventions like the internal combustion engine or electric lightbulp have been 'invented' concurrently and independently. Odd coincidences.
The patent office then makes it even worse by giving the patent to the dude who is stupid enough to consider his own idea as revolutionary enough to warrant a patent. While several guys were already using it but never thought much off it.
If you want to keep your idea to yourself don't share it.
>FCC
I suppose so. I remember the website and your description fits the bill, it was always stuff that has EMI concern. I found that neat. Maybe it's a good idea to just make a website where one uses ad revenue to buy popular things of amazon or alibaba, break them open and show everyone. The difference between a lenovo / baseus / anker actual 100W PD charger and a 10€ thing that says 100W on the outside is mindboggling. Like spaceship and sandals. But most probably don't understand this. It says 100W and is cheap.
>food pyramid
KEK!
Anonymous
8/20/2025, 10:59:55 PM
No.2939553
[Report]
>>2939565
>>2939569
I have been messing around with some small transformers that work at high voltages, my problem is that i have no way to measure said voltages, anyway to do that if I'm being cheap and don't want to buy high voltage probes?
Anonymous
8/21/2025, 12:50:36 AM
No.2939565
[Report]
>>2939553
resistive divider?
Anonymous
8/21/2025, 12:53:08 AM
No.2939569
[Report]
>>2939553
If you need to measure DC, the only real way is something along the lines of a voltage divider. You can make this pretty safe and reliable by using a zener/tvs diode on the LV side to clamp any spikes above what your meter/scope can handle. Depending on the voltage, you may be fine with a simple 10x scope probe, or you may have to make a chain of resistors encapsulated in oil.
If it's AC only, then transformers are an option.
If you also need isolation, then you'll likely have to go for something along the lines of a proper differential probe, or else to make an analogue optocoupler circuit that can handle the bandwidth and SNR for your application.
Anonymous
8/21/2025, 2:29:01 AM
No.2939588
[Report]
>>2939444
>Maybe it's a good idea to just make a website where one uses ad revenue to buy popular things of amazon or alibaba, break them open and show everyone.
Be nice for us and people who repair stuff, especially if the images are high enough resolution to read the pre-burnt part numbers, but ultimately not going to do a lot for informing the average consumer.
Even if we don't force manufacturers to put our stars on the front of their otherwise immaculate packaging at threat of government violence, at least we could set up a user-friendly database of crowdsourced ratings for various products. Be they smartphones, vacuum cleaners, or security systems. The more widely it is used, the better it gets.
Anonymous
8/21/2025, 8:35:32 AM
No.2939641
[Report]
>>2939657
I've been having some buttons failing prematurely, they're rated for 100mA but in use I only have about 2.5mA going through them, they just turn on a BJT. I've heard about wetting current and such, but surely that isn't the problem here, is it? FYI the switch is probably a chinese clone of the RP8100B2M1CEBLKREDNIL, or the ISR3SAD600.
Anonymous
8/21/2025, 9:27:51 AM
No.2939657
[Report]
>>2939641
There's a thing where switches need to interrupt some current it clwans the contacts
larger switch more needed so overiszed swotches no bueno
Anonymous
8/21/2025, 11:07:54 AM
No.2939668
[Report]
>>2939673
>>2939375
>I'd be interested to see the internal triangle wave on your comparator-based square oscillators.
So I'm picking stufd from old pictures, hapazard documentation of yome things. Let's kick it off sith a slow TL072 based oscillator. Here the thing. It has two OPs in the package. It's pretty obvious from this setup how it works. It's too slow for some digital inputs. Also the max frequency will be low. As I've said, slew rate n shiet.
Anonymous
8/21/2025, 11:13:29 AM
No.2939670
[Report]
>>2939671
This some triangles here. They vary a lot with frequency and have some dead time. You can even get something squareish here thx to dead time.
Anonymous
8/21/2025, 11:17:57 AM
No.2939671
[Report]
>>2939670
Ironically the output will help out and try to be a triangle eventually
if I had better video compressions means on mobile I could show the duty and freq adjustment
Anonymous
8/21/2025, 11:32:17 AM
No.2939673
[Report]
>>2939683
>>2939668
I don't entirely understand the schematic. You've got the classic frequency invariant duty-cycle adjusting trimpot with a diode at either end, but then you've got an additional series variable resistance. While it would serve to reduce your frequency, it would also limit the minimum and maximum duty-cycle you can attain.
Also diode methods have the downside of not working on low amplitude waves very well, so if you're adjusting frequency by changing hysteresis, they may be very nonlinear. The three-part variable oscillator seems to be the most versatile: one op-amp-like unit integrating with a variable RC constant, one comparator-like-unit being a schmitt trigger to feed the integrator, and another comparator-like-unit comparing the triangle-wave to a variable reference.
>TL072
Seems like not only will using a dual op-amp package give you a more linear triangle wave with a proper integrator circuit, but also give you a push-pull output without needing an output pullup resistor. That open-collector output is handy if you need something level-shifted for digital use, but otherwise it seems like a detriment.
Anonymous
8/21/2025, 12:48:37 PM
No.2939683
[Report]
>>2939684
>>2939673
No thr second pot sets the trigger level for the second OP that works in the capacity of a schmitt trigger.
IMO - since the whole discussion started with and is centered around comparator / OP - it can be assumed to be generally sensible to use an OP for thr triangle and comp for the square output.
The series I've begun with showcasing an instance of the purely OP based circuit aims to show it can be done using comps - this was desputed earlier - and also how its not always as it seems and the theoretjcal benefits don't always carry over. The artifacts in the square wave for example. Not pretty, not what the OP would give us in theory, I believe at least one is from the feedback of the trigger. The other one maybe something funny with the diodes idk.
But I also want to point out that the whole discussion is centered around shit you quickly throw together because you're weird and too greedy to pay for benchtop lab equipment and instead sink probably more money over time into building an application specific thing every time.
But I think it is interesting and educational investigating and I have never done a side by side, just ever gone off of the common knowledge about components and their suitability for the task at hand. So there might be surprises in the end.
Anonymous
8/21/2025, 12:54:36 PM
No.2939684
[Report]
>>2939683
correction. I dont even remember what this circuit was supposed to do and how it works you might be right. I mean it's an oscillator but I dont remember if I needed both waves or what. It will adjust frequency and duty of the square wave.
We should just have a weekly electro buildoff on here KEK.
>The three part circuit
It was me bringing it up and recommending it earlier, I think last thread. But again: It's sort of about what can be done to get a specidic job done. All I am doing is defending my point that comparators alone will do and that you can use teo or three.Sometimes one with alot of compromise. For a universal generator I wouldnt do any of this.
Anonymous
8/21/2025, 3:26:05 PM
No.2939700
[Report]
So anyways, received the 1000 amp pulse transistors, guess i must stop procrastrinating now. Also I was thinking I might just get to hack them in because perhaps they dont even need cooling. After all they shouldnt be switching current and R_on is fuckall.
What could go wrong KEK
Anonymous
8/21/2025, 3:32:38 PM
No.2939702
[Report]
I feel like reacing this nigga will be ass.
Anonymous
8/21/2025, 3:41:37 PM
No.2939703
[Report]
New primary for that soldering transformer when?
Anonymous
8/21/2025, 4:18:47 PM
No.2939708
[Report]
I remember a time when I said this PCB will be the final and good looking prototype.
Anyways so there's that cap that is supposed to save the transistor in case things go tits up. I'll test the theory.
what odds you guys give me on being able to hand-solder this bad boy? ive never done anything with BGAs before. dont have a fancy reflow machine, just a hot air wand. ill use paste if i have to but id have to go buy some, and maybe a stencil if i need that too.
Anonymous
8/21/2025, 11:28:22 PM
No.2939803
[Report]
>>2939839
>>2939849
>>2939802
oh, i also have a hot plate.
Anonymous
8/22/2025, 1:10:39 AM
No.2939822
[Report]
Anonymous
8/22/2025, 2:07:56 AM
No.2939839
[Report]
>>2939803
I always use a hot carl for BGA rework.
Anonymous
8/22/2025, 2:53:10 AM
No.2939847
[Report]
>>2939858
>>2939802
Solder how?
Are you going to dead-bug it with kynar wire?
Anonymous
8/22/2025, 3:01:33 AM
No.2939849
[Report]
>>2939858
>>2939803
That’s probably usable if the temperature control is half-decent. Even a PTC hot plate might be fine. Assuming it doesn’t need reballing.
Anonymous
8/22/2025, 3:24:20 AM
No.2939858
[Report]
>>2939847
same way i solder QFNs: heat it up and hope for the best.
>>2939849
its this thing, 100% weapons-grade chinesium but its marketed as a soldering hot plate, and its served me well. i can invest in a stencil and balls if im likely to fuck it up the first time around.
Anonymous
8/22/2025, 7:07:04 AM
No.2939889
[Report]
>>2939802
Should be doable. I've never done it myself but I've seen people reball bigger stuff with just air. Use enough flux and align it right.
Anonymous
8/22/2025, 10:50:39 AM
No.2939905
[Report]
>>2939915
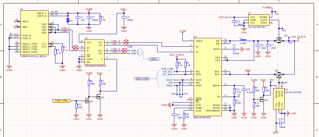
I want to power a raspberry pi cm5 from 2 paralell 18650 li-ion batteries and I also want to be able to charge them. There is no PD or anything, so I'm stuck with 5V, 3A max. I used the BQ25895 because it has powerpathing and it can actually output 5A according to the datasheet supplementing the USB with the battery if necessary.
If USB is present I route the power through this IC and if it's not, then simply draw it directly from the batteries. There are some boost converters connected to BAT_CTRLD so everything gets the power it needs.
This makes sense in my head, however I never done something like this, my question, is this a good approach at all? Is this how phones, laptops, etc handle the usage while charging?
>>2939802
25 balls is really easy, if you are used to soldering QFNs, 1-2 tries and it should work. You don't need paste, but use good quality solder and flux
Anonymous
8/22/2025, 12:28:39 PM
No.2939915
[Report]
>>2939976
>>2939905
I'm not too familiar with power management chips and their implementations, all I know is that I'd rather use one with user-programmable voltage thresholds. That way you can set the NMC cells to only charge up to 4V and give you better longevity, or even to use LiFePO4s or sodium ions. Ideally you'd be able to send a command from the pi itself to tell it what voltage to charge it to, as well as collecting general battery lifespan indicator information, or triggering a save process when you get a power-cut and such. I'd also just go through looking at potential failure modes, checking power-on order, examining quiescent current paths, reading any relevant appnotes, and finally I'd just add spare footprints for any components you may need. Especially snubbers and other filters. And testpoints everywhere. That way if you do fuck up your first design, you can learn as much as possible from it.
Running multiple cells in parallel is somewhat of a risk if they're connected directly together, because if one cell fails short it will drain current from the other cell and potentially cause a cascading failure. Putting a fuse or BMS on each cell is what I'd do if I cared about absolute reliability, but at just two cells it's 90% just me being paranoid. Putting the cells in series instead makes the currents lower and hence more efficient, but then you need balance charging so I can see why you went for 2P over 2S.
You do have the option of going for PD or QC or whatever to draw more power, there are a variety of both smart and dumb ICs out there to facilitate power negotiation, though I'm unsure if any power management ICs have that capability built in.
Anonymous
8/22/2025, 7:05:10 PM
No.2939976
[Report]
>>2939915
>parallel bad
often times you see batteries being connected in a fusible way to a common bus bar. In case of a short the current will be supplied by all other cells with their respective fuses sharing the burden, while the short one pops.
Aparently the voltage drop unxer normal conditions isnt too bad.
anybody got a schematic for an electromagnet microwave pulse emitter ?
can be very large out put
asking for a friend
Anonymous
8/22/2025, 7:58:50 PM
No.2939986
[Report]
>>2939983
I have a schematic. Give me $1000 in quarters and it's yours.
Anonymous
8/22/2025, 8:05:06 PM
No.2939987
[Report]
>>2940026
>>2939983
well duh. GHz oscillator and amplifier. There you go?
Anonymous
8/22/2025, 10:42:08 PM
No.2940018
[Report]
>>2940042
Yo OP.
The EDM thing. I found something that appears painfully obvious. Remember the new capacitive divider that protects the low side tranny from HV?
It got me thinking:
You could just discharge the HV caps through the spark gap into the big low side cap and discharge that cap whenever. So for example you could just do that while the inductor is charging anyways so a short on the output wouldn't really hurt much.
Anonymous
8/22/2025, 11:37:15 PM
No.2940026
[Report]
>>2940033
>>2940038
>>2939987
a GHz power amp isnt exactly trivial.
Anonymous
8/23/2025, 12:10:47 AM
No.2940033
[Report]
>>2940038
>>2940026
>isnt exactly trivial
pick up one up from the street
remove door; bypass door switches and start relay
add relay in series with power supply to create pulses
aim at Orange Julius Caesar, and plug it in
i was bouncing signals off the moon using this method in high-school
easy as fruitcake
Anonymous
8/23/2025, 12:25:28 AM
No.2940038
[Report]
>>2940026
lmao
>>2940033
also this
if you want to out in slightly more effort get a sat dish and put the magnetron where the lna was
point in desired direction
Anonymous
8/23/2025, 12:38:44 AM
No.2940042
[Report]
>>2940044
>>2939983
Magnetron is the obvious way, otherwise maybe look into making a high-power oscillator directly using a spark-gap or some of those meme RF diodes.
>>2940018
>So for example you could just do that while the inductor is charging anyways so a short on the output wouldn't really hurt much
I figured output shorts aren't a big deal on any system that has series capacitance, cap divider or not.
>>2940042
But the series cap is gone for now that was the whole idea with the second switch maybe I should visualize all this shit.
Anyways I got really puzzling results and I'm a bit concerned upping the power rn before I understand what I'm seeing.
Anonymous
8/23/2025, 4:24:29 AM
No.2940061
[Report]
>>2940107
>>2940044
Learning is valuable, transistors are cheap.
>>2939202 (OP)
Hello anons, I have a problem I'd like help with. I built an ion chamber some time ago and require a display to show mV. The problem isn't the volts, but the amps. The ion chamber produces a small current, in the pA range, and thus requires a high value resistor to be detectable as a voltage. Problem is, with such a small current I cannot use analog mV displays as they require considerable current, and I do not want to tape a DMM to the ion chamber, which is quite small as it is made out of a soup can. Any ideas?
Anonymous
8/23/2025, 5:50:33 AM
No.2940071
[Report]
>>2940062
>I cannot use analog mV displays
you can if you use op-amps, FETs, vacuum tubes, or whatever, to provide very high input impedance, and some voltage gain
(sample circuit is just for illustration purposes)
Anonymous
8/23/2025, 6:18:16 AM
No.2940076
[Report]
>>2940062
Use a non-inverting op-amp amplifier, something like an OP07. It has an input offset voltage of up to 75uV, if you need lower then there are options, maybe including chopper amps, but you can probably tune it out with the bias pins for single digit microvolt accuracy if needed. It has an input offset current of under 4nA, with a bias current going up to +/-4nA, which should be small enough for your needs, I'd probably want to add a burden resistor in the megaohm range if the ion chamber can withstand that.
Anonymous
8/23/2025, 11:41:05 AM
No.2940107
[Report]
>>2940061
Yeah I was thinking that I have 3 spares. Its rather the work in replacing them. I'll post later a schematic and observed ohenomenon and ask wtf is wrong.
Anonymous
8/23/2025, 12:39:05 PM
No.2940114
[Report]
>>2940117
>>2940195
HUM LAAL comes with a custom shielded AC cable. it's basedpilled and i can construct my own cable using a shielded ethernet cable and it will have exceptional noise reduction and EMI/RFI shielding while still having more than low enough DC resistance according to the AI.
but these people are freaking out and saying things like it can jump through the isolation? is there a valid concern for low wattages like 15W? the termination will be the same as a normal AC cable so it can't be confused with an ethernet cable.
https://electronics.stackexchange.com/questions/529231/240-vac-power-over-ethernet
Anonymous
8/23/2025, 12:58:17 PM
No.2940117
[Report]
>>2940125
>>2940148
>>2940114
Ethernet cable is not rated at 10A, and depending on your supplier it may not be rated at 250VAC. You can likely use it for your purpose, because even sellotape will resist 250VAC and you won't be drawing anywhere near 10A. It's up to you whether you want to disregard the regulations on this matter. But I'd look at getting some less delicate wire that is 10A idiot-proof, like some shielded automotive cable. If you look in the spec sheet a lot of automotive cabling is rated for use with 250VAC.
As for noise immunity, you've got both magnetic and electric field noise to contend with. If it's a class-1 grounded appliance, then you can basically disregard electric field noise in the appliance as the chassis will block it. Still might be an issue if you happen to have high-impedance signals going near the power cable, this is where you'd want to have grounded shielding around the outside of the power cable. Magnetic noise isn't as easy to mitigate though it isn't usually as impactful, the best method is to twist the power wires together tightly so the magnetic loop areas cancel out in as near a field as possible. Normal mains cable twists every 10-30cm or so, ethernet cable twists every 1-3cm or so, hence its better suitability for mitigating magnetic noise. Some methods of using multiple twisted pairs twisting in opposite directions can be even better than just one. But you want the ground wire to be capable of shunting as much current as the live wire in event of a ground fault without a GFCI, so I'm unsure what cable mapping you'd use, I'd want to get shielded twisted pair cable with a drain wire at least. It might also be worth looking at differential (XLR) audio cable, it's often twisted for these same reasons, picrel.
Anonymous
8/23/2025, 2:01:15 PM
No.2940125
[Report]
>>2940148
>>2940117
lol good catch, now the AI is saying that the conductors would likely melt or start a fire in the event of a fault. i might look into more generic shielded cables that would still have some benefit over unshielded cables.
Anonymous
8/23/2025, 3:36:51 PM
No.2940138
[Report]
>>2940147
Anonymous
8/23/2025, 3:50:15 PM
No.2940140
[Report]
>>2940141
>>2940044
So visualize it. Here's the basic thing. Boost converter with a spark gap that is no more isolated by a series capacitor but now by a switch. Works like a charm when the spark gap is open as it's supposed to.
The lower switch just comes on shortly before the upper goes off and then remains on for 1 half period of the inductor capacitor SRF. As such the lower switch wont see HV only high current.
Now if the gap is shorted the upper switch has no more authority over when HV.
So the lower capacitor is chosen 10x that of the upper. It should divide HV generated by the factor 10. The lower switch will now see the boosted voltage but it wont be high.
Turns out one of the things I had overlooked it it needs considerable idle time. The SRF is now much slower. So when the upper switch comes on again the inductor isn't at I=0 but much higher and things escalate. So wait for one half SRF of the new system.
But there's something else...
Anonymous
8/23/2025, 3:52:24 PM
No.2940141
[Report]
>>2940142
>>2940140
Idling. Gate of lower switch vs boost converter output. Yes testing on low power. All seems fine. Notice how maybe sometimes but not always the gate doesnt come up really fast.
Anonymous
8/23/2025, 3:56:17 PM
No.2940142
[Report]
>>2940141
Also theres that usual ringing, I suppose its measurement artifacts, on both channels, when the boost converter switch flips.
>picrel
That's the really nice discharges through the gap coupled in this way. Very clean and nice. In this case it's using the old transistor that can handle the HV should anything go wrong. Current is way above it's limit. Hence the new low voltage high current thing.
Anonymous
8/23/2025, 4:04:49 PM
No.2940143
[Report]
Now with the gap shorted there should be no voltage induced at the lower switch the moment the boost converter switch flips, as the lower one has much lower R_on anyways. And when the lower switch closes not much should be induced as the energy in the inductor is now transferred into a 10 times larger cap.
>picrel
well nuh uhh
What is that? The timing if the spike coincides with the upper switch timing. It is much earlier / faster than the SRF of the LC thing allows for, so arrives earlier than the usual spike would.
It doesn't look like the usual measurement artifacts but I hope it is and I can't explain it otherwise.
To the very left we see the boost converter switch coming on and killing the very slow spike that was induced by switching off the lower switch.
Odd huh? 100V is too close for comfort for the lower switch.
Increasing charge time for the boost converter seems not to have an effect this spike is always ~ 100V so glitch?
Anonymous
8/23/2025, 4:09:53 PM
No.2940144
[Report]
>picrel
the gap is shorted again. The suspected glitch shows up and again is too fast for even the L C1 tank, let alone the L C1 + C10 tank.
This shows what I have failed to take in account. The added capacity slows the SRF down by alot. The usual timing means that the current through L is still considerable by the time the boost converter picks up again. Since it has no feedback that will escalate until the boost converter R_on becomes limiting, I suspect.
Anonymous
8/23/2025, 4:13:55 PM
No.2940147
[Report]
>>2940138
gotta love it when illiterate nutters get their hands on too much test equipment and start testing everything for common quality denominators without ever asking the question how it carries over to the end result and if it even matters.
Might aswell shielded power cord for your appliances because the spec says it makes a difference.
Anonymous
8/23/2025, 4:17:59 PM
No.2940148
[Report]
>>2940117
>>2940125
i pressed it further after i saw an IEC C5 cable with only 0.75mm^2 conductors. i'd use IEC C13 instead of C5 but still.
Anonymous
8/23/2025, 5:00:12 PM
No.2940159
[Report]
>>2940211
it might even be fine since IEC C13 is only rated for 10A, and 18 AWG IEC C13 exist. guidelines about ampacity might have different concerns about long-term degradation of the cable insulation due to overheating, like the operating temperature of an ethernet cable might only be up to 60C but is that for data transmission because i kinda doubt it will literally melt at 90C. and i think the derating factor for bundling is meant to be if you have concurrent loads going through the bundle but i would just have one load.
Anonymous
8/23/2025, 5:37:19 PM
No.2940164
[Report]
and it doesn't need to deliver the continuous current, just enough momentarily to trip the circuit breaker, so an IEC C5 cable can be pretty thin. the catastrophic scenario would be if a fault that bypasses the fuse causes just enough current to be drawn to be problematic without tripping the breaker but this applies to any cable and not just my proposed custom built cable and it's such an unlikely event if the cable isn't abused to the point of being visibly damaged.
Anonymous
8/23/2025, 8:12:09 PM
No.2940194
[Report]
>>2940210
I mean the tranny didn't die yet and I have worked up half way to the old inout power level so far. Output is absolutely violent.
I will, once again, simply assume the marked phenomena are spurs.
For two reasons:
See how in one instance it unironically is opposite to the other?
Also it's obviously on both channels, so either it couples into the gate like crazy or it's not real (as always).
Been fighting those phenomena ever since I started this project.
Also note how the SRF of the LC tank becomes obvious after the gate is shut off which proves the new capacity is connected through the shorted gap and reaches about 30V. Idk where it would take the energy from to raise the same thing to 100V.
Anonymous
8/23/2025, 8:21:42 PM
No.2940195
[Report]
Anonymous
8/23/2025, 9:53:13 PM
No.2940210
[Report]
>>2940214
>>2940194
Ferrite beads on all leads.
Run gate triggers (and/or power lines) through rf hard line with center conductor shielded with ptfe.
Invert the spike and feed it back in with a single power transistor.
Anonymous
8/23/2025, 9:58:05 PM
No.2940211
[Report]
>>2940218
>>2940159
>but is that for data transmission because i kinda doubt it will literally melt at 90C
The datasheet I read said it had HDPE insulation, so maybe it will melt at 90C. Also PoE exists.
Anonymous
8/23/2025, 10:08:55 PM
No.2940214
[Report]
>>2940210
>shielded with PTFE
sorry friend but AFAIK PTFE doesnt shield. They use PTFE as the placeholder in some lines tho. Hard line even does fine with literal air instead.
Anyways everything is on a board so nah not really going to an mmcx or so and back again just because and I only work on double sided so there wont be any fully burried signal traces but the ground plane underneath and to each side is probably fine.
>ferrite beads
yeah kinda in some places but then again nah I rather have a well defined impedance on my gate traces.
>invert the spike and feed it back
you want to get rid of transients by retroaction? Sounds like a recipy for funniest oscillators.
Anyways I still somehow suspect the scopr or the leads.
>picrel
is the same project but other scope testpoints and older gate driver etc.
yeah it kinda couples but what can you do really it's not a shielding thing it's galvanic.
Ofc you could just make your ground plane lower and lower impedance by adding copper weight and same perhaps for positive but I think the whole issue is the reactive power the thing has. There's just so much energy going into an e-field and coming back later in several spots on this thing.
But anyways different scope same probe already looks... different. I should probably try other probes. I tested them on the spec and they were good with sinusoids but one had the frontend burn up (whoopsie) I replaced it.
Anonymous
8/23/2025, 10:31:55 PM
No.2940217
[Report]
>>2940222
I don't get solar bypass diodes. Wouldn't the diode just cause a short circuit across the cells exposed to sunlight?
>>2939371
At least Central Semiconductor still seems to manufacture some older types of transistors
Anonymous
8/23/2025, 10:43:04 PM
No.2940218
[Report]
>>2940211
ok but that seems like getting struck by lightning kind of bad luck that could happen with any cheap random cable like there are even IEC C13 cables with 18 AWG wires so they wouldn't be good for 14 A continuously and i wouldn't leave the room for any long period of time when using this equipment so i would probably notice one issue or another like if there's a burning smell or fizzing noise or the room getting hot all of a sudden if a fault is drawing kilowatts
Anonymous
8/23/2025, 10:54:20 PM
No.2940221
[Report]
like people don't seem to care about the risks of using old and potentially worn out IEC cables or they don't preach about it like they do with ESD and such
Anonymous
8/23/2025, 10:55:15 PM
No.2940222
[Report]
>>2940339
>>2940217
The diodes are ver obbviously antiparallel. So a cell that generates a voltage drop across itself holds it's respective diode shut.
I suspect the cells in series coudl easily just push through the shaded cell as it itself is merely a diode again. But it is not optimized for low forward voltage. So placing a schottky or something antiparallel to it fixes that.
But if I made that I'd just make an active / ideal diode.
need a 'medium' voltage power supply (~150-300V) for a project I'm working on, is it worth it to just make a custom bench supply for this or does it make more sense to buy
most available to buy seem awfully spendy, but power electronics aren't quite my forte either and not sure how much work it'd be to get a working isolated power supply in practice (especially when just wanting to work on my project)
if anyone has schematics/resources for making flyback converters with CC+CV that'd be helpful as well (at least for knowledge on operation), CV doesn't seem hard but I assume for CC it'd need another circuit secondary side to handle that and not sure how I'd pick a good transformer in practice
>>2940231
eeets microwave oven transformer timeeee!!!
nah jokes aside merifat or europoor aka whats ur mains? Because if 230 transformers or boosting wont even be necessary
just rectumfry smoot and chooch
Anonymous
8/24/2025, 2:00:57 AM
No.2940255
[Report]
>>2940314
>>2940231
If you want CC+CV, off-line converters aren't well suited for that. Because when you're switching down to 0V output, your secondary side needs to have the power to measure your voltage and provide feedback. I'd recommend using an ATX PSU instead and building a buck-boost atop that like I'm doing with the ISL81801, but if you're after 300V then an off-line with a ~1:1 transformer is going to be the most efficient way forwards. Personally I'd use a push-pull converter, either centre-tap with two transistors, or a full-bridge, that way you don't need the air-gap bullshit of flybacks. Forward is also an option but I don't know shit about forward converters. You'll need an independent mains-to-12VDC converter to power the gate drive and switching converter, and another one to power the op-amps and other feedback components on the secondary side.
Your main challenges are as follows:
>obtaining a transformer that can handle the frequency, power, and voltage ratio you want to use it for, expensive to wind or tedious to make
>finding a switching controller IC with the right features, browse TI and Renesas and Onsemi websites, maybe Analog Devices but they're pricy.
>having linear and stable feedback across an isolation gap
Not really sure how to tackle that last one, never studied control theory myself. You could just use a normal optocoupler with enough gain to bring the loop into linearity since your reference will be set on the secondary side anyhow, but I see that getting unstable fast, especially if you want it to react to transient loads. Instead I'd compromise by making a sufficiently fast relatively linear optocoupler circuit (photo-fet like the H11 or dual diode like the HCNR200) and use a few dB of additional gain to bring the rest into linearity, with an integral taper so the gain drops off at higher frequencies.
Also depending on power output you may want to add some active PFC.
Anonymous
8/24/2025, 4:23:10 AM
No.2940272
[Report]
>>2940300
>>2939204
>>2939202 (OP)
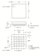
Tell me about the microwave package
Is this what's in a microwave oven or is this for cellphone or weapons?
>>2940272
High-power GHz transistors. Expensive. Microwave ovens just have a magnetron, but they're fixed wavelength emitters, which isn't that useful for modern communications and radar use.
Anonymous
8/24/2025, 6:57:08 AM
No.2940305
[Report]
>>2940306
>>2940300
How expensive and huge are those ? I'm curious do you have any references ? Can they also act as the antenna ? I'm interested in building a small radar, I'm a robotics engineer so I don't know much about radio but I would like to learn. I've been messing with funtenas using harmonics from square waves to reach frequencies I wanted but that's about it.
Anonymous
8/24/2025, 6:59:43 AM
No.2940306
[Report]
>>2940305
I read transmitters not transistors I'm retarded mb
>>2940247
American, although if I wanted to directly connect to mains I could use a transformer that steps it up a bit more. I was initially just planning on this being powered by another voltage supply that I bought (perhaps 48V), so I wouldn't have to deal with mains myself and could just do DC to DC
>>2940255
Push pull is a good idea, was thinking flyback because TI gives some example circuits for some of their switching controllers (and this project doesn't require high power for now, just the voltage), but push pull does seem to be better suited for a general power supply so I'll look into that.
Control does seem tricky, it looks like a reference + optocoupler is used in some example circuits (for the flyback at least, I assume similar for others), I imagine secondary side will end up needing to control current and voltage on its own for a good variable supply though for the reasons you mention (then always supply enough power from the primary to run the control while running).
I'll definitely take a look at more of their chips and associated resources, thanks.
Anonymous
8/24/2025, 8:24:59 AM
No.2940320
[Report]
>>2940300
A microwave magnetron is fairly high power but the size of a brick
Can the things in ops pic also be weapons or are they weak?
Anonymous
8/24/2025, 8:59:35 AM
No.2940332
[Report]
>>2940231
>>2940247
>>2940314
You probably have 240v coming in but they split it. You can find 240v sourced at the breaker, clothes dryer, electric oven, and HVAC system
Otherwise you'll want to find a stepup transformer, you can get them cheap for traveling abroad
Anonymous
8/24/2025, 11:11:00 AM
No.2940339
[Report]
>>2940342
>>2940371
>>2940222
So the bypass diode is some kind of zener device? Because zener action is the only way I see the diode conducting current through it while reverse-biased. Shit just doesn't make sense.
Anonymous
8/24/2025, 11:31:13 AM
No.2940342
[Report]
>>2940343
>>2940802
>>2940314
>I was initially just planning on this being powered by another voltage supply that I bought (perhaps 48V), so I wouldn't have to deal with mains myself and could just do DC to DC
I'd still consider using a DC-to-DC method like this. You'll still probably want a transformer for such a conversion ratio, and you'll have to do a few more windings, but since it's already isolated you can ditch the optocoupler bullshit.
Regardless, you'll want to have a pair of differential error amplifiers on the output side, one measuring voltage and comparing it to a variable reference, the other measuring current (after a current-sense amplifier) and comparing it to a reference. You then combine the two with a pair of diodes and a pull-up/down resistor. You tune the two error amplifiers with some PI(D) gain values to make them stable, which can be done by chucking a network of Rs and Cs at a normal differential amplifier circuit. You don't want the gain too high because the switching converter will have its own error amplifier gain, so I'd recommend using that integral term to drop the gain to unity at high frequencies.
As an example, you have a 100:1 voltage divider before your voltage amplifier, and you want a 250V output, so you set your voltage reference to 2.5V. Your error amplifier will measure the difference between its input and the reference, and drive its output until its input approaches 2.5V. If it's current-limiting at the same time, whichever error amp is trying to lower the output will overpower the other.
>>2940339
It's easier to look at a diagram that also has blocking diodes. Here you can see the normal flow of current is through the blocking diodes, the bypass diodes are normally reverse biased because the solar panels act like voltage sources.
I think your diagram is showing electron flow or some stupid bullshit, but the math checks out.
Anonymous
8/24/2025, 11:35:54 AM
No.2940343
[Report]
>>2940802
>>2940314
>>2940342
Also note that some switching converters do all that CC/CV stuff for you, especially non-isolated converters like the aforementioned ISL81801, but because they usually use a variable feedback divider or have an incidental tracking input, they often have a minimum voltage and/or current they can go down to. I think the ISL81801 can go down to like 0.8V on its tracking input. While the feedback pin could be driven lower than a voltage divider would allow with an external error amp, I don't think the internal circuitry will like that. Being able to go down to 0V is important for when you're in current-limiting modes to mitigate short-circuits, though some circuits that can't go down to 0V output in CV mode can still go down to 0V in CC mode. Read datasheets.
>>2940300
>magnetrons are fixed wavelength
No, not all magnetrons. It is not exactly correct that magnetrons 'can not be modulated' either. There can and devices exist. Just not those you pull from microwave ovens, there's no need for that.
They are useless for communication mostly because the time delay is stochastic and considerable.
>>2940339
>zener device
No, I didnt say that. Idk maybe make it easy for yourself, think of a battery or its symbol. Now connect a diode to the battery so that it is blocking. Nothing happens.
Now put several such arrangements in a N series configuration. Say so that you make a 12V battery. You find your're getting 12V. And in reverse the thing... well it will conduct if you overcome the battery voltage but it will not conduct through the diodes.
Now imagine one of your cells went high impedance, like you had a lead acide cell and it just drained. If you had no diodes your output voltage would be 0. Because youd have two new battery terminals somewhere in the center of your battery that are both unconnected.
If you have the diode, only one diode, the one on the high impedance cell, will now become conducting and pass the entire current. Your output will be N-1 cell voltages - 1 diode drop.
So its effectively like connecting 2 sources in series through a diode. You have a source that's one diode drop lower than it could be but at least you have series connection.
>>2939202 (OP)
OP OP OP you said slap a snubber on the cap.
So the cap is on fire. Actually one of it's leads because how I bodged it on. Bummer. I shortened the leads but that says something. I totally forgot how now current does not only flow through shorted gap when the lower switch is on but also after it's off, into the cap and out again.
The snubber might take some HV component off and relieve it somewhat.
So I figured with say 200A going into cap, a .3R series R on the cap, say on GND side but I dont think it matters, means a 60V drop, right? So the cap would be at 60V +X?
>>2940371
I think I now have basic understanding of bypass diodes. Thanks.
Another stupid question incoming. What happens to the current in the flywheel diode? Is it just converted into heat? Any way to somehow re-circulate it back to the supply (would that even make sense)?
Anonymous
8/24/2025, 10:44:08 PM
No.2940447
[Report]
>>2940470
>>2940470
>>2940371
>So the cap is on fire
I suppose that is a lot of current. Maybe you should look into using those axial doorknob caps with the bolt terminals. That or making your own caps, or putting a bunch of caps in parallel.
Your math checks out, but I’ve never measured capacitor ESR before and 0.3R seems kinda high.
>>2940426
If it were an ideal diode and inductor, the energy would remain stored in the inductor’s magnetic field indefinitely, as current circulating with no resistance. But because the inductor has resistance and the diode has a voltage drop, the energy will be dissipated as heat. I suspect the diode is more significant than the coil resistance here, but I’m unsure. The rate of energy loss will be dependant on these factors, so using a lower-drop diode, or a synchronous diode, or adding some series resistance will change the decay rate of the magnetic field if you want. Might be importantly for a project like a coil-gun.
Anonymous
8/24/2025, 11:25:15 PM
No.2940465
[Report]
>>2940472
>>2940482
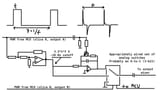
Ancient electronics repairs question from a noob, hoping to get some insight.
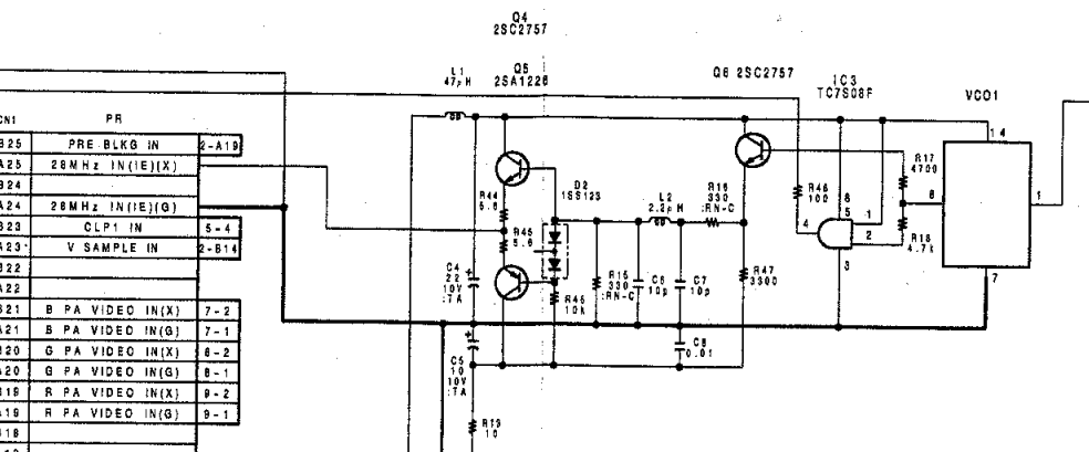
Have an old camera that was kept in shit conditions (SMD capacitors leaked) and had to be repaired, didn't solve all the problems.
Picrel is a buffer circuit (class AB amp? power supply is +5V/-5V) that generates a 28MHz subcarrier for some delay line circuitry, however the output amplitude is too low (circuitry wants 1.1Vpp, this gives 500-600mVpp fluctuating).
A roadblock. What else should i check?
Anonymous
8/24/2025, 11:34:36 PM
No.2940470
[Report]
>>2940482
>>2940447
No no the ESR is not .3R. I'm asking about OPs advice to place an RC snubber. I could make a seperate snubber with a smaller cap. Or put an in series with the cap. But Idk how that is usually laid out. So I figured I'd give it a try, it should limit current through the cap and burn some on the R. So I need a value and dissipation for my R. So I was thinking since the cap is there to limit voltage rise I might approach from that direction and if I say theoretically, I'm expecting 200A coming in, so they also flow out of the cap, right? So a .3R on the low side of the cap would put the low side of the cap at +60V. A number I would have to acxpunt for and redo the math for the voltage limitong thing.
>>2940426
>>2940447
Where the enervy will be dissipated really comes down to the current when you switched off and the ESR of the inductor. The diode drops as little as a schottky and as much as several volts (diodes do that under high current). But the inductor is much more variable, aome inductors have fuck all series R, I have seen primaries with 300+ ohm. At those figures just 1 A means youre dropping 300V in the inductor and less than 1V at the diode. Current through both is equal so there you go.
Turn it around: Inductor has no measurable series R (like two turns of a solid copper bar), lets say 1uR, now it's ~1W on the diode and ~1uW on the inductor.
Anonymous
8/24/2025, 11:38:02 PM
No.2940472
[Report]
>>2942977
>>2940465
>VCO
>with a push pull on it
Did you measure on the push pull or behind some DC block?
Also you're saying Vpp, is there ~0 V bias or did you find ther's bias? Got a fried tranny?
Can you measure the gates? Is should give the usual 0.5-0.7 Vpp
Anonymous
8/25/2025, 12:10:27 AM
No.2940482
[Report]
>>2940488
>>2942977
>>2940465
Yeah I'd do some common-sense in-circuit testing by measuring the Vbe and Vbc internal diode drops on the power transistors. I'd also measure R44/R45, those might be getting warm. If there's any carbon composition resistors, replace them too.
>>2940470
Oh, yeah that sounds sensible, personally I'd be wanting to put at least some amount of resistance in series with all of your capacitors. But calculate the rms power dissipation in the resistor, and in the capacitor with its ESR. You could even backwardsly calculate the resistance value in order to set the rms dissipation in the cap.
Anonymous
8/25/2025, 12:23:36 AM
No.2940488
[Report]
>>2940515
>>2940659
>>2940482
>all your capacitors
mhm no I dont think so, I'll rather do that where I thibk it could improve things. If I think of my output cap for example, I rather keep paralleling caps to divide ESR and ESL and keep them as ideal as I can.
But that one cap might benefit. It's botched on currently and earlier I went to improve it, which it did so maybe it will do better on the next board. But before I get that one made I want to understand all the implications.
Obviously it dissipates energy proportional to square of the current going into the cap, right? It will also limit the current through the cap, right? I imagine it or think of it like a caps frequency response, lets ignore the ESL, then it's basically a situation where the high |Z| of the cap determines slow shit and the slope is the usual 3db per dec and as f goes up it transitions to a floor set by R. So it does mean if I get 200A in I will see at least V = 200A * R on the cap, right? Plus whatever the cap charged to in the meantime, right? Thats unironically the ohase shift in a basic circuit that is thaught as the 'charging circuit'. Suppose you get the 200 A coming in and current drops sinusoidaly. You get 60V at that point. The cap chargesto say 30V, once current reaches 0 you get none of the I*R but the cap charge. So somewhere between those two points it must peak, when the sum of cap charge and I*R is greatest, right?
Confusing concepts, as always.
Thanks brainrot.
Anonymous
8/25/2025, 2:17:39 AM
No.2940515
[Report]
>>2940688
>>2940488
>So somewhere between those two points it must peak, when the sum of cap charge and I*R is greatest, right?
Intuition tells me it’s when the voltage across the capacitor and resistor are equal, idk it’s Pythagoras or impedance matching or something.
Anonymous
8/25/2025, 11:37:15 AM
No.2940659
[Report]
>>2940688
>>2940488
Do your capacitors have a safe operating area diagram showing pulse length and pulse current? Or a maximum allowable avalanche energy? If not you're kinda shooting in the dark as to whether the ESR of the system is enough to stop the caps limiting their lifespans.
Anonymous
8/25/2025, 3:05:24 PM
No.2940688
[Report]
>>2940807
>>2940659
Dude what? Caps don't avalance breakdown. Some will self heal after blowing a hole but that would escalate very fast as the capacity is used to limit voltage. Also I'm not aware of other capacitors ever being rated in that fashion. Much less this one KEK ist's just one of the cheapes films you can get. If you're lucky the datasheet gives you dimensions.
>>2940515
That sound sensible, we assume both to be sinusoidal and uh it will then have somthing to do with the phase shift, I mean shift by 180 and you'll get 0 sum. where they are the same. I could see that actually happen twice, like as if someone tried a fourier of a triangle and forgot the primary component. I'll just chuck something in there in the layout and place shunts if it's no good.
So I am banging my head about
>picrel
for months now.
Charge a cap to 1 kV. The cap is coupled to a spaqrk gap via a cap.
If youre charging fast enough the coupling cap will be low impedance as the dV/dt across it is high (is it? if the impedance is low V across it can not be high - I think understanding this is the main issue in all of this).
So with the coupling cap being low impedance the V across the gap will roughly follow V of the charging cap.
Eventually the gap will break through. Literature says rise times in the pS range are possible. THz.
Literature also implies a residual R of 1R in the gap.
So at almost THz speeds the coupling cap is translucent again and we are left with the 1R across the gap.
1kV 1R 1kA. Fine so far.
But the impedance of the cap is now governed by a new phenomenon. The reverse of the charging shit.
When the impedance is low the V across it must be low and any dV/dt across it must be low, so the impedance in turn must be high? KEK.
I can't help tcoming back to some phase shifty shit. Some delay across the cap.
Anyways I can not for the life of me visualize it and get a clear picture and I can hardly repoduce experimental results in SPICE.
>picrel
I went back to basics in picrel. Two very simple equivalent models for caps, no charging phase just an initial condition, no model for a spark gap just a stupid switch.
It kinda works but my brain...
>>2940715
>If youre charging fast enough the coupling cap will be low impedance as the dV/dt across it is high
the formula is I = C * dV/dt. if the switch is open and current cant flow (I = 0), then dV/dt = 0 also and the voltage across the capacitor isnt changing. for truly infinite resistance (and zero stray capacitance), the coupling capacitor behaves as a "short".
>When the impedance is low the V across it must be low
the impedance of a 100n cap drops to 1 ohm at about 1.5 MHz, so for frequencies >> than that most of the voltage will appear across the 1 ohm resistor and not the cap (and then at about 150 GHz most of the voltage starts to appear across your 1 pH inductance).
>and any dV/dt across it must be low
dV/dt = I / C = 1 kA / 100 nF = 10 gigavolts per second.
>so the impedance in turn must be high?
the impedance of an ideal capacitor never changes and is always equal to -j / (2pi f C), or 1 / (s C) if youre cool.
if you want to know what kind of resistance the capacitor will "feel" like at a particular frequency, thats 1 / (2pi f C).
>>2939202 (OP)
anyone ever try to DIY a grid-tie electronic load? i've made smaller FET-based loads but heatsinking hundreds of watts (much less several kilowatts) is such a pain in the ass.
Anonymous
8/25/2025, 10:28:02 PM
No.2940758
[Report]
>>2940759
>>2940722
Thank you for your response. I did not expect anyone to come up with satisfactory answers right away but I appreciate anything as I am arguably stuck.
I have done a little thinking and a few substitutions real quick to make sure I am not missing anything I never thought about from a new perspective.
>>2940722
>the formula is I = C * dV/dt
Well kind of. I want to say in isolation this is true and no different from stating that |Z| = 1/jwC and thus |Z| ~ fC and any DC component is removed.
>>2940722
>if the switch is open and current cant flow (I = 0), then dV/dt = 0 also and the voltage across the capacitor isnt changing
We are still in agreement here. I understand this as a resistive divider comprised of C22 and S3. With S3 being an ideal infinite impedaance (I gave it e9) it doesnt matter too much what the rise time is, C22 will be lower impedance and thus the gap will drop the entire voltage. With C21 having been charged (its the premise), implying there was a non zero dV/dt it can be assumed a steady state is reached where the 1kV is dropped across S3.
But this phenomenon in itself is aready a weird racinf the turtle thing. There is dV/dt, so current flows, so V on both sides matches, there is no more dV/dt. I guess one side just lags behind the other, as hypothesized earlier.
Next the switch closes. Charge from the upper node is removed and in the lumped model this is only governed by R32 and L11. Charge is also removed from C21 (it is obvious individual charge carriers will not jump ideal caps please do not...).
Does this then mean when C21 = C22 there can never be more than 1/2 of the charge going through the gap? Sort of as if you looked at both caps like it was one.
If I have X charge on plate 2 of C22 the same is expelled from plate 1 of C22 and since C21 and C22 are connected it must be expelled from plate 1 of C21. But with the connecting node being not neutrally charged, but 1kV, the charge expelled from C21 plate 1 is replaced. (...)
Anonymous
8/25/2025, 10:32:21 PM
No.2940759
[Report]
>>2940761
>>2940758
(...) all the carriers the gap can physically discharge are those on C22 pad 2. With those completely removed there now is room for 1 C(apacitance) worth of charge on pad1 and C21 pad2 will provide it, but they will share equally as that is the least entropy for the system. So C21 gives up half of it's charge?
I'll try rewriting that in terms of energy and proving it in a sim.
Anonymous
8/25/2025, 10:35:20 PM
No.2940761
[Report]
>>2940759
That's bad news again. I remember how when starting this project my instinct told me coupling cap bigger more boom. So that was what I did. It turned out under fault conditions it would store enough energy to blow a hole right through any tranny.
Anonymous
8/25/2025, 10:51:09 PM
No.2940765
[Report]
>>2940769
And it DOES look like the simple rule to model this is:
The amount of charge a coupling capacitor C22 is able to remove from the first capacitor C21 follows C22/(C21+C22) so never 0 but never 1.
But its not too bad as obviously V ~ Q and E ~ V^2 so removing half the charge means energy wise the integral between 0.5 and 1 over 0.5*X^2 from the total energy that is gotten by integration starting at 0 is removed.
So for those example values thats 88% being removed.
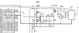
Anonymous
8/25/2025, 11:14:17 PM
No.2940769
[Report]
>>2940765
sorry last time I is spams.
This time with real physics and SI units. Don't ask me about the integrals idk off the top of my head what the integrals and derivatives here would be. Like I said my brain is exploding permanently for months now, much like Sport alleges in taxi driver.
So the energy in J is just gotten from f(1000) and f(500) for the C21 = C22 = 100nF case. And the transfer ratio of energy is then just a matter of 1- (f(500)/f(1000)). Works out to 3/4 of energy and 1/2 charge dissipated in the gap.
Anonymous
8/26/2025, 12:49:54 AM
No.2940790
[Report]
Does anyone have any opinion about whether "DC servo" circuits are a good way to remove DC offset from an audio signal, or is it sufficient to just pass it through a capacitor?
Need to convert my positive domain audio frequency wave to oscillate around ground.
DC servo circuits seem like an appropriate remedy but also seem to be an audiophile thing?
I have a bunch of aa sized 3.7v lithium cells and i want to wire them all together in parallel and make a usb charging bank. 12 or 16 cells. Does each cell need it's own individual charge controller?
Anonymous
8/26/2025, 1:46:53 AM
No.2940802
[Report]
>>2940342
>>2940343
thanks for the info, I'll see if I can get some designs and chips figured out this upcoming weekend. Only being able to control the voltage down to 0.8V should be perfectly fine for this supply luckily so going with one of those chips on the secondary side sounds like the way to go
Anonymous
8/26/2025, 1:47:26 AM
No.2940803
[Report]
>>2940808
>>2940801
You need a BMS between the charger/PSU and battery pack to keep the cells balanced.
>>2940688
>Caps don't avalance breakdown
I meant impulse energy. Like a maximum number of joules for a single pulse of energy.
>>2940752
No, do people even make them? I'd tend to try and get a hold of a 2nd hand grid-tied inverter, that mains synchronous stuff seems like a pain. It's probably not too hard to handle the feedback once you've got a robust pure-sine inverter circuit. But at that point you've already got a switching power supply capable of providing adjustable high-power to any non-controllable resistance of your choice. Like a big power resistor, or a length of nichrome wire in a bucket of water, or just a bunch of incandescent light bulbs pointed out your window. 2kW takes a minute or two to boil a litre of water, so a bucket would give you plenty of time.
If you want to ditch the high frequency switching and magnetics of such a load, you could instead have a bunch of switching FETs that just turn off a binary tree of load resistances. Followed by a smaller linear stage to cover the finer regulation of a hundred watts or less. Light bulbs would be a pain for this since they change resistance with heat, so I'd recommend the nichrome method.
You could also buy or make an electric furnace, if you make one you could arrange the heating coils such that they can be put in series for mains operation or parallel for lower voltage DC operation. If you have any interest in metallurgy, that is. There are other high-power loads you could use, from an additional hot water cylinder element, to underfloor heating wire, to one of those driveway snow melting systems.
>>2940801
There are power bank modules going up to 5S that handle the balancing as well as the charging and output boosting (pic), but they're designed for high current output, not for 14500s. Could do 5S3P with one, but I'd be a bit tentative to put cells in parallel without some sort of cell shorting protection like individual cell fuses.
>>2940803
I found the tp4056 before I posted but i couldn't find anything that said if it was good for cells in parallel.
>>2940808
Try searching for "2S8P bms".
>>2940808
Cells in parallel are electrically identical to just one larger cell, so you can easily use a TP4056 for parallel cells. But even if you use a TP4056 with protection components on it (DW01 + FETs), that's just measuring for overcurrent conditions for the cells in bulk, not for each individual cell. So if one cell dies short, it's going to suck a bunch of current from its neighboring parallel cells. At extreme cases of packs with like 20 parallel cells, you're talking 20 times higher chance of failure, and any one cell failing short will probably cause the fault to produce 20 times the heat energy of that one cell, causing a fire. You have a few options:
>ignore the increased risk because you only have a couple of parallel cells, tool batteries do it after all
>put fuses on individual cells
>go for all series cells instead
>put 1S BMS circuits on individual cells
All that said, the TP4056 is not what you want for a power-bank. It's a charge control chip, but only charges at 1A and produces over a watt of heat while it does so. There are dedicated power-bank modules that handle charge and discharge, as well as bulk protection and balancing of any series cells like I described here:
>>2940807. They can often input and output current at higher rates using USB QC and PD protocols.
>>2940813
I've never seen a parallel BMS, in person or online. Ideally it would handle both series balancing and parallel overcurrent.
Anonymous
8/26/2025, 2:20:31 AM
No.2940817
[Report]
>>2940822
>>2940816
Sorry, a 2S BMS for each pair of cells, with the BMS boards' inputs wired in parallel to each other.
>>2940807
>I meant impulse energy. Like a maximum number of joules for a single pulse of energy.
I think one could do that and it would be auseful parameter. You could even do the good old SOA graph only that it would look less complex than a tranny.
But you could probably aswell jsut give a figure for thermal impedance, ESR and max operating temperature. That shzould do since, the way I see it, caps are only limited by unironically melting something when you dissipate too much across the ESR. Other than that it's Vmax that is given.
>>2940816
>Cells in parallel are electrically identical to just one larger cell
Correct. Unless you go wild with the things you do to cells or caps, which isn when you want to consider the non ideal nature of the parallel connections. Many mfgs use nickel strips with fuse like characteristics to shed cells in the case of a short, which implies those strips have considerable resistance.
>>2940808
>>2940813
>>2940816
Idk you guys... but what is a 'parallel BMS' even supposed to do or... measure? Unless I'm getting the term wrong. But if you takw two badly matched cells and parallel them they will always be at the same voltage and there's nothing you can measure about them individually or do about it if you could measure something.
Unless this 'BMS' is in series with each of the cells in which case it's more of a power path controller than a BMS.
>>2940817
Can you sketch that? What's the point? Higher current capability BMS ?
>>2940822
This thread again.
Parallel BMSs are possible if you gate each cell with, say, a mosfet.
You get some power loss, might as well do 8S with BMS and use DC/DC converter.
If you define “management” broadly enough you could detect cell differences with a current shunt, so you’d know which one to replace.
Most vendors don’t want you to replace individual cells for economic reasons, and they definitely don’t want to shell out for 50 A mosfets for each cell (even though, in bulk, they’re like 50 cents each)
Anonymous
8/26/2025, 3:06:17 AM
No.2940825
[Report]
>>2940828
>>2940823
…
I should point out that while there’s little to no—or perhaps negative—interest in making parallel bms (I mean balancing) in the commercial sector…there’s nothing stopping anyone from DIYing such a solution since you probably have other interests than to sell batteries at insane mark-up. An single 18650 cell costs them under $2.50 each.
There was another thread on here about power tools not having cell balancing. The tool scientist(?) youtube channel looked at a bunch of power tool packs and even though the chips they were using supported balancing, they weren’t using it. Which is pretty indicative of their real goals here.
Anonymous
8/26/2025, 3:16:41 AM
No.2940828
[Report]
>>2940822
>what is a 'parallel BMS' even supposed to do or... measure?
You know how the overcurrent protection of a 1S1P BMS board switches off a MOSFET if you push too much current into or out of the cell? It's that, but replacing the fusing nickel strips you talk about here:
>Many mfgs use nickel strips with fuse like characteristics to shed cells in the case of a short
If your cells are sufficiently well-matched and high quality, no problem. Even then, you'd be better off in 99% of cases just using fewer bigger cells. The use of 18650s in EV packs baffles me, I guess it was an economies of scale thing but I think Tesla is still using cylindrical cells. But for hobbyists trying to make the most out of scavenged batteries, I'd recommend some method to prevent cascading cell failures.
>>2940825
>there’s nothing stopping anyone from DIYing such a solution
Well there's one factor, the lack of any ASICs that can do so. Bust out the MCUs and program away, but there's fundamentally a reliability factor when dealing with code. It's just easier to slap a DW01 (or equivalent) on each cell.
Anonymous
8/26/2025, 3:18:36 AM
No.2940830
[Report]
>>2940839
>>2940715
I honestly don't understand what you're saying. Could you try to explain what you're tryina do and what is it that you don't understand a little better? I'm not sure I get what you mean.
>>2940715
>If youre charging fast enough the coupling cap will be low impedance as the dV/dt across it is high
Well, imagine the RC circuit on the picture. The voltage across the capacitor is given by Vc = Vin * (1 - exp(-t/RC)) right? The current on the capacitor is equal to the current on the resistor (for they are in series) so Ic = Vin/R * exp(-t/RC). The impedance is then given by Vc/Ic = R * (exp(t/RC) - 1). So yeah, at t = 0, Zc = 0 and as t approaches infinity Zc grows without bounds.
>>2940823
Like I said calling a power path controller a BMS is a bit of a stretch.
But I get your semantic argument. You are employing a system to manage batteries. BMS. Got it.
>Picrel
It's just lame. Also doesnt match experimental results but what do you expect from oversimplification.
So I'll just put it like that:
Up to C1/(C1+C2) of the charge can be transferred.
Also up to 1-C2(C1+C2)^2 of the energy can be transferred. (I didnt test this it's intuition).
Anonymous
8/26/2025, 3:34:39 AM
No.2940837
[Report]
>>2940833
>Like I said calling a power path controller a BMS is a bit of a stretch.
I think the point is that your regular BMS with all its BMS features could have a parallel power path control feature added. Especially for packs with series and parallel cells.
Anonymous
8/26/2025, 3:37:29 AM
No.2940838
[Report]
>>2940844
Anonymous
8/26/2025, 3:38:10 AM
No.2940839
[Report]
>>2940843
>>2940830
>Explain what do:
Okay:
Imagine a boost converter. But it's got no smoothing. Also the load is behavioural. When it reaches a certain voltage the load transitions from high to low impedance.
Easy peasy so far. We load the inductor up, we cut thr current, the inductor discharges into a capacitor (or stray capacitance), resulting in asinusoidal output with the SRF of the LC. Now the behavioural load is triggered, goes low impedance and the energy that was in the inductor and did transfer into the capacitance discharges through the load. Like a normal RC discharge.
Mhmkay now lets say some doofus might occassionally short the output. We dont want that that would be very bad, if we dont want to resort to active feedback current through our inductor skyrockets in no time.
So to isolate the output we place a cap ins eries with the load.
Since the LC tank gives a sinusoidal output, aka we do have non zero dV/dt we should get some transfer through the series cap. Coupling cap, whatever.
So now out behavioural load goes low impedance again. What happens next?
|Z| of our series cap was governed by SRF of the LC tank thus far. It's known that the output, when it transitions, produces rise times in the single digit pS range. So assuming an ideal series C the |Z| remains low. What next, the initial transient is over, the load is now a steady low impedance. What governs |Z| of the series C? Is there a dV/dt and where would it come from? If the cap is low impedance nothing will drop across the cap and everything across the load. If the tank capacitance voltage completely drops acros the load, the tank capacitance and the load impedance decide the dV/dt, right? This in turn decides |Z| of the series C. So is it sort of a downwards spiral? High |Z| means slow dV/dt on the tank C means even higher |Z| ?
It's all fucked up in my mind.
Anonymous
8/26/2025, 3:44:34 AM
No.2940843
[Report]
>>2940839
What I am getting is
>>2937767
for current. And it checks out when tracing voltage in the tank. Fucking current goes back into the tank several times during the whole thing.
It's gay.
>>2940838
I am still calling it a power path controller but I get the idea and see the point.
Then again I believe all of /DIY/ seems autstically anal about cell matching and balancing.
It's a bit like sharpening your spade on a fine whetstone.
Does it make a difference? Sure. Does it make sense, considering what your time, spaces and whetstones are worth? Nah not much.
Just put them in aprallel and slap resistors. Just my 2 ct.
>>2940844
I think tool batteries don't use a BMS because it takes longer to recharge the pack. Ain't nobody got time fo 0.5C on a worksite.
Anonymous
8/26/2025, 4:44:05 AM
No.2940854
[Report]
>>2940866
>>2940852
>I think tool batteries don't use a BMS because it takes longer to recharge the pack
I don't understand any of this. Tool batteries do have a BMS, at least for monitoring for overcharge, overdischarge, overcurrent, and overtemperature conditions. They measure the voltage of each of the 5 lots of parallel cells, and cut off charge/discharge when even one gets to its threshold. Many even have the internal hardware for cell balancing but simply don't enable it in the firmware, as is the case with both Bosch and Milwaukee if I recall.
And cell balancing doesn't make your charger take significantly longer to charge. If you balance with each charge, there should be fuck-all balance current required, ideally less than 1% of the charge current, so you just need to be sure that your balance circuitry can handle the required currents to balance live. If you've got resistive balancing, then your charge will take 1% longer. If you've got switched inductive balancing, it shouldn't take any longer at all, and the balancing process can even continue during discharge. If balance charging is taking significantly longer than non-balance charging, your batteries are fucked.
Why does any part of a BMS imply charging at only 0.5C?
Anonymous
8/26/2025, 5:11:20 AM
No.2940863
[Report]
>>2940852
I don't much about lithium batteries other than they need more care than the old nicads and if you don't treat them right they go up like a road flare. I could go on a whole rant about how the tool companies intentionally design their batteries to fail sooner than they should and create things like coffee pots and heated jackets to put even more strain on the batteries. They want you to buy more $129 batteries you can get from China for $40.
Anonymous
8/26/2025, 5:23:37 AM
No.2940866
[Report]
>>2940852
Why do you think slapping a BMS to shifty some current from here to there would mean it takes longer to charge your pack? I would say quite the opposite and you can get more energy in there in the same time also you can ramp them up harder.
Also. wherw did I
>>2940844 mention tool battery packs specifically, or do you mean I was implying it because the regular anal thread? I see this sentiment outside of those threads too and it's still autistic. Many such efficiency or quality hunts seem to be driven by autism and have left common sense behind long ago.
>>2940854
What you're describing would at least make sense. I would not either design a system consisting of tool and pack in a way where I put part of the BMS into the tool and the other part in the charger. I would go exactly that road and put the 5 cents of parts in the pack, whwre it belongs, this way not even scenarios can fuck it up where i's uaed with a 3rd party tool, abused for whatever, shorted or idk.
>significantly longer to charge
So theres different way to balance, some dissipate energy, others just shift it frlm here to there. In the latwe case I would argue on average you get more charge in the same time. Imagine you're in constant current. You can allow a slightly higher CC if the BMS on the inside redistributes a relevant amount. Otherwise you'd have to make sure to baby the cell that draws the most. So you enter CV with a set of cells that are all equally full and should enter CV. Fonsider that someone who needs to get things done now takes the pack back out kf the charger whenever.
Yeah if you want to END charging with balanced cells. That is going to take longer BUT this will also mean you stuffed more charge in there. Else you just leave it at CV until cutoff current and you cut it. At this point some cells might still had considerable current, jist not the average.
So yeah absolutely with this anon. BMS won't cause slow charging, faster even for many scenarios IMO.
Anonymous
8/26/2025, 10:48:20 AM
No.2940890
[Report]
>>2940896
>>2940945
>>2940833
I usually hate schematics drawn my modern programs, but I love this one for some reason.
Maybe it's the background color.
Is this LTSPICE or some other derivative?
Anonymous
8/26/2025, 12:23:03 PM
No.2940896
[Report]
>>2940945
>>2940890
HAHAHA jokes on you, that's KiCAD!
>>2940807
>No, do people even make them?
yes but they're $$$. i've thought about resistive means (nichrome, space heaters, etc.) but it's a pain in the ass due to fixed resistance values. if i wanted to go that way i think i would instead just do a bucket of salt water and some big stainless steel electrodes, where i could just vary the electrode distance to target a specific current.
>>2939202 (OP)
>look into viability of repairing something
>find out the engineers chose a retarded custom part that is no longer made
why are they like this?
Anonymous
8/26/2025, 5:25:04 PM
No.2940945
[Report]
>>2940890
Yeah like
>>2940896 said
its just kicad with one of the standard themes, maybe I modified the theme slightly but not much. Has built in frontend for spice.
>>2940943
Suppliers have female sales reps for a reason.
In an engineering company it’s like shooting fish in a barrel.
Anonymous
8/26/2025, 5:27:48 PM
No.2940948
[Report]
>>2940947
from an engineering perspective maybe these highly integrated modules offer better performance and are more compact -- and the enginerds get to stare at stacy's tits... but i can't believe all of this can possibly offset the costs of paying big $$$ for a custom part when an off-the-shelf part can do 90% of the job for 60% of the cost. it seems like pure retardation.
Anonymous
8/26/2025, 5:37:32 PM
No.2940951
[Report]
>>2941097
>>2940947
>be me
>first month on the job
>first job
>assigned to some product that will be an add on module to an existing one
>the existing thing has 2.54mm spaced 1mm drills there
>there was some. clearance issues I dont remember but the socket would be relatively tall
>still found a pretty standard part
>need one to physically try but ofc cant order just one, also we get the boards assembled so have little control over who will supply the parts and have no channels basically
>email a few companies if I can have 1 (1) pinheader for an upcoming design
>get a really kind response, male sales rep, asking if I have time that week
>yeah sure why not
turns out that guy would personally get in the car, drive through half the country and bring me my pinheader
the face when the guy who asked for one (1) pinheader lieterally wanted one (1)/pinheader.
Idk is it the autism?
Anyways female sales reps might make sense.
Anonymous
8/26/2025, 5:43:29 PM
No.2940952
[Report]
>>2940960
>>2940900
> space heaters as loads
I use a few space heaters in parallel, and then adjust with these lower wattage (higher resistance) jamberry nail drier heaters as desired, i just switch them in with regular light switches as they’re less than 600 W.
It’s also a good use good use for an old ups unit with no battery. Hook up a triac dimmer on something to load to the ac side for microadjust.
Anonymous
8/26/2025, 6:11:23 PM
No.2940960
[Report]
>>2940952
This. Always have incandescent lights and heaters around.
>>2940752
Is the requirement that is being discussed actually loading the grid or is it about shedding load, limiting current or voltage?
Does it need to be spot on?
>Dissipation is a pain
Oil and water are your friend. And yes as long as you dont chuck a ton of salt into it you can just hook a 1R up to mains anc chuck that in a barrell of water.
Also littke business idea for you: Develop and sell the following: Electronic grid load but it only works with cloud connection and is a miner. KEK
Anonymous
8/26/2025, 7:22:57 PM
No.2940973
[Report]
>>2941026
So much discussion regarding lithium charging. I never botered, you just buy the IC and copy the reference layout.
But I wonder:
People always make such a racket regarding the charging profile and what not.
If we discount abnormal conditions like deep discharged cells, isn't it just a matter of a target voltage souce followed by a current source, so say you regulate 4.2V and then regulate 500mA. The current regulator will just drop whatever voltage it needs to drop to hold the 500mA, once the output arrives at 4.2V the current regulator just remains maxed out and the voltage regulator keeps the 4.2V steady. Probably add a simple comparator circuit that locks out once charging current falls below some threshold and you're done, no ?
Stupid charging profile will happen au naturel, only depending on the batteries characteristic.
Anonymous
8/26/2025, 8:51:22 PM
No.2940995
[Report]
>>2941003
Sensor question, If I am replacing a thermistor in my fridge, does the brand quality matter and if so which brands? I am just going to cut the wiring and wago the cables together.
Anonymous
8/26/2025, 9:42:03 PM
No.2941003
[Report]
>>2941051
>>2940995
Doesn't matter. Not with bog standard components and as loose requirements. Chuck any kne of the correct specs in there.
Anonymous
8/26/2025, 11:09:28 PM
No.2941026
[Report]
>>2941038
>>2941044
>>2940900
Yeah but nichrome on a hogh-power buck converter, or lots of nichrome coils switched automatically with a series of FETs, can act as a proper CC/CV load with effectively instantaneous feedback. The switched method, if you had just 6 different lengths of nichrome, would cover a factor of 64 different resistances (e.g. 2560W to 40W), and then you could use a linear stage to cover for what remains (0-40W). With enough filtration, or soft enough switching, I think the output would be pretty smooth. Not sure if you could use an analogue feedback loop and comparators, or if it would need to be digital.
If you can get the magnetics, the buck converter method is definitely easier.
Also both methods don’t make chlorine gas.
>>2940943
If you’re lucky it’s just a cheaper lower-spec version of another product with the same dimensions. Otherwise it’s only an IGBT module, even if it doesn’t fit the original spot it should be possible to bodge something in its place.
>>2940973
Yeah so the simplest stuff is the CC/CV profile, but any decent charger also has that low-current cutoff because holding the battery at 4.2V is bad for its lifespan. Good chargers should probably also have the capability to charge at a lower current if the battery is deeply discharged, usually 1/10th the normal charge speed, can probably also do that with a comparator that messes with the current sense/set resistor. Usually the current set point is adjustable via resistor, but I also like being able to adjust the endpoint voltage, as one can make batteries last longer with a lower charge voltage. But then finding a protection circuit that also has a higher undervoltage threshold than the shitty DW01’s 2.4V is tough too. I think the DW07 is decent, I think I also managed to find one for LiFePO4 cells.
Anonymous
8/26/2025, 11:47:55 PM
No.2941038
[Report]
>>2941039
>>2941026
So you agree people are just retarded? I mean thats nothing than an adjustable linear reg, an OP and a shunt in my mind. And the behaviour of the system actually comes from the cell, you just give it 4.2V and a current limit.
And people act like it's science.
Anonymous
8/26/2025, 11:53:21 PM
No.2941039
[Report]
>>2941044
>>2941038
Easiest method is just a 4.2V regulator plus a current limiting resistor, if you put the resistor before the regulator I think it works faster. But if you want to add proper CC action you’d be better off with a dual op-amp IC and a pass transistor and a few diodes, and your current sense side is going to be kinda funky. Then you add the cutoff threshold, and if you care about overtemperature thats another comparator, it’s always going to be more cluttered than an ASIC, and probably more expensive than a cheap unit like the TP4056 too. It’s an option if you want to make do with the components you have lying about, but if not, why bother?
Anonymous
8/27/2025, 12:06:07 AM
No.2941044
[Report]
>>2941039
Well... that's literally what I said further up.
You just slap the IC. It's what I've done so far. It just dawned on me that once again people are retards and speak of the charging profile as if it was anything but as basic as it gets.
Same goes for
>>2941026
desu. I've alluded to most if not all of the details.
I never thought of a resistor, yeah, thats even simpler, one could say really sad but heh.
2 compartors for a most basic circuit (well more complex than the resistive current limit).
Why?
I mean you'll need at least a linear anyways. For the target voltage. Now since you need a 3 lead thing anyways you might aswell just get an adjustable lin reg. Same size weight price etc.
If you got that you need one comparator that manipulates the adjustment divider when the target current is met on the shunt. That's it really. Could do it using an OP so you get some continuous regulation.
Oh well I already promised someone what my next project will be and it wont be a charger but a motor controller for electric bike. Got two big ass forklift hydraulics series wound motors for it. It'll be entertaining.
Anonymous
8/27/2025, 1:15:49 AM
No.2941051
[Report]
Anonymous
8/27/2025, 6:35:55 AM
No.2941097
[Report]
>>2940951
>that guy would personally get in the car
understand that this is their job:
connect with unknown manufacturers,
smoke them out to see if they could become a future million dollar customer
or yet another VC-backed startup disaster
Anonymous
8/27/2025, 8:45:37 PM
No.2941231
[Report]
>>2941240
Anyone has experience using starter motors in projects? Can they be run continuously without problem? I don't really need crazy torque or power, but it will need to run for quite a while (half an hour to maybe an hour tops). I know in a car you're not supposed to do it but in that application it has to do with the battery and with the fact that there's power needed to crank the whole engine. I don't put that much load on it, would it survive? Would it last?
Anonymous
8/27/2025, 9:16:48 PM
No.2941240
[Report]
>>2941242
>>2941231
They can not run continously under 12V and load. But you can drive a car with a dead engine bit by bit with it. Until you get greedy and burn it out.
>it has to do with the battery
no the starter
>I wont out much load on it
Well then reduce the voltage it wont even be able to draw much current should load go up. It will dissipate the little power it looses.
But: WHY?
You have bot given one single reason why you'd want to do this. And this is sort of typical for /DIY/, poibtless decisions to the max.
There is two appeals starter motors have: The solenoid is built in and good for several kA.
They are optimized to draw several kA at 12V for short periods of time. They will unironically put out 10s of hp.
So:
Yes it will not burn out in continous operation if your unspecified load is low enoigh.
And it will be shit. Whatever it is.
>>2941240
I want to make a shredder for 3D printer scrap so I make new filament, the motor is for powering the shredder. I found some really really cheap around here and thought about using them for it.
Would washing machine motors work better?
Anonymous
8/27/2025, 10:40:44 PM
No.2941258
[Report]
>>2941274
>>2941242
I don’t know about any brushes in the motor, but you could probably run it continuously on a low voltage with a PWM speed controller. So long as the PWM speed is fast enough the FET wouldn’t need to cope with anything other than the rms current through the motor. But it’s still going to be several amps, meaning a somewhat expensive dc power supply.
A washing machine motor can run directly off mains, and if it’s a brushed universal motor you can control its speed with a TRIAC speed controller. If you don’t need variable speed, then even an induction motor will work, you’ll probably need a pretty extreme gear reduction regardless. Personally I’d be looking out for mains gear-motors, i.e. induction motors with a worm-drive already bolted to them, such as what you find in engine hoist winches or garage doors.
Without a gear reduction you’ll probably find it draws more power and stalls more easily.
Anonymous
8/28/2025, 12:05:58 AM
No.2941274
[Report]
>>2941275
>>2941242
>washing machine motor
Look. They all will do the job. Every electric motor will convert eleczrical to mechanical energy. Now if I was you I'd just get a commercial unit with specs that are known and defined, fit my requirement and comes with a stabdardized or at least simple to work with mounting flange.
But yeah a washing machine motor will definately have the power required and is at least made for continuous operation so it is more likely to perform well in that capacity than a starter and assuming you have mains and assuming the donor washing machine is from your area you will have the benefit of the power supply being sorted. Are you russian by any chance?
Meanwhile I'll wonder how on earth a single guy accumulates so much 3D printer scrap that it seems worth recycling into filament and also is too much to just manually cut and smash.
>>2941258
Many washing machine motors now are brushless motors. Usually the mfg is proud of that and puts a sticker on it. So it's easy to ID.
Anonymous
8/28/2025, 12:08:30 AM
No.2941275
[Report]
>>2941276
>>2941274
>Are you russian by any chance?
No but I'm a third worlder.
>how on earth a single guy accumulates so much 3D printer scrap that it seems worth recycling into filament
Give it enough time and you just end up with quite the pile...
Anonymous
8/28/2025, 12:14:48 AM
No.2941276
[Report]
>>2941275
>quite the pile
So it's too much to idk, stuff it in a big bag, jump on it, maybe go at it with a hammer until required size?
Because
>Give it enough time
sounds like its a single or at best slow periodic occurance. And I'm just saying that maybe construction of a device that will do a job for you might end up being more effort than just doing the job if the job isn't that much after all.
Hello, /ohm/. I have a project coming up that will involve crimping on the order of a hundred connections of various kinds, some small and fiddly. A failed connection would require picking through a rat's nest of wiring later. What's a good crimping tool that won't make me hate it? Are there any suppliers of connectors I should avoid or seek out? Also, there's soldering to be done, and I've been getting by with el cheapo basic irons. What's a halfway decent soldering workstation?
Finally! USB isolator module.
I'm even pretty happy with the isolation distance on the board. Only where the DC DC sits it gets a bit closer but fine for 1,5 kV.
What's that switch? Seems to ground the optos cathode. So I guess it enables the opto, no idea what that thing even is for though. Enable the IC?
>>2941313
Get a western name brand crimping tool. Even for simple and small projects. Yes they are expensive. But crimping tools is one of those things where quality really matters and makes the difference between does the job and endless frustration. Get a cheap eastern one: Connectors will stick in it after crimping, it will rip connectors apart, crimps will have high resistance or just slide out, connectors wont mate...
Soldering:
Recently shilled in another thread what I'm working with. An atten close, silverflo 8586D III Pro, for 30 bux. Does the job, has air. Save money on the iron. Do not cheap out on tips. Good tips cost money. Cheap tips, not cheap irons will frustrate you.
Get a soldering transformer for stuff that needs 200W.
Anonymous
8/28/2025, 5:26:07 AM
No.2941336
[Report]
>>2941337
>>2941335
>But crimping tools is one of those things where quality really matters and makes the difference between does the job and endless frustration.
Which is why I asked for recommendations of a specific model.
>Do not cheap out on tips.
What tips would you recommend?
Anonymous
8/28/2025, 5:34:35 AM
No.2941337
[Report]
>>2941509
>>2941336
>Which is why I asked for recommendations of a specific model.
You have not explained which connectors you are looking to crimp. So how can anyone recommend a specific tool? There's great likelyhood that none of the regulars here even has any experience with the connectors you're looking to crimp as there is virtually infinite of styles of crimps and associated tools.
>What tips would you recommend?
If you go with what I recommended its something something 900 tip. Just search online for 900 soldering tip and you shall find. If its a couple of bux per tip its good. If its several tips for 3 bucks it's lightweight mystery metal, needs 400 degrees C to do anything and cools to basically back to ambient upon contact with anything.
Light weight is a dead giveaway for a shit tip.
Also do not get bare copper tips that is ancient technology.
Ok, /ohm/, I got two questions, both very basic and perhaps kind of dumb.
1. Do microprocessors and microcontrollers have a set amount of current they take in, regardless of the amount of current that a power supply can give them?
2. What are some good, well-documented ICs for making a 120VAC to 5VDC switched-mode power supply? I'm specifically thinking of making one to power a 5V microcontroller (specifically the Atmega328p) from mains voltage for the purpose of controlling temperature and humidity, so I'm guessing my output current would probably be about 300mA.
Anonymous
8/28/2025, 7:51:54 AM
No.2941361
[Report]
>>2941335
CHANG!? WHY DO YOU TREAT ME WITH DISCONTEMPT??!
The thing sucks ass. Connection craps out.
>>2941358
You provide them with a voltage, more often than not either 5V or 3.3V. Depending on activity they will then draw current as needed. The datasheet typically gives you estimates how much current they will draw under various conditions.
>300mA.
Havent checked but my suspicion is making a 328p draw 300mA will fry it fast. Like I said: Check the datasheet.
>What are some good, well-documented ICs
They are all well documented unless you go the extra mile to track down the cheapest and most obscure chink chips deep south east asia has to offer.
VIPER22A is one of my gotos.
Just do a web search or check with the usual suspects like ST Ti AD ...
Also if you just need the thing to do something that is actually novel with it: Buy it. It will be cheaper.
If you want to do this in order to learn something:
Design and build it as discrete as possible.
Buy chip, copy reference layout -> 0 leranings.
Anonymous
8/28/2025, 1:18:56 PM
No.2941392
[Report]
>>2941509
>>2941313
If you want a soldering station that makes a variety of work both comfortable and fast, I’d recommend some cartridge-tip system with a short tip-to-grip distance. From what I’ve seen, you’re looking at some T12 pencils, or basically all T215/245 pencils, maybe SH72 tips or Thermaltronics tips or whatever too. Cartridge tips such as these respond faster to thermal loads and can be more compact for the same power rating. It’s hard to recommend a T12 station since they’re not the most reliable or well built, while the handheld USB irons aren’t nearly as ergonomic. T245 stations tend to be pretty expensive too. If you look on the “custom stm32 t12 station firmware” github page you’ll see recommendations for particular T12 controllers, and some hunting about might get you a station with the right pencil and that allow you to use an external non-chinky 24V brick, but it will be a hassle. The PSU in my T12 station hasn’t died but the MOSFET did, though I replaced it and it still works great.
I’d recommend investigating the crimping and soldering services from people like JLCPCB too.
>>2941335
The dinky little isolated power converters on those aren’t good for much, I’d recommend a USB isolator with a power input.
>>2941358
As the other anon said, they draw what they need to.
As for ICs, the TNY series off-line switchers are common, but the good-old TL494 with enough supporting components is good too. Especially if you need it to be isolated, as the TL494 can work as a push-pull converter with a normal transformer instead of a flyback converter that needs a more specialised flyback transformer.
“Off-line” Is the terminology you want, browse some manufacturer websites and see what solutions they have for you.
It’s also an option to use a capacitive dropper, if you don’t need an isolated supply and your supply current is sufficiently low.
Or just use a spare USB adapter. Or for max reliability, use a mains frequency transformer.
>>2941337
>You have not explained which connectors you are looking to crimp.
Various 2.54mm JST, 2.54mm Dupont, Molex micro-fit, 3.7mm insulated fork, m4 insulated ring, IEC spade.
>So how can anyone recommend a specific tool?
Mention a good brand or product line with offerings that cover typical use cases, or instead that it's a fragmented market in which there are only ad hoc limited specialty options, and I'll need to track down the individual worthwhile tools from multiple companies.
>what I recommended its something something 900 tip.
See? Like this. You don't know about what sort of soldering I'll be doing, but you gave a targeted suggestion that covers a variety of use cases and lets me focus my search.
>>2941392
Thanks for the input. Thoughts on this?
https://www.amazon.com/FNIRSI-DWS-200-F210-F245-Temperature/dp/B0D8YBWWB6
It's an early search result that seems reasonable at first glance. Probably not the longevity of a more expensive unit, but the soldering will be in occasional service to other hobbies rather than a hobby itself, so I'm not too concerned about that.
>I’d recommend investigating the crimping and soldering services from people like JLCPCB too.
Not really viable in this case. I'm not concerned about the painstaking detailed nature of the project, I'm just looking for a crimping tool that will do a good job.
Anonymous
8/29/2025, 1:44:04 AM
No.2941515
[Report]
instead of using 8 DACs to output voltages, I want to use one DAC and a multiplexer chip to send voltages to 8 sample-and-hold circuits
I don't really have a good intuition about whether I'm just going to cause myself a headache, is there anything to be said for that approach?
The voltages only need to change every few seconds.
Anonymous
8/29/2025, 2:29:13 AM
No.2941528
[Report]
>>2941532
>>2941509
I'd say that's overkill, there's small enough T245 tips for 0805 if not 0603 use, and T210 tips are capable of soldering XT30s, probably XT60s too. T210 tips are only needed for really fine work, and T245s are only needed for exceptionally heavy work. Seldom do you need both options.
Feature set and everything looks incredible for that price, considering I paid a third of that just for a T245 stand, but it makes me wonder what the quality control and reliability is like. I'd strongly advise you to buy something with plenty of reviews, especially one or two in-depth video reviews so you can see the ins and outs.
Anonymous
8/29/2025, 3:13:45 AM
No.2941532
[Report]
>>2941528
>but it makes me wonder what the quality control and reliability is like.
From the reviews, it appears to be mid-grade Chineseum. Will probably work, but there's a non-negligible chance of a random problem. However, there seems to be actual customer support for that one.
https://www.amazon.com/gp/customer-reviews/RZ63FKWUMUFQF/
Anonymous
8/29/2025, 3:14:03 AM
No.2941533
[Report]
>>2941571
I made this solar charge controller board, and it doesn't work.
The IC is a CN3795, and it's a buck-converter that monitors its output current and input voltage. It performs an approximation of MPPT action by preventing its input voltage from going below a threshold set by resistors, I've set it to 18V. It performs CC/CV regulation to charge the battery, with the current threshold set by the sense resistor, and the voltage threshold set by another voltage divider, I've set it to 12.0V because I didn't have the resistors to set it to 12.6V on hand. It also works as a buck converter even without the presence of a battery, which is definitely a nice feature.
When I connect it up with a resistor instead of a battery, it will happily dump over 10W into the load, it seems to have no trouble whether the panel voltage is above its MPPT setpoint or limited by it. When I connect my 3S 18650 battery to it however it draws like 3mA, even though its voltage is 11.5V and the output is clearly 12.0V, the voltage at the screw terminals drops to 11.5V when I connect the battery. The battery charges fine on a CC/CV charger at half an amp at least, so I can only conclude that the IC is just shit at operating when the voltage output is close to its setpoint. Do I have to construct a CC/CV variable load? I think I can make one just with a CC/CV PSU with a big resistor on it.
That said, even when powering a normal load, I'm getting some pretty bad ringing on the switching node at 1MHz, with a decay time constant of 5uS or so. It's meant to switch at over 300kHz, so it's really not dying out before it switches again. I hope a pair of 0805s is enough to eat up this energy, because that's the series footprints I've got to work with for the snubber network I left unpopulated.
Any insights?
Anonymous
8/29/2025, 5:41:23 AM
No.2941571
[Report]
>>2941533
Hmm. The snubber definitely got rid of the noise (2.2nF and 470 ohms), but didn't solve the charging problem. I made a makeshift constant-voltage variable load by putting a power resistor in parallel with my variable power supply, and found that at 11.4-11.5V or so, the charger will put 0.47A into the battery just fine. But then when the voltage increases to 11.7V, it drops right down to 20mA. You then have to reduce it back down to 11.4V for it to start charging at 0.47A again. The charge LED remains on throughout all of this, so it's not terminating the charge like is described in the datasheet. But maybe it's still the intended charge termination cutoff procedure. I think I'll bodge an extra resistor on there to get it charging up to 12.6V and see how it fares.
Wait but there's apparently enough voltage drop to the load that it is actually terminating at about 12V? And cranking it up to 12.1V causes the red light to turn off, so maybe the snubber did work? Anyhow, I've added another resistor in parallel with R14 and it's up to 12.4V which should be good for now. It was that or 12.66V, damn I really should have put a multiturn trimpot in here.
Anonymous
8/29/2025, 9:28:24 PM
No.2941682
[Report]
>>2941358
> good, well-documented ICs for making a 120VAC to 5VDC
Just use a mini USB charger. It’s a commodity part at this point.
A third of my wall outlets are already replaced with ones that have 2 or 4 USB outs built in.
A secondary source might be to tap off anything with a transformer. Example: if this thing is going to be near your stereo receiver, usually you can tap off a bunch of voltages from that, and maybe regulate them with a 7805—possibly the most ubiquitous IC in the world.
Ok so I've got a humidity sensor chip like the HR202L, but it's only designed for use above 20% humidity, and I've never seen a sensor that goes below 10%. Since I want to measure humidity of filament drying at high temperatures getting below 10%, I'm going to try and get readings of this part beyond its expected range, and you can see how I've expanded the graph from the HR202L's datasheet to estimate what kind of area I'll be working with. That's probably at least 100M for 55C drying of filaments like PLA, probably down below 10M for drying of filaments like PETG and ABS at 65C and above.
These sensors are generally intended to be used with bipolar driving voltage to prevent permanent effects from electrochemical action, with these dry environments that probably won't matter but probably I'll do it anyhow. My problem is that I'm trying to measure 100M of resistance. One neat idea I saw for measuring the resistance with bipolar driving is to use it as the resistor in an RC oscillator, because it's much easier to measure a square wave's period over multiple orders of magnitude than it is to have your ADC circuit switch gains to measure multiple orders of magnitude of a voltage divider. My normal attempt would be with a 74HC14, naturally that's got an awful input leakage current so I'll instead have to buffer it with a high input-impedance op-amp. 5V/100M = 50nA, so I probably want less than 1nA input leakage current. The COS855x chopper op-amps I've got reckon they get 3pA offset and bias current, so I'm good there. Then there's choosing the constant with the capacitor. 10nF seems large enough to not run into stray capacitances, it would result in an RC constant of 1s, which is kinda long but I can deal with it. There's no internal diagram but I'm going to assume I can't use it as a comparator.
Since I want the sensor to be remote to the readout screen/datalogger, I'll have to put the op-amp buffer right next to the sensor chip, maybe the entire oscillator, right?
Anonymous
8/30/2025, 9:01:51 AM
No.2941821
[Report]
>>2941817
Oh FYI I can calibrate the sensor with salts, LiCl especially seems promising:
https://www.engineeringtoolbox.com/salt-humidity-d_1887.html
Naturally I'll need a thermistor next to the hygrometer chip. Man I hope thermal EMFs won't bite me in the backside.
the new black lion audio word clocks use MEMS oscillators. the latest MEMS oscillators are supposed to outperform crystal oscillators. in europe the availability is still poor, the mini wouldn't be ludicrously expensive at $299 but it's probably going to cost around $400 in europe. couldn't i DIY this type of thing though? would i need to order custom PCBs, i don't know how much that would cost?
>inb4 questionable benefit of word clocks
in some cases they have been shown to have a measurable benefit as well as people hearing a difference
https://gearspace.com/board/so-much-gear-so-little-time/41992-does-clocking-rme-fireface-800-change-s-sound.html
Anonymous
8/30/2025, 10:53:19 PM
No.2941929
[Report]
>>2942815
>>2941874
Yeah I bet you could make one cheaper. With an OCXO if you want to make it really stable.
Custom PCBs are in the $10 range, more if you’re getting them to solder parts too, and the shipping can cost a fair bit depending on where you live. I usually only do a PCB order when I’ve got at least 4 designs to get made and shipped at once, though lately I’ve also been getting them to solder tiny SMD components on them too, especially when I don’t have an equivalent part in storage.
Anonymous
8/31/2025, 12:13:50 PM
No.2942021
[Report]
Anyone know of any through-hole chips like the 74CBT3245 that are still in production?
I'm finding other bus transceivers but the fact that this is inherently directionless is really nice.
Can someone help a clueless idiot out? I don't know shit about electronics.
My car's speakers died due to water damage and I need to replace them. The new tweeters don't come with a built in high pass filter but two crossover boxes. I don't want to rewire everything and thus need to put the high pass filter into the A-pillar just in front of the tweeters. From what I can tell the provided crossovers pass the full range signal through to mid/subwoovers anyways, so leaving it out won't be a problem, but they're so absurdly big I can't fit them in there and need to rebuild them.
Pic related is the circuit diagram from what I can tell. I don't really need the ability to switch in the 3 Ω resistor (and I don't know what the fuck the inductor is supposed to do here). Apparently this is called a Butterworth filter or whatever, but all the diagrams I can find for those look different.
I don't know what the top component is. The two options I came up with are
1.) thermistor to switch in the 2 Ω resistor to stop the tweeters from getting fried in case the amp puts out more power than they can handle (seems reasonable). But this and the next option look the same, and the print on it (double squiggly line X50 OMOA) isn't helping
2.) ceramic capacitor in the pF range to do ???
From what I can tell that leaves me with three options
a.) Before I cracked this thing open I thought this was all I needed
b.) If the unknown component is a thermistor this seems like the prudent thing to do
c.) They probably had a reason to put the inductor on there?
The more I have to cram in there the less durable it's going to get, and I can't etch a new PCB, so I'll just have to solder components together in series with the wires, wrap it up in foam and tape and hope for the best, so ideally I'd want to go with a.) or b.). But I have no clue of c.) is necessary.
TL;DR: What's the round, brown thing? And do I need the inductor for a high pass audio filter?
Anonymous
9/1/2025, 1:04:02 AM
No.2942119
[Report]
>>2942134
>>2942111
>What's the round, brown thing? And do I need the inductor for a high pass audio filter?
inductor: yes, the cap passes hi frequencies, the coil kills lo frequencies
by combining their powers, they double effectiveness
brown thing: most likely it's an MOV, used to kill voltage spikes
but its position makes no sense in your diagram
so, best guess is your diagram is wrong
if it were really in parallel with 2-homo resistor, then it'd be right beside it
Anonymous
9/1/2025, 1:48:02 AM
No.2942128
[Report]
>>2942134
>>2942111
If it is where you've drawn it, it could be a thermistor.
If that's a PTC thermistor then it will act like a resettable fuse, though with a normal power resistor in parallel maybe it would more act like a compressor. Allowing 100% of the signal through with low signal amplitudes, and less signal through with higher signal amplitudes.
If that's an NTC thermistor then instead it will do some inrush protection, though I doubt it would do much unless your tweeter is drawing a fair bit of power.
Try asking one of those reverse image search AIs what it is.
Anonymous
9/1/2025, 2:01:40 AM
No.2942131
[Report]
>>2939202 (OP)
Any basic oscilloscope recommendations? I'm looking for 4 channels as a minimum. No fancy functions, just V/s, x vs y, trigger level (obv), and possibly a cursor. Budget ~$500.
Anonymous
9/1/2025, 2:25:45 AM
No.2942134
[Report]
>>2942140
>>2942119
I don't think the diagram is wrong, it's a pretty simple single layer PCB. But maybe I fucked up somewhere, pic related.
Don't inductors kill high frequencies? The 180 μH inductor on this board would work for a ~2500 Hz passover frequency if used in series as a low pass filter. I didn't consider that it'd short out frequencies lower than that in this circuit, that makes sense I suppose. Didn't see anything like that in the high pass filter designs I googled oddly enough.
>>2942128
I just tried that, good idea. The reverse image search tools come up with small, round, brown components, which doesn't really narrow it down much. I was hoping the symbol would mean something to someone, I couldn't find it in any electronic component symbol list sadly.
At the end of the day a resettable fuse and a thermistor would mostly play the same role in this diagram, I think? Inrush current protection sounds important if that's a risk, but I haven't seen that in any other high pass filter diagrams.
>though I doubt it would do much unless your tweeter is drawing a fair bit of power.
They're 3 Ω speakers and I'm just using an aftermarket android radio without additional amplifier, so it probably wouldn't be necessary. Some posts I found on similar things said this is a ceramic capacitor. I don't see how this would make any sense, but I don't know shit about this stuff, so I'm unsure. I suppose it would at least have the capacitance printed on it if that were the case.
Thanks for the feedback.
Anonymous
9/1/2025, 3:26:52 AM
No.2942140
[Report]
>>2942143
>>2942134
>Don't inductors kill high frequencies?
>The 180 μH inductor on this board would work for a ~2500 Hz passover frequency if used in series as a low pass filter
A filter is just a voltage divider with frequency dependent components. If a series inductor and parallel capacitor make a low-pass filter, then a series capacitor and parallel inductor make a high-pass filter. Same applies to RC and RL filters. By putting an inductor in parallel with the tweeter, it acts like a lower impedance than the tweeter for low frequencies, so current preferentially travels through this inductor and not through the tweeter.
>At the end of the day a resettable fuse and a thermistor would mostly play the same role in this diagram, I think?
Yeah, PTC thermistors are often used as resettable fuses. Inrush protection is often used with audio circuits, but more often it's on the input of a mains-powered unit so the initial charging of the PSU caps doesn't trip a breaker. In principle it makes sense to mitigate the turn-on pop you get from a series capacitor like in a crossover, but not so much with a parallel resistor, and I'd hope this amplifier has minimal DC bias anyway, for the woofer's sake.
Well if you have a multimeter it should be pretty easy to measure the component's resistance, at least after you desolder it so it's not in parallel with the resistor. That or you can use an adjustable power supply to put 100mA-1A through the pair and measure effective resistance by proxy of V or I.
Anonymous
9/1/2025, 3:49:49 AM
No.2942143
[Report]
>>2942184
>>2942140
Makes sense, I'll go with the full circuit then. Getting it small enough shouldn't be a problem without board and case anyways, I was just hoping to go with something that requires less connections that, knowing my luck, will probably break a year down the line.
>By putting an inductor in parallel with the tweeter, it acts like a lower impedance than the tweeter for low frequencies, so current preferentially travels through this inductor and not through the tweeter.
But the capacitor has high impedance at low frequencies already. I saw low cost coax speakers that use a singular capacitor or inductor in series in front of tweeter/woofer, so I assume that works at least somewhat. Does the additional inductor in parallel really improve the high pass filter or is it some esoteric audiophile thing? I couldn't find a low/high pass filter with a circuit diagram like this, so I'm just confused/interested why they'd do it like this.
>Well if you have a multimeter it should be pretty easy to measure the component's resistance, at least after you desolder it so it's not in parallel with the resistor. That or you can use an adjustable power supply to put 100mA-1A through the pair and measure effective resistance by proxy of V or I.
Good idea, I'll try that when I have time. I need to resolver them anyways. I don't have an adjustable power supply but I can probably rig something up with an old ATX PSU and some resistors.
Thanks again for the help, I'm in too far over my head to make sense of this with googling around.
Anonymous
9/1/2025, 7:43:04 AM
No.2942184
[Report]
>>2942143
>I couldn't find a low/high pass filter with a circuit diagram like this
term to feed into google mages is ''LC high pass''
Anonymous
9/1/2025, 11:37:17 AM
No.2942205
[Report]
>>2942377
>>2941358
>humidity control
FYI there exist controllers like the W1099 that can control both temperature and humidity at once
>>2939202 (OP)
>>2939202 (OP)
I’d like to ask for your advice and feedback on a breakout board I’m currently designing. The board is based on the LTC3108, configured to output 3.3 V thanks to the VS1 and VS2 pins configured like that. A Peltier module will be connected at the input to enable energy harvesting.
Since this is my first PCB design, I have a few questions:
- Are the traces routed correctly? The wider ones are 16 mil, and the thinner ones are 10 mil. I based these widths on a reference design I found.
- Is the ground plane filled properly, and is it acceptable to connect the GND pads to it using vias as I did?
- Is it safe to route traces under the IC, or could this lead to potential issues?
Playing with isolated buck-boost simulation. Does this primary current shape seem okay? The ST app calculated the transformer should have about 100 µH in the primary. I tried replacing it with a real type (wurth 750313457) which has just 9 µH of inductance.
Anonymous
9/1/2025, 8:11:04 PM
No.2942259
[Report]
>>2942256
ST buck-boost IC
https://habr.com/en/articles/451246/
why does it have an LCLCLC filter with slightly different cutoff frequencies for each? the target frequency should be 13.56 mhz so why not a single LC filter?
Anonymous
9/1/2025, 10:30:43 PM
No.2942284
[Report]
>>2942239
So, you’ve got a whole side dedicated to 3 traces?
I’m not sure you need a backplane at all, plus capacitive loading on those traces surrounded by said backplane but I don’t know what the frequency is. Are you getting this approved for retail sale and keeping the emf low? … this is why ref designs are this way.
Generally high current traces are fat, yeah.
I assume you built one already with wires tacked onto the chip to test it out first, yeah?
Traces look unnecessarily circuitous (that’s an odd word to use on a literal circuit)
>>2942239
A lot of snaky traces that could be minimised if you rearranged where connectors are on the board. Add test-points, probably mounting-holes. Any extra footprints for components you might need in the future too. You may want to consider spacing your pins apart to be compatible with breadboard or perfboard’s 0.1” pitch.
Because it’s a switching converter, it’s best practice to minimise the loop area using a layout similar to the example on page 16 f the datasheet, though it also says the lower frequency makes it less critical for EMC.
The ground layout looks mostly fine, but where the VOUT2_EN trace curves it blocks off the plane a bit between those two vias. Why does the transformer pin 1’s trace even go to the back side in the first place? You can also have the back side traces for PGD and VOUT2_EN just connect straight to the connectors.
>>2942256
I’m not sure about that negative 2A peak in the current waveform. Otherwise, so long as it can handle the 200kHz frequency and 3A peak current, sure. Seems odd that the SW node is going up to 36V when the input voltage is 24V though.
>>2942270
Each stage of a filter influences the frequencies of the nearby stages, especially so when you’re trying to ensure an impedance match on one or both sides of the filter. Only if you calculate or simulate the transfer function can you learn what kind of curve they’re going for. Even without that influence, a chebychev filter will use different effective frequencies to attain a sharper cutoff than a butterworth, which when each stage is buffered does have the same LC constant for each stage.
Anonymous
9/1/2025, 10:57:49 PM
No.2942289
[Report]
>>2942270
> an LCLCLC filter
Looks like a LCCCCCCCLCCCCCCCLCCCCCC filter to me. Last one “only” has 6.
My guess is that they stol^h^h^h^h obtained too many of these capacitors from the back of a truck somewhere.
Odd how the first ones are 500 V and all subsequent caps are 1000 V.
I don’t get it.
Anonymous
9/2/2025, 7:07:33 AM
No.2942377
[Report]
>>2942205
Yeah, I know, but I'm mainly doing for the learning experience. I mostly wanna prove to my boss that he doesn't need to pay for low-quality, overpriced Chinese or Brazilian-made controllers when a domestic-made one will do the job just fine.
Anonymous
9/2/2025, 7:57:01 AM
No.2942387
[Report]
>>2942399
>>2942285
>negative 2A peak
Wurth app note says it's because the L6983 has synchronous rectification. This allows an increase in transferred power, as the primary current is allowed to reverse its direction. Without synchronous rectification there would be a Schottky diode instead. It would block almost all transformer reverse current.
Anonymous
9/2/2025, 9:06:56 AM
No.2942399
[Report]
>>2942490
>>2942387
Yeah but either way there shouldn't be negative current in the inductor. There should be positive current coming from either the positive rail or 0V rail, but I can't understand negative current.
But that's just my thinking from normal inductor buck converters, I'm not sure if that changes because you're using a transformer.
Anonymous
9/2/2025, 2:14:19 PM
No.2942428
[Report]
I hardly understand what's being discussed in these threads, but the ol' brain feeling pretty fuckin huge right now
Anonymous
9/2/2025, 3:58:50 PM
No.2942443
[Report]
>>2942444
What causes this type of corrosion?
It's an ENIG coated PCB and it has conformal coating
Anonymous
9/2/2025, 4:03:29 PM
No.2942444
[Report]
>>2942445
>>2942443
Leaking capacitors and batteries are usually to blame. The corrosive reaction spreads like multiplying bacteria, riding traces like roads. Neutralize with white vinegar before the repair.
>>2942444
There are no capacitors nearby and I bought this TV receiver new a year ago
Anonymous
9/2/2025, 4:11:30 PM
No.2942446
[Report]
>>2942445
Maybe somebody spilled something and didn't tell you. Can you post another pic showing more of the PCB?
>>2942399
I know it's nothing like RF which is just straight voodoo but switching converters really feel a bit like magic.
https://www.we-online.com/components/media/o109025v410%20ANP017c_EN.pdf
Anonymous
9/2/2025, 8:52:00 PM
No.2942492
[Report]
>>2942502
>>2942490
With old school non-synch. converter the negative-going part of the waveform is not transferred into the output winding.
Anonymous
9/2/2025, 9:06:18 PM
No.2942502
[Report]
>>2942490
I see, page 6 describes how the transformer needs to be modelled with a parallel inductance to represent the energy-storage action of it, indicating it to be a flyback transformer. I guess it makes sense that the isolated form of a buck converter uses the same magnetics as the isolated form of a boost converter. Screw that, I’d rather use a conventional transformer with a push-pull or forward topology.
>>2942492
Explains why they recommend the synchronous rectification here and not for other low-power converters.
Anonymous
9/2/2025, 10:01:25 PM
No.2942519
[Report]
>>2942533
>>2942270
>>2942285
one more question... what's the point of C74 and C62 next to Q1? i get that C49/C45 are DC blocking capacitors and L8 forms an LC resonance circuit with Q2 input capacitance of 800 pf (with a 13.26 mhz calculated frequency) but i don't understand why C74 and C62 are necessary?
Anonymous
9/3/2025, 12:43:28 AM
No.2942533
[Report]
>>2942535
>>2942519
They’re very small capacitors, I’m guessing they’re to limit dV/dt. 200pF and 9μH makes a 3.7MHz resonant circuit, so it’s not exactly a slow rise, but there’s no other path for the L7 current to go after Q1 turns off. C49/C45 has a series inductance, so they don’t eat the initial spike once Q1 turns off. Damn it’s a funky gate drive circuit for Q2 though, I’m guessing it’s higher frequency and higher power than a monolithic drive IC or a gate drive transformer.
Anonymous
9/3/2025, 12:57:46 AM
No.2942535
[Report]
>>2942541
>>2942533
i think the L7 and L6 are RF chokes intended to keep the +10V and +22V power rails clean, at least that's what they were saying on eevblog.
Anonymous
9/3/2025, 1:02:16 AM
No.2942537
[Report]
>>2942445
Looks like rainwater buildup/residue I see inside satellite LNBs.
Anonymous
9/3/2025, 1:46:33 AM
No.2942541
[Report]
>>2942535
If L7 and L6 weren't meant to be acting like inductors, then Q1 and Q2 would be shorting out the rails when they turn on. I think the Q1/L7 and Q2/L6 circuits should be looked at as something closer to class-C amplifiers.
Anonymous
9/3/2025, 1:53:55 AM
No.2942543
[Report]
>>2943635
>>2855435
frick you anon
it works, audio waveforms from toggling a GPIO pin on the Pi Pico
put that in your pipe and smoke it
>3D printing a little desktop LED lamp of my own design
>know very little about electronics
>have 12V LED strip, 12V rocker switch, and 12V 1A AC adapter
>don't know exactly how much current the LED strip consumes, but from what I can find online for other lengths, 1A should be plenty for a 12-inch strip with 12 LEDs
Now for the question:
The LEDs came attached to two thin, single-strand wires, while the rocker switches came with 16AWG wires.
Is there any problem with mixing wire diameters like this in a circuit, or is 12V/1A too low for it to really matter? I already hooked everything together as a test and it does work, but I mean in the long term with regard to the health of the LEDs or housefiring myself or something.
Anonymous
9/3/2025, 3:08:47 AM
No.2942558
[Report]
>>2942551
>1A should be plenty for a 12-inch strip with 12 LEDs
Yes that is likely the case. 12V 1A is 12W, spread across 12 LEDs is 1W per LED, usually those LEDs handle half a watt each at the maimxum. You can measure the dimensions of your LEDs to check what package they are to know for sure, pic related. You can also usually calculate 12V LED strip current draw from the values on the resistors, by assuming each resistor is dropping 3V.
When it comes to short distances of wire, the limiting factor is how much the wire heats up when the current of the load runs through it. Thicker wire heats up less because it resists less, P = R*(I^2). So long as your wire is all rated for an ampacity of 1A or more, it doesn't matter if you go to and from 12awg or 18awg or whatever.
The 12V 1A wall brick is going to be your main insurance against a house fire. Modern power bricks like that turn off their output when you draw too much current from them, so there shouldn't be any risk of fault even if there's a short-circuit at the output. That said, it depends on how much you trust your power brick, so you may consider putting a fuse in series with the power supply, as close to the power source as is reasonable. Over-rating the power supply (e.g. using a 1A supply on a 0.2A load) is also going to result in the power supply remaining cooler when operating, which is probably the case for you anyhow.
Anonymous
9/3/2025, 3:18:06 AM
No.2942559
[Report]
>>2942551
>The LEDs came attached to two thin, single-strand wires
if you google something like ''wire gauge current limit'' you'll see 26 gauge can handle 2.2A
so no worries
a simple quick check you can do is just hold the wire in your hand
could the heat from that wire conceivably set anything on fire?
even if you're a flaming faggit?
Anonymous
9/3/2025, 6:34:50 PM
No.2942683
[Report]
>>2942732
This isolated dc-dc buck transformer has four windings
- N1 (primary) 1.43
- N2 1.00
- N3 2.86
- N4 2.86
I only want to boost voltage with an isolated buck-boost converter. Is it okay to use N2 as primary? In this way I could enjoy having three isolated and higher voltage supply rails.
Anonymous
9/3/2025, 10:03:01 PM
No.2942732
[Report]
>>2943106
>>2942683
Yes it should be fine, there’s nothing particular about the primary winding electrically. But the isolation gap between N1 might be greater than the other three, in case you’re pushing hundreds of volts of isolation. You see, they’ve only tested the isolation from N1 to the other windings.
Anonymous
9/4/2025, 3:58:52 AM
No.2942800
[Report]
>>2941817
Oh damn these sensors are capacitive instead of resistors. No clue why they thought it would be better to define their resistance with a 1kHz sine wave instead of just defining their capacitance. Anyhow, those resistances correspond to a capacitance that ranges from 300nF to 3pF, so I put it in an oscillator with a 1M resistor and an op-amp to buffer it. Also two 10k resistors forming a voltage divider so the other end is reference halfway to ground to minimise DC bias. I’ll use a CMOS 555 timer as a Schmitt inverter to this end.
But now that I know it’s capacitive, that 3pF is getting close to my noise floor. The humidity sensor chip itself is 1mm from a ground plane, making at least 0.3pF of capacitance, and the op-amp’s input capacitance isn’t stated in the datasheet. Because it’s a chopper op-amp, I’m wondering if that means it has some inherent sample+hold capacitance that might mess with me…
>>2941929
i'm not finding a convenient clock generator solutions for frequencies like 44.1kHz with <1ps jitter. ICs like LMK03318 are for MHz frequencies. SiT95141 seems like it would work because you can program it to frequencies in the kHz range but it's not available on sites like digikey.
grimm audio clocks seem genuinely good with people saying they're in a different league than black lion audio and even superior to the antelope 10MX but they cost $1k+ whereas a DIY solution might cost a small fraction of that but at least the grimm audio clocks don't seem half-assed like the black lion audio stuff.
Anonymous
9/4/2025, 5:46:37 AM
No.2942820
[Report]
maybe Si5340 series
Anonymous
9/4/2025, 6:36:05 AM
No.2942823
[Report]
>>2942825
>>2942815
If you can find a crystal that divides evenly that would be great, dividing by a few hundred is trivial with CMOS logic. But once you need a PLL that multiplies frequencies, too, you end up with clock jitter from that PLL. Seems like 22.5792MHz and 11.2896MHz, and they have nice easy multiples of 5*2^10 and 5*2^9 respectively, as recommended by some FPGA goons:
https://www.fpgarelated.com/showthread/comp.arch.fpga/28531-1.php
Apparently you can minimise clock jitter with additional fancy stuff inside a DDS circuit, which some of the DDS ICs you're looking at might have, but choosing the right crystal seems easier.
Not sure how to specifically search for OCXOs on digi-key, but worst case you can just build your own PID ovenised enclosure for a 10ppm crystal and it should be pretty damn good.
Anonymous
9/4/2025, 6:43:10 AM
No.2942825
[Report]
>>2942815
>>2942823
Oh and 22MHz at 10ppm frequency stability means <0.5ps of oscillator period stability, though I imagine it's more a matter of drift than of jitter when it comes to crystals at their native frequency. See:
https://www.digikey.com/en/products/detail/suzhou-hangjing-elec-tech-co-ltd/0132M4-22-5792F10DTNJK/20144140
Sold in multiples of 10, for 37c each.
Anonymous
9/4/2025, 10:55:55 AM
No.2942859
[Report]
>>2942862
>>2942815
> oscillator with < 0.5ps jitter
Correct me if I’m wrong, but this was for a PLA 3D printer filament drier?
I imagine they have some good drying technology in India since the dung has to be dried adequately for sufficient structural integrity. Saw a documentary on that.
Sorry if that was too much perspective.
Anonymous
9/4/2025, 11:02:59 AM
No.2942862
[Report]
>>2942867
>>2942859
No I'm the drier anon, he's the diy audiophile anon:
>>2941874
A word clock is the left/right alternating clock of I2S and probably other serial audio protocols.
>>2942862
Ahhhh…
I thought we needed a super accurate oscillator to measure the sensor capacitance at 3pf because it was already getting into the noise floor or something like that and we lost the plot with a digression… 44.1 kHz makes sense now.
I imagine the average CD player generates an adequate clock somehow?
Anonymous
9/4/2025, 12:21:13 PM
No.2942872
[Report]
>>2942867
>I thought we needed a super accurate oscillator to measure the sensor capacitance at 3pf because it was already getting into the noise floor
The difficult-to-measure low capacitances result in 300kHz or so, so at 8MHz I'll be getting 4-5 bits of resolution, which is enough for me I guess. I'll be making a big lookup table anyhow, so getting rid of parasitic capacitances doesn't really matter, they'll just be DC offsets that won't influence absolute accuracy. Even if they do, my shitty sensor isn't even rated to the humidities and temperatures I'm pushing it to, so whether I even get 4 bits of resolution at these extremes is doubtful. But I can't attempt to calibrate it until I buy an LM7555 to run the oscillator properly.
At the moment I'm having more difficulty with my DHT11 over on /mcg/ giving me false readings. Well the 60 degrees wasn't actually celcius so some of the readings are correct, but it's still just given me 200 proper readings out of 1700, and even then a bunch say the temperature and/or humidity is just 0. I need to try with another library. Be so much easier if it used synchronous comms.
Anonymous
9/4/2025, 12:29:42 PM
No.2942874
[Report]
>>2943365
>>2942867
cope and seethe
https://gearspace.com/board/high-end/1449884-clocking-blind-test-d-antelope-10mx-grimm-cc2-avid-sync-x.html
https://gearspace.com/board/so-much-gear-so-little-time/1052021-10mx-clock-has-changed-my-studio.html
>Greg Wells CM (born 1968)[2] is a Canadian record producer, songwriter, multi-instrumentalist, and mix engineer.[3] He has worked with Cynthia Erivo, Ariana Grande, Quincy Jones, Adele, Kid Cudi, Celine Dion, Michael Bublé, Burt Bacharach, Lin-Manuel Miranda, Missy Elliott, Stephen Schwartz, J*Davey, Deftones, Timbaland, Taylor Swift, John Legend, Rufus Wainwright, Aerosmith, Jamie Cullum, Pink, Elton John, the Count Basie Orchestra, Sir Andrew Lloyd Webber, Ryan Tedder, Weezer, Jazmine Sullivan, Katy Perry, OneRepublic, Mika, Theophilus London, Dua Lipa, Keith Urban, Crash Test Dummies, Twenty One Pilots, and Sir George Martin. Throughout his career, Wells has written or produced projects selling a cumulative 140 million units.[4]
https://gearspace.com/board/high-end/1243044-grimm-cc2-fantastic.html
made an portable adjustable LED thing. pulls up to 40W from a 14.4V source. powerpole connectors for power and a potentiometer to adjust it. 12 LEDs. unsure what their specs are so I've limited them to just over 700 mA each. 10.8V dropped across them on full blast so about 75% efficient. good enough
>>2942901
schematic. pls r8
>four strings with three LEDs in each
>constant current source on each one set at ~800 mA
>common FET with a pot to set the brightness to no higher than that 800 mA per string
R1,4,6,8 are nichrome wire. I could have used just nichrome instead of regulators but I had already started building the CC circuits before I realized I didn't have any suitable 1 ish ohmers around. my previous version ganged a bunch of ¼W resistors which got super hot. this one sinks most of the heat into the case
>>2942900
>>2942901
Nice.
>>2942903
Looks good. You could increase efficiency with PWM on Q9's gate instead of a potentiometer.
Anonymous
9/4/2025, 3:52:25 PM
No.2942906
[Report]
>>2942904
*plus gate driver
Anonymous
9/4/2025, 4:01:14 PM
No.2942907
[Report]
>>2942904
yes of course. I should have added that this was a bit of a challenge to see what I could build just using what I had in the lab
were I to make this into a commercial product I'd probably use a boost converter powered by USB PD, with powerpole as an option. and everything on an aluminium substrate
Anonymous
9/4/2025, 5:44:37 PM
No.2942926
[Report]
>>2942984
>>2939202 (OP)
>buy CRUMB because it's cheap
>no tutorial
>no game, even
>some guy on the forums says to read Mims and apply that
How do you go from having tools to having a solution to a problem you've never had?
What do you do now?
Anonymous
9/4/2025, 11:28:02 PM
No.2942963
[Report]
>>2942968
>>2942900
So, I'm guessing a huge advantage of this light is that there's no flicker or other effects when filming. Nice.
Using the nichrome wire was a brilliant idea, I should have used that for parallel BJTs so they have more of a PTC and less tendency to runaway.
Anonymous
9/4/2025, 11:35:50 PM
No.2942966
[Report]
>>2942968
Sketching a test board for a universal flyback transformer. The idea behind this mess was to be able to configure the windings for various turn ratios with 0R resistors. Haven't checked it carefully yet but at least 1:1, 2:1, 3:1, 4:1, 5:1 should be doable
>>2942900
>>2942901
Very nice
>>2942963
oh yeah the no flicker is a bonus too
>Using the nichrome wire was a brilliant idea, I should have used that for parallel BJTs so they have more of a PTC and less tendency to runaway.
just keep in mind it's difficult to solder. I somehow got away with it. one way around the issue is crimping the wire to a suitable connector
my next thought is what to use for a "mount" to put color filters and such on. I'm thinking using the same kind of hole pattern 80 mm fans are mounted to, and drilling that into the top half of the box. that's big enough that all LEDs should shine through, and I could even add an 80mm fan for some kind of mechanical modulation of the light
>>2942966
you might also want to look into winding your own primary
>>2942968
I think you should fit a coupling so you can use different optics for different purposes. Acrylic rods with their curved surfaces sanded to diffuse light, PCX or DCX lenses for convergent or divergent beams, prisms, color filters, shutters, etc.
Anonymous
9/5/2025, 12:45:42 AM
No.2942975
[Report]
>>2942974
*fiber coupling
Anonymous
9/5/2025, 12:56:40 AM
No.2942976
[Report]
>>2942978
>>2942974
yeah something like that. do you know if there's a standard footprint/mount for stuff like that?
Anonymous
9/5/2025, 1:10:18 AM
No.2942977
[Report]
>>2942984
>>2940482
>>2940472
A very late reply, but the issue got resolved with the D2 diode package replacement, thanks for the advices.
Unfortunately, the problem happened to be down the line on a hybrid amplifier board coated with compound (G signal disappears after it) that makes it impossible to repair.
Very sad.
Anonymous
9/5/2025, 1:24:08 AM
No.2942978
[Report]
>>2942976
Couplers are sized to the fiber core. You could make your own for a larger aperture and mount everything in a box like a projector.
https://www.edmundoptics.com/knowledge-center/application-notes/optics/optics-application-examples/
>>2942903
It’s not good practice to use MOSFETs in the linear region because they can undergo hot-spotting and thermal runaway, but at 3A you should be fine. Still, that bottom FET isn’t going to be that linear, I’d instead want to use an op-amp current-feedback circuit. The current-balancing circuits are interesting, but the nichrome resistors alone would be enough to balance the currents if you did the limiting with the bottom FET.
>>2942926
How’s that different from LTSpice or Falstad?
>>2942977
RIP. Feel like excavating? Or scrounging about online for a spare board?
Anonymous
9/5/2025, 2:38:28 AM
No.2942985
[Report]
>>2943020
>>2942984
>How’s that different from LTSpice or Falstad?
You deal with physical parts.
Anonymous
9/5/2025, 3:21:37 AM
No.2942994
[Report]
>>2943020
>wiring a little electronic device
>bought a toggle switch
>switch came with one red wire and one black wire
I don't know much about electronics standards, so I don't know if there's something I don't know or if the manufacturer was being dumb.
Since a switch is meant to act as a break in the circuit, shouldn't both of the wires attached to the switch be the same color?
Like the device has a positive and a negative wire, and I want to put a switch on the device, I'd put the switch in the middle of the positive wire. Both wires attached to the switch would be red.
I realize that the color of the wire doesn't actually matter for the functionality of the device, but I want to use the wires that came with the switches because they've got nice little terminals that slide onto the switch, and it's bothering my autism slightly that one of the wires is going to go from red-black in the middle of the wire as I connect it to the device's wires. Even if everything's going to be sealed inside the device anyway.
Anonymous
9/5/2025, 7:14:15 AM
No.2943020
[Report]
>>2943065
>>2942985
If you can’t handle one layer of abstraction, i.e. converting components to their schematic representations with correct pinouts, how are you going to handle the other 5 layers of abstraction involved with electronics? If anything, you should be using software like KiCAD where you work in the schematic space, simulating as needed, and you just push the button to automatically import the footprints of your schematic components into a physical layout. It’s designed for PCB layout, but I use it to lay out protoboard. There’s definitely room for software that can turn a user friendly schematic editor into a (3D) breadboard and protoboard representation, but if you can only pick one space to work in, you’re much better off working in the schematic space than the layout space.
It’s definitely cool that it does microcontroller code, but in 99% of cases you can prototype the hardware and software entirely separately, whereby you design and do partial codeless simulations of the hardware, before breadboarding it and testing it with real code in real life.
>>2942994
You’re right, it should be in series with the power source not in parallel.
Anonymous
9/5/2025, 10:41:02 AM
No.2943035
[Report]
>>2943054
>>2942984
>It’s not good practice to use MOSFETs in the linear region because they can undergo hot-spotting and thermal runaway
I mean yeah, it's a semiconductor. but this is also why I have the CC regulators
>Still, that bottom FET isn’t going to be that linear
it doesn't have to be. the user adjusts the light with the pot until they're satisfied. so the user is the op amp, so to say
and yeah I could have gotten away with just nichrome wire. one benefit with this setup is that the current remains the same even as the battery voltage goes down
Anonymous
9/5/2025, 12:39:52 PM
No.2943054
[Report]
>>2943035
Even with CC regulators, MOSFETs can undergo thermal runaway. When operated in the linear region, they can have a negative temperature coefficient across all the individual parallel transistors on each component. If current starts being shared unevenly, one of these transistors will get hotter, which will cause it to drop in resistance, and get hotter still. It’s called the Spiritio Effect. Shouldn’t be an issue for you as you’re far from the maximum Vds and Ids, but still something to keep in mind.
So long as it’s not a harsh off-to-on transition as you turn the pot the linearity doesn’t really matter, but since I think you’ve used a multiturn pot maybe it is an issue. You can also add resistors above and below the pot to narrow its range to be on either side of the useful pot-turning area, if you haven’t done so already.
Anonymous
9/5/2025, 1:50:42 PM
No.2943065
[Report]
>>2943140
>>2943020
>If you can’t handle one layer of abstraction, i.e. converting components to their schematic representations with correct pinouts, how are you going to handle the other 5 layers of abstraction involved with electronics?
By growing familiar with the components and their functions so I can plan using said abstractions.
Anonymous
9/5/2025, 6:46:15 PM
No.2943106
[Report]
I'm still researching about dc-dc transformers. I found these transformers that have either 1:0.273 or 1:1.07 turns ratios. They have rather beefy secondaries with up to 4 or 6 amps depending on the version. Do you think these secondaries are physically separate windings I could use as three separate 12 V windings? Of course assuming the current draw is kept below 1 A or 2 A per winding, respectively.
>>2942732
Thanks, that's a good point.
>>2942968
>winding your own primary
Would love to try it one day. Unfortunately this time we have to go with a factory-wound unit. Our company isn't wealthy enough to have transformers custom-built for us.
Anonymous
9/5/2025, 10:46:19 PM
No.2943140
[Report]
>>2943065
Grow familiar with the distinct and meaningful symbols, not the generic packages with varying pinouts.
Anonymous
9/6/2025, 1:46:53 AM
No.2943178
[Report]
>>2943231
https://www.soundonsound.com/techniques/does-your-studio-need-digital-master-clock
the infamous "clocks don't matter" article mentions cable quality, but compares a digital AES3 cable against an analog audio cable, it doesn't go into detail about the different types of coaxial cables beyond mentioning the 75 ohm characteristic impedance. high-spec coaxial cables are difficult to find on sites like amazon (at least in my country and at affordable prices) and aliexpress. the AI helpfully explained that you do need thicc coaxial cables to transmit ultra-low jitter clock signals even at 44.1khz. the soundonsound test contradicts other articles like the below and various user testimonials. fucking retards i swear.
https://web.archive.org/web/20170321132554/http://pinknoisemag.com/pink-papers/pink-paper-002
Anonymous
9/6/2025, 10:11:39 AM
No.2943231
[Report]
>>2943237
>>2943178
How does coax cable type cause jitter? Different dielectrics will cause the wave to travel slower, but so long as it’s synchronized I don’t see how you could get jitter from a cable.
Anonymous
9/6/2025, 11:39:36 AM
No.2943237
[Report]
>>2943314
>>2943231
the clock signal is supposed to be a square wave at least if it's coming from a good clock generator so the harmonics will extend into the MHz range and you don't want the harmonics to get attenuated and rounded off too much although i'm not sure if it really matters if the rounding off stays consistent. higher spec coax cables have more robust EMI/RFI shielding which protects the clock signal from external noise which could otherwise introduce jitter. they're also manufactured to very tight tolerances with a consistent 75 ohm impedance which is crucial for preventing signal reflections, you especially can't use something else entirely like a 50 ohm cable.
for example Si5340 series clock generators can output up to 250Mhz LVCMOS (or 1028MHz differential) whereas RG59 coax was designed for low-frequency video, typically below 50Mhz
Anonymous
9/6/2025, 8:35:24 PM
No.2943306
[Report]
>>2943314
>>2943241
> RG59 coax was designed for low-frequency video, typically below 50Mhz
It’s a matter of attenuation. Also, most modern RG59 today is a lot better than a some boomer’s original RG59 they ripped out in the 80s and re-used. There’s also RG6 which is also common, and better, than RG59.
>>2943237
If your cable is 3m long, then impedance matching flat-out doesn’t matter for signals below 10MHz. 10M from 40k is more than enough square harmonics for a sharp rise. It might be ambiguous where a device sees a rising edge, on the order of 50ns or so, but any given device should still consistently trigger without jitter even with a slightly smoothed wave. FYI, 74HC CMOS logic has a rise and fall time of 500ns, you should look into the transition speed of the elements between your clock generator and cable. Having extremely sharp rising and falling edges on your square wave is not recommended for EMC reasons, some components have recommended maximum rise/fall rates for digital inputs too.
>>2943241
>>2943306
We sell modern RG59 cables for people to run satellite video through, works fine from what I can tell. And it’s up in the GHz. The size of the coax doesn’t really say anything about its frequency specs, your wifi router uses really thin coax after all, it’s all in the dielectric.
Anonymous
9/6/2025, 10:30:27 PM
No.2943322
[Report]
>>2943345
>>2943314
>>2943314
i'm aiming for like 100fs jitter to have decent performance vs atomic clocks or top-tier crystal-based clocks like grimm CC1v2. quad-shielded RG6 would be fine instead of RG11 but pre-built RG6 quad cables with BNC instead of F-type connectors aren't readily available in my country, even RG6Q BNC connectors for DIY i might have to buy internationally and not even from sites like aliexpress but perhaps even from USA. once i have the materials it would still be a bit tedious to ensure perfect termination which is needed to minimize signal reflections and jitter.
Anonymous
9/6/2025, 10:41:08 PM
No.2943326
[Report]
found Klein Tools VDV813-607, $40 for 10 connectors
Anonymous
9/6/2025, 11:21:08 PM
No.2943337
[Report]
>>2943345
I was wondering what's the advantage of having both low- and high-side switches on a relay coil vs. just low-side switch. Turns out the two-switch version releases the relay much faster (2 ms vs. >8 ms).
When SW2 and SW3 are both off, the energy stored inside the coil circulates through both diodes back into the supply.
Found it from
https://www.nexperia.com/applications/interactive-app-notes/IAN50003_driving-automotive-solenoids
Anonymous
9/6/2025, 11:59:41 PM
No.2943345
[Report]
>>2943346
>>2943322
100fs is both absurd from an audio perspective, and implies 10THz coaxial bandwidth, which doesn’t exist. You’re talking million dollar laser pulses. 1nF of coaxial cable capacitance rising to an unambiguous 5V square edge within 100fs means a pulse of 50000A.
At most I can see wanting to have an order of magnitude better frequency accuracy than your serial bitrate. If that’s 2ch*24b*44100Hz=2.1Mbps or 470ns, then I can understand wanting to go down to like 47ns or maybe even 4ns but that’s diminishing returns.
Get yourself something like a nanoVNA so you can analyse transmission lines properly.
>>2943337
Wouldn’t you be better putting the relay across one of the transistors of a half-bridge? That way when you turn it off, there’s a MOSFET shunting current to ground, instead of a diode. Or even a full-bridge, whereby you flip it to reverse the current even faster.
>>2943345
it's jitter, i.e. timing consistency between pulses. the rise time doesn't have to be within 100fs.
Anonymous
9/7/2025, 1:31:50 AM
No.2943363
[Report]
>>2943365
>>2943346
> 100fs
One of the most accurate clocks in the universe J2241−5236 (the black widow pulsar) has a measurable compensated jitter of around 3ns.
> still not good enough for audiophool-grade use…
> “i can hear the difference” t.audiophool
Anonymous
9/7/2025, 1:34:37 AM
No.2943365
[Report]
Anonymous
9/7/2025, 3:24:43 AM
No.2943391
[Report]
>>2943393
>>2943346
If the rise time is a sensible amount like 5ns, then it’s going to be so slow and ramp-like compared to 100fs that there would easily be tens if not hundreds of picoseconds of jitter. Logic thresholds aren’t perfect.
>>2943391
why be such a hater? low-jitter clocks objectively exist, and coax cables with proper termination can carry signals with many MHz of bandwidth. you're questioning basic facts about technology that has already been invented years ago.
>>2943393
Many MHz is easy. 100fs of jitter is not, and I’ve yet to see a compelling reason why 100fs of jitter is either possible or desirable. Sound vibrations in the room that stretch the coaxial cable by micrometers will give you more than 100fs of jitter for fuck’s sake.
>inb4 you meant picoseconds not femtoseconds
Anonymous
9/7/2025, 4:35:19 AM
No.2943406
[Report]
>>2943393
>>2943396
I will clarify:
Low jitter clocks can be made, but they should be integrated into the device that needs the clock with as short of a connection as possible between the source and sink of the clock. Renesas has a series of ICs that get to 25fs jitter and below, they’re designed for multi-GHz radio systems.
I don’t think it’s feasible to achieve low jitter across a long cable. The coaxial wire will have different propagation speeds for different frequencies, so your sharp edges will get smoothed out. And again, if the edges are gradual, the device that receives the clock signal will trigger at some point along that rising or falling ramp, but it won’t be particularly consistent. For example, the old PCM5100 I2S DAC will trigger at some otherwise undefined point between 0.3 and 0.7 times its supply voltage.
Anonymous
9/7/2025, 4:55:13 AM
No.2943408
[Report]
>>2943418
>>2943396
Black Lion Audio Micro Clock MKIII XB claims 0.6ps RMS jitter and it gets outclassed by Grimm CC2. i can use short cables then. stretching the cables by vibrations seems like a schizo grasping for straws concern, most conventional integrated crystal clocks would get more upset by vibrations, all the more reason to use a high-end external clock.
https://www.youtube.com/watch?v=Ti0aHW-zYcs
this ancient fireface UC can extract a good clock out of the SPDIF optical signal coming out of the audio precision analyzer, there is no question that external clocking is beneficial at least for these older interfaces
Anonymous
9/7/2025, 5:57:02 AM
No.2943418
[Report]
>>2943445
>>2943408
>schizo grasping for straws
I’m not kidding, 100ps is 60um in a vacuum, maybe 100um in the coax, 0.1mm. Vibrations from your sound system itself could definitely shift the coax or its connectors by that much.
But the edge rise speed is really the killer of low-jitter, and that doesn’t vanish with short lengths. Those black lion guys are selling snake oil, but I’m not gonna get in the way of your placebomaxxing.
Anonymous
9/7/2025, 7:29:15 AM
No.2943431
[Report]
H-bridge controller designed with discrete transistors & logic ICs. They even built the overcurrent comparator out of bipolar transistors.
https://assets.nexperia.com/documents/technical-note/TN90002.pdf
Anonymous
9/7/2025, 7:36:22 AM
No.2943433
[Report]
>>2943439
H-bridge controller designed with discrete transistors & logic ICs. They even built the overcurrent comparator out of bipolar transistors. Not even mention the switch-mode power supply and high-side driver circuits.
https://assets.nexperia.com/documents/technical-note/TN90002.pdf
Anonymous
9/7/2025, 8:09:08 AM
No.2943439
[Report]
>>2943433
Seems pretty pointless, it’s just an academic exercise. Maybe it’s useful for being able to probe the inner points of a gate drive circuit for designing a more highly integrated IC that does the same thing.
How do I get a job with Nexperia?
Anonymous
9/7/2025, 8:18:28 AM
No.2943445
[Report]
>>2943455
>>2943418
you're talking mechanical vibration/stretch of cables like the copper is going to jostle the electrons more so than the oscillator itself and to a more significant degree than EMI inside a device which has all kinds of other digital and analog circuitry crammed into a tiny box. that's more of a snake oil than anything else.
as a thought experiment, imagine the master clock being placed just outside the audio interface with a few centimeters of coax cable. that wouldn't necessarily be any worse than using the built-in clock of the interface.
>Supports 12 GHz: Belden 4K UHD Coax Cables for 12G-SDI are capable of supporting 12 GHz bandwidth and enable a single-link configuration to transmit 4K
that's more than enough for a fast rise time.
Anonymous
9/7/2025, 9:03:28 AM
No.2943455
[Report]
>>2943464
>>2943445
>EMI inside a device which has all kinds of other digital and analog circuitry crammed into a tiny box
Well yeah that's going to have some effect, but I can't do a back of the envelope calculation to say by how much, like I can with jostling. My point stands either way, you're not getting anywhere near 100fs of clock jitter.
>12GHz bandwidth
Cool, your signal will have something in the ballpark of an 83ps rise time at maximum. Where along this glacial rise do you think your clock recipient will trigger a sample within 100fs each time? I've drawn it for you.
Anonymous
9/7/2025, 9:48:54 AM
No.2943464
[Report]
>>2943483
>>2943455
sneed, there are numerous datasheets showing these types of numbers with around 100fs jitter and output rise/fall time in the hundreds of ps
https://www.ti.com/lit/ds/symlink/lmk61e2.pdf?ts=1757165486484
>There is no single "standard" max frequency for PCB traces, as performance depends on trace design, materials, and the specific application's requirements. However, frequencies above 100 MHz are generally considered high-frequency (HF), requiring specialized materials and design considerations like impedance control, while signals above 5 GHz necessitate even more careful optimization of trace width, spacing, and ground planes to maintain signal integrity.
whereas coax can be a 14 AWG conductor encased in 4 layers of EMI/RFI shielding, and you're having doubt about if this cable is going to rattle the electrons or not let them through quickly enough even if it's just a short length from one device to another device within the same room or the same rack
>>2943464
Still doesn't solve your problem. It matters what the input device is and how it reacts to that slow edge. If it's audio equipment that wasn't designed for a femtosecond jitter in the first place, the answer is "probably not very precisely". If you're designing both the clock source and the thing the clock source is going into then you may have a fighting chance, but at that point why not build the clock source into the device in the first place so you can minimise wire length?
But it's your project, I recommend setting up a test rig with an oscilloscope so you can see how your appliances/ICs react to varying rise and fall speeds. If a 100ns rise time gives them 1ns of jitter, I'd assume a 10ns rise time would give them 100ps of jitter, but I may be off on that assumption.
I wonder how those femtosecond laser instrumentation guys perfectly measure such a fast a signal with ADCs, without running into phase noise?
>>2943465
Impedance matched coax isn't a bad idea if he wants to preserve sharp clock edges with tens of MHz of bandwidth. TV cable is cheap, and even if he goes for pricy stuff it's his wallet.
Next post the image of the magic gemstones hanging from the audio equipment.
Anonymous
9/7/2025, 12:08:50 PM
No.2943494
[Report]
>>2943483
https://www.youtube.com/watch?v=Ti0aHW-zYcs
this is called steadyclock FS because it's in the femtosecond range. the older non-FS is almost the same other than that they changed the crystal. notice how even the fireface UC iss able to lock on extremely tight to the external clock coming from the audio precision analyzer so it can handle femtosecond clocks internally.
coax is completely standard for this stuff and anons are concern trolling for no reason
anyway i found the best way to implement this so i don't need your "help"
Anonymous
9/7/2025, 12:10:48 PM
No.2943495
[Report]
>>2943483
>Next post the image of the magic gemstones hanging from the audio equipment.
Sir we are not searching for attosecond accuracy here. Femto is plenty.
Anonymous
9/7/2025, 12:57:45 PM
No.2943499
[Report]
Anonymous
9/7/2025, 9:35:30 PM
No.2943601
[Report]
>>2943672
>>2942543 (me)
this was a slight shitpost, but if anyone is interested, I'm using the Pi GPIO pins to reproduce the "digitally controlled oscillator" from some Roland Juno synthesizers
Now I'm wondering how far I can make use of "smoothed PWM" from the Pi to generate control voltages, or if I really do need to give in and get some DAC ICs.
Anonymous
9/8/2025, 1:01:47 AM
No.2943653
[Report]
>>2943867
>>2943635
why not just run the PWM fast enough and then add a low pass filter?
Anonymous
9/8/2025, 3:04:06 AM
No.2943672
[Report]
>>2943733
>>2943601
> coaxial cable
Techno-Peasant. Picrel is my home EUV external clock outputs using diamond fiber optics.
Of course, at work, we use gamma rays.
I clock my 8-track cassette motor with the gamma-ray clock and it’s like night and day. It’s actually a joy to come in to work and listen to conway twitty as it was meant to be listened to. My home euv setup is only in the terahertz. :-(
Anonymous
9/8/2025, 3:16:38 AM
No.2943678
[Report]
>>2943867
>>2943635
Depends on how smooth the voltage needs to be, how fast you can run the PWM at, and how quickly you need it to be able to change from one output voltage to another. If you want to be able to vary the output voltage at say 100Hz, and your PWM frequency is 100kHz, then you’ve got 3 decades of room for your filter. A single-pole RC filter would give you about 60dB of attenuation, so the 0-3.3V PWM would become 3.3mV peak-to-peak. Adding a second pole to your filter and that would be closer to 3.3μV. A passive 2pole filter would be fine if you don’t mind a high output impedance, else use a sallen-key filter topology.
But the higher a PWM frequency you use, the less effective bits of resolution you’ll have available. If your PWM timers can run at 25MHz, then at 100kHz output frequency that’s just 8 bits of resolution.
It’s also an option to make a discrete R2R DAC if you have enough IO pins.
Anonymous
9/8/2025, 11:27:27 AM
No.2943733
[Report]
>>2943672
>not using a whispering gallery oscillator for your audio setup
get on my level
Is it okay to parallel three 1:1 coupled inductors and use them as transformers like in this sketch?
I need three isolated outputs. Dedicated flyback transformers with a) three identical secondaries, b) suitable primary inductance and c) power ratings are not that easy to obtain.
I think series connection would be better. But then each one would need to be 1:3 for low duty cycle and rated for full peak current. So I'm stuck with parallel connection.
Anonymous
9/8/2025, 9:16:19 PM
No.2943809
[Report]
>>2943823
>>2943805
T3 is triggering my tism
I'd just buy three 12V supplies
>>2943805
Why are there so many zenier diodes?
Anonymous
9/8/2025, 10:02:03 PM
No.2943818
[Report]
>>2943823
>>2943805
based and zenerpilled
Anonymous
9/8/2025, 10:05:58 PM
No.2943820
[Report]
>>2943823
>>2943816
aren't they schottky
Anonymous
9/8/2025, 10:40:36 PM
No.2943823
[Report]
>>2943839
>>2943809
>buy three 12V supplies
wish I had that option
>>2943816
>>2943818
>>2943820
The drawing tool I use has these symbols
Anonymous
9/8/2025, 11:18:36 PM
No.2943837
[Report]
>>2943978
>>2943805
I’m not sure, maybe putting the primaries in series would be better? I’d want to simulate it for sure. Also you flipped both the primary and secondary of T3, making no net change to how it works.
The main problem is that a high current draw on one of the output rails will require more drive duty-cycle by the power MOSFET, but you don’t want that causing the other rails to go above 12V. Ideally you have independent feedback loops for each rail, and hence three MOSFETs and their gate drivers and switching controllers. I’m pretty sure ATX supplies just use a single main power transistor for multiple output rails that stay regulated when you drain high current from just one of them, but they have multiple windings, and transformers with multiple windings share voltage ratios in a way seperate transformers don’t.
My suspicion is that series primaries might keep voltage ratios intact while parallel primaries definitely won’t, but again, simulate it. LTSpice is what I’d recommend if you don’t have any other inclinations.
Anonymous
9/8/2025, 11:29:39 PM
No.2943839
[Report]
>>2943846
>>2943823
use ATX supplies breh
Anonymous
9/9/2025, 12:34:07 AM
No.2943846
[Report]
>>2943839
He’s stepping 24V down to 12V, my assumption is that he doesn’t have access to mains but rather a battery system.
Anonymous
9/9/2025, 2:05:31 AM
No.2943857
[Report]
>>2941313
>>2941509
So, does anyone have a recommendation for a crimping tool?
>>2943678
>>2943653
This is where I wish I actually knew the mathematics rather than just trying to wing it.
I am running the PWM at 500 KHz, which is 0 to 3.3 V, and using a low pass filter made from a 20k resistor and a 10 nF capacitor, which are values I got from some online article. This seems to let me output a smoothly varying envelope voltage to go to my voltage controlled amplifier, where I want to update the voltage at least every few milliseconds.
It feels a bit hacky though, and SPI DACs would mean I don't have to use one GPIO pin per channel. I'm going to need at least 16 output voltages in total, probably closer to 20...
Anonymous
9/9/2025, 4:57:37 AM
No.2943868
[Report]
>>2943909
>>2943867
Here are some keywords to search:
>corner frequency of RC low pass filter
The equation is f = 1/(2*pi*R*C), in your case that equals about 800Hz. I'd say that's too fast for what's I assume is a control voltage being used in place of a sequencer, but if you want to update your voltage every millisecond or two it's about right. Should be nice and snappy.
A 500kHz frequency means that you have a factor of 625 between your oscillator and your filter, which comes to 2.8 decades ( log(625) ), and since it's a single-pole filter you'll be getting 20dBV per decade, or 56dBV. All this to say, you basically attenuated your PWM oscillator's primary frequency by a factor of 625, so your 3.3V peak-to-peak will be ~5mV after the filter, probably less. That's more than good enough I'd say, since the ripple is too high frequency to influence the oscillator significantly anyhow.
Unless by "I am running the PWM at 500 KHz" you mean that the timer's input clock is 500kHz, in which case the output frequency would be much lower.
>I'm going to need at least 16 output voltages in total, probably closer to 20...
Check the documentation to see how many PWM outputs you can even have at once. If they're using hardware timers then you'll only have so many capture/compare outputs. If they're done in software than I'm not sure how accurate the on and off periods will be if it's coming through a python script.
>SPI DACs would mean I don't have to use one GPIO pin per channel
You'd still need a GPIO pin for each slave-select pin. I2C DACs would work better, if you can get ones with enough jumper pins on them to have 16-20 different addresses. Normally I just see ones that can have 2-8 different addresses, so you might be fighting uphill. Well there's probably I2C multiplexer ICs to consider, or just using multiple I2C pins on the SBC.
Anonymous
9/9/2025, 6:25:18 AM
No.2943878
[Report]
>>2943913
I want to add a wall sconce over some art on my wall. Can I install a box for the light and run 3 wire 12G romex straight up from an outlet to power the light? I’d put this thing in line and shove it in the light box so I could turn it on and off.
Would this be to NEC code? And is 10A safe or do I need at least 15A? In America if that matters, 120v.
Anonymous
9/9/2025, 10:23:34 AM
No.2943906
[Report]
>You need all cases hard grounded to the rack, the rack frame grounded to the power ground and each piece of equipment with its own power ground properly connected. This should all route to a correct and checked main power plug ground for the whole rack - on a 3 pin plug. I would even seriously consider integrating a RCD into the rack power distribution so a bad ground at a venue is less likely to kill you.
>Lifting or isolating power or chassis grounds is dangerous and not worth it. You should achieve your signal isolation and ground loop avoidance/reductions in other ways.
>In these live sound racks we basically tested for zero ohms to ground from anything metal that somebody could touch and then, wherever needed, made modifications to get that contact point grounded. Sometimes it was chassis ground wires, sometimes taking some paint off or using different screws, whatever it took. This was before the power cables were connected to the devices in the rack.
he's talking about live sound at venues. for a controlled studio environment where each piece of gear has been serviced/inspected it seems overkill. the priority leans toward optimizing for sound quality (avoiding ground loops as much as possible) rather than safety. other people have said that you don't need an extra ground connection for the rack frame. otherwise wouldn't people electrocute themselves using plastic rackstuds like pic related?
Anonymous
9/9/2025, 10:31:12 AM
No.2943907
[Report]
like a desktop computer only needs the ground connection via the power cord and no extra ground wire connection between the chassis and protective earth
>>2943867
how often do you need to change the output?
>I'm going to need at least 16 output voltages in total, probably closer to 20
let's call it an even 32. you probably need a couple of cycles for the output to stabilize, assuming you're using PWM rather than something fancier like pulse density modulation (PDM)
500000/32 = 15625 Hz which is in the audible range. I assume you want the low-pass to kill that. let's say 80 dB down? that's 1/10,000 which is not really doable with a first-order filter unless you only need to change the output once per second. a second-order filter means you'll want the cutoff around 100 Hz. if the voltage is for a sequencer as the other anon
>>2943868
suspects then that's probably fast enough. the attenuation is 20*log10((100/15625)^2) = -87.8 dB or 135 µV with a 3.3V drive. bretty gud
>I am running the PWM at 500 KHz, which is 0 to 3.3 V, and using a low pass filter made from a 20k resistor and a 10 nF capacitor
if you bump that 10 nF up to 80 nF and put two of them in series you should get a nice smooth signal. if you need a bit of drive then use an active filter like an Sallen-Key filter (
https://en.wikipedia.org/wiki/Sallen%E2%80%93Key_topology )
Anonymous
9/9/2025, 10:54:16 AM
No.2943911
[Report]
>>2943909
actually the attenuation is a bit more because it's already down -12 dB at 100 Hz so it's more like -99.8 dB or 34 µV. maybe a bit much
anyway if you want a better answer then you need to provide more contact. what are you connecting to? what's its input impedance? how sensitive is it to noise?
>>2943909
He's talking about using one GPIO pin per channel, so I think when he says 20 output voltages, he means 20 DAC channels, not 20 possible voltage levels. I imagine he wants a lot more than 20 voltage levels, considering it's for an audio circuit:
>>2943635. Still not sure if 500kHz is the clock rate or the PWM output frequency.
Anonymous
9/9/2025, 11:13:15 AM
No.2943913
[Report]
>>2943914
>>2943878
>Would this be to NEC code?
if you buy proper wire and a metal electrical box
and clamp wires in both boxes with all goodly and proper clamps
and ground all the boxes
and mount them securely to studs
job will be certified A1 doubleplus good
>And is 10A safe or do I need at least 15A?
the wire, and wire nuts need to be rated for 15A
but the gadget only needs to handle the expected load
so a 1A wifi switch should suffice if it's an LED lamp
BTW, you can now get bulbs with integrated wifi at the dollar store
Anonymous
9/9/2025, 11:46:06 AM
No.2943914
[Report]
>>2943913
>the wire, and wire nuts need to be rated for 15A
Not him, but I assume if you have a 3A breaker or fuse or whatever, then all the wires after that legally only have to handle 3A?
Anonymous
9/9/2025, 12:46:18 PM
No.2943921
[Report]
>>2943945
>>2943912
ah. that makes things a bit trickier yes
I found the article anon has likely been looking at:
https://blog.thea.codes/the-design-of-the-juno-dco/
but we also have a bit of an X/Y problem here. does anon really want to replicated the Juno design except with the amplitude control set by a PWM DAC? or is the end goal just to get sawtooth waves by whatever means? and how sawtooth-y do they need to be? is a triangle wave also OK? because you can do all kinds of tricks
the pulse and square outputs are easy enough - just dedicate some GPIO for that. doesn't need PWM, they can be bitbanged via a timer interrupt
anon seems to be using the pi pico, which has an RP2040 inside. here is its datasheet:
https://datasheets.raspberrypi.com/rp2040/rp2040-datasheet.pdf
the chips runs at up to 150 MHz. there's 8 PWM "slices" with up to 2 outputs each, each with a 16-bit counter. if TOP is set to 255 then this means each channel can be PWM'd at 586 kHz, and low-passing that for 8-bit audio output is easy. a second-order cutoff at say 10 kHz is probably OK. higher orders can be used to push the cutoff higher. then just generate the waveform in software
>>2943921
>>2943912
>>2943909
You are diving in a lot deeper than I expected, and now I'm self conscious about my lack of knowledge and planning kek
First off I'm pretty sure 500 kHz is the actual frequency of the PWM signal, not the clock speed, but it can go as high as the clock speed of the Pi Pico I'm using.
>does anon really want to replicated the Juno design except with the amplitude control set by a PWM DAC?
Basically yes, I want to use the Pico to run my analog "ramp core", and then derive other waveforms from that via traditional methods with op amps. I already have this set up and working for triangle and variable width square (that's what you can see in the webm of my original post)
The output voltages are going to one of two places - either as the input to the integrator circuit from the article you found (sawtooth generator), or a control voltage to a voltage controlled amplifier (LM13700 IC). All voltages buffered with TL074 op amps.
But I need up to 8 simultaneous tones - so 8 integrator signals, and 8 envelopes to 8 VCA's. I think it would be beyond the Pico's capabilities to generate 8 waveforms simultaneously in software and output them via PWM, plus I want to do it the analog way with the clocked integrator circuit.
Given that the integrator input only determines the loudness of the sawtooth wave, I can afford to be a bit imprecise and maybe smoothed PWM will be sufficient. But for the envelopes controlling the VCAs, I need up to 8 accurate ADSR envelopes, and that's where I think DACs may be better (but they may just be overkill).
Here's my awful circuit diagram of the analog parts if it's any use.
Anonymous
9/9/2025, 5:50:05 PM
No.2943950
[Report]
>>2943953
>>2943945
this and the article clears up a lot. there's 8 PWM slices which can do 2 different duty rates each. since the control voltage for the amplitude doesn't need to change faster than the player plays, it doesn't need a super high PWM frequency. you could in principle use each PWM slice to do both the clocking and the control signal, assuming you don't need notes with a period close to how fast the player is playing. let's assume you don't need notes lower than A2 (55 Hz):
>set the PWM slice's frequency to the note's frequency
>use one output as a pulse generator to clear the integrator, with a fixed pulse width
>use the other output to feed a low-pass filter that then gets integrated. set the cutoff somewhere below 55 Hz
to make the control voltage go higher for higher frequencies (because we need a faster ramp) it's actually enough to use a constant pulse width there as well
>control voltage should be proportional to duty rate
>duty rate = pulse width / period = pulse width * frequency
in other words, as the frequency goes up, the relative width of the control pulse goes up, which is exactly what we want. the pulse width doubles as the volume
>>2943950
oh wait there's an issue with this idea: the amplitude needs to be constant for the tone generator things to work. but you could potentially juggle things around a bit and still make it work
>use analog switch to pick raw PWM signal when you want a square or pulse output, and set the PWM up accordingly
>else point the switch to the ramp circuit
the one issue with this approach is that you can't change the amplitude of the square and pulse signals. but you can use them to gate the buffered smoothed control voltage instead. that is, use the analog sw to switch between the integrator signal and GND. this has the benefit of making the circuit much simpler
what remains then is sawtooth generation
Anonymous
9/9/2025, 5:57:53 PM
No.2943956
[Report]
>>2943959
>>2943953
>the integrator signal
the integrator's input signal, just to make it clear
anyway being able to use each PWM channel for both frequency and ramp speed probably helps a lot. you might be able to do the ADSR with software PWM. there should be plenty of CPU since the main task of tone generation is handled by the hardware PWM
Anonymous
9/9/2025, 6:04:46 PM
No.2943959
[Report]
>>2943961
>>2943956
oh and if you're really lucky you might be able to use the exact same pulse width for both the reset and the ramp control. this leaves the other duty cycle output free. but then you ADSR resolution depends on the frequency. which perhaps is OK for your case idk
Anonymous
9/9/2025, 6:08:30 PM
No.2943961
[Report]
>>2943964
>>2943959
come to think of it, you can keep the differentiator circuit and tun the ramp pulse width to decouple the voltage swing you want from the reset pulse width
Anonymous
9/9/2025, 6:13:22 PM
No.2943964
[Report]
>>2944008
>>2943961
>>2943945
sorry if this is a bit rambling but I'll try to draw a picture when I get back. gotta go
>>2943953
>use them to gate the buffered smoothed control voltage instead
That's actually a great idea and I hadn't thought of it, maybe I can control the square wave amplitude after all. I suppose I would just use the PWM square wave to activate a transistor that lets through a given voltage that specifies the maximum loudness of the square wave. I'm not sure if my saw-to-triangle circuit will work with a very low amplitude sawtooth though as there are diodes in there with their associated voltage drops.
Anonymous
9/9/2025, 7:21:01 PM
No.2943978
[Report]
>>2943983
>>2943837
I tried simulating it with falstad. When I put the 1:3 transformers in series and imbalanecd loads the output voltages end up all over the place. Not a very couraging result. Maybe I really do need three controller ICs, three FETs and three transformers.
Anonymous
9/9/2025, 7:21:30 PM
No.2943981
[Report]
>>2943989
>>2943970 (me)
Could I control the square wave amplitude via a digital potentiometer? I've heard it said that they are not good to pass audio signals through.
>>2943978
Parallel 1:1 transformers with "3*L" inductance regulated a bit better than series 1:3 transformers with "L" inductance. I changed to RMS voltages and added coil resistances.
Anonymous
9/9/2025, 8:47:16 PM
No.2943989
[Report]
>>2943981
digital pots are probably overkill for what you want to do. turning a given voltage on and off is simpler and cheaper. you already have an analog switch
>>2943983
do you know ahead of time what kind of loads you will have? that is, what kind of impedances? how efficient does it have to be? how much ripple can you tolerate?
Anonymous
9/9/2025, 10:35:38 PM
No.2944005
[Report]
>>2943983
Simulations can be a bit funny when you don’t add a ground reference to floating sections so I’d try adding grounds to those secondaries. Additionally, the transformers in a simulator won’t be flyback transformers, but rather ideal transformers with no leakage inductance, so I think you need to add parallel inductors to each primary. As we were talking about a week ago with the isolated buck-boost design, on here:
https://www.we-online.com/components/media/o109025v410%20ANP017c_EN.pdf
Page 6 shows the equivalent model for a flyback transformer.
But if that doesn’t fix anything, then yeah its like I expected, you’ll either need one transformer with multiple secondary windings, or three seperate transistors and switching controllers.
>>2943964
>>2943970
here's the promised sketch
Anonymous
9/9/2025, 10:48:39 PM
No.2944011
[Report]
>>2944008
herp I drep two of the caps on the filter as resistors, but you hopefully get the point
>how do I do ADSR?
p (channel A) is your amplitude control. in sawtooth mode it depends on frequency. for square and pulse output it is independent of frequency
>how do I wire the switches?
this is somewhat up to you. if you do it right you could have it to where you can add a ring modulation effect to the sawtooth wave by optionally turning it on/off. the "to MCU" could be two address bits. you could even do a 4-bit thing and route output A there also. or grab a copy of a nearby channel and add the ability to switch between them
Anonymous
9/9/2025, 11:23:33 PM
No.2944020
[Report]
>>2944022
>>2944008
Thanks anon, using the PWM to control both the resetting and the input current on the integrator is really quite clever. I'm less convinced about outputting a variable amplitude square wave by rapidly toggling the analog switch (if I understand you correctly) but it seems I might want to rethink my design regardless.
I see you've drawn an active filter with an op amp, what are the advantages over a simple passive filter with a resistor and capacitor like I'm using now?
For signal routing, I found some affordable multiplexer chips that can handle +/-12V signals (Renesas DG409DJZ) but they're just about to go obsolete :((( every other mux chip that can handle high voltages seems to be expensive or surface-mount only
Anonymous
9/9/2025, 11:29:59 PM
No.2944022
[Report]
>>2944038
>>2944020
>I see you've drawn an active filter with an op amp, what are the advantages over a simple passive filter with a resistor and capacitor like I'm using now?
less to worry about regarding impedances connected to it, input bias current on the integrator op amp etc. you might be able to get away with just two RC filters in series. try it!
>+/-12V
sounds excessive. use line level signals and let a proper amp handle the final amplification
Anonymous
9/10/2025, 12:40:59 AM
No.2944038
[Report]
>>2944095
>>2944022
>use line level signals and let a proper amp handle the final amplification
but muh signal-to-noise ratio
>>2944038
this raises an interesting point actually, TL074 and such like need +/-12V to give appropriate amounts of headroom, are there more modern rail-to-rail op amps that work well at +/- 5V and can be used with other standard 5 V logic circuits, for example?
Anonymous
9/10/2025, 5:47:19 AM
No.2944118
[Report]
>>2944095
Yeah, there are even op-amps that work at +/- 2.5V or +/- 1.65V for operation with a single rail. I'm using a COS8551 for such a project, though that's definitely more of an instrumentation op-amp than an audio one. The JFET input op-amps like the TL074 tend to require a fair bit of voltage headroom, it's the CMOS op-amps that can go really low voltages.
Anonymous
9/10/2025, 10:34:05 AM
No.2944144
[Report]
>>2944095
there are about a bajillion op amps that work in that range. I'd pick one that has low input offset/bias currents so you don't have to worry about offsets cause by large resistances. you can go on analog.com or ti.com and check out their op amp filter tool and find ones that fit your needs
What I do not get: When I put a resitor in series into an audio-line, then the signal gets cleaner (less noise) and somewhat less loud. An audio signal's voltage is analog to the sound waves. But a resistor does not reduce the voltage in the line (or rather between source and ground), does it? What do I exactly do to the signal when placing a resitor in series?
Anonymous
9/10/2025, 2:38:02 PM
No.2944167
[Report]
>>2944179
>>2944160
You're influencing the signal's rise and fall time by adding a resistor. Consider that when charging a line from 0 to 5V (for example) with a resistor in series, for a very brief moment, you have a circuit where the voltage drop over the resistor is 5V, and that limits the current to U/R=I (voltage over resistance is current), where without the resistor the current would be much higher (only limited by the resistance of the wire). Every component has some capacitance to it thus needs a brief moment to charge.
Anonymous
9/10/2025, 2:59:55 PM
No.2944179
[Report]
>>2944167
So, in principle I affect the attack and release time of the signal? Does that mean, that the lower noise I recognise is only because higher frequencies are damped that way but lower frequency noise remains more or less unaffected? Overall the signal does not get more quiet and less noise but only "softer"?
Anonymous
9/10/2025, 3:22:05 PM
No.2944187
[Report]
>>2944160
>What do I exactly do to the signal when placing a resitor in series?
in certain cases you change the frequency response of the entire signal path. the extent of this depends on the source and load impedances
I already have tested and implemented a DC protection that cuts off the output of my chip amp when there is DC at the amp output.
Now I also want to add a delay to my chip amp to prevent pops and an additional circuit that completely cuts off the power to the amp when one of the AC rails is missing.
Pls suggest me a suitable circuit
edit: thank god 4cuck disabled e-mail verification. been a long time since I last posted here
Anonymous
9/10/2025, 3:52:49 PM
No.2944194
[Report]
>>2944202
>>2944192
*can't get picrel circuit to work
Anonymous
9/10/2025, 5:02:28 PM
No.2944202
[Report]
>>2944194
AC - diode ... wut?
Anonymous
9/10/2025, 8:53:39 PM
No.2944232
[Report]
>>2944192
It’s very common to add a “slow start” circuit to power amp, I believe part of the reason is the output capacitors are big and need time to charge up. Of course, i see slow start circuits as generally a good thing.
> AC cutoff
I assume one is neutral/ground, so I don’t know how you’re going to test that? Like a ground fault detector? I think you could buy one of those and hack it. Also I have this plug-in unit with lights on it for testing outlets, you could use the lights and detect with a couple of logic gates and use a relat to cut the power
Anonymous
9/10/2025, 9:57:43 PM
No.2944249
[Report]
>>2944254
>>2944192
Soft-start circuits either use an NTC thermistor in series with the input power, or they use a power resistor thats shorted out by a relay once the caps reach a certain level of charge.
If by “one of the AC rails is missing” you mean one of the multiple secondary transformer taps, I wouldn’t bother. Transformers are dead reliable. A couple of comparators to ensure you’ve got DC voltage rails on either side of a central ground rail would be useful enough, mainly for in case you fry a diode, but even then its kinda superfluous.
Anonymous
9/10/2025, 10:13:44 PM
No.2944254
[Report]
>>2944274
>>2944249
> ntc vs. comparitor
The simplest slow start is a timer, or even a series of timers, you could do it with a one-shot 555 and a relay
Anonymous
9/10/2025, 10:21:18 PM
No.2944255
[Report]
>>2944288
>>2944160
Still uses power (I * V) though.
A resistor will cut that power somewhat and dissipate it as heat.
If your line-in has a huge 10 MΩ input impedance, like a JFET input op amp, the effect will be less pronounced.
Anonymous
9/11/2025, 12:02:33 AM
No.2944274
[Report]
>>2944254
NTC is definitely simpler. Instead of a 555, you just rely on a MOSFET's gate threshold voltage acting like an approximate comparator, with a voltage divider feeding its gate. Feed it from an RC filter if you want peace of mind. Then the MOSFET itself is what turns on the relay.
Anonymous
9/11/2025, 2:00:54 AM
No.2944288
[Report]
>>2944310
>>2944255
whart does power (or rather ampere) even do in an audio line? the loudness is defined by the amplitude, which is defined by the voltage. the frequency is defined by the alternation. What is ampere even good for here?
Anonymous
9/11/2025, 5:12:43 AM
No.2944310
[Report]
>>2944335
>>2944288
>whart does power (or rather ampere) even do in an audio line?
It produces sound. The power carried by the line moves the speaker diaphragm.
>the loudness is defined by the amplitude, which is defined by the voltage.
Combined with resistance. The resistor increases the system's resistance, so the carried current goes down (for a given voltage), so the output sound amplitude goes down.
To answer your earlier question:
>>2944160
>But a resistor does not reduce the voltage in the line (or rather between source and ground), does it? What do I exactly do to the signal when placing a resitor in series?
Adding a resistor like that does not reduce the voltage between the source and ground, but it does reduce the voltage across the speaker. As far as the speaker is concerned, the voltage of the power supply dropped, so its output power drops accordingly.
Anonymous
9/11/2025, 12:32:06 PM
No.2944335
[Report]
>>2944363
>>2944310
ah yes, that clearifies it. the alternating voltage carries the information while the current induces the impact. and since every element which tries to process the information also has to deal with its force, indeed putting a resistor in line does not change the information (or just slightly changes it, like said earlier) but it changes the force and thus the voltage as seen from the processing element. so, a resistor does not change the voltage in the line but at the processing element.
Anonymous
9/11/2025, 6:21:24 PM
No.2944363
[Report]
>>2944335
A resistor can change the voltage in the line inputs/outputs, although it’s less noticeable.
In a typical working circuit, you can’t have absolutely zero voltage. Even if you’re talking about static electricity from rubbing a baloon on your head… that too will dissipate (the charge will leak inducing a small current) due to the resistance of the air.
The currents in the line-level drivers are small, but they’re there. Most line-level drivers can even power small 32 Ω earphones to some degree, and when doing so, it will take the line voltage (around 1 volt) way down.
If you want to reduce noise, typically you put a pre-amplifer as close to the source (e.g a magnetic pickup) as you can to boost the signal voltage.
This is literally where “signal to noise ratio” comes from.
Anonymous
9/11/2025, 11:32:59 PM
No.2944398
[Report]
>>2944414
>using HT7333 voltage regulator to step down a 3.7V 18650 to 3.3V for a microcontroller
>it doesn’t say in the datasheet what the minimum or recommended capacitance is
>the diagram has what look like polarised 10μF caps on either side of it
>look for appnote on their website
>it doesn’t say anything on the matter
>rate the appnote as not helpful and state my reasoning
>check emails
>there’s a response saying it should be used with MLCCs, 10μF minimum for the output to be stable
Cool, thanks Holtek.
Anonymous
9/12/2025, 2:24:48 AM
No.2944414
[Report]
>>2944431
>>2944398
> 3.7V to 3.3V
mfw not putting a germanium or schottky diode in series
Anonymous
9/12/2025, 4:41:28 AM
No.2944431
[Report]
>>2944414
Battery isn't 3.7V all the time numbnuts, it's not a lithium primary cell. It's a rechargeable cell that ranges from 4.2V to 3.2V, I'm fine loosing the bottom 0.15V or so. Could get a 3.0V LDO instead since my MCU can run down to 2.7V and maybe lower, but LEDs and sensors and stuff might not like that.
apparently no one has questioned the purpose of this metal colored ring according to google, and AI hallucinated an answer about corrosion resistance and how the plain black thread is nickel-plated metal even though it's plastic. it's literally just decorative from what i can tell.
https://www.neutrik.com/en/neutrik/products/plugs-jacks/jacks/m-series
>Fascia appearance can be black plastic or chrome.
Anonymous
9/12/2025, 3:41:44 PM
No.2944493
[Report]
>>2944491
wear resistance? also it looks nicer
Anonymous
9/12/2025, 9:22:27 PM
No.2944522
[Report]
>>2944558
>>2944491
It’s more robust for panel-mounted sockets when the hollow threaded shaft is metal.
Anonymous
9/13/2025, 12:39:06 AM
No.2944558
[Report]
>>2944522
there's metal threaded nose that looks like pic related but the black ones all seem to be plastic. i could imagine that black steel or black nickel plated exists but apparently not from neutrik or most other non-premium stuff. and it seems to be for physical robustness rather than having to do with sound quality especially just for line level audio i don't imagine that the ground connection needs to be overbuilt compared to the tip/ring contacts.
Anonymous
9/13/2025, 12:41:35 AM
No.2944559
[Report]
Anonymous
9/13/2025, 1:27:08 AM
No.2944570
[Report]
black plastic seems to be the norm for semi-modern line-level rack gear, but guitar pedals probably use metal jacks
Anonymous
9/13/2025, 3:20:32 AM
No.2944589
[Report]
>>2944592
Need some help bros, I'm trying to find an arm that will fit my microscope (pic related) but I'm having trouble. Basically I want to upgrade by attaching it to an arm, freeing up space to work on bigger motherboards. From what I've seen I got 3 main options.
>1. Use a microphone arm, attach a ring mount to the arm and put the microscope in. Pros: cheap as hell. Cons: probably hard to get into position, no fine horizontal or vertical movement. Might be a bit wobbly.
>2. Use a monitor arm. Same process as previous option but somehow to attach ring mount to VESA plate or just brute force the plate off the arm and attach ring mount to arm. Pros: also cheap, probably more sturdy than previous option. Cons: also likely hard to get into perfect position.
>3. Use an actual microscope arm
Because I have enough budget I decided getting a real microscope arm would be best, these have great horizontal control and the attached "focusing brackets" have fine vertical control so in theory it sounds like the perfect option. So I was just about to order the following:
Arm:
https://www.aliexpress.com/item/1005008879682504.html
Bracket:
https://www.aliexpress.com/item/1005002982471324.html
Problems:
>Tube of microscope is much smaller (35mm) than the smallest ring diameter for brackets I can find (50mm) that also fit on a 32mm arm pole. Wouldn't be a problem with adapter rings, however due to stupidly long focus control on microscope tube, can only attach very close to screen hinge so with a large ring like 50mm the screen is forced to be bent backwards.
I can't find any bracket that would fit both on the arm and has at most a 40mm diameter ring (largest diameter that doesn't interfere too much with screen) that also fits on a 32mm pole. I thought about DIYing a spacer tube that would hold the screen above the ring far enough that it doesn't interfere but at this point I'm almost ready to say fuck the fine vertical control and just get a microphone arm.
Any suggestions or ideas?
Anonymous
9/13/2025, 3:30:25 AM
No.2944592
[Report]
>>2944605
>>2944589
3D print an arm like Chris Borge did for his heat set insert iron.
Anonymous
9/13/2025, 5:06:03 AM
No.2944605
[Report]
>>2944592
I don't have a 3D printer, if I did I'd probably just print myself a spacer. I'm considering just buying a piece of tube and tapping some adjustment screw holes in it so the bracket holds that tube and then the tube can hold the microscope away from the bracket high up enough that the screen doesn't interfere. Might actually get away with a plastic tube and threaded inserts rather than a metal tube with tapped threads.
Hello I am retard that probably shouldn't be playing with things but is there any reason this capacitor says 450v when it's attached to a 240v motor? It's Chinese as fuck, doesn't even have a plate on the outside with any information. It was failing to start unless I gave it a nudge in the right direction and noticed that it randomly starts up in reverse since I removed it from the appliance (a band saw)
>>2944663
Caps are always overrated by 2x so transient spikes don't blow them up, i.e. a 12V circuit will employ 25V caps.
>>2944663
that's a starting cap. its purpose is to provide a phase rotated version of the incoming AC to both get the motor going and in the right direction. any film cap with a similar voltage rating and capacitance will work
>>2944666
>Caps are always overrated by 2x
not always
Anonymous
9/13/2025, 2:47:51 PM
No.2944668
[Report]
>>2944669
>>2944667
>not always
Maybe not in chink shit, but in things you want to last they're oversized.
Anonymous
9/13/2025, 2:51:16 PM
No.2944669
[Report]
>>2944668
of course. but sometimes you have to compromise
>>2944667
>>2944666
Thanks, so I should just get another capacitor with the same specs. Just one more thing. With the aforementioned symptoms, does that sound like the capacitor is the issue?
Anonymous
9/13/2025, 4:15:55 PM
No.2944676
[Report]
>>2944674
Yes and maybe. The motor could be dying, but you'll know for sure when you replace the cap. Does the shaft spin by hand easily? Are the bearings making a lot of noise? Is there an oiling port that you can see?
Anonymous
9/13/2025, 4:21:13 PM
No.2944677
[Report]
>>2944674
it's either the cap or the bearings most of the time. the water pump in my house was refusing to start, and changing the cap fixed the issue
Anonymous
9/14/2025, 12:43:43 AM
No.2944741
[Report]
>>2944745
>>2944819
i understand that open circuit conditions in RF circuits are very bad because the reflected wave can destroy the power amplifier. how are open circuit conditions (no load at startup or loss of load during operation) detected? FWIW i'm working with 13.56 mhz and a 100w maximum load.
>>2944741
If it’s just a matter of heat, thermistors on the output transistors. If it’s a matter of from reflected signals being in-phase, MOVs and voltage sensing dividers and comparators, I guess. Probably good to have MOVs to protect against lightning anyhow. You can test fairly safely if you have a tunable load of some sort, to slowly increase the impedance on from 50 up to an open load. Or more likely, a quarter-wave length of coax followed by a variable load that goes from 50 to 0, a bucket of salt water seems easier to get a purely resistive load from compared to any rheostat.
I’d ask the /ham/ general for more practical ideas for what people buy and slap onto their rigs, but if it’s always integrated into the amplifier outputs I’m not sure if you’d get anything useful out of them.
Anonymous
9/14/2025, 7:47:52 AM
No.2944803
[Report]
I’m looking for a clamp-meter that measures decently well down below 1A DC, has a min/max mode so I can catch inrush current events, and can also be used for general voltage/resistance/capacitance/diode/continuity stuff. To replace two meters in my toolbox for repairs, I prefer a clamp meter because it means I don’t have to worry about cutting wires or blowing my meter’s fuse. I don’t need to measure anything higher than 60A.
I prefer the ones with the knob on the side so you can switch modes with just one hand, and having a dual-display screen is nice so you can see maximum and current value at once, or even voltage and current at once. I’m willing to spend $150 or even $200 I’d that’s what it takes, but not the $500 for the dual-display Hioki model I saw. The Brymen BM079 looks decent, though it only measures up to 60k resistance which might be a bit limiting. I wouldn’t use the phase angle sensing mode. Otherwise Uni-T has a lot of models I’ve not yet sifted through, they’re a bit of a shit brand but three might be fine.
Any recommendations?
Anonymous
9/14/2025, 10:11:35 AM
No.2944819
[Report]
>>2944826
>>2944838
>>2944741
>how are open circuit conditions (no load at startup or loss of load during operation) detected?
high SWR. there are many ways to detect that. one way is to just build an SWR meter into your device, which has the benefit of also being able to see the output power:
https://www.electrical4u.com/swr-meter/
there are other ways, but you have to be very careful that you don't introduce harmonics in the output. or add more filtering on the output to compensate for them
>>2944745
>If it’s just a matter of heat, thermistors on the output transistors
it's not just a matter of heat. high SWR can kill the output transistors from overvoltage. you should plan for such an event by overspecing them
>MOVs
a non-linear impedance on the output is going to cause absolute chaos. spark gaps or gas discharge tubes are more appropriate. the former can be done directly on the PCB, so they're free
t. licensed ham
Anonymous
9/14/2025, 11:37:31 AM
No.2944826
[Report]
>>2944831
>>2944819
>a non-linear impedance on the output is going to cause absolute chaos
The point is that it acts like an extremely high parallel impedance under normal operation, and so should be more or less invisible to the signal. Only in the event of high voltage events does it begin to lower its impedance. Well I'm not sure what sort of capacitance MOVs have, you might be better off with TVS diodes.
>spark gap
>discharge tube
Well those are designed for much higher voltages, if we're talking about a 50 ohm load at 100W, that's only 70Vrms or 100V peak. If you use 150V rated transistors, you need to get a breakdown voltage pretty solidly under that 150V rating, which a spark gap is going to have a hard time doing, plus your breakdown voltage is going to vary with atmospheric conditions. If you had a 300V transistor I can see it working, but overrating your transistors can be an expensive design decision. Also PCB spark-gaps can char the FR4 so I shy away from them. Gas discharge tubes would likely be feasible, you can get them as low as 90V and with only 15% variance. But both GDTs and spark gaps are nonlinear impedances just like MOVs, with a negative resistance mode that may well cause the output to oscillate.
t. bad licensed ham
When it comes to an SWR, those only work when you're actually outputting a wave, no? You'd want a voltage limiting component like the aforementioned ones for limiting the instantaneous overvoltage conditions, and then rely on the SWR sensor to disable the output before the limiting components overheat.
Anonymous
9/14/2025, 11:48:23 AM
No.2944831
[Report]
>>2944826
>Well I'm not sure what sort of capacitance MOVs have, you might be better off with TVS diodes
a Zener might be the most appropriate. have a thing pull one or both gates off via a Zener and anon should be good. it might add a bit of distortion but just filter it out
>Well those are designed for much higher voltages
yeah, but you mentioned lightning. a charred board is better than a dead board
>When it comes to an SWR, those only work when you're actually outputting a wave, no?
you're always "outputting" something even if it's just to the output jack and back
this makes me wonder: are there RF jacks that can detect if something is plugged in like with audio jack? would be good klutz insurance
Anonymous
9/14/2025, 1:39:40 PM
No.2944838
[Report]
>>2944745
>>2944819
thanks, will look into this.
Anonymous
9/14/2025, 5:55:37 PM
No.2944864
[Report]
>>2944870
Any way to (guess)timate the output power of this flex transformer? If I get it right, when N1, N2, N3 are paralleled as a single primary, then the primary max. Isat current works out to be 6*Isat_base = 1.3 Amps. But if N4, N5, N6 are left on their own as three secondaries, wouldn't the theoretical max. output power be just 3 * 0.22 Amps * input volts? For 24 V input it would be about 15 W. Did I get it right?
Anonymous
9/14/2025, 6:14:30 PM
No.2944870
[Report]
>>2944872
>>2944864
Max power is going to depend on how hot you want to allow it to get.
500 V at .55 A is like 250 Watts, but for how long?
Anonymous
9/14/2025, 6:19:19 PM
No.2944872
[Report]
>>2944882
>>2944870
My limited understanding is that when the transformer core reaches its saturation point, it just can't transfer any more energy into its outputs. No matter how many amps gets shoved into the primary.
Anonymous
9/14/2025, 7:24:50 PM
No.2944882
[Report]
>>2944872
> core saturation
That’s definitely an efficiency inflection point, for sure. Of course, some energy can still be transferred simply because the coil windings being in close proximity to each other…
…and a lot of that depends on the internal construction.
If you work for a company and you’re going to need a million of these things, you’re going to have to test it yourself anyway.
any ideas for how to reliably transfer power to a peltier driven cold finger that is to be moved by a robot? the setup is something like this
>have container of molten material
>dip cold finger into solution, purified solid freezes on the finger
>move finger to another container and allow frozen material to thaw
being able to heat the finger is a plus, as is keeping it cheap and light, hence why the fan is on the gripper. some ideas:
>two cables
simple, but there's a risk of them getting tangled up. I'd like this to be able to run unattended
>pogo pins on the gripper
also quite simple, but alignment is an issue. might not be able to carry enough current
>induction coil
can only drive the peltier in one direction, unless polarity is controlled by an LED + a phototransistor or something
Anonymous
9/15/2025, 4:16:07 PM
No.2945040
[Report]
>>2945036
oh wait I just had a super retarded idea
>the heatsink is copper
>the finger/cold spreader is copper
I could just have the top and bottom of the gripper be copper or some other metal. solid connection practically guaranteed. then just connect the peltier to the two copper masses
>>2945036
Be easier to move the beaker on an x-y-z platform, no?
In factory parlance, “conveyor belt”
Or, at least, one or two of those vectors.
Best way to transfer power is through induction,
I imagine whatever is molten there is giving off fumes which will wreck contacts.
Anonymous
9/15/2025, 5:18:00 PM
No.2945052
[Report]
>>2945048
not sure if a movable platform is an option since there's going to be a bunch of stuff on it. it doesn't really matter for this discussion whether the gripper moves or if there's a platform
>Best way to transfer power is through induction,
it not relying on physical contact is nice, but the fact that I have two fat copper things to grip kind of solved the issue already. to get sufficient power via induction I probably need some kind of core material
>I imagine whatever is molten there is giving off fumes which will wreck contacts.
nah not really. plus it's going to be flushed with argon and dry
Anonymous
9/15/2025, 5:35:08 PM
No.2945055
[Report]
>>2945048
there is one big upside to an xyz platform and that is carry weight. small desktop robots typically don't lift much. I imagine positioning would be way more accurate too, which simplifies any alignment issues
how much isopropyl do you actually need, i can get 5 liters 99.9% for 5 euros per liter, and ok a high concentration is highly recommended for electronics, but are you actually going to bother with cleaning everything before/after soldering, is it worth the extra time and effort and exposing your skin and your lungs to the alcohol, especially when using flux that claims to be no-clean
Anonymous
9/16/2025, 7:12:22 AM
No.2945126
[Report]
>>2945127
>>2945123
If your solder wire has rosin flux core then you still want a cleaning solvent, same for solder paste. If you want something more harmless than IPA, ethanol should work, so long as it's anhydrous.
>>2945126
should i go straight to 10 liters (slightly cheaper per liter) if i would solder a couple hundred of each of SMD components, through-hole components and cable connectors or i figure 5 liters might be enough if i use it sparingly like idk maybe a spray rather than bathing PCBs in isopropyl
Anonymous
9/16/2025, 7:21:57 AM
No.2945128
[Report]
>>2945156
will the residue actually disappear or does it just get smeared in a thinner layer if you just use a brush and not like a cloth that would absorb the residue
Anonymous
9/16/2025, 8:34:29 AM
No.2945141
[Report]
https://www.youtube.com/watch?v=fxrpaunFbIA
>These special one-ply, or one layer, wipes are extremely light and do not scratch most materials, allowing us to clean things like microscope slides and pipets. Kimwipes act as a "science napkin" that allows researchers to reliably clean spaces and equipment without leaving behind lint.
hmm
https://www.youtube.com/watch?v=FwjOrT3tIjw
16:15
>still use a cloth
holy shit this looks so tedious and it seems like you still might not get it perfectly clean like under tightly spaced SMD pins
Anonymous
9/16/2025, 8:49:00 AM
No.2945143
[Report]
>As mentioned, the Kester rosin flux (it's NOT considered an "acid" flux, but rather a mildly-active flux which is not corrosive at all at normal ambient temperatures -- it's only activated by the heat of soldering) is ok to leave in most instances. However, if you DO decide to clean it, it's important to clean it ALL off; halfway clean is worse than not attempting to remove it (at least this is the general consensus in the PCB assembly world).
Anonymous
9/16/2025, 8:51:07 AM
No.2945144
[Report]
>>2945145
>>2945127
I go through like 1L per few years, I use on the order of 1mL on each PCB. 10L is overkill unless you're using it in an ultrasonic cleaner or SLA wash and cure station.
Anonymous
9/16/2025, 9:03:15 AM
No.2945145
[Report]
>>2945148
>>2945144
makes sense but some of these descriptions make it sound like a decent amount gets used like the whole thing should be soaked
>My method for cleaning most fluxes is this: I elevate one side of the PCB. Place a dish, etc. under the low end. Using an old toothbrush, I scrub the board from the high end to the low one with 99.9% isopropyl alcohol. Keep the entire solder side of the PCB wet with alcohol until this step is done, so that the flux residue remains in suspension. Then, without allowing the alcohol to dry, I rinse with distilled water. Shake or blow off as much water as possible, then set aside to dry.
but i guess the PCB can be cleaned in one go so it's not like repeating a cleaning process for each resistor etc before soldering (i guess it's not really necessary to clean brand new components, maybe not even an audio connector which might be trickier to solder because of the thick metal) or after soldering each SMD op-amp to DIP adapter board, they all get cleaned at the same time after being socketed to the main PCB
Anonymous
9/16/2025, 9:07:07 AM
No.2945146
[Report]
>>2945123
I disagree with other anon. Anhydrous alcohol is not necessary. You're not going to keep it dry anyway.
Anonymous
9/16/2025, 9:24:22 AM
No.2945147
[Report]
>>2945156
if bro is going to rinse with (distilled) water anyway, then i could consider an isopropyl-based surface disinfectant that they use in hospitals which has 45% isopropyl plus added detergents, the detergents have additional cleaning properties so they might help get rid of the flux
Anonymous
9/16/2025, 9:29:34 AM
No.2945148
[Report]
>>2945149
>>2945145
Back in the old days small production lines would wash their finished PCBs in a dishwasher. A commercial Hobart dishwasher you can do a lot at once.
Anonymous
9/16/2025, 9:53:19 AM
No.2945149
[Report]
>>2945152
>>2945148
interesting... i don't mind doing it manually like rinsing it off in the shower. the main concern is just drying it properly afterward.
Anonymous
9/16/2025, 9:55:40 AM
No.2945150
[Report]
(i have soft water so i'm not too worried about it not being distilled water)
Anonymous
9/16/2025, 9:59:43 AM
No.2945152
[Report]
>>2945153
>>2945149
Rinse with 99% ISO and use an air compressor, then let it air dry for a few hours.
Anonymous
9/16/2025, 10:02:14 AM
No.2945153
[Report]
>>2945152
Some gentle heat wouldn't hurt either.
Anonymous
9/16/2025, 10:43:05 AM
No.2945156
[Report]
>>2945128
sonication is the only way to get rid of all flux. I've had analog boards misbehave due to flux residue due to just cleaning with a brush+IPA
>>2945147
I sometimes use 50/50 distilled water + IPA followed by pure IPA. this because the water will help carry away water soluble crap. this also means I go through a lot of IPA. but the boards come out super clean! which is important for the high-precision stuff I do for uni
Anonymous
9/16/2025, 12:11:05 PM
No.2945159
[Report]
>>2945162
>Peltiers are less efficient when PWM'd than when driven by a DC current
huh. hadn't thought of this before but it makes sense from the datasheets. in other words: add an LC filter between your PWM driver and your Peltier. or use a proper SMPS
https://www.meerstetter.ch/customer-center/compendium/71-peltier-element-efficiency
another nice thing is that Peltiers are resistive loads, so they're really easy to control
Anonymous
9/16/2025, 12:29:59 PM
No.2945162
[Report]
>>2945165
>>2945187
>>2945159
Yep. A closed-loop constant-voltage (or constant-current) buck converter isn't really necessary since you can just take feedback from the temperature itself. Use low porportional and slow integral gains, driving it at full blast to get it down to temperature in the first place might end up producing more heat to get rid of, making it take longer in the future. A feed-forward model-based driver might be better than a PID loop. Either way I'd want to measure the temperature of both the hot and cold sides, to ensure you're not overheating the device.
What fluid are you solidifying anyhow, NaK?
Anonymous
9/16/2025, 1:18:29 PM
No.2945165
[Report]
>>2945224
>>2945162
>A feed-forward model-based driver might be better than a PID loop
feedforward is always better, assuming your model is sufficiently accurate. see the Internal Model Principle. but yeah I need at least one sensor, preferably two. then PWM -> buck -> Peltier
>What fluid are you solidifying anyhow, NaK?
gallium
Anonymous
9/16/2025, 6:13:35 PM
No.2945187
[Report]
>>2945224
>>2945162
ran some numbers for a much simpler recrystallization setup with just a beaker on a hot/cold plate (peltier). a 5 cm diameter beaker will freeze at rate of 1 µm/s per 930 mW of cooling power, assuming ambient temperature is close to the melting point of Ga. people don't do this in the literature, maybe there's a good reason why
Bought pic related 5 band op amp audio equalizer. This will get powered off USB on same circuit as a built in audio amplifier for a set of speakers. Amp is running off 12v or 5v from usb; I’ll determine which and use same.
So either 12v or 5v will go to positive in this. Does ground go to negative on this? Should I tie Ground to negative as well?
Anonymous
9/16/2025, 9:18:21 PM
No.2945207
[Report]
>>2945237
>>2945206
Here’s the back.
Anonymous
9/16/2025, 10:03:21 PM
No.2945215
[Report]
>>2945243
>>2945127
I go through a lot of isopropyl.
It’s a large molecule, so I don’t think it’s that harmful (relatively speaking). It’s used in rubbing alcohol. Methanol is a smaller molecule is more harmful, but it’s a better solvent.
There’s 10mg of methanol in an average apple.
If you find other uses for it, cleaning surfaces, alcohol burners (fuel for heaters), thinning resins (like rosin flux, or shellac), hand sanitizer, etc. get the 10 liter. I have a small alcohol burner with a wick I use to shrink heat shrink tubing.
You can mix it with your own distilled water and/or detergents if you want something else, too, no reason to buy it pre-distilled… you can’t ever get it back up to 99% (easily)
Anonymous
9/16/2025, 10:12:56 PM
No.2945218
[Report]
>>2945233
>>2945206
> Does ground go to negative on this?
No.
It needs 30 V between +15 and -15.
Ground is at 0 V between the +15 and -15.
Now, it may (very likely) work at lower voltages, like +/- 12 V.
I think this is called a split rail supply.
You might try and get a DC/DC converter for your equalizer. It won’t need much current (less than an amp I bet)
Anonymous
9/16/2025, 10:39:10 PM
No.2945224
[Report]
>>2945227
>>2945233
>>2945165
I guess the sensors need to the on pogo-pins or something. Magnetic alignment would help, assuming there’s some more positive method for holding the peltier rod in place when the arm isnt gripping it.
>>2945187
Well 5W is probably feasible from a 50W peltier, and you could put 4 together in parallel to get 20W, it’s still pretty slow though. You may want to look into using water-cooling instead. Probably with a chiller, but a big enough radiator to ambient air might be fine if you’re not in a tropical hellhole. You’d need water pipes to each cooling rod, and then a seperate method of heating each one, probably something like an immersion heater sealed inside the cooling rod. Either flow the water by enabling its pump, or enable the heater.
>>2945206
As well as what the other anon said, 5V USB supplies are noisy with switching noise. You’re better off getting an AC transformer, a rectifier, some regulators, and some big caps.
Technically you might be able to run a rail-inverter from the +12V line, but it will probably be pretty noisy. Still might be worth trying as it would be simpler and more compact. You may also get issues if the amplifier’s input jack isnt referenced to its 0V supply rail, but it’s probably fine.
Anonymous
9/16/2025, 10:47:27 PM
No.2945227
[Report]
>>2945233
>>2945251
>>2945206
>Does ground go to negative on this?
anon there's a pin labeled G
>>2945224
>Well 5W is probably feasible from a 50W peltier, and you could put 4 together in parallel to get 20W, it’s still pretty slow though
slow is good in this case
>Well 5W is probably feasible from a 50W peltier
the COP actually goes pretty high so long as you can cool the hot side well enough (or heat the cold side when heating blah blah). check it out:
https://docs.rs-online.com/90d5/0900766b8144aa10.pdf
>ambient air might be fine if you’re not in a tropical hellhole
I'm north enough that this isn't an issue, except for like 2-3 days in summer (dangs glimade tjange :DD)
>>2945218
Per mfg it's voltage tolerant. I know it will run at +/-12V. Not sure about lower. And you're right that the power required is minimal; it's just a bunch of op amp filters stacked up.
>>2945224
>5V USB supplies are noisy with switching noise. You’re better off getting an AC transformer, a rectifier, some regulators, and some big caps.
Bleh. What I wanted to do with this was put it inline between USB power and amp, for some cheap amplified speakers, and improve their output a bit, mostly by setting up a high-pass filter. Not build a "real" audio device.
I may just set this up on bench, figure out what my cutoff frequency band is, and put a passive high-pass filter into the speakers instead. I've got a bench PS I can use for that work and set this equalizer up with that.
>>2945227
>pin labeled G
I remember building op amp circuits, many many years ago, and running them from +5 to GND for signal. But that was a long time ago, and everything I'm reading tells me I need a voltage splitter at minimum.
Anonymous
9/16/2025, 11:48:10 PM
No.2945235
[Report]
>>2945236
>>2945233
>I remember building op amp circuits, many many years ago, and running them from +5 to GND for signal
you can build amps that don't need a negative supply, yes. but that thing clearly wants a negative supply
Anonymous
9/16/2025, 11:52:27 PM
No.2945236
[Report]
>>2945235
I think it only wants a negative supply b/c it's op amp based and +/- supplies are a normal thing in audio devices.
Doesn't matter. I have a path forward now, and could try it single rail, but will probably sound like crap.
I'm set, thanks anons.
Anonymous
9/16/2025, 11:54:15 PM
No.2945237
[Report]
>>2945253
>>2945450
>>2945206
>>2945207
I'd use this with a class a/b amp with split rail supply.
>>2945233
You could use a software EQ like the one built into VLC player. You can save presets too.
Anonymous
9/17/2025, 12:32:04 AM
No.2945243
[Report]
>>2945340
>>2945437
>>2945215
>It’s a large molecule, so I don’t think it’s that harmful (relatively speaking)
>Methanol is a smaller molecule is more harmful,
That's not how it works, at all. Isopropyl alcohol is more toxic than methanol. Ethanol (which is in between those in size) is much less toxic (to humans) than either. The most toxic chemicals are certain biological toxins which are thousands of times larger than those alcohols. Beryllium (a small atom, not even a molecule) is not quite THAT toxic, but it's way more toxic than any alcohol.
Anonymous
9/17/2025, 12:58:26 AM
No.2945251
[Report]
>>2945257
>>2945227
>slow is good in this case
1um/s slow? Are you trying to grow crystals?
Also make sure copper doesn't slowly dissolve into gallium.
>>2945233
>What I wanted to do with this was put it inline between USB power and amp, for some cheap amplified speakers, and improve their output a bit, mostly by setting up a high-pass filter.
>Not build a "real" audio device.
If you want the simplest solution, you should have bought an equaliser board that would run on a 5-12V single-supply in the first place.
Otherwise you could investigate the schematic of your current board, probably swap out the op-amps, maybe change a bias circuit, and get it working on 5-12V. At minimum, it looks like you'd need to add a voltage divider between V+ and V- to GND, ensuring that GND is halfway between the rails. Then since it looks like there's DC coupling through the input but not the output, so you'd probably need high-pass series capacitors on the inputs (10uF should do) but possibly not the outputs. I recommend film caps. Hope those MLCCs in the audio path aren't particularly voltage dependent.
Or make your own from scratch, could be a fun project.
Anonymous
9/17/2025, 12:59:29 AM
No.2945253
[Report]
>>2945261
>>2945237
> software EQ
That is an excellent idea. Ty.
Anonymous
9/17/2025, 1:15:09 AM
No.2945257
[Report]
>>2945263
>>2945251
>Are you trying to grow crystals?
that's generally what recrystallization means, yes
Anonymous
9/17/2025, 1:17:37 AM
No.2945261
[Report]
>>2945450
Anonymous
9/17/2025, 1:20:20 AM
No.2945263
[Report]
>>2945257
am bad reader oops
Anonymous
9/17/2025, 8:42:30 AM
No.2945333
[Report]
just spent a day trying to get interrupts working without interfering with 5110 lcd updates
the adafruit library was taking 80ms to update the display the first time, and my spare hardware timers were unable to time slower than that for triggering an overflow interrupt to count system time
then i tried other libraries, some of which were far faster, but all of them had the display upside-down and couldn't flip it, unlike the adafruit library
then i realised it was because the adafruit library was building a software buffer, rotating it, and then sending that to the display
i briefly flirted with the idea of generating an upside-down font and queuing the characters to be written backwards as the cursor still advances in the wrong direction
ultimately i gave up and redesigned the housing to have the lcd the intended orientation
cmon, don't they look better with a fat chin than with a fat forehead?
Anonymous
9/17/2025, 9:48:00 AM
No.2945340
[Report]
>>2945243
>Isopropyl alcohol is more toxic than methanol.
It's not. It metabolizes into acetone though.
Methanol metabolizes into formaldehyde and formic acid which will make you go blind and die. However it has 1 neat trick where ethanol inhibits it because your liver likes to party.
corporations have their heads up their ass, they say you absolutely can't use tap water instead of distilled water to rinse a PCB. meanwhile you have der8auer (famous computer nerd youtuber) and arcade machine nerds washing PCBs in their dishwasher and saying it's fine.
>How often should you clean a PCB?
>Clean a PCB every 6 to 12 months. Do it sooner if dirt builds up. Regular cleaning stops problems and helps your device last longer.
come on, no one does that. it's not remotely worth it unless you're like a billionaire who can hire skilled people for that or just replace devices with brand new stuff on a regular basis. modern homes are relatively low in dust anyway.
Anonymous
9/17/2025, 1:05:41 PM
No.2945351
[Report]
>>2945352
in pro audio, some people don't even replace electrolytic capacitors, thinking they don't need to learn how to do it or put in the time and effort because of some vintage mojo positive sound quality aspects of the aging electrolytics. famous mixing engineer chris lord-alge finally got around to recapping his vintage SSL console during the covid lockdowns.
>>2945350
this depends on the water quality where you live. if you have really soft water then go for it. if not then at least install an ion exchange filter. I wouldn't use it for really sensitive boards
>>2945351
that obvious bull, but people often recap unnecessarily without checking leakage first. if the ESR is good, the capacitance is OK and there's no leakage then there's usually no reason to change them. there are some exceptions though
>silver mica caps, especially in RF cans
>wax+paper caps
these always seem to go bad
Anonymous
9/17/2025, 10:12:42 PM
No.2945437
[Report]
>>2945243
> That's not how it works, at all
I wasn't commenting on the toxicity per se, but on methanol's ability to get into place where it's not supposed to be... some of which depends on the molecule size.
Anonymous
9/17/2025, 10:18:33 PM
No.2945438
[Report]
>>2945421
Capacitors are one of the few things you can reasonably make. When I was a kid, I'd make my own out of wax paper and tinfoil. They probably still work (wherever they are)
There's a funny youtube video of glasslinger making this crazy high-voltage capacitor for some kind of HV power supply.
There was a guy recently posted he made his own resistors out of nichrome... that probably a pretty high quality resistor, too, nichrome is tough stuff.
Can't make a 10M ohm resistor with it though :-)
Anonymous
9/17/2025, 10:23:52 PM
No.2945439
[Report]
>>2945350
If water can get underneath a component and stay there, it can cause corrosion. This is particularly a problem for SMD components with pads underneath their packages, like QFNs and DFNs. Dishwashers rely on the heat of the water to evaporate most of it off, but bringing a lot of components too close to the boiling point of water isn’t good for them. Highly basic solutions are also damaging to the solder-mask. The natural salts contained within the water will also be left behind when the water evaporates, which may be hygroscopic, and cause capvsnic corrosion just from your board running in a moist environment.
>>2945352
Tantalums also reduce their voltage rating as they age, not a bad idea to replace them if they’re old.
Anonymous
9/17/2025, 10:43:20 PM
No.2945443
[Report]
>>2945454
>>2945352
>people often recap unnecessarily without checking leakage first
shango66 the guy that fixes old radios and TVs hardly ever changes caps. This guy is amazing, I learned a lot from his channel.
Anonymous
9/17/2025, 11:08:37 PM
No.2945450
[Report]
>>2945237
>>2945261
>software EQ like the one built into VLC player
So I did this, firing up VLC and playing some Afghan Whigs, and found the EQ didn't really help much. I'd the idea that low freq sound was causing the audio issue.
Then I turn on compression... and it's 10X better with that switched on.
So I was chasing the wrong solution... which just saved me a bunch of time. Now researching those options.
Anonymous
9/18/2025, 12:08:06 AM
No.2945454
[Report]
>>2945443
yeah shango knows his stuff
So, I have a chink bike light with a massively overstressed LED. It blinds people, gets hot as fuck and drains the battery in an hour. Just wanted to confirm, will putting a resistor in series with the LED only remedy the brightness and potential longevity part, with the heat and battery drain duties now being taken over by the extra resistor? Last time I did any physics was high school so I'm a bit rusty. I know the right way to do it is PWM but I doubt I can fit an entire PWM circuit inside that light's housing.
Anonymous
9/18/2025, 10:25:09 AM
No.2945537
[Report]
>>2945536
It probably already has a constant current driver, and usually you can replace a tiny surface-mount resistor voltage divider that sets the current.
I don't know how much current it's using, but a resistor seems like a bad idea for battery powered things because the resistor itself will tend to dissipate heat leading to lower efficiency ('bang for your buck')
Anonymous
9/18/2025, 10:29:12 AM
No.2945538
[Report]
>>2945536
High-power LEDs are driven in constant-current mode, putting a small-valued resistor in series will not influence the current going through it, just increase the total voltage. If the unit uses a buck-converter, then it can increase its output voltage only up until the pack voltage. If you use a large enough resistor that it cannot output the full desired current, the buck-converter should default to let the pack voltage through, resulting in a dimmer light, but with a brightness that varies with charge percentage. The efficiency will also probably be pretty bad, if it’s stepping down a 7.4V pack to 6V for the LED that it wants to dump 3A through, you could drop it to 1A with a 1.4Ω resistor, dissipating on average 1.4W in the resistor and 6W in the LED, but getting as high as 1.7A when fully charged. It’s much worse efficiency-wise if there’s a larger difference between the pack-voltage and LED-voltage, but better in terms of brightness variations.
If it’s a boost converter, then maybe it will do the same thing and stop boosting at some maximum voltage, but it might also keep boosting with higher and higher voltages to keep the same current through higher and higher resistances, destroying itself.
Instead I’d want to modify the feedback loop of the switching converter. If you’re lucky there will be a resistor or two that sets the current-feedback voltage reference, or a current-set resistor directly on the IC, just change a resistor and get a different current output. Even put a potentiometer on it if you want. If you’re less lucky, there should still be the option to change a current sense resistor, a resistor through which the full LED current passes through. Double its resistance and get half the current. Replace it with a length of solid-core copper wire, customise the length for different brightnesses, see an AWG resistivity chart.
Anonymous
9/18/2025, 11:03:01 AM
No.2945542
[Report]
Anonymous
9/18/2025, 2:09:24 PM
No.2945546
[Report]
>>2945421
>rifa
fucking why
I know it's their "safety" caps that are notorious for blowing up, but aren't all their components shit?
Anonymous
9/18/2025, 2:59:18 PM
No.2945550
[Report]
>>2945559
>be amateur
>try to study class C/D/E amplifiers
>most IRL implementations look nothing like the basic class C/D/E schematics
>e.g., pic related class D has 1 FET switch
>pic related looks absolutely nothing like the two-switch current-switching class D or two-switch voltage-switching class D circuit
>IRL implementations always have additional filtering components etc.
>basically all of the math formulas are useless because the IRL circuits are nothing like the simplified "academic" circuits
>(that's not even accounting for things like parasitic effects, the use of FETs instead of BJTs, non-linear behavior of BJTs or FETs, etc.)
how does someone design a real life class C/D/E amplifier?
is it just a matter of guessing component values and dicking around with stuff in LTspice until it works?
Anonymous
9/18/2025, 4:02:08 PM
No.2945559
[Report]
>>2945560
Anonymous
9/18/2025, 4:09:06 PM
No.2945560
[Report]
>>2945562
>>2945559
walk me through a derivation of the equations that govern the picture i attached (to a useful approximation.)
Anonymous
9/18/2025, 4:34:53 PM
No.2945562
[Report]
>>2945560
I'm not going to spoonfeed you RF wizardry. you're going to have to acquire the necessary learns yourself. from books
I will say that I've never seen class D used for RF I think. it's always either an A/B if SSB, or E/F if FM
Anonymous
9/18/2025, 9:10:33 PM
No.2945585
[Report]
Anonymous
9/20/2025, 9:26:35 PM
No.2945964
[Report]
>>2939269
Just get a 5V noctua fan.