← Home ← Back to /his/

Thread 17987366

144 posts 118 images /his/
Anonymous No.17987366 >>17987429 >>17987443 >>17987446 >>17987525 >>17987625 >>17987696 >>17987709 >>17988031 >>17988199 >>17989033 >>17989119 >>17990291 >>17990737 >>17990775 >>17990974 >>17991897
Why are modern mediterraneans brown?
Anonymous No.17987371 >>17987372
Genetic mixing. Also, only some Meds are dark, but not all.
Anonymous No.17987372 >>17987444
>>17987371
they all have brown eyes and hair
Anonymous No.17987429 >>17987438
>>17987366 (OP)
Anonymous No.17987438 >>17987441
>>17987429
shitskin cope
Anonymous No.17987441 >>17987486 >>17987807
>>17987432
>>17987438
Here's your blonde kang snowtroon
Anonymous No.17987443 >>17987972 >>17988014
>>17987366 (OP)
They imported black slaves from sub saharan africa but failed to kill all the dysgenic mutt brown trash hybrids that fucking them created.

Now those brownoids are larping like they belong in southern Europe, northern Africa and the Levant.
Anonymous No.17987444
>>17987372
Do they all?
Anonymous No.17987446
>>17987366 (OP)
Imagine having such a pathetic ancient history and having such huge inferiority complex you go shamelessly around wewuzzing other people history, beyond pathetic
Anonymous No.17987455
Anonymous No.17987457 >>17987460 >>17987462
These posts are so low effort I fail to see their point

Most mediterraenan europeans have swarthier features, tho there are lighter ones, neither of them are brown

Most northerners are lighter featured, tho there are swarthier ones, neither of them are brown

Anyone that has ever lived in Europe knows that and those threads are 100% done my some amerindian from Oaxaca larping as "El Conquistador"
Anonymous No.17987460 >>17987462
>>17987457
Med/Nord division is entirely onlkne and artificial, absolutely 0 europeans that touch grass care about this shit

It is relegated to imageboards and the sceptic ditch that is twitter/X
Anonymous No.17987462
>>17987460
>>17987457

Who even keeps posting these threads? I swear there's like 7 of them a day.
Anonymous No.17987486 >>17987521
>>17987441
There's literally only one roman emperor described as having blonde hair by contemporary sources, Lucius Verus, and he sitll looked like the most Italian guy ever, not like some germoid/nordic guy

Also those retards who start those threads don't even understand how ethnogenesis works, it has nothing to do with hair color, nordicists are like retarded toddlers intellectually
Anonymous No.17987521 >>17987549 >>17987570
>>17987486
The name Flavius is ubiquitous among dominate gentry, and it literally means light haired. The reason why southern Spaniards, Greeks, and southern Italians are so dark is the same reason why Sweden isn't as white as it was only twenty years ago: mass mobs of over-producing retards moving into wealthier areas.
Anonymous No.17987525
>>17987366 (OP)
Because they're white.
Anonymous No.17987549
>>17987521
The most popular surname in Italy is "Rossi" and it means red haired. Most Italians are not red-haired. Moreover you're debunking that Augustus, Nero, etc was blonde yourself because they are referred as SUB-flavus, not just flavus.
Anonymous No.17987570
>>17987521
There are millions of light haired Italians retard, guess what? they are still Italians, same with Germans having dark hair, they are still Germans, you don't have a monopoly on light hair same as Italians don't have a monopoly on dark hair, even ''thinking'' like that shows how fucking diseased by nordicist racialist bullshit your mind is

Most Romans had dark hair and eyes and shows features that are not nordic at all like curly hair and aquiline noses, you can see their features on countless frescoes and statues. There were Romans with light features but they were still Romans same as modern Italians with light features are still Italians. Again the way you ''think'' is completely retarded and makes no sense, ethnogenesis isn't based around 2 superficial aesthetic traits taken in isolation, you just have a diseased mind if you ''think'' like that
Anonymous No.17987581
Imagine Italians/Greeks going around wewuzzing those statues even though they show completely different nordic features just because a few of them might have had dark hair. Sounds ridiculous, right? That's exactly what nordicists do when they try to wewuzz the Romans and Greeks, beyond pathetic
Anonymous No.17987591 >>17987604
What do people mean when they say the Romans were "white" or "brown"? because EUROPEANS can be both. If by White you mean European, yes the Romans were white, if by white one means Germanic or WASP American, well, that's literally a fringe view 5 people on /his/ and X hold, though there is people who claim something along the lines of there being higher Indo-European ancestry among noble Romans.
Anonymous No.17987604
>>17987591
The genetic studies have mindbroken a few retards because Iron Age Italics cluster with North Italians/Northeast Iberians and ancient Greeks cluster with South Italians/Aegean islanders. They are pretending most of the immigrants in Rome were Levantines and that they got mutted during the Imperial era even though studies model them with BA/IA Anatolians/Armenians instead.
Anonymous No.17987625 >>17987626 >>17987651
>>17987366 (OP)
Don't know which source credits Trajan with having blonde hair but he was described as having a somewhat dark complexion
Anonymous No.17987626 >>17987651
>>17987625
>guy known for going on campaigns constantly develops tan
>two thousand years later Afghans are pretending Romans were secretly Mesopotamian pseudo Muslims

Crazy times.
Anonymous No.17987651 >>17987718
>>17987625
The source (Sieglin) is a nazi propaganda book from 1935
Yeah they are that retarded and shameless

>>17987626
Only nordoids wewuzz the Romans while they have nothing to do with them, and this is what happens when you are for just a couple of hours under the med sun, you don't tan like the Romans on frescoes, you turn into sunburnt lobsters. You are so pathetic in your wewuzzing lol
Anonymous No.17987696
>>17987366 (OP)
Moor and nigger rape
Anonymous No.17987709 >>17988304
>>17987366 (OP)
many iron age southern europeans were of french (aka southern nordic) stock
Anonymous No.17987718 >>17987792 >>17987858 >>17987894
>>17987651
>Only nordoids wewuzz the Romans while they have nothing to do with them
Romans called Germania that because the word "germanus" literally means sibling. It's absolutely insane you think Italy was colonized by Mesopotamians half a world away instead of by land in the neighboring countries. FFS, Latin is a Celtic language.
Anonymous No.17987792 >>17987808
>>17987718
Romans felt no kinship whatsoever with the Germanic barbarians, Cicero called them beasts who could not be taught. How many of them were enslaved by the Romans? countless. And of course they looked nothing like each other either. I don't understand your inferiority complex in pushing this bs, you will never be med, Cletus. Maybe in the next life you will be born in Florence instead of some trailer park in Oklahoma, you never know
Anonymous No.17987807
>>17987441
https://www.youtube.com/watch?v=68ugkg9RePc
Anonymous No.17987808 >>17987884 >>17987925
>>17987792
>Cicero called them beasts
Cite the exact passage you're referring to.
>How many of them were enslaved by the Romans
You do NOT want to play this game. Plutarch literally complains that there are too many mass migrations of slave-stock from the east and it's destroying the middle class Roman family. Varro says the primary import of slave is in the east.
Anonymous No.17987812 >>17987883 >>17987887
>Maybe in the next life you will be born in Florence
I was raised in Naples. This is like blacks in Britain saying they're claiming indigenous black land and that Briton was always black. It's insanity what lengths non-white people will go to LARP as whites.
Anonymous No.17987858 >>17987863
>>17987718
>Romans called Germania that because the word "germanus" literally means sibling.
Germanus does mean sibling, as derived from germen (Seed), but it's not connected the Germanics. Germanus in that meaning comes from the Gauls, who called them "Shouters" (garsman), due to their battle cries.
>It's absolutely insane you think Italy was colonized by Mesopotamians half a world away
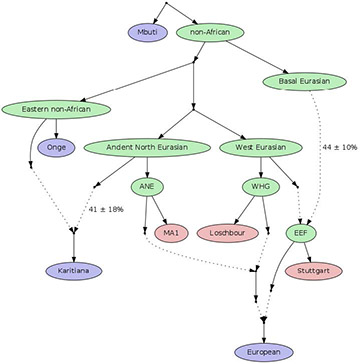
No one is saying that the Latins were Mesopotamians, where are you getting that? The Latins were most likely a mix of Indo-Europeans (What your picture is depicting) and Etruscans.
>FFS, Latin is a Celtic language.
So, not Germanic?
Anonymous No.17987863
>>17987858
>Germanus in that meaning comes from the Gauls
That doesn't make a lick of sense. You're using a potential Gallic word for Roman usage? Romans aren't known for importing Gallic words, and that word is attested to what exactly? Gar means spear, not shout, so that already is not correct. There's so many layers of stupid to this convoluted theory.

>The Latins were most likely a mix of Indo-Europeans (What your picture is depicting) and Etruscans.
Oh boy, you're going to hate this. Livius (Livy) already proved that Etruscans and Raetians were IE with a warped language like two millennia ago. If you have not read Livy you cannot speak on Rome.
Anonymous No.17987865 >>17987961 >>17988304 >>17991088
Both Germanic and Latin are Celtic derivatives, Celtic itself is an archaic Iranic derivative. That's the whole premise of the Aryan invasions.
Anonymous No.17987883
>>17987812
she has the red eyes you dumb nordic subhuman.
Anonymous No.17987884
>>17987808
no it doesn't prove that you wuz roman and shit. Their feature is very different with you. You never be med. You have smaller eyes than them and smaller nose.
Anonymous No.17987887 >>17987891
>>17987812
Amerimutt military brat mutt that thought he was a true Roman nordic surrounded by descendants of slaves. This is so sad. You’re not Italic or Roman or anything Timmy.
Anonymous No.17987891 >>17987897 >>17987948
>>17987887
Oh... So why did northern Italy want to secede again?
Anonymous No.17987894 >>17987938
>>17987718
SIBLING BUT WANT TO FUCK AND COLONIZE YOUR FUCKING GERMANIC. WHY YOU ARE SO BUTTHURT ABOUT YOUR ANCESTORS. YOUR RELIGION IS MENA YOUR CULTURE ROOT CIVILIZATION IS MED.
Anonymous No.17987897 >>17987935
>>17987891
BECAUSE THE SOUTH IS POOR AS FUCK.
Anonymous No.17987925
>>17987808
The Third Servile War was a bunch of Gauls being led by a Thracian. They were the absolute dalits in Roman society and would sell their people for a barrel wine and did backbreaking work in the mines and farms when they weren't dying in the coliseum for the amusement of Roman citizens. Eastern slaves served as educators, teachers, etc in contrast and would often become part of the aristocracy themselves.
Anonymous No.17987929
Maybe bc it's sunny lol. Northern europeans became really pale bc there is a lack of sunlight. Maybe italians and other southern europeans are tan bc of the opposite reason. Don't over think it OP.
Anonymous No.17987935
>>17987897
Why is that?
Anonymous No.17987938 >>17987957 >>17987963 >>17987996
>>17987894
Christianity was founded within the Roman empires borders. There is no "med" culture. It's European with incursions by Semites.
Anonymous No.17987948
>>17987891
America, Germany, and Britain are rapidly being replaced and you are powerless to stop it
Anonymous No.17987957
>>17987938
THE FACT I SAY THAT THIS NOT NORDIC OR SOME SHIT COPE MORE AND YOUR ANCESTORS CULTURE IS CIVIL BY MED CHAD NO MATTER WHAT YOUR NORD BUILD OR DO ANYTHING.
Anonymous No.17987961 >>17987998
>>17987865
Wrong.
Italians and celts are derived from BB, Germanics, CWC directly.
Your pic doesn't make such claims
Anonymous No.17987963 >>17988000 >>17988018
>>17987938
Most of European ''culture'' was being illiterate barbarians barbaroing in mudhuts, it's meds who brought culture and civilization in Europe. And it didn't happen in a vacuum of course, the Etruscans and Romans were hugely influenced by Greek culture and civilization, the Greeks in turn were influenced by Egyptian and Phoenician civilizations and so on

Looking at history objectively is much more interesting than trying to make it fit in a completely delusional nordicist paradigm, that only produces hilarity
Anonymous No.17987972 >>17988002 >>17988011 >>17988014
>>17987443
>They imported black slaves from sub saharan africa but failed to kill all the dysgenic mutt brown trash hybrids that fucking them created.
>Now those brownoids are larping like they belong in southern Europe, northern Africa and the Levant.
/thread
race mixing is evil
Anonymous No.17987996
>>17987938
Greek culture was unmistakably influenced by the Near East and Phoenicia which is what made it great
Anonymous No.17987998 >>17991088
>>17987961
>BB, Germanics, CWC
All post-Iranic.
Anonymous No.17988000 >>17988010
>>17987963
So why did ancient Balkan cultures have higher quality material outputs and come millennia before semitic Akkadians? Doesn't make a lot of sense. Only the Egyptians would be nearly as old- and you have to take their word on that because the Egyptians waffled on whether they were actually related to the pre-dynastics.
Anonymous No.17988002 >>17988013 >>17988014
>>17987972
That cuts right to the heart of it. It's a bunch of low IQ freaks trying to LARP as the ancient peoples in the lands they're now mostly stuck in.
Anonymous No.17988010 >>17988053
>>17988000
so what the fuck your philosophy and your fucking books about your history? higher quality in material doesn't make your culture civilization.
Anonymous No.17988011
>>17987972
they see you as barbarian. Your nordic is not ashamed.
Anonymous No.17988013 >>17988053
>>17988002
WHAT THE FUCK YOU SUBHUMAN NORDIC CLAIM? DO YOU SEE HERCULES WITH MED FEATURE BIG ROUND EYES AND BALCK HAIR ON ROMAN PAINTING AND YOU CLAIM THEY ARE NI**ER?
Anonymous No.17988014 >>17988037
>>17987443
>>17987972
>>17988002
>I'm not an Amerimutt projecting my BBC fetish into histo-BRAAAAAAPPP
Anonymous No.17988018 >>17988039
>>17987963
It's all European you dolt, Romans too were also once illiterate. The West is a synthesis of Roman, Germanic and Celtic elements + pagan ideals (all from the same IE ancestor) ++ Christianity (even if you don't like it.)
Anonymous No.17988029 >>17988037
These are modern Italians, some of the darkest Italians. The darkest Mediterraneans have the phenotype of Antonio Banderas or Monica Bellucci, yet they still look clear white.
Anonymous No.17988031
>>17987366 (OP)
its the nature of the beast.

When you realize the swastika or any of those sun symbols is about rotation. Think crop rotation. Think human crop rotation.

1. Peoples group escapes a dying civilization (Troy - Rome, Ur - Egypt - Israel, Anglos - England - USA )
2. Due to sheer will power and force and higher genetics, they build something great.
3. Despots and shit skins that are desperate for their houses/families to survive chase.
4. Slowly integrate themselves into the new civilaztion like a virus. Pyramid scheme means slave labor is required.
5. Civ slowly rots, darker people are continuously imported to replace and extract.
6. Foundational people (mostly whites) die out or seek new areas of refuge (Mars, Latin America).
Anonymous No.17988032
Modern sicilian girls
Anonymous No.17988034
Modern sicilian man
Anonymous No.17988037 >>17988050 >>17988304
>>17988029
Who cares they think we are Arab slaves anyway and want us murdered, just begin to hate whites like I do and >>17988014 does. Laugh at the replacement of northern Europeans. They hate us, this guy even says he grew up in Naples and he still believes this. They have to go. More fentanyl, more third world migrants, more farm murders in South Africa. Celebrate their extermination along with the rest of the world.
Anonymous No.17988038
Random sicilian man
Anonymous No.17988039 >>17988065
>>17988018
WE WUZZZ EVERY CIVILIZATION EVEN THOUGH WE WERE ILLITERATE MUD WALLOWERS UNTIL LIKE 800 AD

You are beyond delusional lol, there is no celtic or germanic literature or architecture in ancient times, they were just backward barbarians (especially the Germanics), often nomadic, who raided and stole other people's shit. The Egyptians and Phoenicians had actual civilizations, and they influence the Greeks who in turn influenced the Etruscans and Romans. There was nothing to ''synthesize'' from the Germanics because they had no civilization at the time. Again you are beyond fucking delusional dude
Anonymous No.17988041 >>17988044 >>17988063
Italian athletes
Anonymous No.17988044 >>17988045
>>17988041
Anonymous No.17988045
>>17988044
Anonymous No.17988050
>>17988037
But Mediterranean people are white, both phenotypically, genetically, and culturally. It's a challenge to find a group of Arabs phenotypically like picrelated.
Anonymous No.17988053 >>17988062 >>17988094 >>17988096 >>17988105 >>17988304
>>17988010
Yes it does. People who can fire rockets are always more advanced than those who cannot.
>>17988013
>HERCULES
UH OH STINKY- no LARPing for you today hahaha
Anonymous No.17988056 >>17988058
Swarty sicilian man
Anonymous No.17988058 >>17988061
>>17988056
White European.
Anonymous No.17988059
Sicilian woman
Anonymous No.17988061
>>17988058
That's the point. Swarty meds still look white people.
Anonymous No.17988062 >>17988086
>>17988053
Xanthos does not mean blonde, it meant any hair color lighter than a deep brown and blonde Greeks are still Greek and have identical genetics to the black haired ones. This is irrelevant.
Anonymous No.17988063 >>17988072 >>17991090
>>17988041
They hate us because they aint us, it's that simple. Even Jeremy Clarkson said that to be born Italian and male was to win the lottery in life. They look at the roman statues with their curly hair and aquiline nose then they go look into the mirror and they see their thin straight hair, the short piglet noses and tiny eyes and they hate what they are. Even their zoomers get the broccoli haircut to mimic something we naturally have. They also hate the fact that we are naturally extroverted while they are autistic and antisocial and have 0 rizz/game

Of course when I say ''they'' keep in mind it's a minority of extremely mentally ill subhumans dwelling on this website, not the general population
Anonymous No.17988065
>>17988039
Denying Celtic and Germanic influence and involvement is delusional. Try chain-mail for one. Gauls and Germanics served in the army by the hundreds of thousands, and it is the Ibero-Romans and Galli-Romans together with the Franks and Goths preserved Roman civilisation as much as they could, by the high middle ages medieval Europeans recognized their Roman past, today still. Modern Egyptians or Syrians dont claim Roman civilisation, most people in Europe today do in sone form, I'm a half German Italian living in England, the med vs nord /brown vs white divide is terminally online, it's all European.
Anonymous No.17988072 >>17988079 >>17988080
>>17988063
The majority who are obsessed with hating are menas, especially Nafris. Most Northern Europeans like Southern Europeans.
Anonymous No.17988079
>>17988072
Nationalistic northern Europeans absolutely do hate us and if you are under any illusion otherwise it’s gullible. Yes normies there like Italy and Spain but they also have no fundamental respect for us and see us as waiters or vacation fuckbuddies. For every mentally ill nafri like that there are several germanics who hate us just as much.
Anonymous No.17988080
>>17988072
There are two accounts dedicated to calling the Iberians brown, one is directed by a Mexican and the other by a Moroccan.
Anonymous No.17988086 >>17988102 >>17988106 >>17990773
>>17988062
Xanthos literally means blonde, it's equivalent to flavius. You're talking about post-modern "Greeks", most of which came from throughout the Ottoman empire.
Anonymous No.17988094 >>17988101
>>17988053
SO WHY ROMAN PAIN HIM LIKE THIS YOU NORDIC SUBHUMAN
Anonymous No.17988096
>>17988053
Anonymous No.17988101
>>17988094
Are you Indian perchance? You seem quite upset at a mere painting
Anonymous No.17988102 >>17988103 >>17988106
>>17988086
Xanthos= "Bright" in the classical greek language not blonde nor light hair coloured.

https://www.hellenicaworld.com/Greece/Mythology/en/Xanthe.html

When Homer wrote 'ΞΎΞ±Ξ½ΞΈαΏ†Ο‚ Ξ΄α½² ΞΊΟŒΞΌΞ·Ο‚ ἕλΡ ΠηλΡΐωνα' what he originally meant was that athena grabbed Achilles by his BRIGHT hair.

Don't listen to Nordicist BS. Northern Bantus have been twisting history since the middle ages. Manipulating the words of Homer, Tacitus and many many others and actively mistranslating the classics like the illiad to give characters traits archeology and genetics has proven that they did not have. The mycenean elite had brown hair and brown eyes in their overhwlming majority.
Anonymous No.17988103 >>17988106 >>17988107 >>17988109 >>17988112 >>17988168 >>17990773
>>17988102
It literally means "golden", aka blonde. Bright would indicate bright blonde.
Anonymous No.17988105 >>17988304
>>17988053
Yes it does. People who can fire rockets are always more advanced than those who cannot.
YEAH PEOPLE WHO MAKE PHILOSPHY WHO CAN HAVE GLASS WHO CAN WINE BRASS WHO HAVE TRUE MUSIC INSTRUMENTS WHO MACHINE WHO CREAT MATH GEOMETRY WHO CREAT ART WHO CREAT DEMOCRACY WHO CREAT OLYMPIC WHAT VARNA SUBHUMAN HAVE?
Anonymous No.17988106 >>17988140
>>17988086
>>17988102
>>17988103
https://en.wiktionary.org/wiki/xanthous#English
>(archaic, ethnology) Pertaining to people with yellowish, red, auburn, or brown hair.
>or brown hair
They used it for any color lighter than black/dark brown.
Anonymous No.17988107 >>17988110
>>17988103
NO IT CAN BE LIGHT BROWN TOO YOU DUMB SUBHUMAN. AND HERCULES PAINTING SHOW THAT SO STFU.
Anonymous No.17988109
>>17988103
EVEN HIS HAIR IS YELLOW HIS FEATURE IS NOT NORDIC.
Anonymous No.17988110 >>17988114
>>17988107
I read this in an Indian accent.
Anonymous No.17988112
>>17988103
I DON'T THINK THIS IS ELITE NORDIC HERCULES. SO MUCH NORDIC FOR THIS FACE FUCK YOU NORDIC SUBHUMAN.
Anonymous No.17988114
>>17988110
THIS FACE CAN BE CALL NAFRI OR ARAB
Anonymous No.17988140 >>17988142
>>17988106
>brown hair
In Latin that's sub-flavium, they're talking about dirty blonde at the darkest.
Anonymous No.17988142 >>17988148
>>17988140
no one care about your latin shit.
Anonymous No.17988148 >>17988160
>>17988142
"Latin shit", okay fellas, this confirms there's at least one brownoid (as in, prob Indian or Turk) in this thread.
Anonymous No.17988160 >>17988163
>>17988148
This thread was made by a mena.
Anonymous No.17988163
>>17988160
Only if that stands for Mecklenburger English Norwegian Austrian
Anonymous No.17988168 >>17988174 >>17988186
>>17988103
Imagine being such a pathetic loser you think you are connected to a completely different ethnicity that lives thousands of kms away from you just because some might've shared your hair color. How brain damaged you have to be to even think like that. Imagine some fat redneck from some flyover state being like "here, it says this God was blonde like me, that means I'm closer to the ancient Greeks than people who speak the language and have been living in Greece continuously. Genetic samples must be Jewish lies!" as he shoves some more lard in his morbidly obese angloid pig body. It's so funny how stupid this all is
Anonymous No.17988174
>>17988168
You're getting excited over a person that doesn't exist other then on the fringes of the mostly American online. It''s all European.
Anonymous No.17988186 >>17988201
>>17988168
>Imagine being such a pathetic loser you think you are connected to a completely different ethnicity that lives thousands of kms away
It's pretty clear you have not read anything about the Greeks by the Greeks.
Anonymous No.17988190
Mainly to do with this.
Anonymous No.17988199 >>17988200
>>17987366 (OP)

Because they were always brown.
Anonymous No.17988200 >>17990301 >>17990735
>>17988199

This. It's the reason why Welsh people look like this. Because they're less mixed with Germanics and Nords. Are you seriously gona argue that Welsh people are "Arab rape babies"?
Anonymous No.17988201 >>17988220
>>17988186
they copy the greek fashion but they never be greek. . Nord we wuz and copy med eveyrthing they want. Gelonus is capital. They have diffrent race. Gelonian is not budonian they are original greek who live white nord but they never be nord. They are diffirent races.
Anonymous No.17988215
AYOOOOO WE WUZ GREE-BRAAAAAP
AYOOOOO WE WUZ ROMAN-BRAAAAAPPP
Anonymous No.17988220 >>17988242 >>17988249 >>17988250
>>17988201
>Worship Hellenic Gods
>Originally Hellenic people
>VERY blue eyed and fair of skin

You're copes are getting painful and your excuses are just sad.
Anonymous No.17988242 >>17988249
>>17988220
no nigga you dumb subhuman read more. They say budonoi is not worship greek. they gelonian worhsip they establish gelonos city. They have original greek. Herodotus say they are different race and customs. But they live near budonoi so they can speak both language.
https://en.wikipedia.org/wiki/Gelonus they live in the land of budonoi.
Anonymous No.17988249 >>17988252 >>17988254
>>17988220
*Your
>>17988242
>Herodotus say they are different race and customs.
He's saying they're the same people who built a city that looks Celtic rather than Greek. Everything else about them is Hellenic. Why on Earth are you linking me Wikipedia when we're going over the primary source? Are you actually retarded?
Anonymous No.17988250
>>17988220
moreover, they budonoi are nomad they don'tbuild the city.
Anonymous No.17988252
>>17988249
no you are fucking dumb they gelonian is original greek they have different race about skin and hair fucking dumb read more. The land budonoid is living have a city that gelonian build. Budonoid is nomad they don't build a fucking city. It means original greek don't have fair skin and blue eyes fucking dumb subhuman.
Anonymous No.17988254 >>17988257
>>17988249
he also say the land gelonian live is native land with budoni but he say they have diffirent hair and skin colour.
Anonymous No.17988257
>>17988254
*native land of budoni
Anonymous No.17988304 >>17989044 >>17991088
>>17987709
>French aka southern nordic
Come on now...
>>17987865
Eh? Italic and Celtic descend from Proto-Italo-Celtic, Germanic and Iranic are separate IE branches
>>17988037
Imagine basing your identity based on what others (particularly internet trolls) say
>>17988053
>probably
Hercules is generally described as dark haired; although depictions of gods and heroes could vary between different times, places and authors
>>17988105
Do you honestly believe that ancient Greeks and Romans had more in common with Mesopotamians than with Balkanians?
Anonymous No.17989033
>>17987366 (OP)
Mediterraneans have always been subhuman brownoids, they were urbanite bug people and this helped them create "empires" like rome.
Anonymous No.17989044 >>17991088
>>17988304
>Hercules is generally described as dark haired; although depictions of gods and heroes could vary between different times, places and authors
Why introduce a claim that you yourself do not believe in?
>Germanic and Iranic are separate IE branches
Archaic Iranic precedes Germanic and Celtic. Iranic -> Avestan -> Persian. Late Avestan would have been the peer to the earliest Germanic we have knowledge of. The oldest Latin that would have been distinct from Celtic would have emerged at the time of middle Avestan around 1k BC. Old Iranic precedes all of this by a few thousand years.
Anonymous No.17989119 >>17989126
>>17987366 (OP)
Literally you can find all those phenotypes in modern day Central Italy

Have you guys ever been to Italy or you just base your knowledge on racist stereotypes and /pol/ shitpost?
Anonymous No.17989126
>>17989119
Arabs and Israelis keep coming on here and claiming every white person was actually dark brown and hook nosed, so people routinely have to keep covering old ground.
Anonymous No.17990291
>>17987366 (OP)
light hair/eyes are a product of recessive genes which disappear over time.
Anonymous No.17990301
>>17988200
Welsh have mixed with tained people like Iberberians and Moortalians.
Anonymous No.17990472
Medjeet moment
Anonymous No.17990735
>>17988200
yeah, it hit me a couple of years ago when this video randomly popped up on youtube. I was confused when I switched to the tab for a few seconds thinking "did they film a music video in some random bar in a small town in portugal?"
but no. that's just wales
https://www.youtube.com/watch?v=J9L-jyFEsK4
Anonymous No.17990737
>>17987366 (OP)
These are northern Spaniards. The only "brown" they have is the hair and eye colour which has been the default for native Europeans since we were WHG or previously. The mutations for blond hair and blue eyes arrived 10.000 years ago and were only wide spread around 2-3000 years ago.
Anonymous No.17990738
Anonymous No.17990743 >>17990769
This is the earliest fully formed racial stock of relevant southern european civs. You can cope and seethe everyday all you like, cherrypick samples and paintings, it won't change reality
Anonymous No.17990769
>>17990743
Anonymous No.17990773 >>17992075
>>17988086
>>17988103
Brown hair often looks golden in sunlight. Since Greeks and Roman never used their words for brown color referring to hair, it clearly means brown hair falls to light color category for them.
Anonymous No.17990775
>>17987366 (OP)
Malalas is unreliable source btw. All descriptions of emperors from his book:

Tiberius
>middle stature, old, slim, of good eyes, dark, with short, curly hair, benevolent, and industrious

Caligula
>tall, handsome, with a thin face, ruddy, capable, with long hair, small eyes, quick in speech, irascible, and magnanimous

Claudius
>short, stout, of bluish-grey (eyes), graying white, with a long face, taciturn

Galba
>tall, brave, white-skinned, somewhat squinty, hook-nosed, partly gray, manic

Otho
>short, wide, brave, straight-haired, small-eyed, somewhat flat-nosed, with a speech defect

Vitellius
>very short, broad-chested, blue-eyed, red-haired, rough-bearded, fair-sighted, cowardly

Vespasian
>short, bald, with a protruding stomach, gray hair, ruddy, with wine-colored eyes, flat-faced, quick to anger

Titus
>tall, thin, fair, well-complexioned, with short, straight, sparse hair and small eyes

Domitian
>tall, slender, white-skinned, with short blond hair, gray eyes, a little stooped, an acute philosopher

Nerva
>very short old man, keen-sighted, long-nosed, portly, half-grey, dark-complected, curly-haired, shaggy-bearded, good

Trajan
>tall, dry in body, dark-complected, fine-featured, short-haired, graying, having deep-set eyes

Hadrian
>short, stout, white-skinned, partly gray-haired, handsome, thick-bearded, blue-eyed, calm, eloquent, priestly

Antoninus Pius
>dexterous, well-dressed, white-skinned, with gray head and beard, a shapely nose, flat face, wine-colored eyes, ruddy, always smiling, very generous

Marcus Aurelius
>short, slender, partly gray, short-haired, keen-eyed, well-bearded, fine-featured, long-nosed

Lucius Verrus
>tall, thick, crook-nosed, keen-eyed, dark, with short, curly hair, bearded, much given to women

Commodus
>above average height for his age, pale, gray-eyed, flat-faced, snub-nosed, large-chested, with an incipient beard, a lover of buildings

Half of these are memes contradicting earlier sources and images
Anonymous No.17990974 >>17990979
>>17987366 (OP)
Ok, Clowns, your party's over:

>Roman slavery was not based on race. Slaves were drawn from all over Europe and the Mediterranean, including Gaul, Hispania, Germany, Britannia, the Balkans, Greece etc. Generally slaves in Italy were indigenous Italians, with a minority of foreigners (including both slaves and freedmen) born outside of Italy estimated at 5% of the total in the capital, where their number was largest, at its peak. Those from outside of Europe were predominantly of Greek descent, while the Jewish ones never fully assimilated into Roman society, remaining an identifiable minority. The slaves (especially the foreigners) had higher mortality rates and lower birth rates than natives, and were sometimes even subjected to mass expulsions. The average recorded age at death for the slaves of the city of Rome was extraordinarily low: seventeen and a half years (17.2 for males; 17.9 for females). By comparison, life expectancy at birth for the population as a whole was in the mid-twenties (36% percent of men could expect to reach the age of 62 and 27% of women if they succeeded in reaching the age of 10)

>The overall impact of slavery on the Italian genetics was insignificant though, because the slaves imported in Italy were native Europeans, and very few if any of them had extra European origin. This has been further confirmed by recent biochemical analysis of 166 skeletons from three non-elite imperial-era cemeteries in the vicinity of Rome (where the bulk of the slaves lived), which shows that only 1 individual definitely came from outside of Europe (North Africa), and another 2 possibly did, but results are inconclusive. In the rest of the Italian peninsula, the amount of non European slaves was definitively much lower than that
Anonymous No.17990979 >>17990981
>>17990974
>According to multiple genome-wide studies, Southern Italians are closest to modern Greeks, while Northern Italians are closest to the Spaniards, the Portuguese, and the Southern French. There is Bronze/Iron Age Middle Eastern and Western Asian admixture in Italy, with a much lower incidence in Northern Italy compared with Central Italy and Southern Italy. North African admixture is also found in Southern Italy with the highest incidence being in the islands of Sicily and Sardinia

>Genetic studies have indicated that the Iron Age population of Latium was a mixture of preceding Early European Farmers and Western Hunter-Gatherers, with about 30% Steppe ancestry largely coming from the Pontic–Caspian Steppe. However two out of six individuals from Latin burials from Latium vetus were found to be a mixture of local Iron Age ancestry and an ancient Near Eastern population (best approximated by Bronze Age Armenian or Iron Age Anatolian population). In addition, one out of four individuals from Etruscan civilization burials from Veio and Civitavecchia, a female, was found to be a mixture of local Iron Age ancestry and a North African population (best approximated by Late Neolithic Moroccan

>The results have indicated a substantial migration from the Eastern Mediterranean into the city of Rome and its vicinity in Central Italy during the Principate. Notably, only 2 out of 48 Imperial-era individuals fall in the Spanish-like cluster to which 8 out of 11 Iron Age individuals belong. Instead, two-thirds of Imperial individuals (31 out of 48) overlap with central and eastern Mediterranean populations, such as those from southern and central Italy, Greece, Cyprus, and Malta. An additional quarter (13 out of 48) of the sampled Imperial Romans overlap with Levantine and Near Eastern populations, projecting close to four contemporaneous individuals from Lebanon
Anonymous No.17990981
>>17990979
>A 2004 study by Semino et al. contradicted this study, and showed that Italians in North-central regions had a higher concentration of J2 than their Southern counterparts. North-central had 26.9% J2, whereas Calabria (a far Southern region) had 20.0%, Sardinia had 9.7% and Sicily had 16.7%

>A 2018 genetic study, focusing on the Y-chromosome and haplogroups lineages, their diversity and their distribution by taking some 817 representative subjects, gives credit to the traditional northern-southern division in population, by concluding that due to Neolithic migrations southern Italians "show a higher similarity with Middle Eastern and Southern Balkan populations than northern ones; conversely, northern samples are genetically closer to North-West Europe and Northern Balkan groups. The intermediate position of Volterra, between South and North Italy, is a mark of its unique Y-chromosomal genetic structure."

>It also keeps the debate about the origins of Etruscans open: the presence of J2a-M67* could substantiate the hypothesis of Herodotus, that of a migration from the sea of a population related to the Anatolians; the presence of G2a-L497 could point to a more Northern European origin; and finally, the European R1b lineages could suggest an autochtonous origin, following the theories of Dionysius of Halicarnassus
Anonymous No.17991088 >>17991094
>>17987865
>>17987998
>>17988304
>>17989044
>Iranic
no such word exists. That's Iranian.

Turkish/Turkic classification makes sense, because the ethnic Turkish and the ethnic Turkic are the different stuffs.
The ethnic Iranians and the ethnic ""Iranics"" are the same thing on the other hand.
>B... but, Iranians in Islamic republic of Iran are only a part of the Iranics
They have never made up an ethnicity "Iranian" to distinguish Iranians inside and outside of historical Persia.
Sogdians, Khwarazmians, and Scythians are all Iranians.
Anonymous No.17991090 >>17992014
>>17988063
They do have you beat in height though, most Meds are 174cm tops.
Anonymous No.17991094
>>17991088
Iranic refers to the whole group of proto-Iranian, semi-Avestan peoples, including the Scythians, Saka, Celts and proto-Celts, Tocharians, and others. Iranic -> Avestan -> Persian

Iran in modern contexts refers to the nation-state. Iran in ancient contexts refers to those race states that opposed Aniran, the savage outsiders.
Anonymous No.17991897 >>17991904
>>17987366 (OP)
These all look like Javier Bardem in Skyfall, the blondness seems forced and unnatural
Anonymous No.17991904
>>17991897
Bardem looks better blonde. :)
Anonymous No.17991923 >>17992092
Anonymous No.17992014 >>17992018 >>17992022
>>17991090
Spaniards and Portuguese are bringing down the average with their 171 cm asses.

Italians and Greeks average 180 cm.
Anonymous No.17992018
>>17992014
slavic infusion on the greeks

italijeets were probably just lying
Anonymous No.17992022
>>17992014
spaniards are taller than italians, it's italians and portugese that are bringing down the average
Anonymous No.17992075 >>17992278 >>17992281
>>17990773
even they have the blonde hair they still med bcause their feature all look like the picture you post.
Anonymous No.17992092
>>17991923
>northern europeans look exactly like jeets
couldn't find actual photos just AIslop, ranjesh? some are a little swarthy but nowhere near patel tier with the droopy eyelids and wide negrito nose
Anonymous No.17992278
>>17992075
These are blonde southern Europeans and look germanic.

People still donΒ΄t get that there are northern euros that pass as southern euros and viceversa.
Anonymous No.17992281
>>17992075
>even they have the blonde hair they still med

Pure 100% southern euro (he might have remote germanic ancestors from the germanic invasions)

His features are northern european.