TNO thread (no promises kept)
We've moved from a Theseus's Paradox to a Sorites Paradox.
Thread mood:
https://www.youtube.com/watch?v=uWODKxGeDBs
https://gofile.io/d/zAJ2RV - Full DV leak repository. Proposal, charts, maps.
https://www.youtube.com/@ThomasLands - Leaked build footage. Nearly finished and scrapped Italy, very unfinished Germany/US reworks and more.
https://space.bilibili.com/385529615/upload/opus - BiliBili leak video repository.
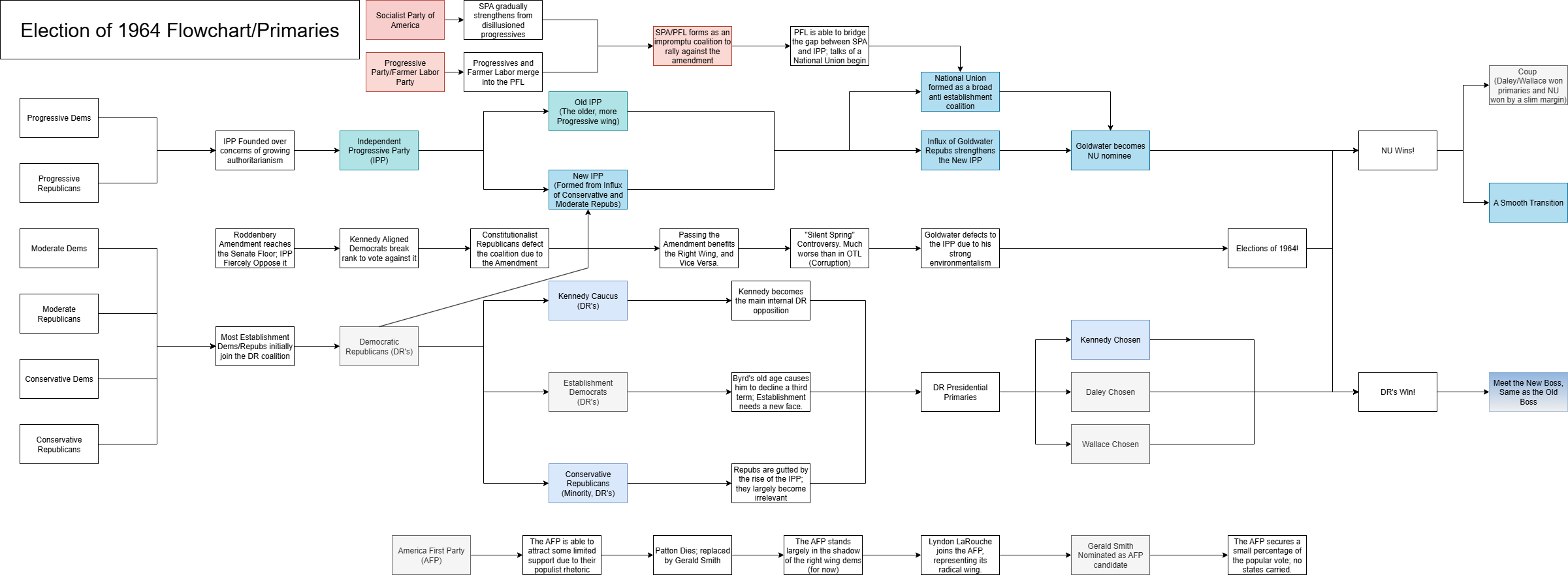
https://files.catbox.moe/80z6tb.png - Bormann TNO2 flowchart (never releasing).
https://files.catbox.moe/cdag1w.pdf - Vote Pig, the US rework proposal. Read all about this hot new TCT mod.
https://files.catbox.moe/j8tp21.pdf - December roundtable notes. Germany never.
https://files.catbox.moe/c5pdqt.png - Japan rework. OTL PMs only, please.
https://files.catbox.moe/xlhrjj.pdf - Sweden proposal. Dev still lurking, will respond to all bait.
https://files.catbox.moe/ycctp0.png - Sweden flowchart. We lost Pakt Sweden for this OTL-fest.
https://files.catbox.moe/l70qhw.pdf - Burgundian Eulogy: Burgundy 2 was real but got scrapped like everything else.
https://files.catbox.moe/zff5y4.pdf - Serov "facelift" document. The first leg in the now confirmed Komi rework.
https://files.catbox.moe/ymgaur.pdf - Amur rework doc. Over two years in dev hell, still no release date.
https://files.catbox.moe/iwmxg6.pdf - Manchuria doc #1.
https://files.catbox.moe/cgaqrz.pdf - Manchuria doc #2.
https://files.catbox.moe/y2hc34.pdf - Manchuria doc #3.
https://files.catbox.moe/96kjev.pdf - Manchuria doc #5.
https://files.catbox.moe/vdpi8k.pdf - Red Italy proposal.
https://files.catbox.moe/3n9lq9.pdf - New Granada walltext.
https://files.catbox.moe/r86sw7.pdf - 200p walltext about Colombian soccer mechanics.
https://files.catbox.moe/izg02l.png - 6th (?) space race mech rework mockup.
Anonymous
8/18/2025, 10:24:53 PM
No.2123044
[Report]
>>2127964
Anonymous
8/18/2025, 10:26:05 PM
No.2123045
[Report]
>>2123182
>>2130227
>Numerous TNO builds leak, are recorded and put on YT and BB.
>USA and GER reworks confirmed to be completely unfinished, no coded trees for America, hundreds of missing icons.
>old Italy and EN reworks confirmed to have been playable and at least half-finished when they were completely scrapped. Red Italy never.
>EAW breaks all ties with TNO after QPQ tries to force one of their staff to quit.
>TNO team member leaks parts of the Germany master doc, confirms glacial progress. Nothing outside of Bormann and Speer is even properly started.
>Same member also leaks parts of the Schoerner doc: literally just old Goering with lots of cut content and no world conquest, no progress. Also Denmark GUIs.
>Requiem announces it'll restore all cut Father Men in the near future.
>TNORA finds tons of cut content that they intend to restore in Croatia, also builds a Speidel path.
>Leak reveal that collab Britain was meant to be able to go on a crusade against DSR if they won GCW; all scrapped.
>Free France mod So Far From Home releases 4 years of content for TNO. Local anon reviewer gave it a 8/10, go play it.
>TNO devs mistake SFFH for a Redux submod and attack it.
>TNO Next Frontier discontinued as TNO dies a slow death.
>Goering submod ported to Requiem, Tabby 2WRW submod announced as well.
>Anon discovers that time travel is needed to fix TNO.
>TNO JANNY TERROR LEVEL: GUARDED
Business as usual.
>LEAK REQUESTS
We have requests for: Original Ukraine proposal, old proposals/charts for Chile, Turkey and India with their civil wars, and any pre-release Argentina proposals.
>HOUSE CLEANING
Charts removed: Turkestan Legion, old Bulgaria, Thailand, Croatia, 1980s Brazil, British Guiana
PDFs removed: Brazil-Argentina war design doc
Misc removals: VP GUIs, Morocco map, Caribbean map. If you wonder what they were, just Google "1962 world map".
>TRANSLATION REQUESTS
Anons are requesting translations of the leaked BiliBili content from Chinese to English.
Anonymous
8/18/2025, 11:22:02 PM
No.2123104
[Report]
>>2123129
>>2123131
do anyone have a clue about how tno devs reacted to the massive leaks of their content? It would be so funny seeing them mad about how all their planned stuff got leaked publically on youtube and it was proved they are not even near release
Anonymous
8/18/2025, 11:38:53 PM
No.2123129
[Report]
>>2123104
they permaban you for any mention of leaks, you dont even get to ask them about it
Anonymous
8/18/2025, 11:40:17 PM
No.2123131
[Report]
>>2123104
Nothing yet. They usually keep a brave face about things in public. When all their proposals leaked over Christmas the response was pretty muted. To be honest I think they just treat it as normal at this point.
READ THIS
8/19/2025, 12:22:11 AM
No.2123167
[Report]
>>2123168
>>2123173
If you see a namefag, janny, or shill, report and block them. Do not engage no matter what, for it feeds the trolls and enables them to shit up the thread more! Repost this at the beginning of every thread!
Anonymous
8/19/2025, 12:23:28 AM
No.2123168
[Report]
>>2123167
Addendum: this one doesn't count.
Anonymous
8/19/2025, 12:34:02 AM
No.2123173
[Report]
>>2123177
Anonymous
8/19/2025, 12:39:06 AM
No.2123177
[Report]
>>2123178
>>2123192
>>2123173
Well fuck, by trying to fight the jannies I'm now recognized as one. Guess you can't satisfy everyone.
Anonymous
8/19/2025, 12:44:12 AM
No.2123178
[Report]
>>2123177
Just to clarify; old content is best content, I denounce the Talmud and call for TTD and TKD.
Anonymous
8/19/2025, 12:50:49 AM
No.2123182
[Report]
>>2123192
>>2123045
>>LEAK REQUESTS
>We have requests for: Original Ukraine proposal, old proposals/charts for Chile, Turkey and India with their civil wars, and any pre-release Argentina proposals.
Add Schörner leak to the list
Anonymous
8/19/2025, 12:52:20 AM
No.2123184
[Report]
>>2123192
Is kiwi content accepted here?
>>2123177
I think ayrt was posting the meme to represent your call, not as an accusation.
>>2123182
We got a partial leak last thread tho. It's just Goering but with all the fun parts removed and a GUI.
>>2123184
People talk about TNO Rises Again a lot here and the Git is even linked in the OP.
Anonymous
8/19/2025, 1:20:05 AM
No.2123196
[Report]
>>2123192
Aight hang on, let me get some pics.
Anonymous
8/19/2025, 1:25:59 AM
No.2123199
[Report]
Strange, I can't upload any pics. Can someone else do it for me?
Anonymous
8/19/2025, 1:29:01 AM
No.2123202
[Report]
>>2123208
>>2123192
>We got a partial leak last thread tho. It's just Goering but with all the fun parts removed and a GUI.
Yea nudevs suck we all know it. It's not the reason to withhold information
Anonymous
8/19/2025, 1:43:51 AM
No.2123208
[Report]
>>2123230
>>2123202
According to the dev, he wasn't. It's just a cliffnotes version. There's nothing of value to it.
>Pacifica is now the fucking narrative lead for Vicky 3
>Corn and Mango can't even get Fash Italy out the door
L
M
A
O
Anonymous
8/19/2025, 1:51:15 AM
No.2123217
[Report]
>>2123209
It's actually worse since Italy isn't their job and they just sabotaged it for years. But America and Amur have been in dev hell for years, so...
Anonymous
8/19/2025, 2:16:30 AM
No.2123230
[Report]
>>2123208
>Yea sorry buddy we don't want you to know the doc but here's a retarded compilation I put up, now you're satisfied?
This looks like an Epstein coverup. If it's so bad then post it and let people laugh at it. Why the cover up?
Anonymous
8/19/2025, 2:24:39 AM
No.2123234
[Report]
>>2123192
Oh, then go ahead and do exactly that. Sorry for whining.
Anonymous
8/19/2025, 2:41:30 AM
No.2123237
[Report]
>>2123209
PACIFICA WON, TNO NEW DEVFAGS LOST
Anonymous
8/19/2025, 2:50:03 AM
No.2123241
[Report]
>>2124246
yo, new to TNO. ive seen multiple posts on past threads about how TNO has gone to shit cus of drama and feature creep or something. I've seen the mod get recced by multiple people I like personally and/or respect, does anyone have a link to a version of the mod when it was good or nah?
Thanks anyways, sincerely your evil half.
Anonymous
8/19/2025, 2:53:35 AM
No.2123242
[Report]
Replace this with tno and it fits
Anonymous
8/19/2025, 5:15:36 AM
No.2123301
[Report]
>>2123303
Opinion on The Sun Shining on the World?
Anonymous
8/19/2025, 5:25:14 AM
No.2123303
[Report]
>>2123301
seems underbaked, similar to twr you dont do much and the trees arent good
i tried their UK update and half the focuses trigger events with 0 effects, you just read.
also for some reason whatever the conservatives won the election no matter what and i could barely affect that despite multiple paths being mentioned. probably didnt playtest this properly.
Anonymous
8/19/2025, 11:44:56 PM
No.2124246
[Report]
>>2124273
>>2123241
TNO Requiem is pretty decent.
TNO Rides Again is good too but it misses some of TNOs best content (Guangdong)
Anonymous
8/20/2025, 12:02:14 AM
No.2124273
[Report]
>>2124588
>>2124246
Guangdong is proof that (most) people don't just blindly hate on new content, it's that 90% of what the new team wants to add is dogshit. I kind of want to try porting Guangdong to RA along with the Toolbox Theory economy system, new proxy wars, and the foreign policy decision tab which I also think were good additions
Anonymous
8/20/2025, 3:48:37 AM
No.2124519
[Report]
Playing Requiem as Buryatia, how the fuck do I counter this?
Anonymous
8/20/2025, 4:24:12 AM
No.2124535
[Report]
>>2124570
>>2123209
I thought this tranny kys a long time ago.
Anonymous
8/20/2025, 6:07:42 AM
No.2124570
[Report]
>>2128995
>>2124535
No lmao, Pacifica made it. She's a major player on Vicky 3 now.
Anonymous
8/20/2025, 6:48:40 AM
No.2124588
[Report]
>>2125787
>>2124273
>Guangdong is proof that (most) people don't just blindly hate on new content, it's that 90% of what the new team wants to add is dogshit
This is an underappreciated fact but when they notice it you get completely retarded followups.
>Oh they liked Guangdong's cyberpunk Zaibatsu dystopia? Give them economy mini games in Mexico and let them manage a historical third world economy. And no wars on fought on the map!
>Oh they liked an existential nuclear war between ultranationalist Russia and Nazi Germany? Have Goldwater nuke Haiti and make sure to moralize to the player. And no wars fought on the map!
Any decent HOI4 mods to play besides EAW?
Anonymous
8/21/2025, 4:21:19 AM
No.2125780
[Report]
Anonymous
8/21/2025, 4:37:25 AM
No.2125787
[Report]
>>2125846
>>2124588
>that picture
Hot take: I wouldn't really mind playing as a cozy country and chilling in the sea of death and insanity like Scotland, New Zealand or Brittany. But after removal of slavery, GCW, Atlantropa, Africa, Kishi, etc. The world of TNO became safer and more wholesome than OTL and there's no longer this sense of dread and dystopianism that made democracies stand out in the first place.
Anonymous
8/21/2025, 6:19:44 AM
No.2125846
[Report]
>>2125787
This is a good point. You could double the reward factor by adding a risk of being sucked into the madness too. Then "just chilling" like Corn put it becomes a reward for navigating a perilous political landscape instead of... The default outcome.
Semi related by the way but this quote makes DV make a lot more sense, just saying.
here was an effortpost at the end of the last thread I thought was interesting.
>Here's the thing: no one aggressively hates Kalterkrieg. You don't see anything close to the vitriol people have towards TNO and its nudev clique despite nothing ever happening and being in dev hell forever. So let's say that the nudev clique releases all the content they're promising tomorrow as a new mod without any of the baggage of TNO. Sure the mod they're offering appeals to few but they'd have their own niche. Most people would still play TNO, TFR and KX. "The Campaign Order" would just be a blip on everyone's radar. Anons that try it would just shrug their shoulders and move on with their lives as if nothing had happened. A screenshot of Mango saying a dumb thing every now and then would be the most hostility we'd ever get towards The Campaign Order as it'd simply be forgotten again after a few days if not hours. People are already forgetting about the GWX drama after all.
>But if they released everything they're promising tomorrow as part of TNO you'd still have all the unfavorable comparisons to the original content they removed, years of antagonizing a community, years of erasing content and a future where they'll forever be compared to what came before them. All the people that dislike their current direction would still dislike that direction and would be angry that something they liked was taken away from them. You'd also have years of political backroom dealings, purges, thousands of alienated fans. There's no undoing all of this. We'd argue about DV's minigames being shit compared to the SAW instead of riffing on them for never releasing anything.
>So here's how you make 4chan stop hating nu-TNO: build a time machine, make The Campaign Order instead, release it to a collective shrug and watch as 4chan bitches about Panzer's railroading of the WRRF instead.
Is he right? Would everything be fine if the nudevs just made their own mod instead of reworking all of TNO?
>>2125885
>Is he right? Would everything be fine if the nudevs just made their own mod instead of reworking all of TNO?
He's correct, but instead of building a time machine, TNO devs could've endorse redux mods like Ride Again and Requiem and import all these dissatisfied fans there, so that everyone (Panzerites, People who want both side, Realistclique) would have their own version of TNO that they want to play, but instead you see TNO devs shitting on Requiem, Ride Again and continue to ignoring criticism from the community, whch increase the hositlity, shittalking, drama and decay that the current TNO is heading toward to.
https://youtu.be/1VdEdLhZyA0
>"The alternative to agreement is schism. Secession, geopolitical disintegration, fragmentation, splitting — disagreement escapes dialectics and separates in space. Anti-universalism, concretely, is not a philosophical position but an effectively defensible assertion of diversity. From the perspective of the universal (which belongs only to Gnon, and never to man), it is an experiment. The degree to which it believes in itself is of no concern that matters to anything beyond it self. It is not answerable to anything but Gnon. What anyone, anywhere, thinks about it counts for nothing. If it fails, it dies, which should mean nothing to you. If you are compelled to care about someone else’s experiment, then a schism is missing. Of course, you are free to tell it that you think it 464 will fail, if it is listening, but there is absolutely no need to reach agreement on the question. This is what, in the end, non-communism means."
>"Non-universalism is hygiene. It is practical avoidance of other people’s stupid shit. There is no higher principle in political philosophy. Every attempt to install an alternative, and impose a universal, reverts to dialectics, communization, global evangelism, and totalitarian politics."
Anonymous
8/21/2025, 10:28:53 AM
No.2125927
[Report]
>>2125967
>>2126054
>>2125894
>Instead of actively fighting the other mods, the TNO devs helps them and shares resources
>Cut content is made available for free instead of leaking; RA and Requiem are free to do with them as they please
>The various teams coordinate their content; divisive updates like DV have content preservation plans via the Reduxes
>Instead of banning everyone and fucking them over, Redux devs have liaisons in the comm server that can help ease worries of fans disappointed about cuts
Could totally have worked. 2WRW worked with TNO until they broke the map and alienated most of them with their Russia Reworks. There's also an alternate timeline where Goodwinson just makes Rises Again without KF. He joined the forums in late 2024 and began working on it because a ton of shit leaked. If TNO just put it into the public domain sooner that mod might not have been born on the Farms. And if they did even a portion of this they wouldn't have as many former fans and even devs that are A-logs. But nah let's actively antagonize everyone and actively fight to turn old TNO into lost media lmao.
Anonymous
8/21/2025, 11:34:29 AM
No.2125967
[Report]
>>2126054
>>2125927
Remember that to the corn clique it isnt about TNO any more, its about power. Power over the mod and over others and submods, able to live out power fantasies that they could never ever achieve IRL to the point where they harass people on a DIFFERENT MOD thats not even a submod for speaking up about their abusive way of handling their writers because criticism really undermines their power to decide who is right and who shall be expelled from the community for disagreeing with them. They had the power and got used to it and now they've overstepped their bounds so much that they create their own competition.
The saying remains true: the inner workings of TNO remain far more intriguing than the content they put out.
Anonymous
8/21/2025, 12:55:31 PM
No.2125980
[Report]
>>2125982
>>2129405
Anonymous
8/21/2025, 12:57:32 PM
No.2125982
[Report]
>>2125980
Don't get my hopes up that something funny will happen.
Anonymous
8/21/2025, 3:20:08 PM
No.2126054
[Report]
>>2126071
>>2125927
PICTURE IT ANON
A countless sovereign The New Order mods with each of its own iterations, contents, proposals, and codes- all to accomodate different players' taste and interests, Panzerites and Reactionaries with Ride Again version, Moderates can enjoy Requiem, while hardcore Realistfags can fuck off to main mod, with even more niche fans making their version of TNO! All vying for competition and popularity- but I guess I'm just explaning what submods are in general.
>>2125967
This is kind of true. Especially willingly fragmentation wouldn't work in large scale project because the leads themselves don't want to hand over their power. But however there's one tiiiiiny feasible solution which is "exit".
https://en.wikipedia.org/wiki/Exit%2C_Voice%2C_and_Loyalty
>"The Exit, Voice and Loyalty model states that members of an organization, whether a business, a nation or any other form of human grouping, have essentially two possible responses when they perceive that the organization is demonstrating a decrease in quality or benefit to the member: they can exit (withdraw from the relationship); or, they can voice (attempt to repair or improve the relationship through communication of the complaint, grievance or proposal for change). For example, the citizens of a country may respond to increasing political repression in two ways: emigrate or protest. Similarly, employees can choose to quit their unpleasant job, or express their concerns in an effort to improve the situation. Disgruntled customers can choose to shop elsewhere, or they ask for the manager."
I don't know how possible it is, but since TNO is powered by large bureaucratic network of workers who keep the engine running day to day- imagine if one day, someone decided to organize a large scale resignation compromise of artists, coders and writers; this would cause a huge plumber of productivity by ALOT. Only problem is to convince these people to actually quit their jobs as stubborn as they are though.
Anonymous
8/21/2025, 3:43:36 PM
No.2126071
[Report]
>>2126589
>>2126054
I don't think we'll see a mass walkout unless there's a major scandal. No one really cares enough any more. People clock in but don't do anything. With all the politics and other shit they pulled the pattern has always been that a few key people leave and others quit over time while the mod's bad reputation grows. It's really just a slow death of a mod that's already stopped living.
>Productivity would plummet
It's already low. It took them years to integrate a few submod demos. V&J leaks prove they've barely gotten anything done in four years and Vote Pig is completely unfinished after years too. A big walkout wouldn't make any practical difference because mentally most people already have left the building.
Anonymous
8/22/2025, 12:02:19 AM
No.2126535
[Report]
>>2126549
>>2123041 (OP)
Damn. I still remember the release of TNO... the atmosphere was filled with a strange sense of hope (even if only around my desk). The excitement that followed Cutting Room Floor was unforgettable. I don't really like doomposting, but I can’t help wondering: why discard so much dedication and hard work in the name of "realism"? I struggle to discern any logic behind these decisions, yet it continues to elude me. To play this game again in a spirit of happiness and optimism seems like a far-off dream (i just wanted to play Fash/Dem/Red Italy dammit).
Anonymous
8/22/2025, 12:23:05 AM
No.2126549
[Report]
>>2126535
>Why do they do this?
No one knows and they don't care that they're alienating most of their fanbase.
Anonymous
8/22/2025, 1:10:38 AM
No.2126589
[Report]
>>2126594
>>2126071
All you really need is some mid tier hoi4 youtuber to talk about grooming in their discord and half their dev team will leave.
Anonymous
8/22/2025, 1:18:57 AM
No.2126594
[Report]
>>2126589
No functional adult would unless there was proof and if there was it'd be all over these threads. Until then: actual retard plot and manufactured drama.
>But several years ago Pacif-
No one on the team today will leave over something someone did nearly half a decade ago.
Are these based off of actual tanks?
Anonymous
8/22/2025, 4:08:00 AM
No.2126692
[Report]
Also the UK can develop the AUG lol
Anonymous
8/22/2025, 7:30:22 PM
No.2127300
[Report]
>>2127307
Should we put our hope into the TNO2 submods (like The Falling Order or A New Millenium)? Or are they also rotten to the core like normal TNO?
Anonymous
8/22/2025, 7:39:05 PM
No.2127307
[Report]
>>2127300
>TFO
It's a hardcore Magoist/Cornite mod that goes all in on nothing ever happening. If it released it'd be Kalterkrieg levels of nothing ever happening if not worse.
>ANM
Not as bad as TFO but dead in the water, sorry.
i'll miss the congo lake when they remove it in 2 years
Anonymous
8/23/2025, 6:19:00 AM
No.2127704
[Report]
>>2127698
TNO only ever seems to make updates that remove more than what they add, so it’s coming sooner than you think. Cherish Lake Congo while it’s still with us.
>>2127698
Unironically: will TNO even be around in 2 years? By that point I wouldn't be surprised if the mod's just straight up collapsed leading to these threads stopping and then we'd only occasionally talk about Rises Again and Requiem updates in the general thread.
>>2127722
‘Collapse’ collapse? Probably not. TNO will just sputter on and on for the most part, making less noise and putting out less teasers as more and more people begin to leave. By the time it actually does croak, barely anyone will notice at first, and people at large only start finding out at large later.
It’s like a recluse dying in his sleep, and only being discovered next month because of the smell of his rotting corpse.
Anonymous
8/23/2025, 7:52:01 AM
No.2127733
[Report]
>>2126690
>>2126690
yes late cold war and modern JSDF AFVs though these designations are quite different from the real ones (MBT is a Type 90)
Anonymous
8/23/2025, 10:04:51 AM
No.2127770
[Report]
>>2127732
Grim but you're probably right.
Anonymous
8/23/2025, 10:31:08 AM
No.2127780
[Report]
>>2131531
>>2127732
>Kalterkrieg will eventually outpace TNO in terms of updates and active players by simply lackning any of its baggage and drama
Anonymous
8/23/2025, 2:58:21 PM
No.2127943
[Report]
>>2128003
>>2123044
are the leaked build playable at all? i really wanted to play italy in penelopes web
Anonymous
8/23/2025, 4:40:02 PM
No.2127998
[Report]
>>2128062
>>2127964
You'd need to revert back to a version of HOI4 from the right time period but since we have videos of the builds being played it should work. The videos are in the intro:
>>2123041 (OP)
Italy was pretty far along when it was scrapped.
Anonymous
8/23/2025, 4:48:16 PM
No.2128003
[Report]
>>2127943
>finally a modern navy
Anonymous
8/23/2025, 6:24:49 PM
No.2128062
[Report]
>>2127998
oh i didnt bother to read the intro thanks
i'll try to play until the focuses or all the events start missing the localization
Anonymous
8/23/2025, 8:20:29 PM
No.2128142
[Report]
>>2128198
TNO: Rises Again now has 2 devs.
Anonymous
8/23/2025, 9:45:29 PM
No.2128198
[Report]
>>2128142
That's nice, Goodwinson seemed like he was getting bogged down doing almost everything by himself.
Anonymous
8/23/2025, 10:50:44 PM
No.2128250
[Report]
>>2127722
I think TNO will probably trudge on without much changes until Paradox makes HoI5, and then it will collapse as all their work would have to be redone
Anonymous
8/23/2025, 11:43:02 PM
No.2128281
[Report]
>>2128303
>>2128345
>>2127698
>>2127722
Filthy tourist here, so feel free to discard my opinion.
I used to watch HOI4 videos a lot, so I know about the monumental impact TNO has had on the modding community (after TNO, EVERYONE has to have a heavily balkanized Russia in their mod to where even the base game eventually gives you an option to do something similar). It feels so strange that this thing that was at one point so influential has become such a shadow of its former self. As a counter-example, Kaiserreich is still limping along despite all the unpopular changes they've done.
Anonymous
8/24/2025, 12:18:34 AM
No.2128303
[Report]
>>2128281
TNO is the reason so many mods now have proxy wars of some kind and why many new mods rely on narrative content over gameplay
kaiserreich dipped into the mechanics side but stays simple and "unrealistic" to allow many different paths for countries (even if they converge on later gameplay)
hell even nu-tno would be popular still if they actually made any content instead of cannibalizing submods for anything playable once a year
Anonymous
8/24/2025, 1:07:28 AM
No.2128345
[Report]
>>2129126
>>2128281
KR makes changes that annoys old fans but the mod is still playable enough. For KR to become TNO levels of self destructed, the following would have to happen:
>Black Monday removed from Germany
>All tags in its sphere subsequently reworked to account for Germany always having a strong economy
>Reworks of all tags surrounding Germany to make sure tags like Poland and Ukraine only have pro-Reichspakt routes
>ACW removed, all of America reworked
>Instead of releasing major reworks for Germany and Russia, they release tags that are Bhutan-levels of irrelevant
>While never releasing anything, there's still a constant stream of leaks for unpopular content that never releases
>All wars are removed, 2WK can't fire, but they promise that if it does it'll exclusively be over the disputed border areas
I could go on, but you get the idea.
Since you've been gone a long time: TNO was hijacked by a clique of realismtards a few years back and they proceeded to rework the entire mod from scratch and purged everyone that said no. In five years they've had a reduction in content and it's only getting worse.
>>2127964
Rises Again implemented it in one of their git branches. The Red Italy path is almost entirely skeleton content, but Democratic and Fascist Italy are for the most part playable, with a couple of console commands needed here and there.
Anonymous
8/24/2025, 9:00:35 AM
No.2128490
[Report]
Anonymous
8/24/2025, 9:28:21 AM
No.2128497
[Report]
>>2128592
>>2128465
>Democratic and Fascist Italy are for the most part playable
I fucking hate nudevs so much it's unreal.
>>2128465
>>2128497
until now i managed to only play balbo... i mean its not really perfect but i found a small amount of bugs (if i recall correctly they said that this duce was the closest to being done?)
the only problems that i found were some focuses in his main tree (the ones about creating a huge mediterranean faction) that didnt have any effect
>>2128592
and when i tried to stabilize east africa after its collapse the borders remained fucked up between the pro-italian factions (i also had to give myself the country flag so that i could start the invasion of kenya)
oh and many events were missing text but they only started appearing after the verona conference
>>2128595
man rebuilding the infrastructure of a country is boring asf BUT i have surpassed Japan and Germany in GDP (probably shouldn't have happened)
Anonymous
8/24/2025, 3:03:08 PM
No.2128643
[Report]
>>2129401
>>2128592
>>2128595
>>2128633
For something that was unfinished and obviously flawed this is still leagues more interesting than a lot of shit they've actually released. If they'd just been allowed to finish it instead of a lead demanding another rework everything we could've had an improved Italy in the mod now. And we know that most of the latest Italy rework will invalidate most of this just from Germany's updated ForPol and ties to Italy alone.
Fucking WHY?
Anonymous
8/24/2025, 8:12:55 PM
No.2128811
[Report]
>>2125743
red dusk or even fire rises
Anonymous
8/24/2025, 8:48:31 PM
No.2128838
[Report]
>>2128933
>>2123041 (OP)
With V&J, VP and DV having their builds leaked and recorded by the Chinese, what are the odds of either of them releasing this year? It's become a meme that they'll claim V&J is releasing this year up until November but what about the others? And does Bormann look finished enough in the leaked version to release standalone this year?
Anonymous
8/24/2025, 10:46:50 PM
No.2128933
[Report]
>>2128966
>>2128970
>>2128838
you're going to get Antarctic Chile (which apparently had a good story but its still shit that would fit well in A FUCKING SUBMOD and not the full mod ) as well as the Iberia facelift this year. That's it. Deal with it.
>inb4 the retards cant even manage that and its Q1 2026
The real question is will Requiem get The Last Light out before the year is over? Anyone know how that's going?
Rejoice /tno/ we now know that the Requiem Devs for sure read the threads
Anonymous
8/24/2025, 11:34:21 PM
No.2128962
[Report]
Anonymous
8/24/2025, 11:39:41 PM
No.2128966
[Report]
>>2129070
>>2128933
>Iberia and Antarctic Chile (no actual Chile)
No Germany? If all we get this year is Bruhzil, a facelift and more Antarctica than TNO is so fucking dead man.
>Requiem
It's more likely than TNO getting theirs out if only because there's less minigames and a lot of it was already finished way back. Wasn't some of the content already made back in HV?
>>2128960
Honestly don't care that they lurk unless they start shitting up the threads like the TNO jannies do.
Anonymous
8/24/2025, 11:44:53 PM
No.2128970
[Report]
>>2128977
>>2128933
As someone on the Requiem Team, TLL is coming along nicely. The TLL update will have some surprises besides Just South Africa but I wont mention what ;)
Anonymous
8/24/2025, 11:49:56 PM
No.2128977
[Report]
>>2128970
Good luck with the update!
Anonymous
8/25/2025, 12:20:32 AM
No.2128991
[Report]
>>2128960
If you’re reading this Lobotkiller, threads change because they go over bump limit (have an unwieldy number of posts inside them) and get archived. It’s just how 4chan works.
Anonymous
8/25/2025, 12:23:40 AM
No.2128995
[Report]
>>2128999
>>2124570
>she
>"made it" by being a major player in one of the worst games paradox has ever made
Okay dev-kun.
Anonymous
8/25/2025, 12:27:19 AM
No.2128999
[Report]
>>2129002
>>2130542
>>2128995
Made it further than all devniggers and even had a redemption arc thanks to all current devs on the team being infinitely worse.
Anonymous
8/25/2025, 12:29:32 AM
No.2129002
[Report]
>>2129004
>>2128999
Had a redemption arc by being one of the first steps of the creeping rot? Retarded faggot revisionist, you should be visited by Chicago's 40 darkest men and they ought to turn you into a rape pig.
Anonymous
8/25/2025, 12:35:25 AM
No.2129004
[Report]
>>2129026
>>2129002
You're the revisionist. People look back fondly at Tabby and other things that actually released which is more than can be said about the devniggers that came and did nothing but remove content.
Anonymous
8/25/2025, 12:57:58 AM
No.2129026
[Report]
>>2129029
>>2129052
>>2129004
what did they release during her time?
they removed britanny and burgundy being the big bad guy
they reworked komi and the west russian reunification mechanic
only stuff i can think of are the april fools things
Anonymous
8/25/2025, 1:02:16 AM
No.2129029
[Report]
>>2129026
She led development of Komi under Panzer.
Anonymous
8/25/2025, 1:18:55 AM
No.2129043
[Report]
>>2125894
This fomenko guy has some great work thanks for the pic
>>2129026
>what did they release during her time?
Made all of Komi, played part in After Midnight, worked on TT although that wasn't all her. Things like Guangdong also made most of their progress while she was around and shortly after she left we saw the nudev coup.
>they removed britanny and burgundy being the big bad guy
Einstein was the France lead and pushed for both and Lamounier pulled the trigger on them and even removed the ideologies and is making Burgundy start out as annexed by Germany.
>they reworked komi and the west russian reunification mechanic
Komi was never reworked and the DemKomi expansion never released. The Smuta isn't bad either, even if that was made by Scood.
>only stuff i can think of are the april fools things
Only joke here is the fact that you got absolutely everything wrong but OK.
Anonymous
8/25/2025, 2:02:22 AM
No.2129070
[Report]
>>2128966
According to the leaks, Germany isn't even close to release. Speer's content is missing, while Bormann's epilogue focus tree still has no icons and isn't coded properly. I'd be surprised to see V&J releasing within a year of now (they've been working on it for about four years, btw).
Anonymous
8/25/2025, 2:05:00 AM
No.2129071
[Report]
>>2129080
>>2129052
right so during her time they made the economy rework, some gui reworks and in content we got:
- 5 years for ireland
- ---
thats it
wheres the differemce to what we're getting now?
Anonymous
8/25/2025, 2:07:22 AM
No.2129075
[Report]
>>2129080
>>2129052
Was Lamounier already the leader by that time? Bros been around for like 4 years and still wasn't able to release a single piece of content(except removing burgundy lol)
Anonymous
8/25/2025, 2:22:15 AM
No.2129080
[Report]
>>2129071
>What's the difference
That a lot of it actually released while she was around, both things that she worked on like the new econ system as well as things others worked on but actually released like Guangdong. The content back then was also actual alternate history most notably Komi. Now we get OTL slop and that's it. So my point still stands: Pacifica got a redemption arc because the people who came after her are infinitely worse.
>>2129075
He's been the Reich lead for four years and has done nothing but announce reworks and scrap tags. You can't even give him credit for the only Reich sphere updates that happened during those years. Britain? Made by a different team and the lead is gone. Ukraine? Corn was the lead and he actually released it. I bet Lamounier's only contribution was to make sure that the nuclear plot armor was added.
>>2128465
Worked on a personal mod meant to bring Red Italy into a playable state. Apart from the Oil Crisis, the latest leak has fully implemented mechanics for 3 leaders.
Honestly I think RI was removed due to Germany's plot armor. As part of it's content, RI can bring the revolution to several European states in Germany's sphere.
>>2128345
It's hilarious that by giving Germany unlimited plot armor, the devs have created a neonazi wank. Although Panzers old "fascism is doomed to collapse" was inaccurate, the resulting overcorrection is unrecognizable from neonazi propaganda.
>>2129126
>as part of it's content, RI can bring the revolution to several European states in Germany's sphere.
More details please, we've been starved of new red Italy stuff for years now
Anonymous
8/25/2025, 5:29:00 AM
No.2129149
[Report]
>>2129205
>>2129127
After routing the German invasion, RI can bring Serbia/Bulgaria into their sphere if Germany hasn't gobbled them up. There's this "deimperialism" mechanic that allows you to bring in Balkans and middle east into your sphere, tho the latter is incomplete.
RI also has a cultural revolution mechanic where you initially trash your economy to get a stronger economy in the long run. Most of the leader's content is oriented around manipulating this mechanic.
There's also some incomplete (new I'd assume) mechanics for a Red parliament, maybe they wanted to add law-passing in the Red Parliament as well?
Last but not least there is the Comintern mechanic, which is maybe 60% of the proposal, but is a huge step up from the existing Comintern mechanic and it really feels like you have to herd a rowdy collection of socialist states. A bunch of RI content also manipulates this mechanic.
It's also worth noting that Italy's empire management mechanic used to include France, Romania, Hungary and other states: I would bet this was also removed to protect Germany's invincibility.
>>2129149
I didn't like the card game much but it had some cool factor to it. The decisions included putting people in house arrest and doing other operations that all read like they'd be perfect headlines in a news cycle and as far as mini games go having to check in on something every month and making sure you outdid your opponent wasn't that bad compared to the Denmark GUIs. Since we never got actual content for these countries, this represents the most interactivity many of these countries ever got.
Looking back it's crazy to think that as flawed as this mechanic was it represented far more freedom than anything that's waiting for us. Because like you said: German plot armor.
>>2129127
>Although Panzers old "fascism is doomed to collapse" was inaccurate, the resulting overcorrection is [indistinguishable] from neonazi propaganda
You're wrong, a Nazi propaganda mod would likely be less wanky than modern TNO is because of the different mentalities of a Nazi and an end of history liberal. A mod made to glorify actual Nazi ideology would still include struggle and a chance to fail. You'd fail against the weaker impulses of your race, against Jewish caricatures and get flowery language about the Aryan struggle. A lot of it could be written off as simply being written from the perspective of a Nazi state too, giving them some plausible deniability on the propaganda charges. Leave it to a Francis Fukoyama-style liberal to make something far worse than that by making Germany's iron grip over its holdings impossible to break and "fix" unrealistic elements by having Adolf Hitler emancipate the Slavic hordes and turn them into underpaid guest workers. By the time the next Germany rework leak drops we'll have Speer just straight up found the EU.
>>2129205
>we'll have Speer just straight up found the EU.
Anonymous
8/25/2025, 12:58:41 PM
No.2129287
[Report]
>>2129664
>>2130980
>>2129283
>It's real
>They literally have Speer create the wholesome EU
>Nazi Germany is a libwank tag
God fucking damn it.
>NSM in captcha
Anonymous
8/25/2025, 1:57:09 PM
No.2129314
[Report]
>>2129321
>>2129205
Thats a really good point, the devs are projecting their liberal bias (they must always win, and furthermore must win without immense costs to themselves) on the Nazis, resulting in insanity.
>>2129283
How TF is the SPD still alive after all these years of repression?
Anonymous
8/25/2025, 2:20:48 PM
No.2129321
[Report]
>>2129327
>>2129314
https://en.wikipedia.org/wiki/Hans-Jochen_Vogel
Double convenience: he was a Minister under Schmidt IRL and went on to lead the SPD in real life. Even in the context of libwanking Nazi Germany they still have to do hardcore OTLism.
Meanwhile in reality, someone like him would've been shot in a 1950s student protest if he'd changed his ways or remained fash if his Hitler Youth teachings stuck with him. It'd be interesting if we could see some more obscure candidates. East German moderates working in the shadows, exiles German socialists or something else. But nope, you're getting the IRL leader of the Social Democrats. And that'd be fine for a country that wasn't wrecked in WW2, but like you said: how the fuck is the SPD as we'd know it in West Germany alive and operating under one of its IRL leaders after years of shooting leftists in the head on sight? Fuck off. Peak TNO. Consult Wikipedia and call it a day and pretend you're le realism, kindly ignore Germany actually winning WW2.
>>2129321
It seems like a such missed potential. I would imagine that in democratic Germany socdems would be hardcore hitlerites who think of him as a great social justice warrior who promoted environmentalism, veganism and workers rights. It makes me so mad that out of all possible ideas they're going for Wikipedia scraping
>>2129327
IRL a lot of NSDAP people went over to the SPD so you've got that going for you, but that was after the NSDAP was bombed out of existence and banned. Yes, I agree with you: it'd almost certainly be a more "progressive" form of Nazism because we're working from 25+ years of Nazi propaganda forming this person's entire upbringing without the WW2 failure derailing his development. That's the problem with TNO realmtards: they're not very realistic!
Anonymous
8/25/2025, 3:58:02 PM
No.2129401
[Report]
>>2129634
>>2128633
BALBO, I KNVVL.
>>2128643
Because we need the realism or something, dummy!
Anonymous
8/25/2025, 4:09:04 PM
No.2129405
[Report]
>>2129645
>>2125980
>>2129327
>>2129338
The idea of vegan Nazis doing human experiments on slaves to produce Mehr als Fleisch clashing with Schwabite Nazis trying to get people to eat the bugs already sounds fucking scary and hilarious, but also somehow more coherent than OTL being copy-and-pasted over everything and Nazi Germany freeing the slaves.
And that's simply because it's an instance of Hitler's victory having an actual impact on ideological and philosophical development, which the original is sorely lacking in because the devs seem to be unable to conceive Nazism spreading and developing in unique ways with the downfall and delegitimisation of Soviet ideology and liberalism.
They should have never signed on for this project if they're just going to do stuff like this.
Anonymous
8/25/2025, 9:00:13 PM
No.2129634
[Report]
>>2129401
Holy shit that chad Egypt with more GDP than Britain lol
Anonymous
8/25/2025, 9:12:36 PM
No.2129645
[Report]
>>2129656
>>2129405
>and Nazi Germany freeing the slaves
I could see that retardness happening but only with white Haiti results.
Anonymous
8/25/2025, 9:24:25 PM
No.2129656
[Report]
>>2129645
If only you knew how reworked things truly are. No, in the name of realism and allowing Germany to be competitive, slavery is abolished and Poles are just underpaid guest workers going forward.
Anonymous
8/25/2025, 9:32:11 PM
No.2129664
[Report]
>>2129696
>>2129283
>>2129287
How fucking new are you? We already knew this shit 2 years ago. You're late to the party, redditors.
Anonymous
8/25/2025, 10:07:06 PM
No.2129696
[Report]
>>2129718
>>2129664
It just fucking sucks to have rumors confirmed. When you see picrel you might go "yeah that's a fucking hoax they'd never do that" but nope, libwank EU Germany will definitely be a wholesome 100 thing.
Anonymous
8/25/2025, 10:31:17 PM
No.2129718
[Report]
>>2129729
>>2129696
Want to know the fun part? Anything post 72 has zero chance of being released, so these charts are useless
Anonymous
8/25/2025, 10:37:35 PM
No.2129729
[Report]
>>2129718
We know, anon.
We know.
Some of us worked on them and were told it'd all be out soon, you know. Fucking sucks.
>>2123041 (OP)
Requiem teased some mapchanges.
Anonymous
8/25/2025, 11:57:09 PM
No.2129783
[Report]
>>2129784
>>2129775
Dont know what to think of this desu
Its mostly the same atleast but what happened to Papua?
Anonymous
8/25/2025, 11:58:10 PM
No.2129784
[Report]
>>2129800
>>2130276
>>2129783
Why did it auto add desu? I did NOT write that
Anonymous
8/26/2025, 12:25:22 AM
No.2129795
[Report]
>>2129803
>>2129807
>>2129775
whats even different desu?
Anonymous
8/26/2025, 12:31:25 AM
No.2129800
[Report]
>>2129784
4chan for some reason replaces "desu" with desu
Anonymous
8/26/2025, 12:32:24 AM
No.2129803
[Report]
>>2129795
Papua is split between Australia and Japan, Chinese Warlords got united... I think they shrunk down Burgundy to just the French speaking areas?
Berezniki next to Vyatka, Poland in Khazakstan. Magadan slightly expanded...
I think something looks different about South America but I cant tell what
Anonymous
8/26/2025, 12:35:36 AM
No.2129807
[Report]
>>2129775
>>2129795
At least from what I'm seeing the most interesting stuff is:
>New Russian rag above Zlatoust
>Berezniki is back
There's probably more but it's hard to tell in that resolution. But I guess their Russian submod integrations are coming along ok? That's nice.
>>2129775
Why divide Papua like that?
What's the point of rolling back Jap gains? That's nudev behavior.
Anonymous
8/26/2025, 1:32:46 AM
No.2129835
[Report]
>>2129808
Hope some of the leadership give pushback on it
Lolbotkiller we know you read these chats, be the reasonable voice please
>>2129808
I'd be find with it if it meant that you could have an actual conflict between Japan and Australia. A problem with their content is that they can't do anything at all that actually matters. The problem with Fiji was that on top of being a rollback it:
>Had zero impact on the world
>Explicitly wouldn't include any fighting
>It's Fiji who cares?
But a bush war over Papua between Japan and Australia or something like that? I can get behind that.
But if it's just a pointless cosmetic change then fuck that. Let Japan have their win in that case.
Anonymous
8/26/2025, 2:17:36 AM
No.2129869
[Report]
>>2129876
>>2129808
I think it's something like how Malaya is. 2 tags that start at war with each other, winner joins the Japanese/American Sphere.
Anonymous
8/26/2025, 2:24:23 AM
No.2129876
[Report]
>>2129869
That'd be fine. Like the above anon said if it's turned into a real conflict with stakes it could be fun. TNO's rollbacks... Definitely don't do that, sadly. Fiji, Hawaii, the treaty ports. All simply make for OTLism for the sake of OTLism.
>>2129852
It took them under an hour to pick up on this, goddamn.
I like the way its going, but wheres the Kino. Why not a full scale war between Japan and Australia. I need more Kino!
Anonymous
8/26/2025, 2:52:24 AM
No.2129897
[Report]
Wont leak more than that from the channel though, all I can say is that its looking exceptionally well what is being cooked up
Anonymous
8/26/2025, 3:27:53 AM
No.2129914
[Report]
>>2130002
>>2129896
>Devs actually listening to advice from the players
Goddamn. Happy to hear they're actually doing something with it. How would you even do a war between Australia and Japan though?
>>2129327
>>2129338
From what I remember this is why the DSR was portrayed as overtly genocidal )much to the chagrin of actual communists,) it was a bunch of students whose entire worldview and belief system since birth is national socialism suddenly deciding to become communist, the problem is you can’t just remove that indoctrination so they end up mirroring national socialists except with a red flag, who have all the same inclinations and lack of morality they were raised in just directed at a different target (Germans). It will always be funny to me that more often than not Panzer’s meme lore was more realistic to history and human nature than the nudevs wikipedia copy pasting
Anonymous
8/26/2025, 5:55:25 AM
No.2129968
[Report]
>>2129940
>Growing up in a system that encourages extreme violence makes you more violent
Honestly if they stuck with that formula they could've kept the DSR and not have it be a fail state. Would make more sense than their leaked plans to have Germany go communist after losing to Russia in the 70s (never releasing) and then just going wholesome commie while keeping the RKs. Imagine if instead of that the DSR won the GCW and started to invade the RKs and turned them into pro-German socialist dictatorships by force.
Anonymous
8/26/2025, 7:38:33 AM
No.2129994
[Report]
>>2134597
IDK if anyone ITT would even know what I'm talking about but does anyone have that fan made map of an "omsk cultural victory" that shows the world after the great trial and shit?
Anonymous
8/26/2025, 8:26:08 AM
No.2130002
[Report]
>>2129914
Make Japua and Auspua their own tags, whoever wins gets annexed by their respective country
Anonymous
8/26/2025, 9:00:09 AM
No.2130011
[Report]
>>2129852
Would be nice if winning malaya/papua would directly buff the OFN/GEACPS indonesia. Also just let ofn backed indonesia join the ofn, always was weird that they couldn't but the philippines could.
Anonymous
8/26/2025, 9:40:58 AM
No.2130029
[Report]
>>2130058
>>2129940
I was talking primarily about go4 germany where Nazism suddenly vanishes away. I would imagine that in case of democratization it would be like otl Russia where swastikas are still everywhere and nazis are the second largest party. The only movement I can see that would oppose Hitlers cult of personality would be catholics and monarchists just like everyone besides islamists supported Ataturk.
DSR is a different case because they're just and equivalent of a nazi-salute throwing teens in schools. They chose the most edgy and offensive ideology because they're dissatisfied with their life and hate everyone. They're something like irl satanists and neonazis who espouse these ideologies as a "fuck you" to the system. They would be something anti-japanists (
https://en.m.wikipedia.org/wiki/Anti-Japaneseism) whose only goal is to kill as many people as possible before collapsing.
Anonymous
8/26/2025, 11:33:29 AM
No.2130058
[Report]
>>2130264
>>2130029
When you put it like that DSR being closer to O9A than the chummy commies trope makes sense.
>LARP as a failed totalitarian ideology, want nothing to do with more successful ones
>Radicalized within one of the most extreme systems in history instead of libcon FRG
>Actually facing active persecution and risk to die under the Hitler government
>IRL violent terrorists, no reason to think this would be any better in this timeline
Just another thing we lost that could've been fun, I guess.
I haven't played since the week TT released, is Requiem what I should play for the same old TNO feel?
Anonymous
8/26/2025, 1:46:58 PM
No.2130131
[Report]
>>2130141
>>2130114
Rises Again for Atlantropa, Requiem for 2WRW stuff (for now)
Anonymous
8/26/2025, 1:54:23 PM
No.2130135
[Report]
>>2130141
>>2130114
TNO Rises Again is what you want for old school TNO. It's a pre-TT fork with bug fixes and a lot of restored content. Requiem is more like a compromise between old and new-ish (Guangdong era) TNO. More Russian content, restored cut content and more, but it's not like old school TNO. Both are good though but it sounds like you should get RA. Either check out their Git in the OP or search for it on the workshop.
>>2130131
>>2130135
Alright thank you. I guess I'll have to check out both of them then as I don't even know what happened inbetween TT and this current shitfest
Anonymous
8/26/2025, 2:26:28 PM
No.2130157
[Report]
>>2130141
>1.4 Silicon dreams
Added Guangdong 1972 full content
>1.4.1 Ugly american
US proxy rework
>1.5 the ruin
UK rework, only content is 3 years of collabs
Ukraine 3 years of content up until right after german invasion
>1.6 so far from good
Mexico 4 years demo
>1.7 operation deep freeze
Submod integration
1964 content for german and argentine Antarctica
1965 content for ofn Antarctica
>1.8 the crow and the bull
1970 content for brazil's Lacerda and Adhemar
Anonymous
8/26/2025, 2:55:01 PM
No.2130178
[Report]
>>2130141
>I don't even know what happened inbetween TT and this current shitfest
They had a net reduction in content, lmao. Most talented devs started to leave or get purged by the nudev clique after 2023. That's why you're only getting minigame collections, demos and unwanted submod integrations after Guangdong released.
Countries with playable content is almost identical to what it was on the release by the way and it's actually shrinking.
How would (you) rework Japan's content?
Anonymous
8/26/2025, 3:45:07 PM
No.2130220
[Report]
>>2130183
I would invert the rework plans so that the tag starts as a horrible dictatorship and is likely to remain some kind of horrible dictatorship in most cases instead of most of them being democratic, some form of morally gray AuthDem or a milquetoast despot. A true reformist path should be rare. I don't know exactly what these would be, but with Japan's government by assassination and the primacy of the militarists after winning the war that sounds like a good place to start.
Anonymous
8/26/2025, 4:03:34 PM
No.2130227
[Report]
>>2130233
>>2123045
>>Anon discovers that time travel is needed to fix TNO.
What the fuck does this mean?
Anonymous
8/26/2025, 4:12:18 PM
No.2130233
[Report]
>>2130291
>>2130227
It's likely a reference to this post:
>>2125885
An anon posted a message at the end of the last thread explaining why he thinks that the nudevs can only escape the drama cycle by going back in time and making their own mod instead of hijacking TNO.
Anonymous
8/26/2025, 4:50:05 PM
No.2130264
[Report]
>>2130058
Reverse burgundian DSR activating the nuclear arsenal on germany for its crimes against the global proletariat
Anonymous
8/26/2025, 5:12:50 PM
No.2130276
[Report]
Anonymous
8/26/2025, 5:50:13 PM
No.2130291
[Report]
>>2130296
>>2130233
Can I have a link to the last thread? I want to read over all the stuff that came out.
Anonymous
8/26/2025, 5:55:11 PM
No.2130296
[Report]
>>2130291
>>2110481
It's archived and will be removed soon. In the future you can find it yourself by just either going to the catalog or archive and search for TNO.
Anonymous
8/26/2025, 6:54:29 PM
No.2130344
[Report]
>>2130409
>>2130183
>Bring back Kishi as an additional option to the IJA and imperialist coups
>Instead of the Yasuda crisis being just an event there is a decision minigame (simple and not overly complicated) to manage the crisis. If you keep the economy afloat Japan plays out normally but if you fuck up badly enough and cause a crash Japan can have radical leaders (either more reformist or national socialist as opposed to fascist)
>Depending on how benevolent your leader is as well as how many proxy wars you’ve won you get more or less sphere allies when the GAW begins (also the GAW retcon is removed)
I don’t play TNO versions since TT so I’m not sure what changes they’ve made if any but as of TT that’s what I would change
Anonymous
8/26/2025, 9:16:49 PM
No.2130409
[Report]
>>2130344
Instead of a minigame just have a timer where you need x gdp before it fails and have decisions to boost it at the cost of stability/political power. That reduces complexity and makes it easy to get the crash paths by doing nothing.
Anonymous
8/26/2025, 10:05:08 PM
No.2130442
[Report]
>>2130434
Hi Marlboro, how ya doing?
Anonymous
8/26/2025, 10:14:00 PM
No.2130446
[Report]
Anonymous
8/26/2025, 10:20:51 PM
No.2130451
[Report]
That was the most sad excuse of a leak I have seen in a while, nothing burger of an image and nothingburger of a link. Crazy.
Anonymous
8/26/2025, 10:38:37 PM
No.2130459
[Report]
>>2130434
>Locked link, absolutely useless
>"Hey check this out, a dev is talking about a crazy new unifier!"
>Dev says it's unlikely and that he'll likely just do a normal route
You really are the stupidest motherfucker ever.
Anonymous
8/26/2025, 10:46:06 PM
No.2130461
[Report]
>>2130463
>>2130434
Are you trying to make them look good? Both ideas sound more interesting than anything Corn is doing.
Anonymous
8/26/2025, 10:48:21 PM
No.2130463
[Report]
>>2130467
>>2130461
Nah this is the kind of leak that people do when they want to make a mod look bad
"Look this Redux is going full whacko! I'll even add their Tester to prove I am real and to do even more damage!"
And then fucks up because the code lead is known to watch these threads and probably closed the tester when the idiot posted his "leak"
Anonymous
8/26/2025, 10:52:14 PM
No.2130466
[Report]
>>2130434
Kill yourself stupid nigger, and stop posting these fake screenshots. You are probably a former dev or something.
Anonymous
8/26/2025, 10:53:48 PM
No.2130467
[Report]
>>2130471
>>2130463
But that's even dumber. Not only are the ideas interesting but he's clearly just throwing out some suggestions but says he's unsure about them himself.
Anonymous
8/26/2025, 10:56:29 PM
No.2130471
[Report]
>>2130474
>>2130488
>>2129896
Take a page out of this one, its actually a good leak because it tells us actual plans, is by someone we know scrolls the threads, and all of that good shit.
>>2130467
Well this leaker doesnt seem to be the brightest of the bunch. A friend of mine told me that like 5 of Requiems moderators left today for like no reason whatsoever, some of them were on the dev server so its probably one of them
Anonymous
8/26/2025, 11:00:34 PM
No.2130474
[Report]
>>2130471
Probably just more infighting courtesy of the nudev clique then.
Anonymous
8/26/2025, 11:01:27 PM
No.2130475
[Report]
>>2130478
>>2130434
Stop being a wise guy and please stop trying to leak our plans, you retard
-Sincerely, Five
Lolbotkiller
8/26/2025, 11:02:32 PM
No.2130477
[Report]
>>2130497
>>2130434
I hate you faggots, why can't you just enjoy shit we make for once?
Anonymous
8/26/2025, 11:02:34 PM
No.2130478
[Report]
>>2130481
>>2130475
aaaannndd back to namefagging
>>2130478
What? I would never ever ever namefag
-Sincerely, Five
Anonymous
8/26/2025, 11:06:12 PM
No.2130483
[Report]
>>2130488
Guess we owe the TNO jannies an apology then. The desperate namefag trying to stir up drama was someone from Gopher's clique.
Anonymous
8/26/2025, 11:06:18 PM
No.2130484
[Report]
>>2130481
>Posts are exactly a minute apart
Hmm I wonder if this could be the same person?
Anonymous
8/26/2025, 11:06:27 PM
No.2130485
[Report]
>>2130481
nigga you're embarrassing yourself. You're melting down over a fucking free HOI4 mod like the most pathetic of bitches. Touch some grass.
Anonymous
8/26/2025, 11:07:56 PM
No.2130488
[Report]
>>2130495
>>2130483
Or one of the moderators if
>>2130471 is right. Would be insane if their own moderators were behind this all along. And that mod just got kicked finally and now is going ballistic over it.
Anonymous
8/26/2025, 11:08:33 PM
No.2130489
[Report]
>>2130493
>>2130499
So much namefags today, is it jannyday today? As per usual, I hope all TNO devs and jannies suffer cancer and other terminal illnesses
Anonymous
8/26/2025, 11:11:47 PM
No.2130493
[Report]
>>2130496
>>2130489
No its not a TNO Janny or Dev this time around.
Anonymous
8/26/2025, 11:12:27 PM
No.2130495
[Report]
>>2130488
If you're in their discord you can clearly see a bunch of moderators missing. Fuck knows what happened there.
Anonymous
8/26/2025, 11:12:50 PM
No.2130496
[Report]
>>2130493
A salty TNO: Requiem moderator, then? Heard quite a lot of them got kicked recently. Well, I wish for them all the worst in that case
Anonymous
8/26/2025, 11:13:00 PM
No.2130497
[Report]
>>2130500
Anonymous
8/26/2025, 11:13:40 PM
No.2130499
[Report]
>>2130489
Scroll up a bit. Some jannies ragequit from Requiem today. So it's a butthurt former having a meltdown.
Lolbotkiller
8/26/2025, 11:13:51 PM
No.2130500
[Report]
>>2130497
Hey nigga whats up
Anonymous
8/26/2025, 11:15:07 PM
No.2130502
[Report]
You dumb fag, no one's actually falling for your namefagging. You're just making yourself look butthurt.
Lolbotkiller
8/26/2025, 11:17:11 PM
No.2130504
[Report]
I love being a german cuck who got doxxed by 4channers and larped about having relatives in intelligence agencies
Anonymous
8/26/2025, 11:18:38 PM
No.2130507
[Report]
>>2130508
>>2129126
>neonazi wank
That and massive whitewashing, with the removal of slavery, which was an explicit outcome of the lebensraum policy.
Anonymous
8/26/2025, 11:25:52 PM
No.2130508
[Report]
>>2130507
The worst part is that I don't think any of it is actually intentional. It's just products of an echo chamber.
Lolbotkiller
8/26/2025, 11:25:58 PM
No.2130509
[Report]
Damn, I really could go for a BBC right now. I am also a turkish immigrant btw.
Lolbotkiller
8/26/2025, 11:28:55 PM
No.2130511
[Report]
Am I right or am I right lads?
Anonymous
8/26/2025, 11:30:16 PM
No.2130512
[Report]
>The butthurt former janny is just talking to himself while pretending to be a dev now
This is just sad and pathetic.
Anonymous
8/27/2025, 12:07:10 AM
No.2130542
[Report]
>>2128999
hmmm i would like say its more like a 50 50
lets not forget wht the old devs did
Anonymous
8/27/2025, 12:09:14 AM
No.2130546
[Report]
>>2130553
>>2130850
The most hilarious part in my mind remains that all these namefags think they are getting on Lolbots nerves, meanwhile the guy thinks its funny the way they are consistently lower shelf trolling.
(I'm a Friend of Lolbot fyi thats how I got these DMs)
Anonymous
8/27/2025, 12:15:07 AM
No.2130553
[Report]
>>2130557
>>2130546
Please just let this shit die down, you're just encouraging the kicked janny or whoever it is to come back and shit up the thread again.
Anonymous
8/27/2025, 12:24:05 AM
No.2130557
[Report]
>>2130553
>good let them come here
how the fuck do I not die as Despotist Iberia
Anonymous
8/27/2025, 5:30:23 AM
No.2130678
[Report]
>>2130687
>>2130671
There's a secret event chain that gives you 10 stability (I'm not fucking joking). I'm saying secret because it has the same loc as the one that gives you 3 stability
Anonymous
8/27/2025, 5:33:06 AM
No.2130679
[Report]
>>2130680
Anonymous
8/27/2025, 5:34:07 AM
No.2130680
[Report]
>>2130679
Literally no joke
Anonymous
8/27/2025, 5:44:40 AM
No.2130687
[Report]
>>2130698
>>2130678
Event id please?
>>2130687
IBR.5089
You need to choose #Push it in Iberia as a whole and target #Reformist Politicians and choose velvet glove method
Anonymous
8/27/2025, 6:23:00 AM
No.2130705
[Report]
>>2131629
Lolbotkiller
8/27/2025, 1:27:41 PM
No.2130850
[Report]
>>2130854
>>2130546
Nice fake screenshot, I cut off my dick two months ago and started watching tranime. Heil Hitler Nigga!
Anonymous
8/27/2025, 1:33:57 PM
No.2130854
[Report]
>>2130850
This kind of obsession is unhealthy. Get a job, start lifting, find some kind of hobby that isn't related to Paraslop modding.
Anonymous
8/27/2025, 2:27:28 PM
No.2130875
[Report]
>2130850
You realize that you only make Minutes to Midnight and TNO look worse by doing this, right? No one actually believed that it was the Redux devs the last time you did it and no one believes it this time either. Just leave.
Anonymous
8/27/2025, 4:37:44 PM
No.2130980
[Report]
>>2130987
>>2129287
>>NSM in captcha
Anonymous
8/27/2025, 4:42:27 PM
No.2130987
[Report]
>>2130980
Post-Goering mod where Burt leads RK Amerika.
Anonymous
8/27/2025, 11:30:49 PM
No.2131409
[Report]
>>2131417
>>2131437
Wow threads been quiet in the past 6 hours, is there really that little to discuss right now?
DSR IN CAPTCHA LETS GOO
Anonymous
8/27/2025, 11:40:24 PM
No.2131417
[Report]
>>2131409
Dead mod. Just look at the HOI4 general. Dozens of posts every hour and people being excited about all the upcoming content in TFR. There's literally nothing for TNO fans other than discussing whatever cut content the KF people are bringing back.
Anonymous
8/28/2025, 12:00:44 AM
No.2131437
[Report]
>>2131487
>>2131409
There really isn't. Since the DV announcement, when nudevs were bombarded with criticism from 90% of the HOI4 community, they've kind of gone into lockdown, so they haven't said anything else until now. I just know that the last month must have been horrible for them (content announced for the 5th anniversary being hated, all the updates being leaked on YouTube, a redux coming out, etc.)
Anonymous
8/28/2025, 12:30:54 AM
No.2131464
[Report]
I am a Requiem Dev and ngl, the Germany content thats being cooked up looks lit.
It sounds like its still heavily in the planning stages but guess what else will seemingly have stages?
German Civil War...
And it wont be a total Rework either, appears to be a Facelift with extra content added
Anonymous
8/28/2025, 12:34:00 AM
No.2131470
[Report]
UK Stuff is also coming along decently, one Russian Unifier content is ready to be worked on and multiple others are in active development..
TNO is so back
Anonymous
8/28/2025, 12:54:02 AM
No.2131487
[Report]
>>2131437
This. The DV announcement was the final nail in the coffin for most of us. I actually feel really bad for all the rank and file devs that have to deal with the fallout of people like Mango and Lamounier wrecking the entire mod.
>5 year anniversary
>Hai gais we're removing everything
WHAT WERE THEY THINKING?
>>2127780
who's to say Kalterkreig wont bite the dust before TNO? From what I've seen here, development is in freefall.
Anonymous
8/28/2025, 3:13:23 AM
No.2131552
[Report]
>>2131648
anyone here know what happened on requiem? some kinda drama?
Anonymous
8/28/2025, 3:18:24 AM
No.2131555
[Report]
>>2131558
Will this be Requiem's TFR moment?
Anonymous
8/28/2025, 3:25:59 AM
No.2131558
[Report]
>>2134192
>>2131555
Apparently most of the discord moderators randomly left after trying to start shit with the actual developers, so the team is now trying to recruit more moderators.
Anonymous
8/28/2025, 4:02:31 AM
No.2131585
[Report]
>>2131531
I genuinely have more hope for kalterkrieg becoming a good mod than tno going back to one.
Anonymous
8/28/2025, 5:14:37 AM
No.2131622
[Report]
>>2131648
TNO: rises again got updated
Anonymous
8/28/2025, 5:35:33 AM
No.2131629
[Report]
>>2131730
>>2130698
>>2130705
I loaded an earlier save and managed to keep Iberia stable without using console commands. Unfortunately, you can't keep the union together. The divorce is railroaded.
To keep the union from not going full Yugoslavia:
- Do not go autarky in your mid-game economic tree, you are railroaded into a market crash.
- Finish the left branch first, in the colonial exile event, do not expand the program.
- Complete the middle branch next, but DO NOT go for the Iberian Prix and Military Parade focuses yet. They will lower your stability modifier.
- In the media reinforcement focus from the State Media focus, subtly implant propaganda
- In the Democracy crackdown event, infiltrate their illicit media sources.
- Finally, start working on the right branch. Complete the focus 'Promote the Loyal' first. In its correlating event, promote new faces.
- In the regional crackdown event, do the propaganda campaign.
- In the language problem event, maintain Spanish and Portuguese as the sole languages.
Also, Iberia AAR I guess.
Anonymous
8/28/2025, 5:36:51 AM
No.2131631
[Report]
>>2131636
Economy and Sphere
Anonymous
8/28/2025, 5:37:52 AM
No.2131632
[Report]
Death of Franco event
Anonymous
8/28/2025, 5:38:53 AM
No.2131633
[Report]
Iberian Divorce tree. All focuses are 7 days
Anonymous
8/28/2025, 5:39:55 AM
No.2131634
[Report]
The aftermath
>>2131631
you can get france into your sphere?
also can portugal still get that small landlocked piece of mauretania in the divorce?
Anonymous
8/28/2025, 5:43:04 AM
No.2131637
[Report]
Germany went with Speer, and Speer got puppeted by hardliners.
If you're wondering why the date is off, I had to load an earlier save as the furthest one was only an autosave that got overwritten.
Anonymous
8/28/2025, 5:47:10 AM
No.2131638
[Report]
Japan went with Ikeda, and Guangdong elected Matsushita. They lost Vietnam and India and West Africa, but at least they got Angola and are winning in Iran.
>>2131636
1. Free France has to win the West African War, and the US has to fail reconstruction. I sabotoged the reconstruction by tagging to USA and spamming event free_france_reconstruction.8 and 12.
Anonymous
8/28/2025, 5:49:13 AM
No.2131639
[Report]
America elected r/urbanism man, and got their shit rocked for it, global standing wise.
>>2131636
2. The devs fucked up the Morocco borders so no.
Anonymous
8/28/2025, 5:51:30 AM
No.2131640
[Report]
Italy stuck with Fascism, but their decline only accelerated. The Oil Crisis was in effect the Arab Spring, birthing a free, united Arabia. They'll get Palestine one day.
Anonymous
8/28/2025, 5:55:32 AM
No.2131643
[Report]
Germany usurps the US as the strongest nation in the world, thanks to their victories in the Congo and the Middle East.
As for Russia... Pray for those in times of tribulation.
AAR OVER
Anonymous
8/28/2025, 6:16:27 AM
No.2131648
[Report]
>>2131665
>>2131531
The fact that we can even compare the two is worrying enough.
>>2131552
A janny ragequit the other day and got four other moderators to leave. Today he got another of his janny friends to leave while making a ping about it for maximum drama. It seems like it's just Discord drama involving people who are terminally online.
>>2131622
What got added?
>>2131648
>jannies sperg out, leave
>they're fucking jannies
>replaced in 5 minutes
>business as usual
what did they mean by this?
>they're active itt so pic related
Anonymous
8/28/2025, 8:03:56 AM
No.2131667
[Report]
>>2131672
>>2131665
i think the guys who are active here are the devs not the powerjannies
>>2131665
And now the news: internet janitors melt down in a public display of retadation, and no absolutely one cares.
Anonymous
8/28/2025, 8:16:26 AM
No.2131672
[Report]
>>2131667
The low iq discord jannies did post here though. They were the namefaggers or at least some of them were. How someone can be online 3/4 of a day and still be that internet illiterate is quite something.
Anonymous
8/28/2025, 8:22:01 AM
No.2131673
[Report]
>>2131707
>>2131671
>Half a dozen discord jannies leave
>Actual development not impacted at all because none of them contributed to the mod itself
The nothingburger to end all nothingburgers.
Anonymous
8/28/2025, 9:59:21 AM
No.2131707
[Report]
>>2131709
>>2131673
This sounds like cope.
Anonymous
8/28/2025, 10:03:21 AM
No.2131709
[Report]
>>2131707
>discord jannies spill spaghetti and ping everyone
>discord jannies leave the server
What else is there to say? Drama over.
Anonymous
8/28/2025, 11:10:00 AM
No.2131730
[Report]
>>2131734
>>2131629
Yea Iberia fucking sucks and is full of railroaded trap paths and unintuitive mechanics. It shouldn't come to suprise that it was made by Pacifica of all people. Unfortunately the most based Iberia you can keep is authdem one. I'm also surprised that there are no south american interactions whatsoever considering that almost every south american country has an iberian path
Anonymous
8/28/2025, 11:17:33 AM
No.2131734
[Report]
>>2131743
>>2131809
>>2131730
Thank god the Iberia facelift is right around the corner.
Anonymous
8/28/2025, 12:07:27 PM
No.2131743
[Report]
>>2131758
>>2131734
In TNO? Doubt it. We'd be lucky to get it this year. I agree that it's far more realistic than us getting full Germany content but consider the state of TNO and their track record with these kinds of promises and I'd expect more of a Brazil situation. I also don't think TNO will survive that many more non-updates.
>Hey we know it's been three years since we released full content for anything
>But here's the Iberia thing we said we'd release the other year
Meanwhile Kiwi Farms has restored lots of content for the Iberian Wars already.
>>2131743
I've got a friend on the team that says they want Iberia to be the end of year update.
I know it's >trust me bro but still, I think it's worth mentioning
Anonymous
8/28/2025, 12:53:27 PM
No.2131766
[Report]
>>2131758
They said that about Brazil since last spring.
They've said that about Germany since 2023.
Anonymous
8/28/2025, 1:23:25 PM
No.2131772
[Report]
>>2131848
>>2131758
With DV happening I would not be surprised if either the Iberia Facelift is delayed to that update, or the two come bundled end of this year.
Thatd be an actual deathblow to the Iberia Facelift
DV in Captcha :(
Anonymous
8/28/2025, 1:39:04 PM
No.2131777
[Report]
>>2131758
My Uncle who works at Nintendo says that Reqiuem is trying to get their next update out by year's end. Place your bets gentlemen, its gonna be a race.
Anonymous
8/28/2025, 1:56:45 PM
No.2131790
[Report]
>>2131848
Reminder that main TNO has so many more developers than Requiem, so even if the two release at roughly the same time, that doesnt necessarily mean a bad thing for Requiem.
If anything them actually releasing updates is an overall win for them because it cements them as actual competition to TNO
Anonymous
8/28/2025, 2:16:41 PM
No.2131809
[Report]
Anonymous
8/28/2025, 3:17:52 PM
No.2131848
[Report]
>>2131772
DV pretty much killed all my hopes for a lot of their updates happening at all. USA and Germany both had the SAW as major cornerstones of their early content and now Iberia is getting a partial rework to its early content as well thanks to their entire colonial situation changing. As well as, you know, all their forpol with Germany because the entire backstory with Germany snatching their lands has been retconned.
>>2131790
Never mind that, look at Rises Again. One (1) guy with severe autism managed to bring Atlantropa-TNO back and released more content by himself over the past year than TNO has. Sure, a lot of it's just bringing back cut content, but still. TNO is taking Ls to THAT.
2-3 year Antartica Chile content is the "locked" content for end of year TNO. Iberia Facelift is hoped by devs to release by the tails of q4 but it is not confirmed. They locked Chile since its very short content and doesn't have a focus tree, and they openly said they left the big conflicts and mechanics for after this one, its just a demo with not much to do. DV could maybe release in 2025 as well but its unlikely. Nothing else is in store. I could see something like A. Chile in November and Spain for Christmas
Anonymous
8/28/2025, 3:59:53 PM
No.2131872
[Report]
>>2131876
>>2131867
>doesn't have a focus tree
We're on levels of dead mod that shouldn't even be possible.
Anonymous
8/28/2025, 4:06:42 PM
No.2131876
[Report]
>>2131882
>>2131872
Nah thats just all antarctica nations.
Really they are skeleton content with a few guis here and there.
Anonymous
8/28/2025, 4:12:37 PM
No.2131882
[Report]
>>2131997
>>2131876
I didn't know that since I haven't played the Antarctica tags. Lost my faith in TNO around the time the Ukraine demo dropped. Guess I did the right choice. How the fuck is it taking them so long to do these things when there's no gameplay?
Anonymous
8/28/2025, 6:26:51 PM
No.2131978
[Report]
>>2125743
OWB with the East Coast Reborn submod (Enclave Reborn Redux is also fantastic, but only enable it if you plan on playing as the Enclave tag the mod spawns) and TFR are my go to HOI 4 mods.
Anonymous
8/28/2025, 7:11:55 PM
No.2131997
[Report]
>>2132001
>>2131882
Constant meddling from the leads, reworks being forced upon them making them scrap most or all of their work, and devs with actual talent having left years ago.
Anonymous
8/28/2025, 7:18:06 PM
No.2132001
[Report]
>>2132024
>>2131997
I guess that makes sense. I was on the team back in 2022 and back then there was so much life and excitement. But I guess if I gave up many others with spirits would've too. Can't even imagine what kind of person would still be on the team unless it was some kind of deliberate long march through the institutions to ruin the mod.
Anonymous
8/28/2025, 7:57:34 PM
No.2132024
[Report]
>>2132042
>>2132001
Why dont you join Requiem or Rises Again?
They can probably use the help
Anonymous
8/28/2025, 8:17:39 PM
No.2132042
[Report]
>>2132024
No, I'm just burnt out on TNO dev. I had a very bad experience when I was on the team ages ago. I'll root for them, sure, but I don't want to get involved in development again. Especially since the TNO devs and their cronies seem to harass people left and right.
>>2131671
Everything that happens in requiem is a nothing burger. All they ever do is make grand sweeping announcements, present half complete products, cycle through devs and leads and do it all again. The entire mod is straight up maximum scope creep, they've purged devs, and then purged the devs that purged those devs, its a fuckin joke
Anonymous
8/28/2025, 8:56:56 PM
No.2132074
[Report]
>>2132096
>>2132072
Got any proof to back that up?
You seem to be mistaking Requiem for base TNO there.
Anonymous
8/28/2025, 9:08:26 PM
No.2132090
[Report]
>>2132072
They got Omsk out a month ago after fixing all their bullshit, I'd say give them some time and then come to conclusions to see where the reboot of 2WRW actually ends up. Now, as for TNO, well, we have seen where the fuck they end up with their next update just being ANTARCTIC CHILE WHILE CHILE ITSELF DOES NOT HAVE ANY ACTIVE DEV GOING ON
>>2132072
They released Omsk where you got to take over Berlin so they already achieved more than TNO plans to do for any of the unifiers.
>Muh scope creep
They literally deleted all minigames to make sure their shit could even release, what the fuck are you talking about you retard? Literally everything you say is a better fit for TNO itself. Please, read Corn's post and tell us how TNO is any better. Spoiler: They aren't, and wouldn't be even if a single tag released with their planned content (none have).
Anonymous
8/28/2025, 9:10:24 PM
No.2132093
[Report]
>>2132072
>purged devs
>tno-inspired dev clique purged itself with a retarded putsch
>bunch of jannies ragequit
compare and contrast to TNO which was taken over by a clique of democrat-wanking realismfags who either purged everyone they didn't like or just constantly forced them to rework their content until they quit
>>2132074
Proof of what? The devs being purged multiple times? Annoucements that go nowhere? For fucks sake this is like their third server, they dont announce changes to the dev team or when people leave because that would cause drama, hell the guy whose in charge now was brought in by a lead who was forced out of the mod months ago, and that guy was only relevant for forcing the whole group that worked on china to get fucked and give up modding.
>>2132092
Fifteen fucking annoucements of adding a whole bunch of submod shit thats probably going to collapse into like 2 ever even seeing the light of day, you right though TNO ain't better, it's just more of the same shit different day. The same fuckijg shit went down with novosibirsk where they had to rip things out to make it get released in the first place
Anonymous
8/28/2025, 9:18:17 PM
No.2132102
[Report]
>>2132301
>>2132096
Thats all way in the past for one, and for another, the new leadershipalready said they want to make a clear cut to the BS of the past. If you were to actually pay attention to the project you'd realize the leads are incredibly honest that before recent it was a bit of a shitshow.
REQUIEM hasnt done any of what you said. 2WRW? Sure I guess but even in the 2WRW phase they turned the ship around at the end... by exactly said lead you are talking about.
>>2132099
Are you one of the jannies who ragequit, perchance?
Anonymous
8/28/2025, 9:39:51 PM
No.2132116
[Report]
>>2132096
TNO released NOTHING playable since 2022.
Requiem released Omsk post-unification content after throwing out all the nudevs earlier this year.
Shut the fuck up.
>>2132111
Almost certainly.
Anonymous
8/28/2025, 10:39:10 PM
No.2132173
[Report]
>>2132189
>>2132111
Here it is, the dev strawman.
Anonymous
8/28/2025, 10:55:46 PM
No.2132189
[Report]
>>2132199
>>2132173
Considering 6 moderators literally just left for no reason its fair
Anonymous
8/28/2025, 11:01:16 PM
No.2132197
[Report]
>>2132225
>>2132092
>unless Russia is receiving divine intervention
YES, THAT DIVINE INTERVENTION IS BEING CONTROLLED BY THE PLAYER YOU DUMB FUCK
Anonymous
8/28/2025, 11:02:35 PM
No.2132199
[Report]
>>2132210
>>2132226
>>2132189
Pretty sure the reason had something to do with that Jeff dev guy who rejoined right after the jannies left
Anonymous
8/28/2025, 11:16:17 PM
No.2132210
[Report]
>>2132217
>>2132226
>>2132199
Maybe he rejoined because the mods left.
Both are possible.
Anonymous
8/28/2025, 11:23:44 PM
No.2132217
[Report]
>>2132225
>>2132210
Yeah thats what im saying, like there was some issue between him and the mods, and them leaving meant he could rejoin. I think the original annoucement thst Lolbot made brought that up, but they deleted it right away
Anonymous
8/28/2025, 11:34:38 PM
No.2132225
[Report]
>>2132229
>>2132302
>>2132217
Jeff is Requiem's design lead so I'm assuming something like this
>janitors try to fight the dev team they're janitoring for, Jeff leaves
>they lose because they're fucking discord janitors
>jannies shit pants and leave while pinging everyone on the server
>Jeff rejoins after they all left
>>2130434
this right happened just before the public janitor meltdown, so you can fuckin assume there was already garbage going on behind the scenes.
>>2132197
couldn't have said it better.
>>2132096
>>2132099
they released a major update a month ago you fucking retard. Also, from what it looks like they had a near full team reset compared to what was there before so I'm willing to bet a ton of the people on the mod right now had fucking zilch, fucking nothing to do with any of that previous drama from the 2WRW times.
Anonymous
8/28/2025, 11:35:27 PM
No.2132226
[Report]
>>2132302
>>2132199
He never left the team though, he just left the comm server.
>>2132210
The jannies that left were sympathetic to the nudevs who were their friends and never got along with the Redux devs who actually managed to release tags. It's just petty Discord drama. No one cares.
Anonymous
8/28/2025, 11:39:48 PM
No.2132229
[Report]
>>2132225
> from what it looks like they had a near full team reset compared to what was there before so I'm willing to bet a ton of the people on the mod right now had fucking zilch, fucking nothing to do with any of that previous drama from the 2WRW times
Can confirm. All the people sympathetic with Mango et al left over the Antarctica map debacle and are now doing their own thing. The people that remain on Requiem are mostly Reduxers or simply neutral and want to dev things, while the MtM people are closely aligned to TNO.
Anonymous
8/29/2025, 1:23:58 AM
No.2132301
[Report]
>>2132303
>>2132102
Pretending this shit isn't the exact same thing. They spent over 2 years making not only omsk but Tukh, Werbell, and others. They released omsk in the most soulless schizo pandering way possible. No actually interesting minigames even old tno has those! So they give the plebs a few bones like post apocalypse shit. But its all empty. All they will ever release is the submods they integrated. Just like the Nudevs. One in the same. Five is going to remove burgundy in favor of esoteric France, he too is destroying old TNO. But you are all blind when you wear rose tinted glasses.
>>2132226
>>2132225
Alright im hella confused here
Are nudevs the...old devs that left requiem? And redux devs are the literal "new devs"? Im so confused by titles used here, which is which?
Anonymous
8/29/2025, 1:29:08 AM
No.2132303
[Report]
>>2132310
>>2132301
You type like some kind of ESL or a retard. That doesn't help your point.
Anonymous
8/29/2025, 1:32:11 AM
No.2132308
[Report]
>>2132302
nudev = new style of content
new in the sense of "post Pacifica/Panzer"
Anonymous
8/29/2025, 1:35:01 AM
No.2132310
[Report]
>>2132313
>>2132303
Guy who clearly has a coherent argument but would never ever say it because...???
Anonymous
8/29/2025, 1:36:50 AM
No.2132313
[Report]
>>2132324
>>2132310
I'm not going to bother arguing with you because you're either some kind of headcase or you've got a chip on your shoulder against Requiem.
Anonymous
8/29/2025, 1:44:08 AM
No.2132324
[Report]
>>2132336
>>2132313
Its a mod that has failed to do anything inventive or unique pandering to the lowest common denominator of schizo. It will shit out the South Africa update which it didn't even make and then release nothing of substance afterwards.
Anonymous
8/29/2025, 1:51:46 AM
No.2132336
[Report]
>>2132344
>>2132324
Technically the head of requiem did make it, since they...were also the head of the mod that worked on south Africa to begin with
Anonymous
8/29/2025, 1:57:43 AM
No.2132344
[Report]
>>2132430
>>2132336
Yes but all the other 2WRW devs had nothing to do with it. Ik Five used to be HV's main guy but he clearly didn't make the entire mod or even a majority of it probably. Its still integrating a submod the same thing TNO did with the UK and Brazil.
>>2132302
Nudev as a term started out to refer to the realism clique in TNO but has evolved and refers to a genre of modding, just like nu-metal refers to a style of music. It usually just refers to someone that sacrifices fun on the altar of realism and cares more about Discord drama and minigames than the actual game.
>>2132344
Genuine retardation. The problem was never that TNO integrated submods. No one complained when Brazil was integrated in fact OEP was very warmly received at the time. People also look very fondly at KX's integration of submods (literally the backbone of its content) and people are optimistic about Requiem bringing in submods with contents for Berezniki and Free France. People shit on TNO because its recent submod integrations have been:
>Replacing full UK content with a demo that's being reworked
>Bringing on Antarctica skeletons and breaking the map
>Replacing all African content with skeletons that are "realistic"
This comment really makes you come across as being out of touch like when the TNO devs added Haiti being nuked and didn't understand why people called them retarded when people liked Omsk nuking Germany.
>>2132430
I don't have a problem necessarily with Requiem integrating things but that's all it will ever release. These people are incompetent as fuck. Did we not just see the horrendous USA rework proposal those retards drew up. Or do you just ignore it because acknowledging it would destroy the narrative. As for like TNO. Old Britian was actual shit. I keep hearing things about "Britian rework" when all we can tell is that the reformist colabs are being made more evil I would hardly call that a rework. Antarctica didn't break the map if your complaining about that your probably a poor LatinX le Kreature with a shit computer. Not like I exactly enjoy NuTNO. DV is fairly shit but so was old Africa both suck equally. But anything TNO adjacent is dead. Only surviving in the minds of retarded amerimutt youth who though burgundy was so schizo 200.
Anonymous
8/29/2025, 6:08:03 AM
No.2132463
[Report]
>>2132471
>>2132448
>Antarctica didnt break the map
Opinion disregarded.
Anonymous
8/29/2025, 6:13:12 AM
No.2132465
[Report]
>>2132477
>>2132448
>It didn't break the map
Comedy gold.
>Narrative
What fucking narrative? All I said is that people are more interested in a new Russian unifier than Antarctica. It's not a good VS evil thing and if TNO took on good mods like OEP again people wouldn't be as negative towards them just like people have been positive towards KX over the years. But they're not. They're replacing all of Africa with unplayable skeletons.
>Britain isn't being reworked
Half of its post-war content is being remade to be more evil and an unknown amount of its remaining content has to be redone because DV gave them their colonial empire back which they previously said would break all British lore. So yes, it's a rework. Unless they somehow just handwave away Britain getting its colonial empire back.
No idea why you spent most of your post throwing insults and going on off-topic tangents when none of this is even remotely controversial or unknown.
Anonymous
8/29/2025, 6:24:22 AM
No.2132468
[Report]
>>2132448
the tno devs endless reworks would actually be decent if they made fucking any of it but they're just not
also the UK in DV just doesnt make any sense, if sealion succeeded and the government replaced with fascist nazi bootlickers how the empire in east africa stay loyal to that new government
like if south africa left wouldnt rhodesia and botswana fuck off too?
Anonymous
8/29/2025, 6:37:34 AM
No.2132471
[Report]
>>2132463
Confirmed poorfag go back to your hobbit hut in the Amazon. Get a job and get a better computer.
Anonymous
8/29/2025, 6:43:12 AM
No.2132477
[Report]
>>2132480
>>2132465
Are you illiterate? Are you ESL? My point about the narrative is the fucking slop Requiem rework they are doing for the USA which is attached in the image. If that is what the devs are coming up with then Requiem has no hope of being good. You have to be another level of retard to come up with that shit.
Anonymous
8/29/2025, 6:48:44 AM
No.2132480
[Report]
>>2132484
>>2132477
Stay on topic, retard. We're talking about submod integration and that TNO could be good if they brought in better ones like they did with Brazil way back. I don't know why you keep trying to derail by talking about literally anything but the quality of the submods and this constant deflection in all posts you reply to.
Anonymous
8/29/2025, 7:02:56 AM
No.2132484
[Report]
>>2132487
>>2132480
Guy who can't talk about multiple things at once. Yes Ik you hate TNO I dislike it too probably not for the reasons you do. Acting like Requiem is any better is retardation. Again I point to their USA flowchart which is complete shit. We can expect this same level of quality in anything else they make inhouse. Requiem will fail because it won't be able to recreate the soul of TNO and because it will piss off old heads like yourself. Five hated Burgundy imagine what he also dislikes from old TNO.
>>2132484
Why can't you stay on topic? You've literally not touched the actual topic of submods even once. All I'm saying is that TNO would be received more positively if they took on better submods just like people tend to be positive towards KX. Stop deflecting and derailing. We aren't exactly blindly hating TNO either, everyone that replied to you simply said that recent integrations were bad and that they should and could have done things differently. You know, more playable content like Brazil instead of Antarctica and skeletons.
Anonymous
8/29/2025, 9:23:51 AM
No.2132522
[Report]
>>2132487
You may be talking to an actual schizo.
>>2132487
Pretending that people also aren't discussing Requiem drama. Do you know lying is a sin. Your dads would not be proud. If you would bother to see what I was first replying to it was about Requiem being shit! But you of course are illiterate and live in a Hobbit hut in the Amazon.
Anonymous
8/29/2025, 2:46:21 PM
No.2132650
[Report]
>>2132665
>>2132648
>unintelligble broken english ESL yapping
Again, what did Requiem do to you?
>>2132648
The original post was about submods:
>>2132430
I don't care if you hate either Redux I want to talk about how to make TNO better and I think if they brought on better submods that'd be a way to do it. Imagine if instead of just deleting content and bringing on things no one wants like DV they'd instead bring in LaAR and add full China content and the GAW. Now that'd be something!
Anonymous
8/29/2025, 3:06:00 PM
No.2132659
[Report]
>>2132675
>>2132652
Unfortunately, that's le unrealism. Because LaAR isn't made by the devs or their friends.
We love TNO development being guided by nepotism and a constantly shifting definition of realism.
>>2132652
Not the original post I was replying to retard. Again why lie? DV and the chink slop mod are both shit. My main point is that Requiem won't release anything inhouse because their plans are shit. We see this with their USA rework plans. We can expect the same level of shit. The only reason Omsk is even popular is because it panders to the lower common denominator of schizo 17 year olds. "What if le nuclear post apocalypse so schizo..."
It's evil.
I don't care about the submods that discussion is a distraction to wider issues.
Anonymous
8/29/2025, 3:13:16 PM
No.2132664
[Report]
>>2132669
>>2132663
What did Requiem do to you to justify this schizo obsession level of hatred?
>>2132650
You do live in a LatinX hobbit hut! Good luck out there and get s better computer.
Anonymous
8/29/2025, 3:15:44 PM
No.2132666
[Report]
>>2132665
>you are... le latinx!
>ignore the fact that my english is much worse than yours english is totally my first language
R*ssian? P*lish?
Anonymous
8/29/2025, 3:16:19 PM
No.2132667
[Report]
>>2132676
>>2132663
nigga, it's been well established that they had a near full team reset made up of entirely new leads (no one had heard of the current lead crew before) and that happened two months or so ago, and then they got an update out a month ago (July 20th). You can bitch about the US plans which are dumb all you want but you're absolutely coping about everything else, especially with the nudevs fucking off to Gopher land.
>>2132664
Again I point to their retarded USA rework. There pandering to the schizo slop crowd. I have never liked 2WRW it's always been soulless slop failing to capture anything TNO. It's an empty imitation. Always changing leadership and direction. Forcing Ma Mod people to code there shitty mod and then blaming them for that split (the chinks were in the right). All around a shit mod. There will be major leadership changes within 6 months when eventually a lead dev gets tired of all the shit and leaves.
Anonymous
8/29/2025, 3:19:24 PM
No.2132672
[Report]
>>2132669
nigga they just had a major leadership change two months ago, for fucks sake, read you retard, the current leadership had nothing to do with the BNW situation. Name a single fucking person who's still leading Requiem today that was involved in BNW's old ass drama
Anonymous
8/29/2025, 3:19:35 PM
No.2132673
[Report]
>>2132669
Okay, but nobody would actually care this much about a mod that's supposedly doomed to fail unless they had some other reason. You're not telling us the truth here.
Anonymous
8/29/2025, 3:22:17 PM
No.2132675
[Report]
>>2132681
>>2132659
Sad but true. It's frustrating because TNO could become great if they just took on more things that the community actually wanted. I keep using the example of Brazil for a reason though. That did improve TNO and it's still within the ballpark for what they could integrate. Instead we get... Antarctica and DV. Yippie.
>>2132663
OK this is your dozenth post completely ignoring that I'm trying to talk about submods for TNO that could make the mod better like the Brazil one did back in the day so I'm going to ignore your rambling posts about shit I don't care about from here on.
>>2132667
Took them years to make that update and it was them getting rid of the GUI minigames (core soul of TNO even old TNO had it). It's barren and empty. So yeah them shitting out a half baked update that is TNO soul isn't a success. But of course you guys don't actually like TNO you like the idealized schizo slop that is in your heads. There's a mod for you to play call TFR if you want to experience that shit.
Anonymous
8/29/2025, 3:23:47 PM
No.2132679
[Report]
>>2132685
>>2132669
>He's mad about Discord drama that happened several years ago
Anonymous
8/29/2025, 3:24:15 PM
No.2132680
[Report]
>>2132676
>denmark GUIs are le sovl of TNO
Are you part of the clique that self-destructed after trying to pressure Requiem into using the ODF map with the bajillion victory points and a pointless Antarctica where nothing ever happens?
Anonymous
8/29/2025, 3:24:16 PM
No.2132681
[Report]
>>2132675
I don't care what you want to talk about lil spic. Go back to your hobbit hut.
Anonymous
8/29/2025, 3:25:04 PM
No.2132683
[Report]
>>2132676
So they're learning from the successes of TFR instead of doing Denmark GUIs and this is bad because...?
Anonymous
8/29/2025, 3:25:39 PM
No.2132684
[Report]
>>2132695
>>2132676
>TFR BAD
>MINIGAMESLOP IS SOUL
holy shit how many bad takes can you cram into a single post
Anonymous
8/29/2025, 3:25:39 PM
No.2132685
[Report]
>>2132679
It's moreso evidence to my point that the mod has always been shit and will continue to be. The foundation is rotten any attempts to build in top of it will collapse.
Anonymous
8/29/2025, 3:25:40 PM
No.2132686
[Report]
>>2132692
>>2132676
YOU ABSOLUTE BLIND NIGGER CAN YOU FUCKING READ???? THEY KICKED OUT ALL THE FUCKING RETARDS RESPONSIBLE FOR THE SHIT ASS TIME IT TOOK TO MAKE OMSK, REQUIEM DOESNT HAVE SHIT TO DO ANY MORE WITH SHIT THAT HAPPENED BEFORE FUCKING MARCH
THERE IS NO FUCKING CONTINUITY HERE WHY ARE YOU BITCHING ABOUT SHIT THAT NO LONGER MATTERS CUZ THE RETARDS RESPONSIBLE ARE NO LONGER THEEEREEEE
Read, ffs
>>2132686
Foundation is rotten. Can't build anything good upon it
Why are you mad lil bro.
>>2132684
GUI minigames are what set TNO apart from other mods when it was released. Election GUIs, card game Balkan mechanic, Borman and Speer GUIs, etc. Guangdong too but that's moreso a NuTNO creation. If you don't like GUI minigames why are you playing TNO? Just for the schizo slop? Pathetic
Anonymous
8/29/2025, 3:36:43 PM
No.2132697
[Report]
>>2132692
So that's the crux of the argument, you're a defeatist little bitch who believes TNO is somehow cursed and complains when the TNO mold is broken, but also complains when it's stuck to.
Anonymous
8/29/2025, 3:37:28 PM
No.2132698
[Report]
>>2133542
>>2132692
explain how the foundation is rotten without bringing up old ass drama.
>>2132695
MUH SCHIZO SLOP MUH SCHIZO SLOP shut the fuck up, man, you sound like one of TNO's nudevs calling everything that doesn't fit their definition of "realism" (which is fluid btw) schizo slop.
Anonymous
8/29/2025, 3:43:49 PM
No.2132705
[Report]
>>2132695
Are you retarded?
The minigame was tedious and/or broken.
Do you even like any hoi4 mods at all? You don't like TNO because its foundations are rotten but defend its minigames, you don't like anything that tries to break the TNO mold while using the same setting, you don't like other mods like TFR
Anonymous
8/29/2025, 3:44:29 PM
No.2132706
[Report]
>>2132712
>>2132702
>Real mods release real content
>Devcord has a melty
>Hasn't released Chinese content since Guangdong
>Plan to delete Guangdong
It's all so tiresome.
Anonymous
8/29/2025, 3:45:05 PM
No.2132708
[Report]
>>2132710
>>2132699
This statement pretends that I like nutno which I don't. But Requiem somehow manages to be way worse. Idk how you achieve that.
>>2132708
as I keep saying, Requiem hasn't actually done anything yet. They announced the re-name a month ago (27th of July) and you're already calling them worse than TNO without them even having their first update out.
Anonymous
8/29/2025, 3:48:57 PM
No.2132712
[Report]
>>2132719
>>2132706
If you actually followed up on some of the recent chink leaks you would find evidence that Guangdong is not being deleted. Infact this leak attached seems to be something if a compromise allowing Guangdong people who might be interesting to be in the RGOC instead of getting rid of the corporate state
>>2132710
Pretending that Requiem and 2WRW aren't the same thing.
Anonymous
8/29/2025, 3:51:19 PM
No.2132715
[Report]
>>2132710
nayrt but technically the Omsk content with the invasion of Germania was their first update. They simply did the renaming a short while afterwards. That's also why ayrt was bitching about them removing minigames because they ripped out all GUI plans and focused on the war between Russia and Germany instead.
Anonymous
8/29/2025, 3:52:13 PM
No.2132716
[Report]
>>2132713
>it's totally worse because of [ancient drama]
Anonymous
8/29/2025, 3:54:06 PM
No.2132717
[Report]
>>2132719
>>2132713
yes. When the entire leadership of a mod leaves, and an entire new leadership of a mod shows up, you are practically dealing with a new team. Maybe some of the lower devs are same as the old, but its a bit foolish to judge Requiem by pulling up drama from before their time.
>>2132712
Knowing TNO it'll end up being some kind of rework. I hope not. But at least this is better than it being outright deleted?
>>2132713
If you want to be pedantic. 2WRW split into two.
The people that made and released Omsk and wanted to keep the old map rebranded to Requiem. Like
>>2132717 said they went on to completely change their leadership after the old guard left.
The group under the old lead that wanted to use the Antarctica map rebranded to Minutes to Midnight and are doing their own thing now.
So if he's mad about old drama he should bitch about MtM. But honestly I don't think anyone there has anything to do with most of what he's upset about either so that'd be just as pathetic to stir up drama about. It's still years old Discord drama almost no one cares about or remembers.
Anonymous
8/29/2025, 4:02:18 PM
No.2132723
[Report]
>>2132719
I think at most your gonna have events about upset chink exiles who hate the corporate state protesting shit and petitioning the RGOC to rape Guangdong and return it to China
Anonymous
8/29/2025, 4:04:39 PM
No.2132724
[Report]
>>2132719
The dude reminds me of that schizo who thought he solved HoMM because it's a "casino game" and if you attack you'll always lose 80% of your forces.
Anonymous
8/29/2025, 4:45:04 PM
No.2132750
[Report]
>>2132756
why is there no hoi4 modding drama coverage channel and how is troono still unfinished in 2025
>>2132750
>Why is there no channel
Most people don't care and major flare-ups like the GWX shit show got covered on the general HOI4 channels before everyone stopped caring because no functional adult cares about Discord drama.
>how is troono unfinished
They started over multiple times in order to make it more realistic. Their latest move has been to replace all African content which is leading to more reworks.
Anonymous
8/29/2025, 5:02:24 PM
No.2132763
[Report]
>>2132764
>>2132756
Who the fuck plays Africa though. Latinx America is more appealing of a region. Grim.
Anonymous
8/29/2025, 5:03:12 PM
No.2132764
[Report]
>>2132769
>>2132763
No one will. In fact, you won't be able to play it. They'll all be skeletons on release.
Anonymous
8/29/2025, 5:08:42 PM
No.2132769
[Report]
>>2132771
>>2132764
they have a github to track bugs and it's still fucking unfinished
>394 open bugs, average 3 bugs a day
>last one closed was two days ago
are the devs gooning or can they not just recruits chinks from github. hell, maybe even jeets could fix the mod.
Anonymous
8/29/2025, 5:14:22 PM
No.2132771
[Report]
>>2132769
>gooning
They are.
>chinks
They're already planning to remove Guangdong.
Anonymous
8/29/2025, 6:07:13 PM
No.2132819
[Report]
>>2132827
>>2132756
to allow myself to sperg out about post colonial african history for a minute this image genuinely hurts me on a spiritual level
people like boganda, nkrumah, bolikango and moumie were genuinely interesting figures and it would be really interesting to explore them, but the problem with that is that TNO isn't the place for it, nor will nudevs do anything of value including them
Anonymous
8/29/2025, 6:14:34 PM
No.2132823
[Report]
>>2132702
>Even Atomwaffen doesn't do that
That's because they turn the entire planet into a purification zone.
Anonymous
8/29/2025, 6:16:49 PM
No.2132827
[Report]
>>2132819
I know nothing about post colonial africa except for the equatorial guinea schizo enlighten me
Anonymous
8/29/2025, 7:14:46 PM
No.2132871
[Report]
>>2132893
It's beyond me that people still fall for this bait
>>>2132665
>>>2132663
>>>2132648
>>>2132448
And so on
Just ignore him ffs
Anonymous
8/29/2025, 7:45:39 PM
No.2132887
[Report]
>>2132893
>>2131867
demos don't even include focus trees now
whoever suggested "demo releases" need to be tried at the hauge. such a retarded and lazy idea
Anonymous
8/29/2025, 7:49:12 PM
No.2132891
[Report]
>>2132072
I hate Five
guy has a massive head and lots of ideas for someone who has never released anything and abandoned his submod after years (still unreleased btw)
still he gets a year of grace to actually release something impressive before i shit talk him daily here
Anonymous
8/29/2025, 7:55:27 PM
No.2132893
[Report]
>>2132895
>>2132871
He's replying to himself now so I guess the other anons don't have to.
>>2132887
It's fine when smaller teams do it in general. That Free France mod was four years and covers a major arc for an example. But TNO takes longer to make things and they have tenfold more resources.
Anonymous
8/29/2025, 7:59:29 PM
No.2132895
[Report]
>>2132903
>>2132893
TNO Rework Clique have their heads so far up their own asses there's no comparison.
which is why i don't make it. i just do get why the Five dicksucking rubs people the wrong way since it annoys me also
Anonymous
8/29/2025, 8:19:19 PM
No.2132903
[Report]
>>2132996
>>2132895
Yeah criticism of Five I can get, the guy hasnt released dick and balls and from what I've seen he claims a fair bit of credit for Omsk which semi regularily gets debuffed by other people who worked on Omsk.
The other people though I dont get honestly. Current code lead got on the team like not even that long ago if you look through the discord messages, like late 2024 early 2025. He also did shit for the OWB submodding community so all the hate by Requiem haters I honestly dont get.
The other areas I dont know shit about honestly.
Read the document about removing Burgundy and was like wtf?!?!? It seems like an attempt to give Germany even more plot armor. In TNO, Burgundy is a knife that severs France + Germany, allowing France to go down all sorts of crazy paths. Furthermore, it showed how insane the TNO world is with ultranationalism taken to it's logical conclusion. Removing Burgundy essentially chains France to Germany.
Get a load of this nonsense: "With Burgundy present (along with other currently existing measures, such as the
crippling Vichy treaty, severely limiting France's army), the Einheitspakt doesn't have any
real ally, and is instead stuck with various vassals that it keeps down for no other reasons
than petty revanchism. While it has been proved that Hitler wanted France to be neutered for
a generation, the Fuhrer's onset of dementia and fading relevance during the 50s would
undoubtedly allow some more liberally-minded bureaucrats to influence German policy in
regards to France, to allow it to become a "model ally" instead of a eternally-crippled vassal.
... like the whole point of TNO is how ultranationalism and blind revanchism can lead to some unexpected events, like Germany gonna beat up France again and again only to indirectly cause France to slip out of their sphere of influence. And yeah, the Unity-Pakt is just Germany and it's hordes of slave states, which is the REASON why Russia even has a shot in the 2WRW (like seriously, look at Russia in KR where it actually fights Germany-aligned nations). Japan's sphere is mostly composed of slave states as well, which is why so many of them can run away in current TNO.
Oh and also, it's distrubing how they treat devs who spent their free time skeletonizing content for their lore, like hear this:
As for the existing skeleton content for NuBurgundy, it was entirely coded by one of
the sponsors of this change, Maedhros, which hopefully shows no hard feelings on his part.
Similarly, the few assets made for the skeleton by our talented artists will also find their way
into French content, given that the Charlemagne Division (and in general a few aspects of its
content, such as the various Resistance groups) will be reused in France proper.
Theres ZERO hint of remorse, ZERO hint of asking what the implementers think, ZERO hint of anything but just treating the implementor as a tool to pump and dump. I can understand now how they could order the scrapping of RI content despite it nearing completion. The opinions and efforts of those lesser on team don't matter to them.
Anonymous
8/29/2025, 9:42:49 PM
No.2132968
[Report]
>>2132976
>>2132952
The eulogy? I read it too when it first leaked in response to a janny denying its existence. To me it reads almost like a hostage video where they're making the dev justify deleting what he worked on.
Anonymous
8/29/2025, 9:50:36 PM
No.2132976
[Report]
>>2132968
Like I want whatever the TL's are smoking. Like what story are they even trying to tell?
Germany is evil but also competent and also has invincible plot armor to the point of doing Sealion II (the OG Sealion was wargamed multiple times and always ended in a German rout). Like what is the end state of Germany: it's gonna be an evil Nazi dictatorship but also not really a Nazi dictator ship cause you know they are removing the slave labor and replacing it with guest workers?
Say what you want about Panzer, but she knew how to tell a good story.
Anonymous
8/29/2025, 9:54:36 PM
No.2132978
[Report]
And hell then why even have evil colonial RK's at that point, why not have collaborator states a la Kaiserreich, why not allow them to be democratic and sometimes even elect left-wing governments a la Kaiserreich?
Then what is "Nazi" about this "Nazi Germany"? What's the difference between it and Imperial Germany?
Anonymous
8/29/2025, 10:02:41 PM
No.2132985
[Report]
>>2132993
>>2132966
Holy shit this is just the fucking worst.
>Similarly, the few assets made for the skeleton by our talented artists will also find their way into French content, given that the Charlemagne Division (and in general a few aspects of its content, such as the various Resistance groups) will be reused in France proper.
They ended up deleting nearly everything, France dev is DEAD and to top it off DV has irreversibly fucked over the tag and made a rework necessary. So much for that pity prize for the people that worked on that!
Anonymous
8/29/2025, 10:11:35 PM
No.2132993
[Report]
>>2132985
Heh all that huffing and puffing about France being chained to Germany only to have a path where France gets protection from Italy. Whatever protection Italy can give is magnified by OFN guarantees.
Anonymous
8/29/2025, 10:15:54 PM
No.2132996
[Report]
>>2133003
>>2133011
>>2132903
At this point it just notheres me that they like coopted an existing mod, slapped on a rushed Omsk sticker, said mission accomplished and then announced that the mod was over, and introduced requiem.
That's such a weird way to start, just make your own discord you know? Feels like theyre just piggybacking off 2wrw to have more clout to start with, more publicity
Anonymous
8/29/2025, 10:22:05 PM
No.2132999
[Report]
>>2132448
I disagree with literally everything you said (I hate grounded realism and love schizo slop and meme content) but that USA flowchart looks like total dogshit lol. The glazing of Requiem feels forced.
Anonymous
8/29/2025, 10:23:52 PM
No.2133003
[Report]
>>2133009
>>2132996
Isnt that how KX started as? A coalition of submods/rework mods?
Anonymous
8/29/2025, 10:27:39 PM
No.2133009
[Report]
>>2133003
It is and a lot of it's current content traces back to submods. Just look at America there.
Anonymous
8/29/2025, 10:34:45 PM
No.2133011
[Report]
>>2133012
>>2132996
Anon, the 2WRW team split because the lead dev wanted the Antarctica map. That's why the old devs left to make their own mod and Discord while the Redux crew finished Omsk with the pre-ODF map.
Anonymous
8/29/2025, 10:39:32 PM
No.2133012
[Report]
>>2133018
>>2133011
to add to this: the old lead team left before Omsk was completed and launched, while the new leads got it out. No doubt Requiem leans on the work of 2WRW before them, but it was one half of the team that left and one half that stayed and then took on new devs and did a rename.
Anonymous
8/29/2025, 10:49:21 PM
No.2133018
[Report]
>>2133024
>>2133606
>>2133012
Didn't someone earlier say that basically all of the team is new?
But you're saying only half is.
At this point im not feeling like anyone has a full picture of whats been happening, just general ideas
Anonymous
8/29/2025, 10:58:52 PM
No.2133024
[Report]
>>2133027
>>2133018
It's simple, really.
The leadership is almost entirely changed because the old guard left to form their own fork with the ODF map and work on Sverdlovsk.
Meanwhile, a lot of the rank and filers stayed on with Requiem after the split.
Anonymous
8/29/2025, 11:05:58 PM
No.2133027
[Report]
>>2133038
>>2133043
>>2133024
Who...owns the name second west Russian war? Can I have it?
Anonymous
8/29/2025, 11:26:17 PM
No.2133038
[Report]
>>2133027
No one's using that name for a mod any more since both teams rebranded after the split. MtM did it right away and Requiem did it after releasing Omsk. My guess is that they didn't want to use it because the mod's no longer just about adding the Second West Russian War (like how MtM is doing African content) and I bet they thought it was annoying to always have to check if people were talking about the mod or the actual event in TNO that Corn's working on.
Anonymous
8/29/2025, 11:35:46 PM
No.2133043
[Report]
>>2133027
I mean you can have it obviously, but like, why would you?
Itd just be seen as you not being creative and stealing other mods names, and would be compared to base 2WRW alot.
Also you run the risk of everyone going "2WRW? Didnt they rebrand to Requiem?"
Basically you'd be in a big marketing/public image issue if you use that name.
Requiem this, requiem that, does requiem have Ashley? If it doesn't, why play it?
Anonymous
8/30/2025, 9:22:44 AM
No.2133335
[Report]
>>2133403
>>2133283
>Goodwinson hires Ashley
>KF wins the modding wars
Anonymous
8/30/2025, 12:21:40 PM
No.2133403
[Report]
>>2133408
>>2133283
>>2133335
Stop simping for some random tranny.
I hope he kills himself, as all trannies will on a long enough timespan.
Anonymous
8/30/2025, 12:29:48 PM
No.2133408
[Report]
>>2133403
I just do it for the meme at this point desu.
Anonymous
8/30/2025, 4:53:22 PM
No.2133542
[Report]
>>2133773
>>2132698
Explain how the foundation is rotten
Without bringing up the foundation
?????
What exactly are you expecting here
Anonymous
8/30/2025, 5:51:57 PM
No.2133606
[Report]
>>2133018
Most of the people who joined in 2023/2024 left, so the only people on the team now are either super old or super new
Anonymous
8/30/2025, 10:13:32 PM
No.2133773
[Report]
>>2133542
He's saying that the years old Discord drama is irrelevant because everyone involved is gone and it's shit nobody cares about. It's like bitching about KR because you're mad at Rylock or someone else that's gone. Instead, complain about what's in the mod like Novosibirsk. You know, stuff that's playable or planned to be added instead of it being former devs whining about shit nobody cares about on Discord.
Anonymous
8/31/2025, 12:11:44 AM
No.2133893
[Report]
>>2133903
>>2132952
>>2132966
Is your enter key broken?
Anonymous
8/31/2025, 12:18:12 AM
No.2133903
[Report]
>>2133893
The quoted text probably just looks weird because it's copied from a document written by one of the TNO leads.
The new british lore is better than the old one, it's just that the gameplay for it was beyond shit.
>actual fascists in power in the nazi collaborator state instead of random conservatives
>follows the historical idea that the nazis favoured the aristocratic english mistery/array over the buf
>adds spy subplot (not related to lore I just like it)
>adds an actual divide among the collaborators
>removes scotland and wales from being completely pointless tags (if you're going to have them at least make them auto start in the ofn to justify them not being invaded)
>removes the nazis taking cornwall when they would be given shipping access to literally all of britain
Overall I hope that requim actually gives it good gameplay and not just scrap it for the old lore.
Anonymous
8/31/2025, 7:25:40 AM
No.2134112
[Report]
>>2134060
Afaik they aren't scrapping it but it's gonna be a long time before it comes out, thankfully the free france submod devs sre now also working on hmmlr/exiles content too
Anonymous
8/31/2025, 7:27:14 AM
No.2134113
[Report]
>>2134060
>>actual fascists in power in the nazi collaborator state instead of random conservatives
That's the only good thing about it. Removing wales, scotland and cornwall was a mistake though. It removes all the potential for conflict and wars and turns UK gameplay into waiting and doing nothing but clicking in pp sink minigames. Not to mention tens of years of content being lost for a 3 year old unfinished demo for collabs with the promise to release another 3 year demo for resistance in 3 years.
Anonymous
8/31/2025, 7:32:40 AM
No.2134116
[Report]
>>2134120
The more shit that gets removed from TNO, the more glad I am I never got invested in the mod.
Anonymous
8/31/2025, 7:47:40 AM
No.2134119
[Report]
>>2134277
>>2134060
I think most people agree that the new lore is better than the old lore. The ECW being between people with actual differences is a huge improvement. But of course, TNO has to go and fumble it by having a one-sided demo go up against several 10-year routes, getting rid of half the TFL team, rework what little content they have and then integrate a submod that erases the British lore.
>Scotland and Wales are useless
I wish they were kept but made relevant. The Welsh ultranats could've been made really cool. Same goes for Scotland being the heart of freedom against the Nazis. Imagine:
>HMMLR victory leads to the Nazis propping up the Welsh extremists to weaken the English, Time of Troubles X10 even if they win, Omsk levels of anti-Anglo kino if they don't
>Collabs win and Scotland becomes the last bastion of freedom propped up by the OFN to Hadrian's Wall the last line of defense against fascism and equip the army to march on London
Both would make for some really fun 1970s fights. I'm not heartbroken that the old content is gone, but you have to admit that if done right, both of these could be fun.
>I hope Requiem doesn't scrap this
They're bringing in the Free French content which hinges on the current lore so I'd say that it's pretty much on lock that they're keeping the current setup where you can toggle between the old and new lore. While we're at it, the old/new lore toggle. You know, I don't think the Britain rework gets enough credit for actually throwing the old fans a few bones. And if you dislike it, there's always Rises Again.
...
Now that I think about it, with DV and the complete scrapping of the GCW it's actually far more likely that TNO will scrap both the new and old lore. British colonial empire in Africa returning and the entire reason for the ECW happening being gone? Yep, I think we're gonna see a full rework announcement before any new content drops.
>>2134116
For me it's the inverse.
>Former dev
>Tried my best to make the mod better
>Diligently provided loc to several updates
>Nearly everything I made is now either replaced with a skeleton or slated to be replaced with a skeleton
I envy you anon.
Anonymous
8/31/2025, 8:03:54 AM
No.2134126
[Report]
>>2134129
>>2134120
go to Requiem or Rides Again and get your shit in game after all.
>>2134126
Nah I'm fucking done with TNO after this but I'm happy that at least parts of what I wrote will live on in both Reduxes. Honestly at this point they can accurately rebrand themselves as media preservation projects. It's crazy how much content TNO is just removing.
Anonymous
8/31/2025, 8:29:46 AM
No.2134134
[Report]
>>2134137
>>2134129
rides again makes total sense as a name, but Requiem literally means "A prayer to honour the fallen (mod)"
>>2134129
Do yourself a favor and toss your documents at one or both mods, see what they can still do with them. If you haven't got your documents any more, well then you learn your lesson on always saving and backing up your documents.
Anonymous
8/31/2025, 8:42:35 AM
No.2134137
[Report]
>>2134134
You seem to have tagged my post twice by mistake but I'm guessing the latter was intended for me.
I was just a writer. I don't have anything important worth sharing with either mod and I don't feel like returning to modding after what happened with TNO. Don't care if both mods are better, TNO was a rotten experience for me.
Anonymous
8/31/2025, 10:39:45 AM
No.2134167
[Report]
Anonymous
8/31/2025, 11:46:58 AM
No.2134192
[Report]
>>2131558
moderators should pounce on the ground and start kissing boots whenever a developer enters the room. Uppety talentless discord subhumans get the rope.
Anonymous
8/31/2025, 1:43:49 PM
No.2134228
[Report]
You don't fit in.
What do we make of this, Requiembros?
Anonymous
8/31/2025, 2:19:15 PM
No.2134237
[Report]
>>2134234
This is what students in TNO felt after bringing Speer to power thinking he will bring democracy only to realize that he's just another nazi
Anonymous
8/31/2025, 2:22:43 PM
No.2134239
[Report]
>>2134240
>>2134234
Don't care since Italy's borderline unplayable as it is because it's still the release date content laboring under years of cuts and reworks that never saw the light of day. And since Italy dev in TNO is completely dead they might as well replace it. But that said if they go ahead with it they should make it a in the rules toggle like TNO did with the UK content for those that do want to play as old Italy.
Anonymous
8/31/2025, 2:24:22 PM
No.2134240
[Report]
>>2134249
Anonymous
8/31/2025, 2:35:29 PM
No.2134249
[Report]
>>2134240
If the old stuff remains available via a toggle and we're not talking about a Goering or Divine Mandate situation where they just make it unplayable then I guess that's fine. Don't care though since Italy's basically unplayable and I have no interest playing as them.
Anonymous
8/31/2025, 3:20:03 PM
No.2134277
[Report]
>>2134287
>>2134119
>They're bringing in the Free French content
About that...
The Free France submod isnt being integrated after all. Which is good for one because its really just an event slop submod anyway, but also bruh.
It also makes me wonder why the Submod Devs are against it given TNO will literally kill them but whatever.
Anonymous
8/31/2025, 3:46:42 PM
No.2134287
[Report]
>>2134277
But if the content is actually being brought in then who cares if the team is integrated or not? I'm fine with the team being independent if they want to keep doing their own thing.
Anonymous
8/31/2025, 6:41:29 PM
No.2134394
[Report]
>>2134415
Feels like someone's trying to drum up drama around Requiem as hard as they can. Cui bono?
Anonymous
8/31/2025, 7:02:31 PM
No.2134415
[Report]
>>2134421
>>2134394
gee anon, if only we knew a group of people who not only are facing serious competition by Requiem succeeding, but also be the worst kind of terminal online drama faggots with the purge habits of Stalin who'd want to actually sabotage the project by doxxing devs and leaking content.
If only any such group of ultrafaggots existed.
In fact there's two groups that that could apply to, but no one's certain of course if its one, or both, or just some random fag
Anonymous
8/31/2025, 7:07:07 PM
No.2134421
[Report]
>>2134415
Just for any retard that doesnt know the second group that could apply to, its MtM, aka Minutes to Midnight, aka the ex-2WRW Nudev Cliques Redux
Anonymous
9/1/2025, 12:15:19 AM
No.2134597
[Report]
>>2134613
>>2129994
Nevermind, I found it.
Anonymous
9/1/2025, 12:39:11 AM
No.2134613
[Report]
>>2134597
>Chernarus
DayZ pilled
Anonymous
9/2/2025, 12:49:18 AM
No.2135354
[Report]
>>2135538
Is Five competent. At all?
Anonymous
9/2/2025, 1:02:39 AM
No.2135362
[Report]
No one cares about your Discord grudges.
Anonymous
9/2/2025, 7:11:36 AM
No.2135530
[Report]
>>2132448
>pic
I will accept this if, and only if, LaRouche gets a full term of content so I can erase Welthauptstadt Germania with my space laser
Anonymous
9/2/2025, 7:25:55 AM
No.2135538
[Report]
>>2135579
>>2135354
He stepped in the final stages of Omsk, and got that out. However, he couldn't get his submod out for several years already, switching focus from Suriname to South Africa halfway. So he is rather unproven, but I am willing to at least give him some leeway.
Some.
Anonymous
9/2/2025, 9:47:51 AM
No.2135579
[Report]
>>2135580
>>2135538
A minor correction is that he didn't work on Omsk itself as much as he prevented the Antarctica map integration. There's an alternate timeline where the map switch happened, mod enters rework hell while Omsk is unfinished and that side of the team leaves instead of the nudevs.
That said I wouldn't hold the HV thing against him too much though. TNO kept reworking content and moved the goal post several times on what could be added without seeming completely out of place. When they eventually pivoted to making South Africa content instead TNO went ahead and straight up deleted the tag and invalidated all their work by integrating HV. It's just like how I can't prove that the France team is actually inept because it's not their fault Burgundy got deleted and that DV erased most of the tag's backstory and forced another rework. It's entirely possible that everyone involved is inept but TNO effectively gives all of them an alibi with its annual reworks, you know?
Anonymous
9/2/2025, 9:50:20 AM
No.2135580
[Report]
>>2135579 (me)
>Integrating HV
I obviously meant DV, my bad.
TNO devs love:
>writing walls of text
>mundane political figures
>nothing ever happening
why don't they just make timelines on alternatehistory.com?
Anonymous
9/2/2025, 5:00:54 PM
No.2135735
[Report]
>>2135725
Hope someone actually does make a proper tno mod for campaign trail instead of it being a meme
Anonymous
9/2/2025, 5:20:29 PM
No.2135749
[Report]
>>2135756
>>2135725
This would actually be a smart idea. That or making mods for TCT or just about anything else would've been so much better than hijacking a mod for a Barbarossa simulator.
Anonymous
9/2/2025, 5:41:15 PM
No.2135756
[Report]
>>2135763
>>2135749
Didn't those dipshits come from TCT before? Cause at least Mango has a mod that he made for it last I remember.
Anonymous
9/2/2025, 5:57:03 PM
No.2135763
[Report]
>>2135849
>>2135756
Yes, the US team is crawling with them. Mango, QPQ (guy if recent EaW harassment infamy) and others are notorious drama whores within the TCT community. There was a TCT anon that did an info dump on them but the tl;dr is that they harass and bully people within that community so the behavior of attacking that EaW writer recently isn't an isolated kind of behavior. Funny thing is that some of their mods are pretty well-respected within the TCT community so they really should've stuck making things those people actually like (toxicity aside) than behaving like an invasive species within HOI4 modding. Dunno about the rest of the team though. Afaik it's mostly just the US team that have major backgrounds in the TCT community.
>>2135763
As a fan of TCT, yeah those guys (while good mod makers) are just the worst.
They are clearly mentally unwell. You can tell because of how vitrilolicly and passionately they hate figures like Reagan, Nixon, and W. Bush despite them presumably being teens to early 20 somethings meaning they should have really no personal connection to any of these people.
I know Mango, who goes by Nixon1960 on Reddit apparently genuinely believed the old joke that W. Bush had severe daddy issues. Despite there never being any evidence to support that, and there being a ton of evidence to suggest that H.W. was a good father and the family had a great home life.
The TNO clique, also known as the 'modding elite' (that's what TCT fans call what you would call the USA team) are also hyper political about everything. They openly shun and try to destroy anyone who makes a mod which isn't actively presenting a left-wing world view.
Sometimes they even shun people who make left-wing messaged mods about right wing people because 'oh how le horrible, you mentioned Lincoln Rockwell) or some shit
People, even left wing people, have went and made mods for TCT which explore a right wing perception of the political landscape get banned from the whole community because of those assholes.
Anonymous
9/2/2025, 9:11:34 PM
No.2135921
[Report]
>>2135929
https://files.catbox.moe/9320n5.pdf
get your hot new japan proposal here
Anonymous
9/2/2025, 9:24:21 PM
No.2135929
[Report]
>>2136006
>>2135921
So much abject fucking bullshit.
So many beloved things being reduced to fail states.
>KISHI IN 1965?
SIGN ME THE FUCK U-
>He's been neutered
Well, at least it's better than the last leak.
Thanks, anon. This leak was interesting. Only really skimmed through the leaders so far, but it looks better than the old proposal. Still way too many fail states and it's lame that you can't go extreme in any direction, but they're improving.
Not that any of this shit is releasing in my lifetime, but still. I'll take an interesting teaser over a boring-as-sin one.
Anonymous
9/2/2025, 11:05:58 PM
No.2135986
[Report]
>>2135993
What were/are the plans for Slovakia/Hungary/Romania content?
Why did the '50s invasion of Hungary get retconned?
Anonymous
9/2/2025, 11:21:24 PM
No.2135993
[Report]
>>2135986
Because a friend of the Germany lead is of Romanian descent.
Anonymous
9/2/2025, 11:26:16 PM
No.2135996
[Report]
Anything new on manchukuo?
Anonymous
9/2/2025, 11:53:02 PM
No.2136006
[Report]
>>2136018
>>2135929
>So many beloved things being reduced to fail states.
Was anything really even playable?
Anonymous
9/3/2025, 12:25:54 AM
No.2136018
[Report]
>>2136006
I quite liked the full reformist path and technocrat into kishi puppet path. Never played the status quo one so can't talk about that
>>2135849
>People, even left wing people, have went and made mods for TCT which explore a right wing perception of the political landscape get banned from the whole community because of those assholes.
Sounds like rather intense neuroticism if they can't conceive that portrayal of something does not equate to endorsing it.
It keeps getting odder that they choose to work on an Axis Victory scenario HOI4 mod, of all things. I know they said that it was for "narrative reasons", but I wonder if that line of thought had a notable influence on why they decided to have Nazi Germany abolish slavery.
Anonymous
9/3/2025, 4:57:01 AM
No.2136128
[Report]
>>2136156
>>2136116
Not only an axis victory scenario but the one where Germany has unlimited plot armor until the start of the game and everything goes perfectly up until the Hitler assassination... Yet they decided that Germany somehow needed more plot armor and whitewashing.
Anonymous
9/3/2025, 6:43:42 AM
No.2136156
[Report]
>>2136174
>>2135849
I always assumed they were a lot older given their visceral hatred towards Bush. But they also have meltys over politicians that died before they were born so maybe it's just a LARP to come off as mature.
>>2136116
>>2136128
To be fair for a second all of those decisions were made by the Reich team, not the US team. It is strange that they'll bully someone off the Internet for agreeing with them the wrong way about liberal politics but remain (presumably) good friends with the people that made Nazi Germany invincible and rational. But it could just be an effect of the echo chamber they operate in.
Anonymous
9/3/2025, 7:29:20 AM
No.2136174
[Report]
>>2136180
>>2136156
mfw tno white washed germany more than most nazi apologists
>>2136174
I think it's because they're radlibs and it's unintentional. Actual nazis usually understand that their views aren't welcome so they try to fly under the radar so as to not get banned. Meanwhile TNO leads often only talk to each other and that's why Hitler doesn't do slavery because Germany can't be effective as a world power if they do. I'm absolutely convinced this is how it went down.
>>2136180
>and that's why Hitler doesn't do slavery because Germany can't be effective as a world power if they do.
No, it's because that's something nazi Germany didn't do irl. Forced labor? Sure. Literal chattel slavery? Never happened. Slavery was something Panzer came up because he needed a reason why the nazis were doomed to collapse.
Anonymous
9/3/2025, 12:53:39 PM
No.2136243
[Report]
>>2136180
>>2136234
It is to not opaque Nixon.
>>2136234
>Uhm achually making people work for free under slave-like conditions isn't slavery if it isn't exactly like it was in the Trans-Atlantic slave trade
It's still a form of slavery.
Anonymous
9/3/2025, 1:29:34 PM
No.2136257
[Report]
>>2136277
>>2136253
Missing the point. What the devs mean by slavery is the type of chattel slavery that is portrayed in the mod at the moment. Forced labor will still be a thing in new lore, no one has said otherwise.
Anonymous
9/3/2025, 1:35:20 PM
No.2136259
[Report]
>>2136277
>>2136253
Germans have literally paid ostarbeiters, sometimes more generously than the Soviets did,
Anonymous
9/3/2025, 1:41:25 PM
No.2136261
[Report]
>>2136265
>>2136234
>Slavery was something Panzer came
Even Wikipedia calls it a slavery (
https://en.wikipedia.org/wiki/Ostarbeiter). Some of them were nannies living in german households who de-facto owned them. How is that different from slaves who did the exact same thing?
Anonymous
9/3/2025, 1:50:49 PM
No.2136265
[Report]
>>2136272
>>2136261
First off, wikipedia is not a good source, especially when discussing terminology stuff.
Rather than household slavery, the case of the nannies is more accurately called "domestic forced labor" in history books. Officially they were called Zwangsarbeiterinnen (female forced laborers).
Generally the key difference between forced labor and slavery is that in the latter individuals own people as property (something that didn't happen in nazi Germany and it's the type of slavery the current lore portrays), while the former is the case of the state forcing people to work against their will. It's an important legal distinction.
Anonymous
9/3/2025, 1:58:54 PM
No.2136272
[Report]
>>2136275
>>2136265
>First off, wikipedia is not a good source, especially when discussing terminology stuff.
Terminology is determined by the consensus of the people using said word. Wikipedia operate on general consensus, therefore it's pretty important source.
>Rather than household slavery, the case of the nannies is more accurately called "domestic forced labor"
No it really isn't. At this point you're engaging in semantics. I don't really buy into "achksually they were officially called laborers so they weren't slaves" argument since I don't believe that the nazi government is a reliable source.
>>2136272
>Terminology is determined by the consensus of the people using said word.
No it's not. The vast majority of people don't know the proper meaning of words. Are tomatos fruits or vegetables?
>No it really isn't. At this point you're engaging in semantics
The point is that they weren't treated as property individuals could buy and sell, but that's how it's portrayed in current lore, and what the devs really mean when they say they're removing slavery.
Anonymous
9/3/2025, 2:04:33 PM
No.2136277
[Report]
>>2136257
>>2136259
>Arguing about the semantics of the textbook definition of slavery
Why the hell is this the hill you want to die on in support of a dev team of a mod that is long past its prime?
>>2136275
>They weren't sold like a commodity they were worked to death in a slave pen in a camp somewhere
>This is much better
The TNO devs, ladies and gentlemen. Soon he'll be going off on a tirade about how America is far more evil than Nazi Germany.
Anonymous
9/3/2025, 2:07:36 PM
No.2136281
[Report]
>>2136286
>>2136279
???
No one ever said or implied one was better than the other. Not me nor the devs. Stop strawmanning.
Anonymous
9/3/2025, 2:07:58 PM
No.2136282
[Report]
>>2136284
>>2136279
You see, because of the beloved niggerinos-
Anonymous
9/3/2025, 2:08:58 PM
No.2136284
[Report]
>>2136296
>>2136282
(Don't look up what happned to the Rhineland rapebabies)
>>2136281
If it isn't better or worse why have a drawn out debate about whether or not working someone to death through forced labor is defined as slavery or not? Are you retarded?
Anonymous
9/3/2025, 2:13:24 PM
No.2136288
[Report]
>>2136290
>>2136286
Because it's an important distinction to make when talking about how nazi Germany worked. And because some dim-witted faggots really think that because the devs are removing that part of the lore it means they're whitewashing Germany.
Anonymous
9/3/2025, 2:14:05 PM
No.2136289
[Report]
>>2136275
>The vast majority of people don't know the proper meaning of words
Words don't have a proper meaning. Every word is a result of people getting together and deciding to use said word to describe said thing.
>The point is that they weren't treated as property individuals could buy and sell
When you have a property you can decide who to sell it. There are properties that you can't buy because the owner doesn't want to sell them, this doesn't mean that this thing isn't his property. In case of germany the government had slaves which it could lease to families and corporations. In what way it isn't the same as slavery?
Anonymous
9/3/2025, 2:14:41 PM
No.2136290
[Report]
>>2136288
>waaah stop accusing us of whitewashing
Shut the fuck up you autistic devnigger.
Anonymous
9/3/2025, 2:15:15 PM
No.2136292
[Report]
>>2136294
>>2136286
I bet youre one of those retards who say that the slavery is still present in the US becaise of the penal labour.
Anonymous
9/3/2025, 2:23:22 PM
No.2136294
[Report]
>>2136292
>If you don't agree that slavery never existed in Nazi Germany on a technicality you're Mango
Holy cope.
Anonymous
9/3/2025, 2:25:49 PM
No.2136295
[Report]
>>2136275
Fruits biologically are not real, they are just a culinary term
Anonymous
9/3/2025, 2:27:11 PM
No.2136296
[Report]
>>2136284
Germany didn't actually do much to the rhineland niggers and a lot of them had more rights than in the american south.
TNO should have a redux that focuses mostly on gameplay and big war scenarios
>but muh nuclear war
Didn't happen in Ukraine, you can still have conflicts
Anonymous
9/3/2025, 6:30:23 PM
No.2136473
[Report]
>>2136522
>>2136370
Both current reduxes do try to add more of them but going all in on lots of big wars everywhere would be a long term project that'd require lots of changes to how many countries work. Even if both want to make compromises with the original vision there's still lots of things they could add without wrecking the super powers. Indian wars, more wars in China, more SAW style wars. Who knows when they'll be able to add them.
At this point though you might as well just play TFR that's what I've been doing. Really is a shake that we could never get TNO's universe with TFR's gameplay.
Anonymous
9/3/2025, 7:30:32 PM
No.2136497
[Report]
>>2136522
>>2136370
it's fundamentally a cold war mod, and if you step away from it too much, then it's something else entirely of which there are plenty of other better options to have. TNO is best off as this grand alternate history cold war mod with some big wars in it, but not going too far beyond that.
Anonymous
9/3/2025, 7:41:32 PM
No.2136502
[Report]
>>2136522
>>2136370
I actually disagree. I think TNO should be like crisis in the kremlin where one of the sides completely collapses if you do well and there's a clear winner and a loser. Right now all countries exist in their bubbles and read a visual novel that doesn't take into account anything that's happening in the world
Anonymous
9/3/2025, 8:07:57 PM
No.2136522
[Report]
>>2136473
>>2136497
>>2136502
I guess what I wish for is that there was something reminiscent of TNO's early atmosphere but with a single disastrous event (or series of events that occur in rapid succession) that each country eventually intersects in. So there's the build up and then the trial. I don't mean to say that TNO as it is should change, but HoI is fundamentally a war game so I just wish there was a redux that leaned into that side of it more.
I guess a gameplay scenario similar to Kaisseredux in that Germany's european bloc is beset by economic trouble, duplicitous allies (Italy, Burgundy), and foreign nations (united Russia, France supported indirectly by the USA, etc) intending on taking back old territory but with all the political intrigue and worldbuilding of TNO. Germany itself can have different paths to tackle this threat represented by different leaders, ie Goering focuses on militarily strong Germany while Speer focuses on keeping and strengthening allies.
Anonymous
9/3/2025, 8:34:30 PM
No.2136538
[Report]
Indonesia when?
Anonymous
9/3/2025, 8:38:40 PM
No.2136540
[Report]
It would actually be cool if there existed an engine for Suzerain-style games for people who want to create geopolitcal VNs like TNO.
Anonymous
9/4/2025, 6:08:58 AM
No.2136831
[Report]
>>2136845
hey do any of you guys know how to download versions of the tno mods with the leaks and know how to make them actually work? ive been trying for the last hour or so and the mod either doesnt download to the steam launcher or just loads the base game
Anonymous
9/4/2025, 6:32:46 AM
No.2136834
[Report]
>>2137291
I stumbled across this, and its seemingly outdated by now so I figure this might be alright to leak.
Current Maingoal is improving the early part of the Gameplay until Hitler dies
In the words of Requiems Germany Lead/Lead Coder:
"Pretty much anything that isnt already base content isnt solidified anyway and could change more or less at any point"
From other tidbits I've read here and there Speer and Bormann will only get minor facelifts here and there to distinguish the two a bit more.
Besides that no clue what else is planned, but... DSR pog pog pog
>>2123041 (OP)
Fanfork when?
Anonymous
9/4/2025, 7:28:15 AM
No.2136845
[Report]
>>2136831
Just Google "how to run HOI4 mods without Steam Workshop" or something.
Anonymous
9/4/2025, 2:57:12 PM
No.2136962
[Report]
>>2136979
>>2136843
You mean Rises Again and Requiem?
Anonymous
9/4/2025, 3:18:53 PM
No.2136979
[Report]
>>2136962
Maybe he just didn't know that they existed? Don't know what else you could want since one's a Panzer-era fork and the other harkens back to the initial post-Panzer era up until Guangdong. Anyone that doesn't like either is probably happy with nu-tno or playing something else like TFR or EAW.
Anonymous
9/4/2025, 3:50:52 PM
No.2136992
[Report]
>>2136843
Just play TNO Rises Again.
Anonymous
9/4/2025, 8:43:45 PM
No.2137151
[Report]
>>2137179
Saw this in KiwiFarms, does anyone have screenshots of Mango stating these lolcow takes? "4chan has done deep dives on the US (and current overall) lead and he legitimately believes that America is a white supremacist country and that there's no difference between electing Yockey and electing a mainstream Democrat or Republican."
>>2137151
I haven't saved them but there are quotes that are essentially that. The specific screenshot I saw wasn't what he said though, but was explicitly Nixon, and from there there was something to the effect of: "Because Nixon is a white supremacist there's no difference between electing him and a fascist."
Paraphrasing so it may not be 1:1 but I'm pretty sure that was it. It had been posted here in the past but unless someone saved it, it has been scrubbed. Although technically he's right that he didn't say that "electing Yockey is like electing a Democrat", because what he actually said was the inverse: electing a Republican is as good as electing a Nazi. Same guy goes around calling all republicans fascists btw so it's hardly a stretch.
Anonymous
9/4/2025, 10:04:28 PM
No.2137202
[Report]
>>2137416
>>2137199
Yep, that sure is one for the cringe compilation.
Anonymous
9/4/2025, 11:14:21 PM
No.2137236
[Report]
>>2137508
The manchuria docs all read like they are building a budget USSR, with all it's successes and failures, in a racially segregated Japanese colony. Which is, ig, like ?!?!
Anonymous
9/5/2025, 12:26:42 AM
No.2137291
[Report]
>>2137314
>>2136834
nayrt, Surprised how small reaction there was to this
In my eyes this looks good at a fundamental level and I'm happy they are keeping content as is, but do they really have to remove Burgundy content? So much for being the peoples mod.
Anonymous
9/5/2025, 12:55:06 AM
No.2137314
[Report]
>>2137410
>>2137291
>nayrt
>Original post wasn't a reply to another anon
Fucking dumbass tourist. Also if you actually look at the image it says that Burgundy is part of the German content with the old school nuclear plans being part of the GCW along with bringing back DSR. So if this is even real then it looks very old school.
>y no1curr about the thing I posted
Because it's just the the current gcw with some original content re-added, why should I care? Even if it happens it'll barely affect the GCW unless DSR becomes an actual route somehow.
Anonymous
9/5/2025, 1:07:16 AM
No.2137333
[Report]
>>2137336
>>2137179
If these people hate republicans so much then why not just stick to TCT to make fun of them?
Anonymous
9/5/2025, 1:10:23 AM
No.2137336
[Report]
>>2137333
Because rethuggliKKKans are worst ahn Hitler so we need to hijack every platform known to man to whine about contemporary US politics, I guess.
Anonymous
9/5/2025, 3:40:47 AM
No.2137410
[Report]
>>2137314
iirc if himmler starts losing then he'll fuck off with the nukes and then set up burgundy
Anonymous
9/5/2025, 4:38:42 AM
No.2137416
[Report]
>>2137199
>>2137202
Is he wrong, though?
The Republican Party has always been a proto-fascist death cult, Trump just removed the 'proto' part.
Anonymous
9/5/2025, 5:25:24 AM
No.2137425
[Report]
Anonymous
9/5/2025, 5:40:41 AM
No.2137430
[Report]
>2137416
Lolberts get the rope
Anonymous
9/5/2025, 10:08:07 AM
No.2137508
[Report]
>>2137531
>>2137236
OTL Manchuria was initiayly built under the strong impression of the USSR.
Anonymous
9/5/2025, 11:04:26 AM
No.2137531
[Report]
>>2137543
>>2137508
But the USSR is gone and Japan hated them?
Anonymous
9/5/2025, 11:44:12 AM
No.2137543
[Report]
>>2137550
>>2137531
You can hate the USSR but like their economic (like Japan does) or political (like Bormann's Germany does) system.
Anonymous
9/5/2025, 12:07:52 PM
No.2137550
[Report]
>>2137573
>>2137543
Anon, are you forgetting that this is alt history again? The USSR has a much different economic system in TNO and more importantly it completely failed and collapsed. That's why people are raising their eyebrows at TNO using OTLisms as a base for the millionth time.
Anonymous
9/5/2025, 1:13:15 PM
No.2137573
[Report]
>>2137577
>>2137550
Youre right, i really forgot about the TNOTL. But it only strenghtens my position. Japan OTL took a stalinist model of economy and reshaped it into a market-oriented economy in Manchuria. Why cant they take a bukharinist economy, which is much closer to a market-oriented economy and do the same TNOTL?
>and more importantly it completely failed and collapsed
Right, but not economically. Do you really believe Japan wants a strong Manchuria?
Anonymous
9/5/2025, 1:19:02 PM
No.2137577
[Report]
>>2137585
>>2137573
I think they want a productive and controllable Manchuria not a failed pseudo-communist state.
>>2137577
And thats why they are utilizing the soviet model of economy for a "productive" part.
Anonymous
9/5/2025, 1:50:34 PM
No.2137591
[Report]
>>2137616
>>2137585
But they're copying something that didn't exist and also failed so the idea of copying it wouldn't occur to them. It's just like all the leftist protesters in Mexico that existed OTL wouldn't exist in TNO making all the copy-pasted content completely invalid and nonsensical.
Anonymous
9/5/2025, 1:50:45 PM
No.2137592
[Report]
>>2137616
>>2137585
>soviet ¨
>productive
Do people still fall for this meme in 2025?
>>2137591
>didn't exist
It did exist. The right opposition werent against the collectivization and industrialisation as is, they were against the stalinist tempos and its wastefulness.
>and also failed
Due to political instability and war in the 40s. Manchurian development has started in the 30s and problems mentioned above arent present.
>>2137592
Soviet economy was indeed productive, but only in terms of a military industrial sector, because the retarded russians has dumped all their money into it due to their preparations to attack Europe. It could work better under the two conditions: 1) investing more into the civilian economy; 2) tha ability to export civilian commodities onto the international market.
Anonymous
9/5/2025, 3:18:16 PM
No.2137636
[Report]
>>2137692
>>2137616
>Soviet economy was indeed productive, but only in terms of a military industrial sector
Not really. They performed worse than the Empire against Germany and got their entire army encircled and were dependant on the american gibs to survive. It also didn't help that hundreds of thousands collaborated against USSR because they were forcing mothers to eat their dead babies
>retarded russians
they were literally jews, poles and caucasians
> It could work better under the two
No it couldn't because socialism is a meme and the only way to "fix" it is to get rid of it altogether.
>tha ability to export civilian commodities onto the international market.
They did export civilian commodities but they were subpar and couldn't compete with anyone except maybe the vodka producers
>>2137616
If you're just refusing to accept that the PoD was before 1940 and that the Soviet system in this timeline was different from our real life one then you're a lost cause and I don't understand why you keep dragging this argument out when you don't even understand the premise of the mod.
>>2137636
>They performed worse than the Empire
The Empire has fought against the 1/3 of the German Army and 1/2 of the Austrian (which was quite busy with surrendering) and failed miserably.
>and got their entire army encircled
Have nothing in common with the economy.
>and were dependant on the american gibs to survive
Thats true, they were heavily dependent on them, but they could win even without them, at least thats how a historical concensus looks like.
>they were literally jews, poles and caucasians
Which were heavily supported by the russian population. Stalin is the most popular person in Russia to this day.
>They did export civilian commodities but they were subpar and couldn't compete with anyone except maybe the vodka producers
Because they spent all their money on military like i said.
>>2137649
I believe i explained quite clear that the TNOTL Soviet economy arent so different from the OTL Soviet economy in terms of Manchuria-related questions so even a dimwit could understand it. Do i have to explain further?
Anonymous
9/5/2025, 4:48:04 PM
No.2137698
[Report]
>>2137754
>>2137692
Doesn't matter how much you explain it, you're wrong in everything you say and you barely understand the premise of the mod. Only way to excuse what you're saying as anything but ignorance would be if you're a devnigger on seven layers of reworks that just doesn't know the actual lore any more.
Anonymous
9/5/2025, 4:57:47 PM
No.2137708
[Report]
>>2137754
>>2137692
>Which were heavily supported by the russian population
So much so that they found millions of "counterrevolutionaries" who needed to be put to death?
>Stalin is the most popular person in Russia to this day.
Rape, murder and expulsion of tens of millions of people and 69 years of brainwashing can change a demographic in a very significant way
Anonymous
9/5/2025, 5:11:14 PM
No.2137717
[Report]
>>2137726
>>2137199
Is he unironically retarded? Like, he wants to pass himself off as an intellectual, but he makes comparisons similar to those of a 6-year-old.
Anonymous
9/5/2025, 5:22:13 PM
No.2137726
[Report]
>>2137717
He was also the one who designed Nixon and Schlafly designs, who are curiously the most retarded of the vote pig (Nixon becomes a dictator and Schlafly causes the third world war). This guy thinks he's some kind of intellectual, but he's just a Redditor who hates political figures from the last century with all his might, like saying that Huey Long was a fascist and masturbating to the idea of him being killed and lynched by the people (paternal absence must probably be the reason). This guy is, unironically, perhaps the most mentally complicated person of the nudevs, I don't doubt that he'll commit suicide in less than 5 years.
Anonymous
9/5/2025, 5:52:18 PM
No.2137754
[Report]
>>2137708
>So much so that they found millions of "counterrevolutionaries" who needed to be put to death?
You know better than i do that the most of the so-called "counterrrevolutionaries" were wrongly accused. Most of them were apolitical, some of them were even Stalin's fans like the NKVD personnel. They were mostly a random people to be fair.
>Rape, murder and expulsion of tens of millions of people and 69 years of brainwashing can change a demographic in a very significant way
They had a chance to help the germans during the WW2. Of course there were good guys like Vlasov and co, but they were a minority. The number of collaborators (including civilian personnel) was, at best, approximately equal to the number of partisans. Like, youre already liberated, just fucking stay at your home, but no, ill better join partisans to fight for jews and communism.
>>2137698
Dont you worry buddy, some day someone will explain to you why not everything in the alt-history timeline is different from our timeline.
>>2123041 (OP)
It's been like 5 years since I last played this. Does it have WW3 yet?
Anonymous
9/5/2025, 6:33:30 PM
No.2137792
[Report]
>>2137774
no it has less content then when you played it
Anonymous
9/5/2025, 6:47:51 PM
No.2137802
[Report]
>>2138275
>>2137774
No, if you compare the content from when you played it and now there's even less now since they removed entire routes from Germany and the mod has been in perpetual rework hell for years. The clique that hijacked the mod is currently working on removing all African content and replacing it with historical skeletons though so I guess you've got that to look forward to.
Anonymous
9/6/2025, 4:36:30 AM
No.2138139
[Report]
>>2138149
Oh yeah EAW is no longer a partner. What happened?
Anonymous
9/6/2025, 5:01:04 AM
No.2138149
[Report]
>>2138181
>>2138139
TNO Devs were harrassing EAW devs
>>2138149
Anyone in particular a guy like corn or mango? Mango would seem to be the type of guy to do it and why were they harassing them for what seems to be no reason?
>>2138181
nayrt but QPQ is the one that was sent out to do the dirty work and he ended up being banned from EaW's servers. The whole thing was about TNO wanting EaW to get rid of one of its members who was a former TNO dev for talking about how badly they treat their members. EaW refused, TNO mounted pressure and it eventually led to a complete breakdown in relations between the two. It was a rather public spectacle too so it left a sour taste in the mouths of a lot of community members too. Not sure who else is involved but I'd assume it was a general leadership call with QPQ just being the meathead they sent out to convince them to ban the former dev. The alternative would be QPQ being a rogue actor and TNO just being fine with it which is just, lol.
tl;dr TNO leads get mad at a former dev and scores numerous own goals trying to shut them up until eventually all of EaW hates them and completely cuts ties.
>>2138196
when the love and peace horsefuckers fucking hate your guts, then you know you've got
>>2137802
meanwhile, at Requiem you're going to get some actual alternate history in stead of OTL.
Want to also mention that the fact that a ton of the NP guys were literally aligned with or direct members of the Ossewabrandwag (South African Nazi Party) so any neutrality after a National Party wouldn't fucking exist. Strange leftover from older content that I just don't understand, the only thing stopping the NP from aligning with Nazi Germany was the fact that Nazi Germany got BTFO'd and no longer existed.
(couldnt figure out how to send the thing properly so I just had to cut it down but its not like you missed much)
Anonymous
9/6/2025, 9:36:07 AM
No.2138276
[Report]
>>2138317
>>2138275
forgot to finish the sentence.
You know you've got fucking mental problems, or are just a massive, massive cunt that people despise.
Might as well send the last bit when i'm doing two posts in stead of one.
Anonymous
9/6/2025, 10:14:55 AM
No.2138286
[Report]
>>2138275
Probably because of the file size. Just save it as a lower quality jpg. The compression won't matter and it'll still be readable.
I think Rises Again should give us their take on African content too. Don't think they've made any so far but I'd be interested in seeing it.
Anonymous
9/6/2025, 11:53:42 AM
No.2138317
[Report]
>>2138318
>>2138275
>>2138276
>when the love and peace horsefuckers fucking hate your guts
Autism doesn't automatically translates into accepting mediocrity.
Anonymous
9/6/2025, 11:58:47 AM
No.2138318
[Report]
>>2138317
It's more the point that the ponies usually just mind their own business. It's why we get almost no drama with them despite the subject matter. So TNO really went out of their way to agitate them. And for no reason either, really.
Anonymous
9/6/2025, 3:02:14 PM
No.2138401
[Report]
>>2138196
Wow this QPQ guy seems like a lolcow. He's the perfect model of the modern tno dev, moral fagging over "muh transphobia" and "muh palestine" then attacking someone they don't like. Pathetic really
Anonymous
9/6/2025, 3:31:43 PM
No.2138419
[Report]
>>2138440
>>2138196
Mango knows. Everyone knows. It is the worst kept secret on TNO and EAW. Every single guy or gal with a stake knew what went down as it was happening. If QPQ did not have permission then there was agreement when it happened.
Anonymous
9/6/2025, 4:04:10 PM
No.2138440
[Report]
>>2138447
>>2138403
QPQ is a major drama whore and lolcow in the TCT community so it's not a surprise that he's ended up being a lolcow in the HOI4 one as well. What frustrates me about these people is that they could probably make OK content and be liked if they just applied their interest in politics, tried to be neutral and level-headed, and stayed out of drama. But nah let's start endless Internet slap fights instead.
>>2138419
I think everyone assumes that he didn't just have permissions but orders to do what he did. What, did he negotiate with EAW about one of their staffers on his own as a rogue actor? Of course this is something the leads discussed and agreed on. At they probably thought they'd get their way, too. Maybe they would've when they actually had influence in the community.
Anonymous
9/6/2025, 4:07:22 PM
No.2138442
[Report]
>>2138403
>Bump limit
More QPQ lolcow classics.
Anonymous
9/6/2025, 4:08:47 PM
No.2138443
[Report]
Anonymous
9/6/2025, 4:10:07 PM
No.2138444
[Report]
>>2138535
>>2138403
My personal favorite.
Anonymous
9/6/2025, 4:16:03 PM
No.2138447
[Report]
>>2138450
>>2138440
What makes you think he was not the one to cook his brain with blow and propose it first?
Anonymous
9/6/2025, 4:20:33 PM
No.2138450
[Report]
>>2138447
That's entirely possible but if he did then every other lead just gave him the thumbs up and said that it was the best idea ever and that he should do it. At worse, he did it but retroactively got a big thumbs up while everyone called EaW bigoted or something as a cope. All I'm saying is that he's not a rogue actor going against the will of the echochamber.
Should Rises Again or Requiem add a few events about the Aryan Brotherhood trying to assassinate Dirlewanger in Orenburg? I feel like it would be nice characterisation if they were actively hostile towards Germans who rebel against Hitler and/or Germans who don't support Hitler's chosen successor.
Anonymous
9/6/2025, 5:21:36 PM
No.2138478
[Report]
Anonymous
9/6/2025, 5:31:10 PM
No.2138482
[Report]
>>2138486
>>2138469
Dogshit take. They should add actual Dirlewanger content instead. I don't even understand the rationale. If anything, Dirlewanger is the last guy east of the AA line still holding the banner of Nazism. Why the fuck would the Aryan Brotherhood oppose him? I get literally everyone else including Moskowien but why the AB?
Anonymous
9/6/2025, 5:35:58 PM
No.2138486
[Report]
>>2138511
>>2138482
Dirlewanger was part of Himmler's failed coup attempt to overthrow Hitler. I was more thinking something along the lines of giving the players the ability to choose if they want the Aryan Brotherhood to include Dirlewanger in their ranks, instead of just having him as an ally unconditionally.
Anonymous
9/6/2025, 6:20:37 PM
No.2138511
[Report]
>>2138486
When you put it like that it sounds passable. Still hope either give him full content though.
Anonymous
9/6/2025, 6:53:10 PM
No.2138535
[Report]
>>2138543
>>2138444
Why are they letting people who clearly hate the man design him? It only makes you think what they are going to do with Reagan and Goldwater. They completed wrote out Dole and probably HW as well but who knows how they are going to fuck him.
Anonymous
9/6/2025, 7:10:08 PM
No.2138543
[Report]
>>2138535
>Why do radlibs do radlib things and exclusively let radlibs do radlib things
Boggles the mind.
Anonymous
9/7/2025, 11:18:06 AM
No.2139061
[Report]
>>2139102
>Requiem announced yet another rework
Scope creep...
I think DV just killed off what little momentum TNO still had going for it. TFR isn't even a year old and it's already close to exceeding it in terms of playerbase. You can even look at the numbers and see that absolutely no one gave a shit about either Antarctica or Brazil. Can it get any worse at this point?
>>2139102
Honestly should've done it a while back. I think that it's fine that they plan things out bug I hope they don't try to actually work on everything. If Corn didn't try to rework all Russian tags at once, Amur would've been out by now... Maybe.
>>2139117
Its Vote Pig/Yippie that they are banking on. Its that update that the delusional devs think will save tno and put on the map again, but they will soon realize that putting your clear bias into people you've stated that you hate, will not gain any new fans. They have completely given up on V&J being the savior and honestly I don't blame them for that.
Anonymous
9/7/2025, 4:19:57 PM
No.2139215
[Report]
>>2139253
>>2139210
We saw in the leaks though that Vote Pig was in a far worse shape than Bormann's Germany (which was also completely unfinished). A Bormann-only V&J release seems far more likely. But oof, imagine if that's where we end up.
>10 years of Nixon content
>10 years of Bormann
>Released alongside some DV skeleton lore updates
>Most wars deleted
>Speer skeletonized alongside Goering
>95% of American Presidents released as skeletons
This isn't even all that pessimistic since what we saw was completely unfinished.
>>2139117
what's more important is seeing if Requiem is really going to grow (they are merely at 60k, a 10th of TNO) or if that isn't really going to take off at all. Depends on how good their updates are.
Anonymous
9/7/2025, 4:39:46 PM
No.2139235
[Report]
>>2139223
They'll probably have a trajectory like KX. They had some growing pains too before finally finding their own footing.
Anonymous
9/7/2025, 5:09:13 PM
No.2139253
[Report]
>>2139274
>>2139215
>We saw in the leaks though that Vote Pig was in a far worse shape than Bormann's Germany
So Imperial Nixon (which probably will be showed being worse to live in than Nazi Germany because mango is a fucking retard) is the only one with a full plan? And they have one year for the 29 other presidents and who knows how many edge cases?
Yep their fucked
Anonymous
9/7/2025, 5:31:21 PM
No.2139271
[Report]
>>2139210
Who the fuck plays alt history mods for OTL centrism slop? The shit going on in Germany, Manchukuo, Russia is far more interesting and varied than whatever centrism slop the nudevs cook up.
Hell, some absurd scenario about America waging a Dirty War against insurgent socialists and fascists would be more interesting than VP.
>>2139253
Tbh, an Imperial Nixon blowing up like Brazil did after trying to ban ALL trade unions after years of fighting an insurgency in the Rockies would probably be the only interesting thing the nudevs cook up.
But knowing them, this can't happen, cause nothing chaotic or violent or deviant can ever happen in the US.
Anonymous
9/7/2025, 5:58:34 PM
No.2139298
[Report]
>>2139340
>>2139274
The Nixon path is just going to be this unironically
Anonymous
9/7/2025, 7:20:11 PM
No.2139340
[Report]
>>2139274
You can read about the actual ending in the leak in OP but basically either Kennedy sweeps in and saves the day and restores freedom (roflmao) or America remains a shitty middling dictatorship.
>>2139298
I wish. Any fun will be accidental. I have some hopes that it'll be funny, at least that'll make for a fun thread or three.
Anonymous
9/7/2025, 11:41:29 PM
No.2139632
[Report]
>>2139697
>>2139223
I'm the maker of the graph and I'll add requim tomorrow morning. Just note that it will be a lot more straight lines as it has less saves on the archive,
Anonymous
9/7/2025, 11:52:43 PM
No.2139643
[Report]
>>>>2139210
>"It's okay, if Mango finishes the update everything will be all right"
Anonymous
9/7/2025, 11:55:16 PM
No.2139649
[Report]
>>2139722
>>2139210
I've read the document and there are like 10 boring lib paths and nixon. Yockey is gone, wallace is in a wheelchair and can't do anything to stop current thing from happening. The only promising thing is Schlafy causing WW3 but she's a lategame president. Are they so deep in their echochamber that they seriously think that anyone besides them will be interested in this?
Anonymous
9/8/2025, 12:34:37 AM
No.2139697
[Report]
>>2139632
I'd sooner add major mods for the sake of comparison like KX and others that are in TNO's ballpark. Both Reduxes are pretty new as forks and have had a slow growth. At least in the case of Requiem it's pretty impressive that they had a tenth of TNO's userbase subscribed to them before forking off.
Anonymous
9/8/2025, 1:11:56 AM
No.2139722
[Report]
>>2139730
>>2139649
Wallace in a wheelchair is a failstate retard.
Anonymous
9/8/2025, 1:18:07 AM
No.2139730
[Report]
>>2139722
Like the win state is any better. All you get is that you temporarily set back the inevitable neoliberal victory by a few years. Whoop-dee-fucking-doo.
Anonymous
9/8/2025, 5:26:14 AM
No.2139818
[Report]
>>2139849
TNO has almost finished transitioning from a successful mod to a failed and dead mod. Really makes you think.
Anonymous
9/8/2025, 8:07:13 AM
No.2139849
[Report]
>>2139818
TNO has metaphysically become a troon mutilating themselves before finally roping
>>2139117
>TNO drops Brazil update
>A week later TFR drops Schwab/Fehlinger update
It really was a coughing baby vs hydrogen bomb scenario
Anonymous
9/8/2025, 10:42:39 AM
No.2139896
[Report]
>>2139921
What's the point on treating TNO so badly? Just forget about it, move on and play the newer, better mods.
Anonymous
9/8/2025, 11:38:50 AM
No.2139921
[Report]
>>2139893
Reminds me of when they dropped Mexico to absolutely no fanfare only for the Chinese to completely mog them the same weekend with a full GAW mod.
>>2139896
A lot of people in the thread are lapsed fans and former devs. Since TNO went out of its way to alienate a lots of its userbase and staff they have created the biggest A-logging community in HOI4 modding history. Most people actually play other mods but still come here to shit on the TNO for personal reasons.
>>2139893
Incredibly unfortunate timing for the TNO team. That said, I wonder if they sincerely believed that the Brazil update was actually as fun as TFR's stuff. They can't be THAT out-of-touch, can they?
Anonymous
9/8/2025, 1:32:44 PM
No.2139974
[Report]
>>2139971
I actually feel bad for the Brazil team. It's clear to me that they were fucked over by the nudevs not just with DV but because they can't finish anything themselves.
>Can't have thought Brazil was as fun as Schwab conquering the world
See that's missing the point. Brazil would've been meh to fine if it released alongside a proper update like say a full Russian tag. It's clearly just a passion project for being who care about the region and not meant to carry an entire update. But like with Mexico and Antarctica, because the nudevs can't get anything done something niche has to carry the entire mod while Germany is reworked for the sixth time.
Anonymous
9/8/2025, 2:47:03 PM
No.2139996
[Report]
>>2140019
>>2139971
fun? They dont care if the content is fun, they actually probably think their content is better because it is "a well researched political narrative".
>>2139996
You know I'll play devil's advocate. I think at least the LATAM team had some kind of niche of fun in mind. They're the only people that actually release shit. We gave them hell, but holy shit, they at least released content that you can play. Maybe it's not the best in the world, but it's something and you can tell that at least someone cared in the process. And then you have nods to gameplay, some more outlandish possibilities in the cards, and if you feel generous you can even make a case that a lot of the shortcomings were due to restrictions from high above.
What you said fits like a glove for the US and Germany teams though. You know the obstructionists that NEVER RELEASE SHIT THEMSELVES.
Anonymous
9/8/2025, 4:26:33 PM
No.2140054
[Report]
>>2140058
>>2140019
I'd rather have a million LATAM devs than Lamounier and his cronies because at least they try to make LATAM content fun and it actually comes out.
Anonymous
9/8/2025, 4:39:27 PM
No.2140058
[Report]
>>2140054
Exactly. And while I really don't like Brazil it's not offensive either, you know? They could make a million routes like that and it wouldn't affect me at all. I'd play it once and stop caring, maybe. Doesn't fuck up the world. Menawhile Lamounier and Mango can sneeze and then half the planet has to be reworked from the ground up. Fuck those guys.
>>2140019
LATAM is lucky in that since they are peripheral, they aren't facing interference from US/Germany devs. Tho that has changed with DV and is probably why they released what they had. Their content also feels like playing Suzerain but in Hoi4, which ig can appeal to certain groups.
Like compare Brazil dev to Italy, holy hell Italy kept getting pushed back again and again probably due to interference from Germany.,
Anonymous
9/8/2025, 5:13:54 PM
No.2140080
[Report]
>>2143806
>>2140072
Yeah and if you look back at older posts and memes it seems like there was definitely frustration behind the scenes once they were told that they were in for Euro-style purges and reworkings once it was clear internally that DV would happen no matter how much everyone hated it.
Anonymous
9/9/2025, 3:06:54 AM
No.2140553
[Report]
>Things have gotten so dire that people are defending Brazil
Anonymous
9/9/2025, 4:31:35 AM
No.2140577
[Report]
>>2140592
>>2140072
I feel like the tno dev team forgets that not everyone plays their mod to hear about how much it sucks to be a troon in nazi germany. LIke Id say a majority want to play for the guis and the gameplay. The tno devs forget that there is such a thing as too much writing,
Which sucks because gameplay I like what the devs have been doing behind the scenes with germany and the like. I Want to play a realistic nazi germany and make it into a real power, I want to make japan an economic titan. I want italy to live up to its dreams
I think the only reason I complain about tno is because the devs focus on the meaningless lives of some Guatemalan shitskins rather than updating almost 6 year old gameplay for the major powers
Anonymous
9/9/2025, 5:24:47 AM
No.2140592
[Report]
>>2140577
You're wrong and don't understand how development works. Simply put it doesn't work at all.
There being lots of progress and work in various places south of the US from Mexico all the way to the bottom of South America isn't because there's some kind of concerted effort to work on those places at the expense of Germany. It's that no one cares about these places and the fact that they get shafted that actually enable them to get finished. Meanwhile Germany gets re-reworked several times a year with new changes left and right as reworks get stapled on top of additional reworks and every time an uppity gameplay shill gets purged they begin more reworks upon reworks upon reworks. Just take DV and how it shafted all of France dev by forcing a complete rework of the tag's lore now that it has its OTL colonial empire. Do you think that was just a clean deal? How many more drama-laden reworks spawned from reworks like that do you think has happened over the years? Sure can't be counted on one hand.
You know who I feel bad for?
The lower tier devs who didn't want any of this shit to happen and can just work on a passion project without dealing with about how we need to show troons have it worst in this NAZI WW2 VICTORY MOD.
Even more are the fans who never asked for this.
There are probably many who liked Guangdong and were excited to see what happens next.
But instead they got Corn fucking up LIR and integrating a submod that no longer make ukraine feel important and now is on track to fuck up all of Russia.
Lamounier reworking so much that the wehraboos are shocked on how much plot armor he gave them.
Mango for making what could have been a great rework to shitting on republicans because "MUH DRUMPF"
If TNO dies within the next 3 years I want everyone to look at these 3 people as the sole reason why.
Anonymous
9/9/2025, 6:14:04 AM
No.2140608
[Report]
>>2140599
>Lower tier devs
At least with the new ones you can make a case that they knew what they got into. But anyone that was hyped over anything from Tabby to Guangdong got fucking rugpulled. And the higher ups don't care. Just read the Burgundian Eulogy if you doubt me.
>Fans
It's just rude to go in and completely 180 on what got people interested in the mod in the first place. But we're always just told to eat it.
>>2140599
See here's the thing.
If the lower TNO devs really wanted to work on cool shit or whatever, or really didnt want this to happen, they'd just go to Requiem.
Multiple devs from TNO have already done this, so we know its not a "If you work on Requiem you will be purged from the mod and you will be hunted down" or whatever.
So really in a way, any dev that stays on while Requiem loudly says "Hey, we are always looking for more people!" can eat shit and they are clearly just a part of the problem.
Anonymous
9/9/2025, 10:07:28 AM
No.2140674
[Report]
>>2140678
>>2140645
Perhaps they are waiting and seeing if Requiem is going to deliver before jumping ship, considering how long Omsk took them and the fact that all other reduxes died.
Anonymous
9/9/2025, 10:09:48 AM
No.2140675
[Report]
>>2140645
Doesn't exactly help most people that got burnt over the years. It's nice that we have two restoration projects now but the damage has already been done for a lot of people. You also can't undo all the bad experiences that the nudevs caused by corroding the mod from within for years.
Anonymous
9/9/2025, 10:14:16 AM
No.2140678
[Report]
>>2140674
The Omsk thing I'm less worried about since the people that wanted all the minigames are gone from that team. But if I worked on TNO and had any of the nightmare experiences some people describe having with QPQ and others I'd just never want anything to do with TNO even if the redux was as stable as KX has become.
>>2140599
I'm a lower tier dev and I support every decision the higher devs made. You don't know what you're talking about.
>>2140681
Good for you and obviously people like you exist out there but you hardly speak for everyone. No one that got into the mod between 2020-23 did so because they wanted shit like OTL Mexico and Africa without gameplay. That's a lot of disappointed former fans and devs over the years. How do you think current TFR fans would react if the ACW got deleted?
>>2140681
>replace cool wars with otl africa
>announce shit thats years away
>continue reworking everything over and over
>need 3+ irl years to produce 10yrs of brazil content
>dont even get brazil to 1972
>Germany's endless plot armour
>radlib wank
>insane abuse of own staff, harassment of ex devs
>attempts to sabotage Requiem with doxxing and leaks
>constantly making the hard work of devs pointless and thrown away because they change their minds over and over
>be run by a lolcow clique
You deserve to slave away for these "people" if you're either that dumb, or that outright abusive towards others.
Anonymous
9/9/2025, 10:40:41 AM
No.2140688
[Report]
>>2140690
>>2140683
>>>>>What's next? No more Burgundy?
People really don't know how bad it is, huh.
Anonymous
9/9/2025, 10:45:56 AM
No.2140689
[Report]
>>2140691
I still don't understand how a bunch of failed novelists managed to enthrall this mod. Were there no better replacements for the previous masters?
Anonymous
9/9/2025, 10:51:49 AM
No.2140690
[Report]
>>2140684
The sabotage and doxing might actually have been by the nudev clique that split from them. They outed themselves as the namefaggers at least during the janny drama a few weeks back. Everything else checks out though.
>>2140688
Most casual fans don't look for leaks. When Vote Pig was revealed the cattle on their Reddit had no idea it leaked years prior.
Anonymous
9/9/2025, 10:52:58 AM
No.2140691
[Report]
>>2140699
>>2140689
They just browbeat the autists and eventually voted themselves into power. Really isn't that complicated.
Anonymous
9/9/2025, 11:32:59 AM
No.2140699
[Report]
>>2140703
>>2140691
And right after being voted in, no elections were ever held again....
:,)
Anonymous
9/9/2025, 11:43:04 AM
No.2140703
[Report]
>>2140710
>>2140699
... Now that you mention it, yeah, Mango has been in power for almost two years and I haven't heard anything about elections. We used to get leaks of votes and talks about leadership changes left and right like when Antarctic Bassist ran against Mango. But after that, zilch. Did they really stop having elections? Can't be that they just got better about their opsec since everything including the DV announcement has leaked.
>Make mods about how le evil Republicans destroy democracy
>Be a petty tyrant that abolishes elections once you get into office
Really makes you think.
Anonymous
9/9/2025, 11:52:58 AM
No.2140710
[Report]
>>2140715
>>2140703
Not happening until enough TLs or TCs find their guts and demand one. Their roundtable notes from March say so.
Rotten, rotten, rotten.
Anonymous
9/9/2025, 12:02:13 PM
No.2140715
[Report]
>>2140710
Can you post the notes? The last RT leak was last December. Funnily enough, everything about Germany being completely unfinished in those and them contemplating a separate Speer update was confirmed by the recent Chinese leaks.
Anonymous
9/9/2025, 10:39:22 PM
No.2141185
[Report]
>>2141203
>>2140683
Hang this in the Louvre. The fact you managed to piss off EVERYONE and DOUBLE DOWN is astonishing.
Anonymous
9/9/2025, 10:56:40 PM
No.2141203
[Report]
>>2141185
Meanwhile, the reaction on their Discord where they ban everyone that agrees with them explains why they doubled, tripled and quadrupled down on their most hated announcement to date.
>>2140684
>Abusive
It's a fucking hoi4 mod lmao you para social retards
Anonymous
9/10/2025, 1:20:21 AM
No.2141291
[Report]
>>2141350
>>2141286
I mean they have been flagrantly abusive and shitty to people. I think the EaW case is the strongest example that occurred in public where they tried to force the pony mod to fire someone over old dev grudges. It was so bad that EaW ended up breaking all ties with TNO. And these people are the only ones that seem to think that map modding is serious enough to warrant this kind of mad behavior.
Anonymous
9/10/2025, 1:37:08 AM
No.2141300
[Report]
>>2141350
>>2141286
Its been said by multiple ex-devs before that the working conditions in the TNO team are HORRIBLE
Say "its a hoi4 mod" to the TNO leads, not to us
Anonymous
9/10/2025, 3:05:05 AM
No.2141350
[Report]
>>2141354
>>2141291
>Discord drama
Get a grip
>>2141300
Waaaaaaaaa tranime pfps were so mean to me waaaaaaaaaa they asked me to write misery porn slop when that was what I applied to do waaaaaaaaaaaa I could leave any time I wanted waaaaaaaaaaaa I'm so traumatised
>Holy shit get a grip
Anonymous
9/10/2025, 3:09:30 AM
No.2141354
[Report]
>>2141365
>>2141286
You're ignoring everything listed in that post just to focus on a single word? How is "just being a HOI4 mod" related to "it can't be abusive"?
>>2141350
And now you're just actively minimising their actions.
>>2141354
"Minimising their actions"
Jesus Christ it's fucking discord drama. Don't get me wrong I hate those agp freaks but at least they don't spend their whole day seething on an image board.
Get a grip. Leave your parents' basement, get a job, have sex. Try to contribute to society for once.
Anonymous
9/10/2025, 3:51:22 AM
No.2141366
[Report]
>>2141365
>fucking discord drama
If a mod team actively picks fights with other mod teams who have done nothing to them instead of actually working on the mod, they deserve to be called out for it.
I don't know why this is suddenly a controversial statement.
Anonymous
9/10/2025, 4:30:14 AM
No.2141383
[Report]
>>2141493
Hear me out. The breaking point for TNO wont be DV but VP. Everyone knows DV will be a shit update so there are low expectations for it. Just another Ukraine. But VP to the broader TNO community has very high expectations and if it bombs by
A) Failing to release on time
or
B) making it a boring Polsim
Then that finally breaks most of the fanbase who defended the devs who now cant have an excuse since this is not an integration.
I more so want to see it fail to laugh at the nudevs who have to find a way to say that it was a great update. Knowing how they act and the shit we saw with DV and taking no feedback. Their heads will be so far up their ass that they think it was successful.
Anonymous
9/10/2025, 9:07:00 AM
No.2141493
[Report]
>>2141365
It kinda leaves the realm of Discord drama when the leads actively try to sabotage other teams and delete thousands of hours of work from their mod over muh politics. There's a reason why GWXs rework of Germany and subsequent damage control was a flash in the pan most people already stopped caring about while the TNO leads remain pariahs in the community.
>>2141383
DV won't just be a bad update, it's replacing all of Africa with some skeletons. VPs reception was positively glowing by comparison.
Anonymous
9/10/2025, 10:56:31 PM
No.2141998
[Report]
Deadest of dead mods.
Anonymous
9/11/2025, 1:50:30 AM
No.2142094
[Report]
>>2142099
Has anyone got more leaks for Yippie/Country Proposals/Translated any of the china leaks??
Anonymous
9/11/2025, 1:56:04 AM
No.2142099
[Report]
>>2142094
Everything of value is linked in the OP. Generous, I know, because most of it is worthless because of the Mangooner.
This is the head dev for Italy. What a piece of shit this guy is. I was on the fence of seeing TNO fail but now I want to see it dead after mocking the dead. Charlie achieved more in 31 years than this faggot will ever achieve in his life.
>>2142139
https://archive.ph/ufWo8
Just in case he decides to delete it.
>>2142148
Someone better call him out to the tno devs or the hoi4 modding community to get his ass ruined. People like him are the scum of the earth. Let him suffer the way Charlie did, only he will do it by the rope.
Anonymous
9/11/2025, 5:00:01 AM
No.2142171
[Report]
>>2143809
I'll be honest Charlie was a cunt in my eyes, guy literally was fine with kids getting shot up in schools just for some stupid law.
That said, Political Violence aint ever cool, wtf is that dev on??
Anonymous
9/11/2025, 7:02:05 AM
No.2142208
[Report]
>>2143808
>>2142139
I hate Charlie and dislike canceling people over speech but that's really tasteless. TNO's never going to do anything about it so it is what it is but I hope the guy stops joking about people that got murdered. At least for the sake of the team, don't be a drama magnet by stepping into a pile of shit on purpose
>>2142156
Don't believe in this whole eye for an eye shit but the guy should obviously not joke about the dead like that.
Anonymous
9/11/2025, 7:52:48 AM
No.2142230
[Report]
>>2142234
>>2142139
Cry more faggot
>>2142230
>Radlib devniggers defending political violence
Tale as old as time.
Anonymous
9/11/2025, 8:27:23 AM
No.2142242
[Report]
>>2142246
>>2142234
>one of the most rabid kike supporters in america
>"political violence"
Anonymous
9/11/2025, 8:34:15 AM
No.2142246
[Report]
>>2142249
>>2142242
It is and you're defending it, devnigger.
Anonymous
9/11/2025, 8:35:36 AM
No.2142247
[Report]
>>2142234
you have to go back
Anonymous
9/11/2025, 8:44:04 AM
No.2142249
[Report]
>>2143813
>>2142246
Sure it is, now denounce the talmud
Anonymous
9/11/2025, 11:35:15 AM
No.2142297
[Report]
>>2142308
>>2142139
>deltarune avatar
every time
Anonymous
9/11/2025, 12:18:37 PM
No.2142308
[Report]
>>2142383
>>2142297
It really is a red flag, isn't it?
>>2142139
Oh nonono 4troon is crying over a dead zogbot.
Anonymous
9/11/2025, 2:14:47 PM
No.2142361
[Report]
>>2143813
>>2142351
Entire board must be filled with jeets if their defending a golem this badly
>>2142351
No one's particularly sad he's dead they just find celebrating political murders to be tasteless. It'd be different if he passed away normally or had an accident.
Anonymous
9/11/2025, 2:47:33 PM
No.2142383
[Report]
>>2142390
>>2142308
I don't know what the fuck is wrong with Deltarune fans and why most of them are trannies or troon-adjacent. Is it literally just Kris having they/them pronouns because Toby Fox is too much of a pussy to give an obviously intended to be male character male pronouns/ keeping it ambigious so he's relatable no matter if you're a boy, girl or a raging faggot? Is it them self-inserting as both Noelle and Susie? Is it Ralsei being le soft fluffy goatboy uwu? Is it actually a shitload of factors aligning into a perfect storm of faggotry?
Anonymous
9/11/2025, 3:01:04 PM
No.2142390
[Report]
>>2142383
People in those movements tend to cling on to the tiniest things when obsessing over their lifestyle choice. You're probably on the money. It's like when something just by pure coincidence has a color that's somewhat similar to one of their gaynigga flags and they declare it to be a symbol for their depravity. It's an obsession and everything has to relate to it.
Anonymous
9/11/2025, 3:45:52 PM
No.2142437
[Report]
>>2142460
>>2142381
Political murders are good if people i dont like are being murdered.
Anonymous
9/11/2025, 4:22:08 PM
No.2142460
[Report]
Anonymous
9/11/2025, 4:50:45 PM
No.2142490
[Report]
>>2142497
>>2142139
TFRdevs and Requiemdevs better watch out, niggas are about to start casting curses.
Anonymous
9/11/2025, 4:57:21 PM
No.2142497
[Report]
>>2142507
>>2142490
They already tried that when they doxxed the lead coder though, hasnt worked so far.
Anonymous
9/11/2025, 5:19:10 PM
No.2142507
[Report]
>>2142562
>>2142497
This one still baffles me anyway. Like, why?
From what I can tell the lead coder is a pretty chill dude who doesnt really want to be in a fight with anyone.
>>2142156
tno devs think the same as that guy, they want every right-winger dead
Anonymous
9/11/2025, 5:57:27 PM
No.2142529
[Report]
Anonymous
9/11/2025, 6:49:03 PM
No.2142562
[Report]
>>2143812
>>2142507
Pettiness/grudges. It makes even more sense if you assume that it was the Minutes to Midnight people who did it since they were denied their reworks and Antarctica map and had to split off to a ghetto.
Anonymous
9/11/2025, 10:07:41 PM
No.2142681
[Report]
>>2142748
>>2143812
>>2142520
These people care about how they are viewed because they have to show that they are a FUCKING FAGGOT EVERY TIME THEY SPEAK. I don't even like Charlie but I'm disgusted for what they have said about him. So why not expose it to the greater hoi4 community to show how even more they are evil if the QPQ shit didn't already prove that. Why not at least try, If we succeed then hopefully it can create a domino effect for tno collapsing. If we fail we get to watch tno die a slow and reworked death. After all what is there to lose?
Anonymous
9/11/2025, 11:43:36 PM
No.2142748
[Report]
>>2142776
>>2143259
>>2142681
I see about as much people defending kirk as defending that healthcare ceo so I don't think that would work
Anonymous
9/12/2025, 12:15:07 AM
No.2142776
[Report]
>>2142748
Yeah you're just out of touch if you think that. Most normiecons are going to be on his side whereas literally fucking no one defended the healthcare CEO.
Anonymous
9/12/2025, 12:53:15 AM
No.2142794
[Report]
>charlie Kirk killed by a tranny
No wonder why the devniggers supported it.
Anonymous
9/12/2025, 3:03:35 AM
No.2142847
[Report]
>>2142864
>>2142830
lol, figured this would happen. Guess what?
>>2142148
Anyways, either the dev team found out, or he got paranoid.
Anonymous
9/12/2025, 3:48:06 AM
No.2142864
[Report]
>>2142913
>>2142847
Good work Anon
Someone DM the screenshot to him to finally make him feel fear in his "resistance" heart for the first time. Need to teach these motherfuckers a lesson that the internet is forever.
Anonymous
9/12/2025, 6:18:00 AM
No.2142913
[Report]
>>2142864
Doubt anything would come from it. All other leads probably think he was literally Hitler and that this prevented a holocaust or something given the layers of delusion they're on.
Anonymous
9/12/2025, 8:50:52 AM
No.2142952
[Report]
>>2142953
>>2142830
freedom of speech, but not freedom from consequences
Anonymous
9/12/2025, 8:54:34 AM
No.2142953
[Report]
>>2143810
>>2142952
Leftard Tumblr mentality but I guess that the world has gone to complete shit and any 1A love on my part will never be reciprocated by the other side in my entire life anyway.
>people meme about a bunch of dead leftoids, niggers, and so on while libs seethe
"ha, take that you sjw!"
>people make a joke about some shabbos goyim that died
"NOOOO, MURDER THEM, TAKE AWAY THEIR RIGHTS!!!!"
You wiggers are pathetic, definition of woke right
>>2143033
>People didn't show any respect for a dusted up nigger that OD'd on fent despite how hard I rioted
>Therefore political assassinations by trannies should be celebrated
OK devnigger.
Anonymous
9/12/2025, 2:34:19 PM
No.2143070
[Report]
>>2143099
>>2143055
Utterly obsessed. No one mentioned Fentanyl Floyd. Maybe stop thinking about nigger dick and tranny cock so much, should do you some good.
Anonymous
9/12/2025, 2:39:04 PM
No.2143074
[Report]
>>2143055
Sorry but kike lovers dying is a good thing patel
Anonymous
9/12/2025, 3:15:21 PM
No.2143099
[Report]
>>2143070
>Literally mentioned dead niggers and people memeing about them
>The dead nigger that has had the most memes made about him isn't a valid example
Projecting pretty hard with the attempted gotcha insults too devnigger. Your Tweet won't undelete itself from the archives.
>Charlie Kirk's killer had TNO installed on his gaming rig
Anonymous
9/12/2025, 4:23:05 PM
No.2143119
[Report]
>>2143116
Well he was allegedly trans so no shocks there.
>>2143055
Sorry Patel but golems will be killed
Anonymous
9/12/2025, 4:36:36 PM
No.2143128
[Report]
>>2143809
>>2143122
>Patel
That incompetent retarded jeet needs to be fucking fired, they never would have caught the faggot if his own family didn't turn him in. The competency crisis is real and it's here.
Anonymous
9/12/2025, 8:27:59 PM
No.2143259
[Report]
>>2142748
80% of the internet condemned Kirk's murder. When the healthcare CEO died, not even part of the right wing supported him (besides, Luigi Mangione wasn't even a progressive leftist; he was more of an anti-establishment follower of RFK Jr.).
Anonymous
9/12/2025, 8:53:45 PM
No.2143300
[Report]
>>2143347
Sorry for the low budget OP
>>2143297
>>2143297
Anonymous
9/12/2025, 9:33:25 PM
No.2143347
[Report]
>>2143300
>No leaks links
>No updates
You absolute fucking retard nigger cattle all you had to do was copy-paste the OP and you couldn't even do that. Here, real thread with the leaks.
>>2143342
>>2143344
>>2143345
Anonymous
9/13/2025, 7:54:41 AM
No.2143803
[Report]
Anonymous
9/13/2025, 7:55:43 AM
No.2143804
[Report]
Anonymous
9/13/2025, 7:56:46 AM
No.2143805
[Report]
Anonymous
9/13/2025, 7:57:49 AM
No.2143806
[Report]
Anonymous
9/13/2025, 7:58:52 AM
No.2143808
[Report]
Anonymous
9/13/2025, 7:59:54 AM
No.2143809
[Report]
Anonymous
9/13/2025, 8:00:59 AM
No.2143810
[Report]
Anonymous
9/13/2025, 8:02:04 AM
No.2143812
[Report]
Anonymous
9/13/2025, 8:03:05 AM
No.2143813
[Report]
Anonymous
9/13/2025, 8:04:07 AM
No.2143814
[Report]